ОСОБЕННОСТИ ТРАНСФОРМАЦИИ НЕЛИНЕЙНЫХ ВНУТРЕННИХ ВОЛН НА ШЕЛЬФЕ И В ГЛУБОКОМ ОЗЕРЕ
- Authors: 1, 2, 1, 3
-
Affiliations:
- Институт водных и экологических проблем СО РАН
- Институт гидродинамики им. М.А. Лаврентьева СО РАН
- Тихоокеанский океанологический институт им. В.И. Ильичева ДВО РАН
- Issue: No 6 (2023)
- Pages: 121-131
- Section: Articles
- URL: https://bakhtiniada.ru/1024-7084/article/view/231747
- DOI: https://doi.org/10.31857/S1024708423600537
- EDN: https://elibrary.ru/JPNIJA
- ID: 231747
Cite item
Full Text
Abstract
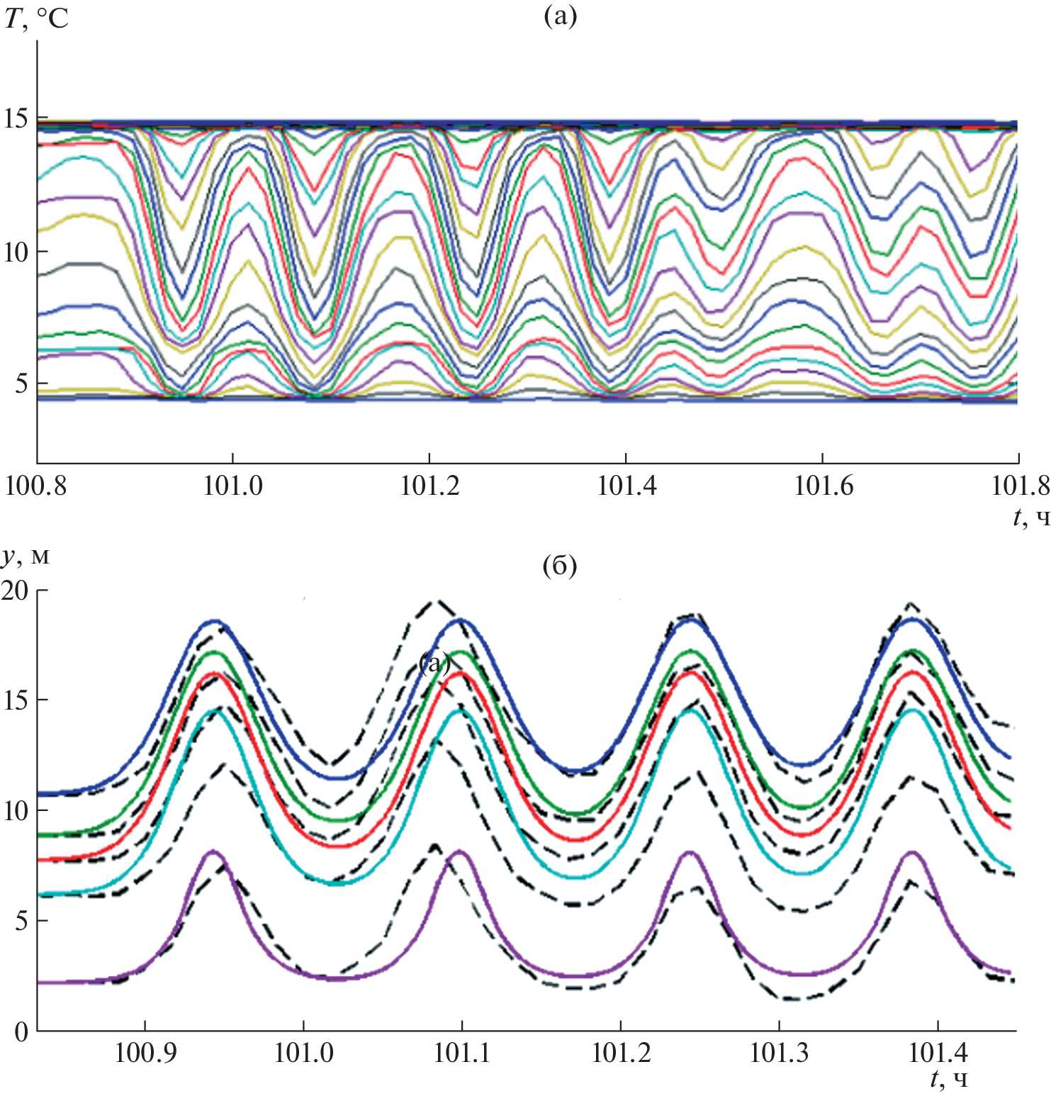
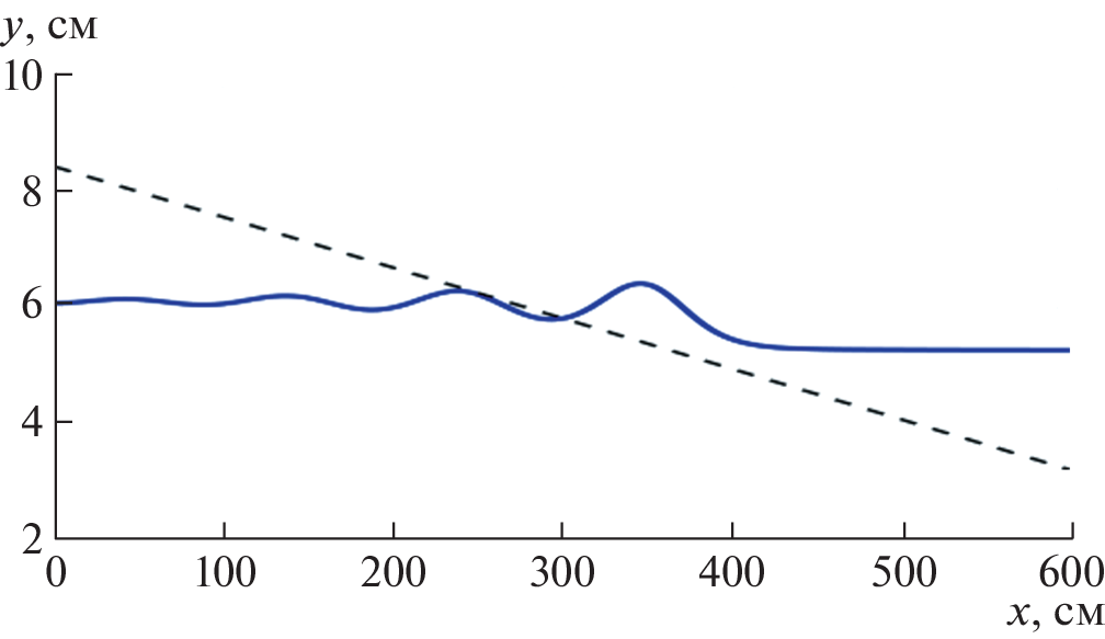
Характерной особенностью стратифицированных течений в больших водоемах является генерация интенсивных короткопериодных внутренних волн на фронте длинноволновых возмущений. Наиболее выражены нелинейные процессы при распространении придонных и приповерхностных возмущений. Эффективным инструментом исследования волновых процессов в океане является теория многослойной мелкой воды с учетом эффектов нелинейности и дисперсии. Показано, что разработанные математические модели пригодны для описания трансформации нелинейных внутренних волн как в шельфовой зоне моря, так и в глубоких пресноводных водоемах. В частности, проведено сравнение структуры придонных внутренних волн в шельфовой зоне Японского моря и недавно обнаруженных приповерхностных внутренних волн в Телецком озере. Обсуждается механизм генерации интенсивных внутренних волн при возбуждении сейшевых колебаний в узких водоемах. Построены бегущие волны в многослойной жидкости и найдены численные решения нестационарной проблемы генерации внутренних волн. Проведено сравнение с лабораторными экспериментами по генерации пакета короткопериодных внутренних волн при сейшевых колебаниях двухслойной жидкости в длинном канале, а также с зарегистрированной приповерхностной внутренней уединенной волной в Телецком озере.
About the authors
Институт водных и экологических проблем СО РАН
Author for correspondence.
Email: vkirillov@iwep.ru
Россия, Барнаул
Институт гидродинамики им. М.А. Лаврентьева СО РАН
Author for correspondence.
Email: liapid@hydro.nsc.ru
Россия, Новосибирск
Институт водных и экологических проблем СО РАН
Author for correspondence.
Email: sia@iwep.ru
Россия, Барнаул
Тихоокеанский океанологический институт им. В.И. Ильичева ДВО РАН
Author for correspondence.
Email: fedi@poi.dvo.ru
Россия, Владивосток
References
- Helfrich K.R., Melville W.K. Long nonlinear internal waves // Ann. Rev. Fluid Mech. 2006. V. 38. P. 395–425. https://doi.org/10.1146/annurev.fluid.38.050304.092129
- Arneborg L., Liljebladh B. The Internal Seiches in Gullmar Fjord. Part I: Dynamics // J. Phys. Oceanogr. 2001. V. 31. P. 2549–2566. https://doi.org/10.1175/1520-0485(2001)031<2549:TISIGF>2.0.CO;2
- Hutter C., Yongqi Wang, Chubarenko I. Observation and Analysis of Internal Seiches in the Southern Basin of Lake of Lugano. In book: Physics of Lakes. V. 2. Lakes as Oscillators. Chapter 18. Springer-Verlag. 2011. https://doi.org/10.1007/978-3-642-19112-1_18
- Lemmin U., Mortimer C.H., Bauerle E. Internal Seiche dynamics in Lake Geneva // Limnol. Oceanogr. 2005. V. 50. № 1. P. 207–216. https://doi.org/10.4319/lo.2005.50.1.0207
- Bourgault D., Kelley D.E., Galbraith P.S. Interfacial solitary wave run-up in the St. Lawrence Estuary // J. Marine Res. 2005. V. 63. P. 1001–1015. https://doi.org/10.1357/002224005775247599
- Klymak M., Moum J.N. Internal solitary waves of elevation advancing on a shoaling shelf // Geophys. Res. Lett. 2003. V. 30. № 20. P. 2045. https://doi.org/10.1029/2003GL017706
- Серебряный А.Н. Проявление свойств солитонов во внутренних волнах на шельфе // Изв. РАН. Физика атмосферы и океана. 1993. Т. 29. № 2. С. 244–252.
- Scotti A., Pineda J. Observation of the very large and steep internal waves of elevation near the Massachusetts coast // Geophys. Res. Lett. 2004. V. 31. L22307. https://doi.org/10.1029/2004GL021052
- Wallace B.C., Wilkinson D.L. Run-up of internal waves on a gentle slope, // J. Fluid Mech. 1988. V. 191. P. 419–442. https://doi.org/10.1017/S0022112088001636
- Sutherland B.R., Barrett K.J., Ivey G.N. Shoaling internal solitary waves // J. Geoph. Res. Oceans. 2013. V. 118. P. 4111–4124. https://doi.org/10.1002/jgrc.20291
- Grimshaw R., Talipova T., Pelinovsky E., Kurkina O. Internal solitary waves: propagation, deformation and disintegration // Nonlin. Proces. Geoph. 2010. V. 17. Is. 6. P. 633–649. https://doi.org/10.5194/npg-17-633-2010
- Lamb K. Shoaling solitary internal waves: on a criterion for the formation of waves with trapped cores // J. Fluid Mech. 2003. V. 478. P. 81–100. https://doi.org/10.1017/S0022112002003269
- Liapidevskii V.Yu., Gavrilov N.V. Large Internal Solitary Waves in Shallow Waters. 2018. P. 87-108. In book: The Ocean in Motion: Circulation, Waves, Polar Oceanography. Editors: M.G. Velarde, R.Yu. Tarakanov, A.V. Marchenko. Springer Oceanography. https://doi.org/10.1007/978-3-319-71934-4_9
- Кукарин В.Ф., Ляпидевский В.Ю., Храпченков Ф.Ф., Ярощук И.О. Нелинейные внутренние волны в шельфовой зоне моря // Изв. РАН. Механика жидкости и газа. 2019. № 3. С. 38–47. https://doi.org/10.1134/S0568528119030083
- Ляпидевский В.Ю., Храпченков Ф.Ф., Чесноков А.А., Ярощук И.О. Моделирование нестационарных гидрофизических процессов на шельфе Японского моря // Изв. РАН. Механика жидкости и газа. 2022. № 1. С. 57–68. https://doi.org/10.31857/S0568528122010066
- Ляпидевский В.Ю., Турбин М.В., Храпченков Ф.Ф., Кукарин В.Ф. Нелинейные внутренние волны в многослойной мелкой воде // ПМТФ. 2020. Т. 61. № 1. С. 53–62. https://doi.org/10.15372/PMTF20200105
- Ляпидевский В.Ю., Чесноков А.А., Ермишина В.Е. Квазилинейные уравнения динамики уединенных внутренних волн в многослойной мелкой воде // ПМТФ. 2021. Т. 62. № 4. С. 34–45. https://doi.org/10.15372/PMTF20210404
- Dorostkar A., Boegman L. Internal hydraulic jumps in a long narrow lake // Limnology and oceanography. 2013. V. 58. № 1. P. 153–172. https://doi.org/10.4319/lo.2013.58.1.0153
- Horn D.A., Imberger J., Ivey G.N. The degeneration of large-scale interfacial gravity waves in lakes // J. Fluid Mech. 2001. V. 434. P. 181–207. https://doi.org/10.1017/S0022112001003536
- Леонтьев А.П., Ярощук И.О., Смирнов С.В., Кошелева А.В., Пивоваров А.А., Самченко А.Н., Швырев А.Н. Пространственно-распределенный измерительный комплекс для мониторинга гидрофизических процессов на океаническом шельфе // Приборы и техника эксперимента. 2017. № 1. С. 128–135. https://doi.org/10.7868/S0032816216060227
Supplementary files







