ИССЛЕДОВАНИЕ МЕХАНИЗМА ВЗАИМОДЕЙСТВИЯ УГЛЕВОДОРОДНОГО ПЛАМЕНИ С ЭЛЕКТРИЧЕСКИМ ПОЛЕМ
- Авторы: Власов П.А.1, Панкратьева И.Л.2, Полянский В.А.2
-
Учреждения:
- Федеральный исследовательский центр химической физики им. Н.Н. Семенова РАН
- МГУ им. М.В. Ломоносова, Научно-исследовательский институт механики
- Выпуск: № 4 (2023)
- Страницы: 108-116
- Раздел: Статьи
- URL: https://bakhtiniada.ru/1024-7084/article/view/135104
- DOI: https://doi.org/10.31857/S1024708423600136
- EDN: https://elibrary.ru/WLTKKG
- ID: 135104
Цитировать
Полный текст
Аннотация
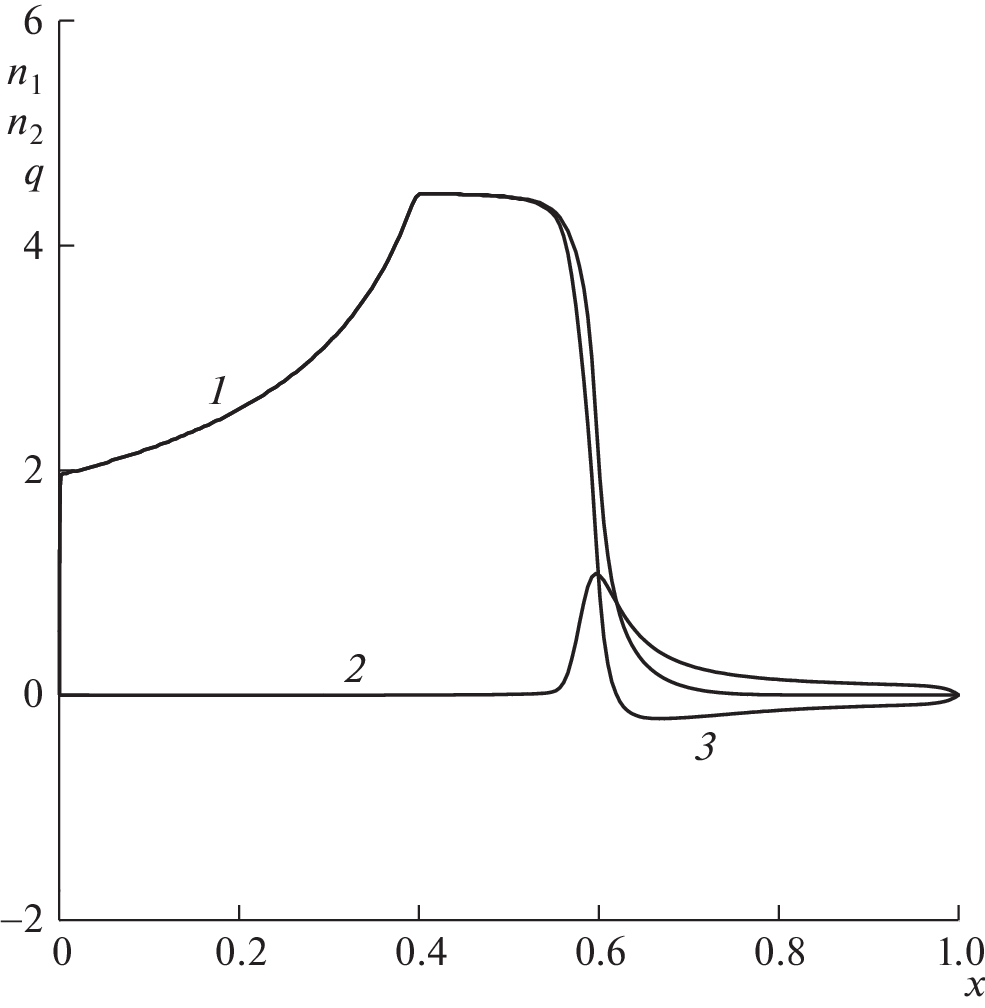
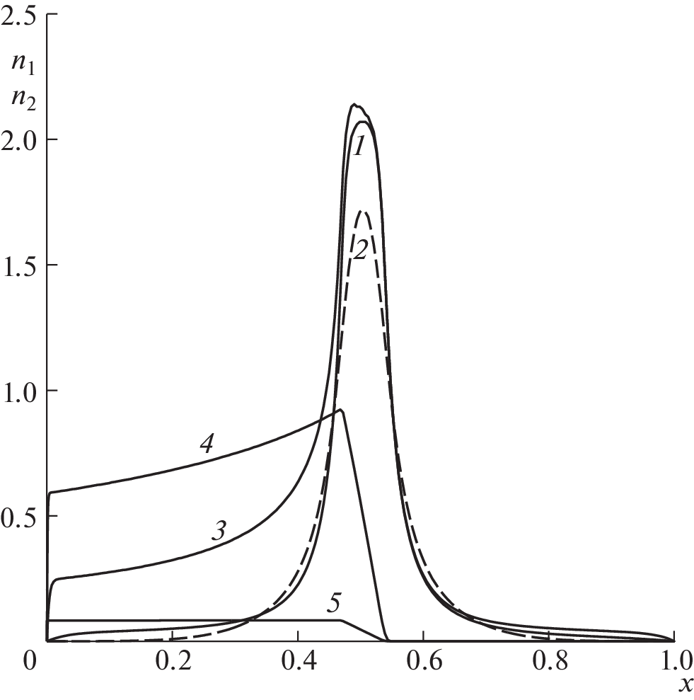
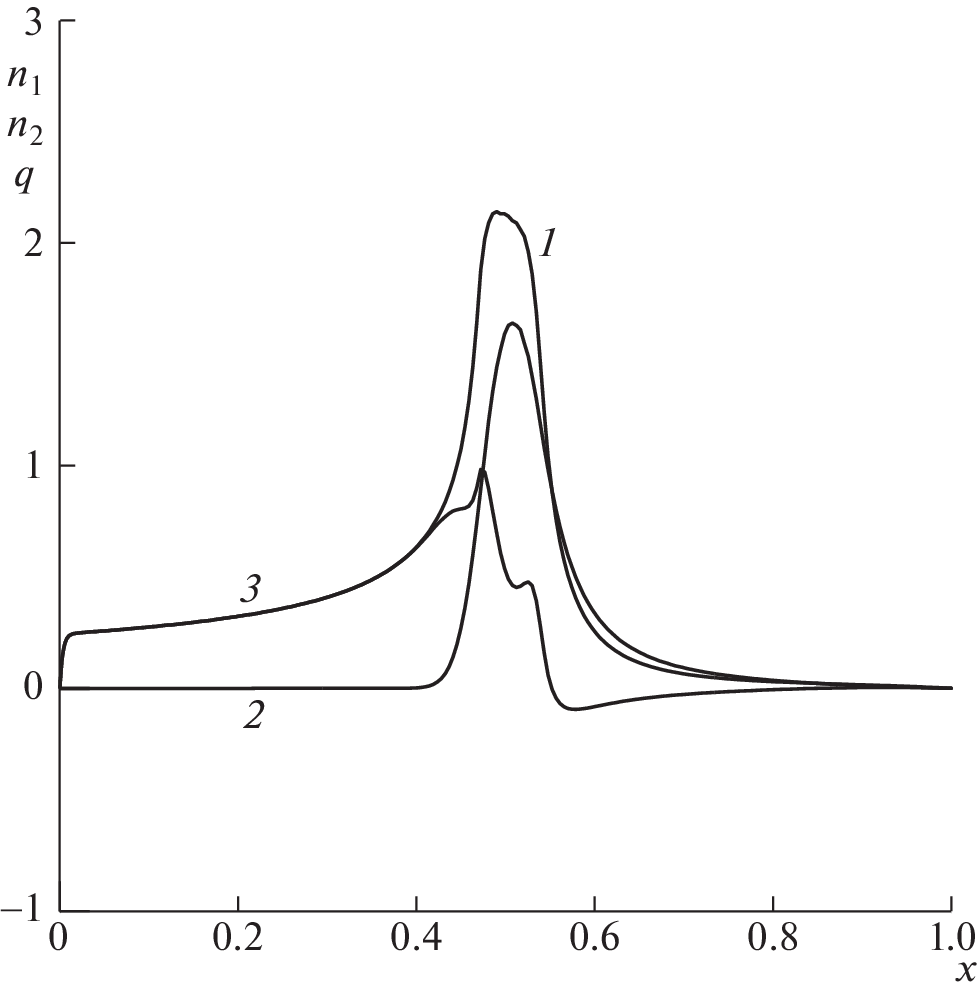
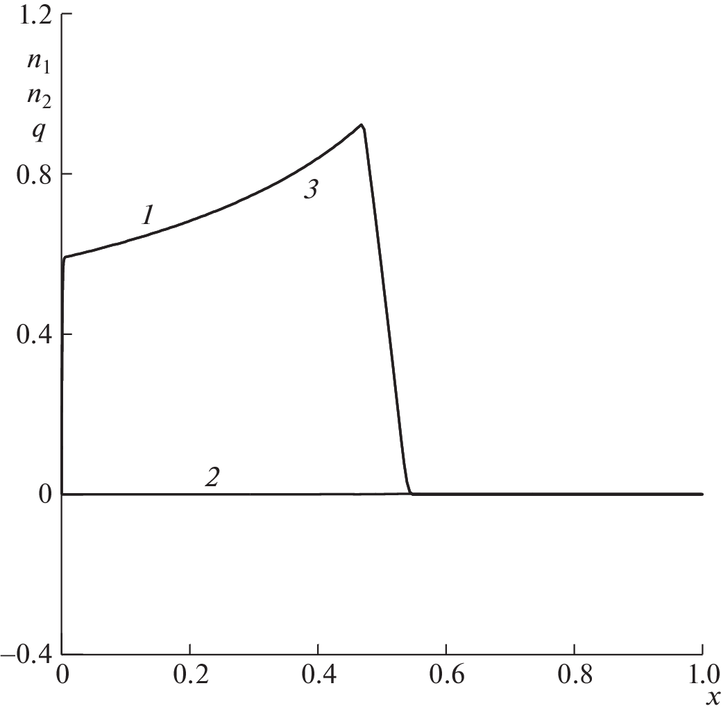
Рассматривается один из возможных механизмов взаимодействия ограниченной области горения (факела пламени) с приложенным электрическим полем. Исследование основано на применении методов электрогидродинамики (ЭГД) для описания химически реагирующих многокомпонентных неравновесных частично ионизованных газовых смесей. Показано, что в окрестности границ пламени при определенных условиях образуются зоны объемного электрического заряда, на которые можно воздействовать полем. Исследуется характер изменения этих зон под влиянием поля.
Об авторах
П. А. Власов
Федеральный исследовательский центр химической физики им. Н.Н. Семенова РАН
Email: ilpan@imec.msu.ru
Россия, Москва
И. Л. Панкратьева
МГУ им. М.В. Ломоносова, Научно-исследовательский институт механики
Email: ilpan@imec.msu.ru
Россия, Москва
В. А. Полянский
МГУ им. М.В. Ломоносова, Научно-исследовательский институт механики
Автор, ответственный за переписку.
Email: ilpan@imec.msu.ru
Россия, Москва
Список литературы
- Jianfeng Fang, Xiaomin Wu, Hao Duan, Chao Li, Zhongquan Gao. Effects of electrode configurations on the combustion characteristics of premixed methane-air flames // J. Thermal Science and Technology. 2015. V. 10 (1). https://doi.org/10.1299/jtst.2015jtst0020
- Tao Xu, Qinglin Chen, Bingjian Zhang, Shushen Lu, Dongchuan Mo, Zhengguo Zhang, Xuenong Gao. Effects of electric field on micro-scale flame properties of biobutanol fuel // Nature. Scientific Reports. 2016. 16 September. https://doi.org/10.1038/srep32938
- Park D.G., Chung S., Cha M. Visualization of ionic wind in laminar jet flames. Combust. Flame. 2017. V. 184 . P. 246–248. https://doi.org/10.1088/1361-6463/aa94bb
- Ватажин А.Б., Лихтер В.А., Сепп В.А., Шульгин В.И. Влияние электрического поля на эмиссию окислов азота и структуру диффузионного ламинарного пропанового пламени // Изв. РАН. МЖГ. 1995. № 2. С. 13–23.
- Karnani S., Dunn-Rankin D. Detailed characterization of DC electric field effects on small non-premixed flames. // Combust. Flame. 2015. V. 162 (7). P. 2865–2872.
- Власов П.А., Панкратьева И.Л., Полянский В.А. Исследование ЭГД-структуры течения высокотемпературной газовой смеси с неоднородным источником заряженных частиц. // Изв. РАН. МЖГ. 2022. № 6. С. 97–110.
- Calcote H.F. Mechanisms for the formation of ions in flames. // Combust. Flame. 1957. V. 1(3). P. 385–403.
- Lawton J., Weinberg F.J. Electrical aspects of combustion. Clarendon Press. 1969. 355 p.
- Гогосов В.В., Полянский В.А., Семенова И.П., Якубенко А.Е. Уравнения электродинамики и коэффициенты переноса в сильном электрическом поле. // Изв. АН СССР. МЖГ. 1969. № 2. С. 31–45.
Дополнительные файлы












