УСТАНОВИВШАЯСЯ АМПЛИТУДА НЕЛИНЕЙНЫХ КОЛЕБАНИЙ ГАЗОВОГО ПУЗЫРЬКА В ЖИДКОСТИ ПОД ДЕЙСТВИЕМ ПЕРИОДИЧЕСКОГО ВНЕШНЕГО ДАВЛЕНИЯ ПРИ РЕЗОНАНСЕ
- Авторы: Петров А.Г.1
-
Учреждения:
- Институт проблем механики им. А.Ю. Ишлинского РАН
- Выпуск: № 5 (2023)
- Страницы: 3-9
- Раздел: Статьи
- URL: https://bakhtiniada.ru/1024-7084/article/view/135075
- DOI: https://doi.org/10.31857/S1024708423600161
- EDN: https://elibrary.ru/WOOMFM
- ID: 135075
Цитировать
Полный текст
Аннотация
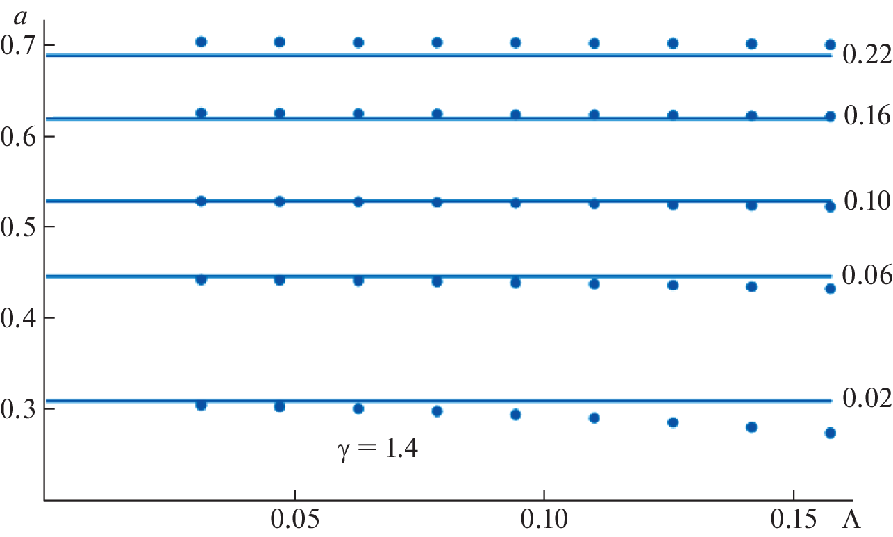
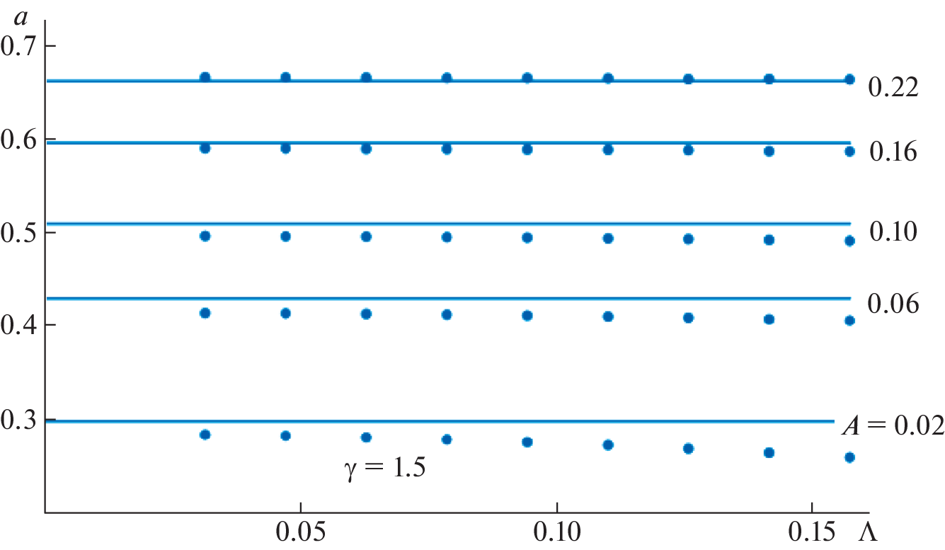
Исследуются вынужденные нелинейные колебания газового пузырька в жидкости, когда частота колебаний внешнего давления жидкости равна собственной частоте колебаний пузырька (резонанс). Методом осреднения выведена простая формула зависимости амплитуды колебаний газового пузырька от амплитуды внешнего давления и теплофизических характеристик газа и вязкости жидкости. Показано ее хорошее согласие с численными расчетами до значения амплитуды колебаний радиуса пузырька, сравнимого с его равновесным значением.
Ключевые слова
Об авторах
А. Г. Петров
Институт проблем механики им. А.Ю. Ишлинского РАН
Автор, ответственный за переписку.
Email: petrovipmech@gmail.com
Россия, Москва
Список литературы
- Plesset M., Prosperetty A. Bubble Dynamics and Cavitation // Ann. Rev. Fluid Mech. 1977. V. 9. P. 145.
- Leighton T. The Acoustic Bubble. London: Academic Press, 1994. 633 p.
- Нигматулин Р.И. Динамика многофазных сред. М.: Н̈аука, 1987. Т. 1. 464 с.
- Brennen C. Cavitation and Bubble Dynamics. New York: Oxford University Press, 1995. 254 p.
- Minnaert M. Musical Air Bubbles and the Sounds of Running Water // Philosophical Magazine. 1933. V. 16. P. 235.
- Pfriem H. Zur thermischen Dämpfung in kugelsymme trisch schwingenden Gasblasen // Akust. Z. 1940. Bd. 5. S. 202.
- Devin C. Survey of Thermal, Radiation, and Viscous Damping of Pulsating Air Bubbles in Water // J. Acoust. Soc. Am. 1959. V. 31. P. 1654.
- Prosperetti Andrea. The thermal behaviour of oscillating gas bubbles // Journal of Fluid Mechanics. 1991. V. 222. P. 587–616.
- Avdeev A.A. Gas bubble pulsations in an acoustic field (resonance and boundaries of the polytropic approximation) // High temperature. 2014. V. 52. P. 851–860.
- Khabeev N.S., Shagapov V.S. Towards the problem of homobaricity in bubble dynamics // Int. J. of Math. Trends and Techn. (IJMTT).V. 66. P. 156–159.
- Голубятников А.Н., Украинский Д.В. О динамике сферического пузырька в неньютоновских жидкостях // ИЗВ. РАН. МЖГ. 2021. № 4. С. 52–62.
- Седов Л.И. Механика сплошной среды. Т. 2. М.: Наука, 1994. 560 с.
- Журавлев В.Ф., Климов Д.М. Прикладные методы в теории колебаний. М.: Наука, 1988. 326 с.
- Вановский В.В., Петров А.Г. Колебания газового пузырька в жидкости при резонансе частот радиальной и произвольной осесимметричной моды колебаний 2: 1 // Доклады Академии наук. 2011. Т. 437. № 3. С. 331–335.
- Вановский B.B., Петров А.Г. Резонансный механизм дробления газового пузырька в жидкости // Доклады Академии наук. 2012. Т. 444. № 4. С. 385–389.
- Crum L.A., Prosperetti A. Nonlinear oscillations of gas bubbles in liquids: An interpretation of some experimental results // J. Acoust. Soc. Am. 1983. 73 (1).
- Хабеев Н.С. Резонансные свойства паровых пузырьков // ПММ. 1981. Т. 45.
- Хабеев Н.С. К вопросу о резонансах пузырька, радиально пульсирующего в жидкости// ИФЖ. 2009. Т. 82. № 6.
- Khabeev N. Resonance properties of soluble gas bubbles // Int. J. Heat Mass. Trans. 2006. V. 49. № 5–6.
Дополнительные файлы









