ПЕРЕНОС ВЕЩЕСТВА ПАДАЮЩЕЙ КАПЛИ В ТОЛЩУ ЖИДКОСТИ В НАЧАЛЬНОЙ СТАДИИ ПРОЦЕССА СЛИЯНИЯ
- Авторы: Ильиных А.Ю.1, Чашечкин Ю.Д.1
-
Учреждения:
- Институт проблем механики им. А.Ю. Ишлинского РАН
- Выпуск: № 1 (2023)
- Страницы: 54-68
- Раздел: Статьи
- URL: https://bakhtiniada.ru/1024-7084/article/view/135052
- DOI: https://doi.org/10.31857/S056852812260031X
- EDN: https://elibrary.ru/AIAZGN
- ID: 135052
Цитировать
Полный текст
Аннотация
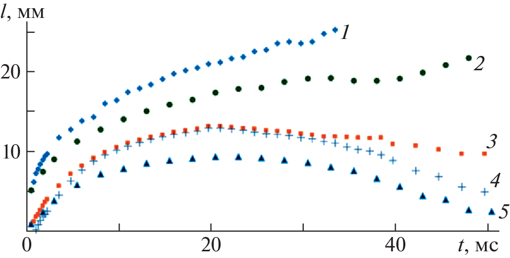
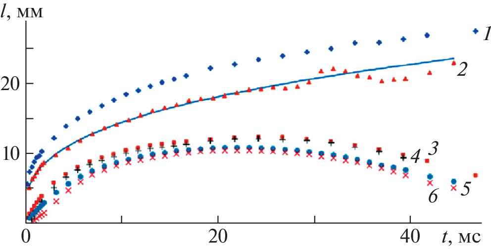
Методами высокоскоростной видеорегистрации впервые прослежена эволюция тонкой структуры картины распространения вещества свободно падающей капли под деформированной поверхностью первоначально покоящейся жидкости. Изучалось слияние капли воды с раствором роданида аммония, капли раствора поваренной соли, соды или чернил – с водой. В начальной стадии процесса слияния в ударном режиме с быстрым формированием каверны капля теряет сплошность. Впервые визуализированы короткие тонкие струйки, пронизывающие дно каверны. Подтвержден ранее зарегистрированный распад капли на тонкие волокна, образующие линейчатые и сетчатые структуры на поверхности каверны и венца. Постепенно струйки, содержащие вещество капли, сливаются и образуют охватывающий каверну промежуточный волокнистый слой с четкой внешней границей. По мере увеличения каверны промежуточный слой гомогенизируется и истончается. Далее, в процессе схлопывания каверны, в принимающей жидкости формируются новые группы волокон, которые пронизывают границу каверны под узлами сетки. В проведенных опытах волокнистый слой, охватывающий первичную каверну, наблюдался при вторжении жидкости большей плотности (капли раствора чернил, соды или поваренной соли) в менее плотную среду (воду), и жидкости меньшей плотности (капли воды) в более тяжелую (раствор роданида аммония). Толщина волокнистой оболочки первичной каверны увеличивается с ростом скорости капли.
Ключевые слова
Об авторах
А. Ю. Ильиных
Институт проблем механики им. А.Ю. Ишлинского РАН
Email: ilynykh@ipmnet.ru
Россия, Москва
Ю. Д. Чашечкин
Институт проблем механики им. А.Ю. Ишлинского РАН
Автор, ответственный за переписку.
Email: chakin@ipmnet.ru
Россия, Москва
Список литературы
- Rogers V.B. On the formation of rotating rings by air and liquids under certain condition of discharge // Am. J. Sci. Arts. Second Ser. 1858. V. 26. P. 246–258.
- Worthington A.M. On impact with a liquid surface // Proc. R. Soc. London. 1882. V. 34. Is. 2. P. 217–230.
- Thomson J.J., Newall H.F. On the formation of vortex rings by drops falling into liquids, and some allied phenomena // Proc. R. Soc. London. 1885. V. 29. P. 417–436.
- Thompson D.W. On Growth and Form. 1992. Dover reprint of 1942 / 2nd ed. (1st ed., 1917).
- Степанова Е.В., Чашечкин Ю.Д. Перенос маркера в составном вихре // Изв. РАН. МЖГ. 2010. № 6. Р. 12–29.
- Степанова Е.В., Чаплина Т.О., Трофимова М.В., Чашечкин Ю.Д. Структурная устойчивость процесса переноса вещества из компактного пятна в составном вихре // Изв. РАН. ФАО. 2012. Т. 48. № 5. С. 578–590.
- Чашечкин Ю.Д. Перенос вещества окрашенной капли в слое жидкости с бегущими плоскими гравитационно-капиллярными волнами // Изв. РАН. ФАО. 2022. Т. 58. № 2. С. 218–229.
- Чашечкин Ю.Д., Ильиных А.Ю. Множественные выбросы брызг при ударе капли // Доклады РАН. 2020. Т. 494. С. 42–46.
- Michon G.J., Josserand C., Séon T. Jet dynamics post drop impact on a deep pool // Phys. Rev. Fluids. 2017. V. 2 (2). P. 023601.
- Чашечкин Ю.Д. Визуализация тонкой структуры возмущений поверхности жидкости течениями, вызванными упавшей каплей // ПММ. 2019. Т. 83. № 3. С. 403–412.
- Zhu G.-Z., Li Z.-H., Fu D-Y. Experiments on ring wave packet generated by water drop // Chinese Sci. Bull. 2008. V. 53. № 11. P. 1634–1638.
- Чашечкин Ю.Д. Пакеты капиллярных и акустических волн импакта капли // Вестник МГТУ им. Н.Э. Баумана. Сер. Естеств. науки. 2021. № 1 (94). С. 73–92.
- Li E.Q., Thoraval M.-J., Marston J.O., Thoroddsen S.T. Early azimuthal instability during drop impact // J. Fluid Mech. 2018. V. 848. P. 821–835.
- Ильиных А.Ю., Чашечкин Ю.Д. Тонкая структура картины растекания свободно падающей капли в покоящейся жидкости // Изв. РАН. МЖГ. 2021. № 4. С. 3–8.
- Berberović E., van Hinsberg N.P., Jakirlić S., Roisman I.V., Tropea C. Drop impact onto a liquid layer of finite thickness: Dynamics of the cavity evolution // Phys. Rev. E. 2009. V. 79, 036306.
- Чашечкин Ю.Д., Ильиных А.Ю. Задержка формирования каверны в интрузивном режиме слияния свободно падающей капли с принимающей жидкостью // Докл. РАН. 2021. Т. 496. С. 34–39.
- Чашечкин Ю.Д. Эволюция тонкоструктурного распределения вещества свободно падающей капли в смешивающихся жидкостях // Изв. РАН. ФАО. 2019. Т. 55. № 3. С. 67–77.
- Чашечкин Ю.Д., Ильиных А.Ю. Формирование системы наклонных петель в течениях импакта капли // Докл. РАН. 2021. Т. 499. С. 39–48.
- Chashechkin Y.D. Foundations of engineering mathematics applied for fluid flows // Axioms. 2021. V. 10. Iss. 4. 286.
- Гиббс Дж. В. О равновесии гетерогенных веществ. Термодинамические работы. М.–Л.: ГИТТЛ, 1950.
- Feistel R. Thermodynamic properties of seawater, ice and humid air: TEOS-10, before and beyond // Ocean. Sci. 2018. V.14. P. 471–502.
- Эйзенберг Д., Кауцман В. Структура и свойства воды. Л-д: ГИМИЗ, 1975. 280 с.
- Маленков Г.Г. Структура и динамика жидкой воды // ЖСХ. 2006. Т. 47, Приложение. C. S5–S35.
- Teschke O., de Souza E.F. Water molecule clusters measured at water/air interfaces using atomic force microscopy // Phys. Chem. Chem. Phys. 2005. V. 7 (22). P. 3856–3865.
- Бункин Н.Ф., Индукаев К.В., Игнатьев П.С. Спонтанная самоорганизация газовых микропузырей в жидкости // ЖЭТФ. 2007. Т. 131 (3). С. 539–555.
- УИУ “ГФК ИПМех РАН”: http://www.ipmnet.ru/uniqequip/gfk/#equip.
Дополнительные файлы










