Olfactory Dysfunction in Obesity and Type 2 Diabetes
- Autores: Bigday E.V.1, Zuykova A.A.1, Pozdnyakov A.V.1
-
Afiliações:
- St. Petersburg State Pediatric Medical University of the Ministry of Healthcare of the Russian Federation
- Edição: Volume 110, Nº 5 (2024)
- Páginas: 680-703
- Seção: REVIEW
- URL: https://bakhtiniada.ru/0869-8139/article/view/266889
- DOI: https://doi.org/10.31857/S0869813924050033
- EDN: https://elibrary.ru/BLLXGJ
- ID: 266889
Citar
Texto integral
Resumo
The article analyzes literature data on the close relationship between energy balance and sense of smell. Olfaction is one of the main modalities of hedonic evaluation of food. Odor is one of the most important sensory signals predicting food quality and plays a key role in food selection and consumption. Appetite can be stimulated by various stimuli, but the leading role belongs to olfactory signals (tasty smells) and levels of hormones that signal hunger and satiety. Olfactory perception is subject to hormonal modulation. In this regard, special attention in the article is paid to the modulating function of insulin. Insulin, one of the main metabolic hormones that controls food intake, has an anorexigenic effect not only at the level of the hypothalamus, but also at the level of the olfactory pathway, especially strong in the olfactory bulb. It has a rate of insulin transport two to eight times higher than in other parts of the brain, and it contains the highest concentration of insulin and the highest density of insulin receptor kinase. Thus, insulin is not only able to penetrate to the site of olfactory information processing, but do so quickly. At the same time, insulin and its receptors are localized in the olfactory epithelium, namely in mature olfactory sensory neurons. Therefore, insulin affects the primary stage of perception of an odorous molecule – odor detection, which occurs at the level of the olfactory epithelium. The sense of smell is impaired up to its complete loss in obesity and type 2 diabetes, worsening the quality of life of such patients. The paper examines the effectiveness of intranasal insulin administration to restore olfactory function in metabolic disorders and other diseases.
Texto integral
ВВЕДЕНИЕ
По оценкам World Obesity Federation (Всемирная федерация по борьбе с ожирением) 800 миллионов человек в настоящее время страдают ожирением. Из них 39 миллионов – дети в возрасте до 5 лет (2020 г.) и 340 миллионов – дети и подростки в возрасте от 5 до 19 лет. Более того, еще почти 1 миллиарду человек грозит риск ожирения или избыточного веса. Повышенный вес оказывает сильное влияние на психическое и физическое здоровье, сопровождаемое низкой самооценкой на протяжении всей жизни [1]. В зависимости от тяжести и продолжительности ожирения человек подвергается многим хроническим заболеваниям, включая обонятельную дисфункцию, требующим лечения [2]. Тревожными темпами растет распространенность и сахарного диабета 2-го типа (СД2), который диагностируется у пожилых пациентов, но все чаще встречается у детей, подростков и молодых людей. Число людей с диабетом выросло со 108 миллионов в 1980 г. до 422 миллионов в 2014 г. По сравнению со взрослыми молодые люди страдают относительно более высокой агрессивностью заболевания с более ранним возникновением осложнений, включающих обонятельную дисфункцию вплоть до потери обоняния [3, 4]. Состояние центральной инсулиновой резистентности назвали диабетом 3-го типа (СД3), при котором развиваются когнитивные нарушения и нейродегенерация [5, 6]. Приведенные выше данные свидетельствуют о широком распространении среди населения таких заболеваний эндокринной системы, как ожирение и сахарный диабет типа 2, при которых страдает обонятельная функция. Поэтому целью данного обзора явился анализ связи между этими эндокринными нарушениями и обонятельной функцией и возможности терапевтической помощи пациентам с обонятельной дисфункцией.
1. ОБОНЯНИЕ – ОДНА ИЗ ОСНОВНЫХ СЕНСОРНЫХ МОДАЛЬНОСТЕЙ ГЕДОНИЧЕСКОЙ ОЦЕНКИ ПИЩИ
Эндокринная система тесно связана с обонятельной. Энергетический гомеостазис достигается благодаря скоординированной регуляции между периферическими органами и мозгом. Центральные структуры, в частности гипоталамус, выделяют пептиды для стимуляции нейронных путей, которые изменяют потребление пищи в соответствии с потребностями организма в питании [7–9]. В своих фундаментальных исследованиях И. П. Павлов показал, что во время кормления и ложного кормления попаданию пищи в рот предшествует активация секреции слюны, желудка и поджелудочной железы. Павлов называл это «психической» фазой пищеварения. Однако, по мнению Fine с соавт., он не выделял какую-либо сенсорную систему в качестве основной движущей силы этого явления, поэтому основополагающие открытия И. П. Павлова они интерпретируют в свете науки об обонянии. Авторы выдвигают гипотезу, согласно которой обоняние является путем, наиболее вероятно определяющим пищевое поведение млекопитающих. Удовольствие, связанное с пищей или ее вкусовыми качествами, для которого важно обоняние, является важнейшим аспектом выбора и приема пищи, а также определяет размер порции [10]. Следовательно, обоняние – одна из основных сенсорных модальностей, которая способствует гедонистической оценке пищи, что приводит к ее выбору и потреблению. Пахучие молекулы вдыхаются через нос и связываются с обонятельными белковыми рецепторами, расположенными в мембране обонятельных жгутиков (ОЖ) обонятельных сенсорных нейронов (ОСН) в обонятельном эпителии (ОЭ). Как известно, каждый ОСН экспрессирует только один тип обонятельных рецепторов [11]. Все ОСН, экспрессирующие один и тот же одорантный рецептор, проецируют свои аксоны на специфическую гломерулу обонятельной луковицы (ОЛ), где аксоны рецепторных нейронов образуют синапсы с дендритами митральных клеток – обонятельными нейронами второго порядка. Прямые проекции из ОЛ направляются в нейронные сети грушевидной коры (ГК), представляющей собой самую крупную из обонятельных областей коры. Она через латеральный обонятельный тракт получает прямой синаптический сигнал от митральных и тафтинговых клеток обонятельной луковицы и играет важную роль в идентификации запаха [11]. Таким образом, обоняние информирует центральную нервную систему в режиме реального времени о химическом составе внешней среды до получения какой-либо визуальной или тактильной информации. Эта способность обонятельной сенсорной системы позволяет животному предвидеть и быстро адаптировать свое поведение при поиске пищи, обеспечивая гедоническую оценку питания. Ароматы еды являются мощными сигналами, вызывающими желание потребления еще до того, как ее увидят. Запахи пищи, возникающие на этапе ожидания еды, повышают аппетит по сравнению с продуктами без запаха [12]. Причем у людей еда, состоящая из продуктов питания, обладающих разнообразными ароматами, вызывает переедание и приводит на 60% к более высокому потреблению калорий, чем при однообразном питании [13].
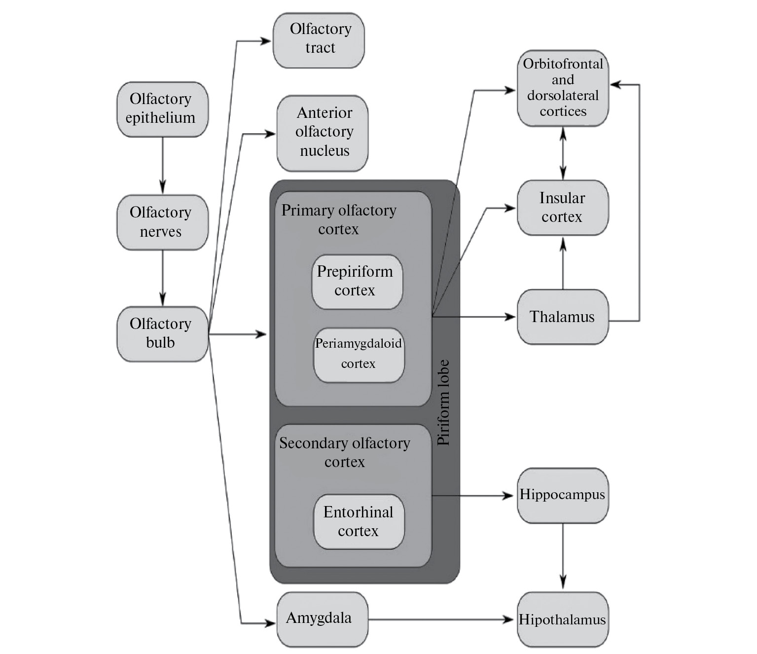
Таким образом, можно сказать, что обонятельная система, гипоталамус и мезокортиколимбические цепи образуют интегративную сеть регуляции энергетического обмена и потребления пищи (рис. 1).
Рис. 1. Центральные пути обонятельной сенсорной системы. Olfactory epithelium – обонятельный эпителий; olfactory nerves – обонятельные нервы; olfactory bulb – обонятельная луковица; прямые проекции от обонятельной луковицы: olfactory tract – обонятельный тракт; anterior olfactory nucleus – переднее обонятельное ядро; piriform lobe – грушевидная доля; primary olfactory cortex – первичная обонятельная кора (prepiriform cortex – прегрушевидная кора; periamygdaloid cortex – периамигдалярная кора) и secondary olfactory cortex – вторичная ольфакторная кора (entorhinal cortex – энторинальная кора); amygdala – миндалевидное тело; orbitofrontal and dorsolateral cortices – орбитофронтальная и дорсолатеральная кора; insular cortex – островковая кора; thalamus – таламус; hippocampus – гиппокамп; hypothalamus – гипоталамус.
Вместе с тем поиск источников пищи является обязательным условием срочного ее приема, и он связан с чувствительностью обонятельного анализатора к пищевому аромату. Человеческое обоняние гораздо более острое, чем считалось, и оно играет важную регулирующую роль в широком спектре человеческого поведения, включая пищевое, тесно связанное с пищевым статусом животных и человека. И от него зависит острота обоняния, поскольку степень насыщения влияет на обонятельную чувствительность [7, 10, 12, 14]. Следовательно, острота обоняния оказывает влияние на последующее количество и качество поедаемых продуктов, смещая акценты в обонятельной чувствительности в сторону обогащенной калориями пищи.
2. ГОРМОНАЛЬНАЯ МОДУЛЯЦИЯ ОБОНЯТЕЛЬНОГО ВОСПРИЯТИЯ
В настоящее время большой интерес вызывает проблема гормональной модуляции обонятельного восприятия и влияния нарушения гормональной сигнализации в обонятельной системе на энергетический гомеостазис. На потребление пищи и расход энергии в краткосрочной перспективе влияют различные физиологические сигналы, эмоциональные факторы, а также вкусовые качества и содержание питательных веществ в доступной пище [15]. Активность нейронов центральных эффекторных путей, которые служат контролерами энергетического баланса, связывающими метаболическое состояние и гедоническую ценность пищи, регулируется нейромодуляторами, связанными с питанием [7, 13]. Это означает, что пищевое поведение регулируется метаболическим статусом. Обонятельная система действует как граница между внешним представлением о пищевых объектах и внутренней информацией о метаболическом состоянии, гедонистической ценности и опыте, формирующим правильное пищевое поведение. Таким образом, обонятельная система посредством поиска пищи способствует поддержанию метаболического гомеостазиса [8]. Поэтому обонятельную систему характеризуют как метаболический сенсор, подобный гипоталамусу.
Гормональная модуляция ольфакторной функции обеспечивается нейромодулирующими молекулами, связанными с питанием, и их рецепторы экспрессируются в обонятельном эпителии (рис. 2) и центральных обонятельных областях [7].
Рис. 2. Схематическое изображение распределения рецепторов к основным метаболическим факторам в обонятельной слизистой. OSN – обонятельный сенсорный нейрон, IR – киназа инсулинового рецептора, Ob-R – лептиновый рецептор, OXR – орексиновый рецептор, GLUT – переносчик глюкозы, CB1 – каннабиноидный рецептор 1-го типа, SUS – опорные клетки, NPY Y1 – рецептор Y1 для нейропептида Y, AdipoR 1 – адипонектиновый рецептор 1-го типа.
Многие из них имеют высокие уровни экспрессии в обонятельном бугорке (ОБ), который считается ключевой структурой, участвующей в мотивированном поведении под влиянием запахов. Полагают, что нейромодуляторные сигналы регулируют пищевое поведение, воздействуя на ОБ [13]. Пептиды, вовлекаемые в контроль гомеостазиса приема пищи и веса тела, изменяют восприятие запаха [16], способствуя таким образом адаптивной регуляции пищевого поведения. Взаимодействие между потреблением пищи и обонянием опосредовано пептидными гормонами, вырабатываемыми в зависимости от состояния сытости. Воздействуя на свои рецепторы на разных уровнях обонятельной сенсорной системы, метаболические гормоны модулируют электрическую активность обонятельных сетей, изменяя обонятельное восприятие под их действием [13].
Инсулин, участвующий в модуляции обонятельной функции, и его локализация в обонятельной сенсорной системе
В 2021 г. отмечалось столетие открытия инсулина. Инсулин оказывает модулирующие функции в различных участках ЦНС, особенно в гипоталамусе, где он регулирует такие ключевые процессы, как энергетический гомеостазис и выживание нейронов. Все больше данных свидетельствует о связи между такими метаболическими нарушениями, как диабет и ожирение, и нейродегенеративными и психическими заболеваниями [5, 17–19]. Инсулин – один из основных метаболических гормонов, который контролирует потребление пищи, оказывая анорексигенный эффект не только на уровне гипоталамуса, но и на уровне других областей, включая обонятельный путь [7, 20–23].
Обнаружили, что концентрация инсулина в экстрактах всего мозга в среднем примерно в 25, а в отдельных его областях, включая ОЛ, в 10–100 раз превышает концентрацию в плазме [22]. Одним из механизмов такого превосходства в уровне инсулина в тканях головного мозга считают проникновением инсулина в ЦНС через гематоэнцефалический барьер (ГЭБ) по механизму рецептор-опосредованного транспорта, эффективность которого может снижаться при ожирении. Следует отметить, что среди всех областей ЦНС обонятельная луковица обладает самым высокопроницаемым ГЭБ [7]. Поэтому метаболические сигналы, передаваемые через кровь, могут проникать в нее легче, чем в другие области мозга. Кроме того, cpеди cенcоpныx облаcтей головного мозга в бульбарных гломеpулаx обнаpужено самое выcокое значение капилляpной плотноcти. В результате скорость транспорта инсулина в ОЛ в два – восемь раз выше, чем в другие отделы мозга, и в ней сосредоточивается самая высокая концентрация инсулина и самая высокая плотность инсулиновых рецепторов [20]. Таким образом, инсулин не только способен проникать к месту обработки обонятельной информации, но и делать это быстро [5, 20, 21, 24, 25]. Высокая проницаемость ЦНС для инсулина обеспечивается также участием семейства SLC (белков-переносчиков растворенных веществ), и их мутации связаны с СД2 и другими тяжелыми заболеваниями [26]. Такая повышенная проницаемость позволяет адаптировать обонятельное восприятие к физиологическому состоянию: высокочувствительное, когда животное голодно и ему необходимо найти пищу, и слабочувствительное, когда животное сыто.
Рецепторы к инсулину, как и инсулин, распространены по всей ЦНС, включая области мозга, связанные с обонятельной функцией. В мозге крыс, являющихся представителями макросматиков, наибольшая плотность инсулиновых рецепторов обнаружена в ОЛ, тогда как у человека (микросматиков) высокий уровень экспрессии выявлен в областях прямой проекции из ОЛ, выполняющих когнитивные функции, связанные с памятью, обучением и эмоциями [22, 27].
Повышение концентрации инсулина в ЦНС связывают с его способностью синтезироваться de novo в нейронах ЦНС, включая ОЛ [5, 17, 20, 21, 25]. Полагают, что ОЛ служит в качестве внутреннего датчика метаболизма путем индуцированной инсулином модуляции Kv1.3 (потенциал-зависимый К-канал) [7].
Экспрессия инсулиновых рецепторов зависит от статуса питания. У голодающих животных их содержание и концентрация инсулина в ОЛ увеличиваются. Это имеет важное значение, поскольку активный поиск пищи активирует бульбарные нейроны, требуя необходимого энергетического обеспечения. Известно, что даже в покое нейроны потребляют 350 или 400 мкл О2/(г/мин) [28]. Еще более высокие энергетические затраты для мозга требуются при выполнении сложных поведенческих функций, приема решений и т. д. Во время синаптической передачи и регуляции притока ионов один покоящийся нейрон использует около 4.7·109 молекул АТФ в секунду, что указывает на ошеломляющее количество энергии, используемой нейронами для этих процессов [6]. Инсулин поддерживает необходимый уровень глюкозы для снабжения нейронов энергией.
ОЛ, содержащая специализированные клетки, чувствительные к глюкозе, реагирует на локальные колебания внеклеточного уровня этого моносахарида. Полагают, что правильное функционирование нейронов, чувствительных к глюкозе, может быть важным для предотвращения таких метаболических нарушений, как ожирение и СД2. Считают, что бульбарные нейроны, чувствительные к глюкозе, являются ключевыми регуляторами метаболически-зависимых процессов, а нарушение их функции в ОЛ может изменить обонятельные пути, имеющие решающее значение для регуляции потребления пищи [5, 8]. В нейроны глюкоза доставляется переносчиками глюкозы, содержание которых особенно высоко в обонятельных областях мозга. В них переносчики глюкозы GLUT1, GLUT3 и GLUT4 колокализуются с инсулиновыми рецепторами и особенно высоко представлены в митральном клеточном слое, отличающимся, как и нейроны ЦНС, высокой чувствительностью к изменениям концентрации глюкозы [25].
ОЛ – место непрерывного нейрогенеза. Инсулин участвует в его регуляции. Он поддерживает выживаемость нейронов посредством активации протеинкиназы B, способствуя фосфорилированию антиапоптотического белка Bcl-2 для ингибирования апоптоза [17]. Следовательно, инсулин действует на бульбарную нейронную сеть, модулируя обработку обонятельной информации, подвергая обонятельную функцию контролю со стороны сигналов, участвующих в регуляции энергетического гомеостазиса и пищевого поведения [29]. Все вышесказанное свидетельствует о том, что инсулин играет важную роль в обработке обонятельной информации в ОЛ, которая изменяется статусом питания и указывает на важность инсулина для физиологических и жизненно важных функций мозга, включая поддержание энергии, настроения и формирование памяти и обоняния.
Вместе с тем инсулин и его рецепторы локализуются в обонятельном эпителии, а именно в зрелых обонятельных сенсорных нейронах [7]. Следовательно, в ОЭ модулирующее действие инсулина направлено главным образом на рецепторные клетки, участвующие в обнаружении специфических запахов, поскольку, как известно, только зрелые ОСН экспрессируют все компоненты внутриклеточной сигнализации. Инсулиновые рецепторы обнаруживаются также в микровиллах опорных клеток, секретирующих обонятельную слизь для создания оптимальных условий жизнедеятельности и модуляции чувствительности обонятельных клеток [7]. Таким образом, инсулин влияет на первичный этап восприятия пахучей молекулы – обнаружение запаха, происходящее на уровне обонятельного нейроэпителия. Подтверждением сказанному служат электрофизиологические данные, согласно которым под воздействием инсулина на ОЭ быстро и обратимо снижается реакция ЭОГ на запахи [20]. Поскольку ЭОГ является показателем активности рецепторных клеток, то ее ослабление свидетельствует о снижении обонятельной чувствительности. Следовательно, повышенный уровень инсулина в апикальной области обонятельного эпителия ослабляет обоняние, что потенциально снижает удовольствие от еды [6, 30].
Можно предположить, что инсулин-рецепторный комплекс активирует мембраносвязанные фосфолипазы группы С с образованием диацилглицерина (DAG) и растворимого внутриклеточного посредника инозитол-(1,4,5)-трифосфата (IP3) из PIP2 [31]. Связывание IP3 с Ca2+-каналами в плазматической мембране запускает вход ионов кальция в ОСН. Повышение концентрации внутриклеточного Ca2+ активирует кальмодулин-киназу II (CaMKII), которая ингибирует аденилатциклазу III типа (ACIII), уменьшая содержание cAMP. В результате ослабевает активность CNG-каналов, с чем, вероятно, связано снижение обонятельной чувствительности (рис. 3).
Рис. 3. Предполагаемый механизм ослабления обонятельной чувствительности под действием инсулина. Действие инсулина на инсулиновый рецептор активирует фосфолипазу С с образованием диацилглицерина (DAG) и инозитол-(1,4,5)-трифосфата (IP3) из PIP2. IP3 открывает IP3-зависимый канал в плазмолемме ОСН для входа ионов кальция, повышая его концентрацию в цитозоле. Повышение концентрации Ca2+ под действием инсулина приводит к активации кальмодулина, который стимулирует CaMKII, ингибирующую ACIII. Снижение cAMP уменьшает активность CNG-каналов, приводя к обонятельной дисфункции. IR – инсулиновый рецептор; PIP2 – фосфатидилинозитол -(4,5)-дифосфат; IP3 – инозитол- (1,4,5)-трифосфат; IP3 channel – IP3-зависимый канал; CNG channel – ионный канал, зависимый от циклических нуклеотидов; CaM – кальмодулин; CaMKII – Ca2+/кальмодулин-зависимая протеинкиназа II; ACIII – аденилатциклаза III типа; cAMP – циклический 3`,5`-аденозинмонофосфат. Сплошными стрелками обозначены процессы активации. Пунктирными стрелками обозначено ослабление активности.
ОЭ подвергается постоянному обновлению на протяжении всей жизни в результате нейрогенеза и апоптоза. Присущая инсулину нейропротекторная роль является важным фактором выживания клеток ОЭ [32]. Для столь важной его функции необходимо поддержание порогового уровня гормона в слизистой оболочке [20].
Что является источником инсулина в периферическом отделе обонятельной сенсорной системы? Транспорт его в слой обонятельного эпителия из крови маловероятен, так как кровеносные сосуды локализуются под собственной пластинкой и не проникают в толщу эпителия, он бессосудистый [33]. Кроме того, эндотелий сосудов имеет плотные контакты, которые частично изолируют обонятельный нейроэпителий от капилляров, а апикальная его часть, непосредственно контактирующая с внешней средой, отделена от интерстициальной жидкости барьером из плотных контактов [34]. Вместе с тем получены доказательства того, что инсулин секретируется местно в ОЭ. Подобно глии в ЦНС опорные клетки являются источником нейротрофических и нейромодуляторных факторов и вырабатывают инсулин [7, 20]. Таким образом, инсулин влияет на физиологию обонятельной слизистой оболочки посредством аутокринной и паракринной регуляции со стороны ОЭ и может точно настроить первый этап обнаружения запаха на уровне обонятельной слизистой, тем самым связывая обоняние с пищевым статусом животного.
Наличие щелевых контактов (ЩК) между клетками ОЭ образует синцитий, благодаря которому осуществляется межклеточное взаимодействие. Са2+ и внутриклеточные сигнальные молекулы, активируемые инсулином, быстро распространяются по всему эпителию. У пациентов гипергликемические состояния при диабете приводят к нарушению их функции. Уменьшается проницаемость ЩК для Сa2+. В результате каналы, образованные ими, закрываются одновременно во всех клетках, и разобщается связь между всеми клеточными типами в ОЭ, вызывая обонятельную дисфункцию [6]. Поскольку ЩК распространены почти повсеместно в тканях, включая ЦНС, то они вносят значительный вклад в клинические осложнения диабета [35].
Таким образом, инсулин и его рецепторы идентифицированы в обонятельных сенсорных нейронах и других типах клеток в ольфакторном нейроэпителии. В экспериментах на моделях грызунов показано, что они влияют на периферические этапы восприятия запахов [36], а также могут стабилизировать эпителио-бульбарные связи за счет усиления спонтанной активности рецепторных нейронов в отсутствие пахучей стимуляции. Вместе с тем, действуя на ОСН, инсулин снижает обонятельную чувствительность при стимуляции одорантами, а это, в свою очередь, ослабляет удовольствие от еды при насыщении [6, 30, 37].
Как для процессов обонятельной трансдукции, так и для нейрогенеза необходима энергия, источником которой является глюкоза, чувствительность ОСН к которой до недавнего времени была под вопросом. Однако глюкоза в концентрации 1 мМ содержится в обонятельной слизи, а ее удаление и ингибирование гликолиза или окислительного фосфорилирования ослабляют реакцию на запах. Вместе с тем в железах Боумена, в опорных клетках и в ОСН экспрессируются переносчики глюкозы, что абсолютно удовлетворяет потребность ОЭ в глюкозе в качестве энергетического источника [22, 38, 39].
Участие IGF в модуляции обонятельной функции и их локализация в обонятельной сенсорной системе
Как уже упоминалось выше, ОЭ является основным местом нейрогенеза во взрослой нервной системе. Он имеет уникальную систему регенеративных стволовых клеток-предшественников в базальном слое. Дальнейшую дифференцировку и созревание незрелых ОСН индуцируют факторы роста [40]. Семейство инсулиноподобных факторов роста (IGF) включает факторы роста (IGF-I, IGF-II), их рецепторы и связывающие белки (IGFBP 1–6). Экспрессия IGF и их рецепторов обнаруживается в ОСН. Они находятся также в опорных клетках и в собственной пластинке, а их связывающие белки сосредоточены в ОСН и в протоках и ацинусах Боуменовых желез, являясь компонентом обонятельной слизи, в составе которой уровни IGF более высокие по сравнению со слизистой оболочкой верхних дыхательных путей или со слезами [40].
Такое превосходство свидетельствует о важной роли IGF в функции ОЭ. Подтверждением сказанному служат данные, согласно которым снижение уровней IGF-I инициирует повреждение ОЭ и, как следствие, дисфункцию обоняния. Так, например, у пациентов с нейродегенеративными заболеваниями ухудшение обонятельной способности коррелирует со значительно более низким уровнем IGF-I в обонятельной слизи по сравнению с нормой. Давно известно, что IGF-I регулируется питанием [41], и при его недостатке, свойственном, например, для анорексии, концентрация IGF-I снижается. Возникающее локальное нарушение системы IGF-I–IGFBPs в ОЭ, в самом богатом IGF-I и IGFBPs участке в носу, вызывающее обонятельную дисфункцию, обусловленное статусом питания, означает, что система IGF-I–IGFBPs может обладать регуляторной активностью в отношении самого эпителия [22, 42, 43]. Полагают, что IGF-I секретируется опорными клетками и, взаимодействуя с IGF-связывающими белками в ОСН, участвует в их нейропротекции, выполняя функцию аутокринного или паракринного регулятора, играющего плейотропную роль в нейрогенезе во взрослом обонятельном эпителии. IGF-I индуцирует дифференцировку предшественников нейронов в сенсорные нейроны [42] в зависимости от статуса питания.
Бульбарные IGF-I и IGFBP-6 влияют на клетки развивающейся обонятельной луковицы и индуцируют дифференцировку молодых нейронов. Причем в ней развилась исключительная зависимость от IGF-I, начиная с раннего нейрогенеза. Показано, что в ОЛ эмбрионов мышей имеются стволовые клетки со специфическими потребностями в IGF для пролиферации или дифференцировки. В их ОЛ IGF-I является эндогенным фактором, регулирующим бульбарный нейрогенез из ее стволовых клеток. Оказалось, что ОЛ уникальна среди структур мозга по уровню экспрессии IGF-I на протяжении всей жизни, особенно среди митральных нейронов, которые образуют первый синапс с ОСН [44]. Таким путем поддерживается бульбарная целостность, которая, в свою очередь, обеспечивает выживание и митотическую регуляцию ОСН. В результате в мозге активируются соответствующие нейронные сети для модуляции гомеостазиса клеточной энергии и системной метаболической функции [45], которые могут сформироваться неправильно в зависимости от потребления пищи, снижающей содержание IGF-I и IGFBP-6 в ОЛ.
Из всего вышесказанного следует, что инсулин, IGF и их рецепторы экспрессируются в ОЭ, модулируют активность ОСН в зависимости от статуса питания и обеспечивают эндокринный механизм для изменения периферической чувствительности к запахам. Гормональная модуляция ольфакторной функции и ольфакторного поведения обусловливается тем, что гормоны, эндогенные модуляторы и их рецепторы присутствуют во всех отделах мозга, связанных с обработкой обонятельной информации.
Экспрессия метаболических факторов и их рецепторов в обонятельной сенсорной системе регулируется метаболическим статусом
Экспрессия метаболических факторов и их рецепторов в обонятельной слизистой оболочке и ОЛ регулируется питанием. Например, у крыс уровни транскрипции ИР в обонятельной слизистой повышаются в течение 48 ч голодания, что приводит к увеличению количества ИР. Удлинение голодания до 72 ч в 15 раз увеличивает уровни бульбарного инсулина по сравнению с таковым в плазме, тогда как предотвращение сенсорного восприятия при односторонней окклюзии ноздри на 90% уменьшает число ИР-иммунореактивных ОСН [46].
Лептин представляет собой один из основных анорексических гормонов. Лептиновые рецепторы (Ob-R) в основном обнаруживаются в областях мозга, связанных с обонятельными путями, такими как ядро латерального обонятельного тракта, пириформная кора, обонятельная луковица и обонятельная слизистая оболочка. Он достигает их как из общего кровотока, так и синтезируясь местно в ОЭ и ОЛ. В обонятельной слизистой главным образом в опорных клетках, клетках протока железы Боумана, дендритных булавах и ОЖ зрелых ОСН экспрессируются Ob-Rb и Ob-Ra изоформы (рис. 1). В ОЛ локализуется изоформа Ob-Rb. Экспрессия лептина и его рецепторов в обонятельной слизистой оболочке и ОЛ регулируется питанием. Так, голодание вызывает значительное усиление транскрипции как лептина, так и Ob-R в них (47).
Совместная локализация этих рецепторов с обонятельными рецепторами, связывающимися с пахучими молекулами, дает основания для предположения, что лептин, действуя как эндокринный или паракринный фактор, может регулировать обонятельную функцию, влияя на процессы обонятельной трансдукции в ОЖ зрелых ОСН. Повышение уровней лептина и его рецепторов в периферическом отделе обонятельного анализатора во время голодания может изменять обонятельную чувствительность перед приемом пищи. Электрофизиологические исследования продемонстрировали, что лептин значительно снижает обонятельные реакции на запахи. В результате функция обоняния приводится в соответствие с состоянием сытости [37]. Экспрессия Ob-R в опорных клетках и клетках железы Боумена, секретирующих обонятельную слизь для создания благоприятных условий жизнедеятельности ОЭ, свидетельствует об участии лептина в поддержании гомеостазиса в этой ткани в зависимости от метаболического статуса.
NPY является одним из наиболее распространенных орексигенных пептидов в ЦНС. Среди многочисленных физиологических функций у многих видов животных NPY играет важную роль в контроле потребления пищи главным образом через гипоталамус. Однако показано присутствие NPY как в развивающейся, так и во взрослой обонятельной слизистой оболочке грызунов, где он экспрессируется в ОСН, опорных и обкладочных нейроэпителиальных клетках (рис. 2). NPY действует главным образом через рецепторы Y1, сопряженные с G-белком. Статус питания изменяет их экспрессию в обонятельной слизистой, которая чрезмерно увеличивается через 14 ч голодания. Было показано, что при действии NPY значительно увеличивалась амплитуда ЭОГ в ответ на пахучие стимулы у голодных крыс [36]. Поскольку ЭОГ характеризует реакции рецепторных клеток в ОЭ, то эти данные свидетельствуют о том, что NPY модулирует начальные этапы, связанные с обнаружением запахов, влияя на процессы обонятельной трансдукции. В результате при голодании обостряется обонятельная чувствительность, подтверждая сильную физиологическую связь между обонянием и процессами питания.
Таким образом, из приведенных выше примеров видно, что изменения в статусе питания изменяют экспрессию метаболических факторов и их рецепторов в обонятельной системе, влияют на механизмы обонятельной трансдукции и обонятельную чувствительность. У млекопитающих уровень сытости сигнализируется циркулирующими кровью пептидными гормонами, которые, в свою очередь, преобразуют активность обонятельных нейронов. Многие из этих молекул синтезируются и секретируются гипоталамическими нейронами, а затем высвобождаются на бульбарном уровне, другие метаболически важные гормоны имеют доступ к обонятельной слизистой, влияя непосредственно на реакции ОСН на одоранты, стимулируя или подавляя добычу корма [7]. Таким образом, обонятельная система действительно способствует корректировке регуляции потребления пищи в соответствии с физиологическими потребностями.
Возникает вопрос: могут ли изменения обонятельной чувствительности напрямую влиять на увеличение веса? Было показано, что гипосмические мыши с пониженной обонятельной чувствительностью более устойчивы к ожирению, вызванному диетой с высоким содержанием жиров. В противоположность им у гиперосмических мышей (с повышенной остротой обоняния) вес увеличивался при нормальном питании, что со временем приводило к резистентности к инсулину [10]. Эти результаты позволяют предположить, что обонятельные цепи взаимодействуют с центральными нейронами, регулируя энергетический баланс.
Острая потеря обоняния у здоровых людей является документально подтвержденной причиной потери веса, нервной анорексии и депрессии [48]. Однако прогрессирующая потеря обоняния связана с хроническим ожирением и воспалительными заболеваниями, такими как болезнь Паркинсона, болезнь Альцгеймера, рассеянный склероз, гипертония и естественное старение. Ощущение аномальных (паросмия), неприятных (какосмия) и фантомных запахов (фантосмия) представляет собой нарушения обоняния, сопровождающиеся потерей веса. Аппетит как физиологический механизм, регулирующий поступление в организм пищевых веществ, интегрирует физиологию желудочно-кишечного тракта, нейробиологию, когнитивные и поведенческие функции. По мнению Fine и Riera, на первый план в гомеостатических и гедонистических аспектах питания явно вышла множественная роль обоняния [10].
Действительно, запахи пищи являются одними из основных факторов, определяющих выбор и потребление пищи. И наоборот, состояние питания людей влияет на способность обнаруживать запахи. Длительный пост повышает обонятельную чувствительность, которая уменьшается при насыщении, что указывает на обратную связь между приемом пищи и обонятельной чувствительностью. У пациентов с метаболическими нарушениями (ожирение, нервная анорексия, нервная булимия и болезненное ожирение) нарушаются все показатели обонятельной функции: увеличиваются пороги обнаружения запахов, ослабевает способность к их дискриминации и идентификации. Это означает, что существует тесная связь между обонянием и метаболическим статусом, и гормоны управляют обонятельным поведением [49].
Предлагают рассматривать обонятельную систему как новую мишень для изменения системного метаболизма у людей. Мозг, особенно гипоталамус, является главным регулятором энергетического гомеостазиса всего тела. Роль обоняния выходит за рамки простого сенсорного восприятия и глубоко переплетается с функцией гипоталамуса. Запахи, воспринимаемые обонятельной системой, изменяют статус активации специфических нейронов гипоталамуса, тем самым модулируя цепи аппетита и насыщения. Более того, обонятельные сигналы влияют также на термогенез и периферический метаболизм, возможно, опосредованно ольфактомедином 2 (OLFM2), белком, который играет значительную роль в модуляции энергетического баланса. Интеграция обонятельных сигналов с регуляцией гипоталамуса подчеркивает сложный, но решающий аспект энергетического баланса, влияющий на пищевое поведение, термогенез и общий системный метаболизм [49].
3. СВЯЗЬ МЕЖДУ НАРУШЕНИЯМИ ОБМЕНА ВЕЩЕСТВ И ОБОНЯНИЕМ
Запах является одним из наиболее важных сенсорных сигналов, предсказывающих качество пищевых продуктов, и играет ключевую роль в их выборе и потреблении. Аппетит может возбуждаться различными стимулами, но ведущая роль принадлежит обонятельным сигналам (вкусные запахи) и уровням гормонов, которые сигнализируют о голоде и сытости [4, 12, 50]. Однако у 5% населения по различным причинам развивается обонятельная дисфункция [51]. Некоторые заболевания могут привести к частичному (гипосмия) или полному (аносмия) нарушению обоняния, вызывая серьезные изменения качества жизни.
Ожирение
Все больше данных свидетельствуют о том, что обонятельная функция изменяется при ожирении. Полагают, что увеличение индекса массы тела (ИМТ) может быть фактором риска аносмии и ограниченного контроля над потреблением пищи [49]. Ожирение рассматривают как воспалительное заболевание гипоталамуса, которое в конечном итоге приводит к увеличению проницаемости гематоэнцефалического барьера, повреждению таницитов и активации провоспалительных путей микроглии и астроцитов [6]. В зависимости от тяжести и продолжительности ожирения у человека наблюдаются многие хронические эндокринологические и физиологические изменения, включая резистентность к инсулину (СД2), требующие лечения. Потребление богатой энергией пищи приводит к метаболическим заболеваниям и связанной с этим обонятельной дисфункцией [4]. Имеющийся метаанализ показал, что с увеличением ИМТ изменяются обонятельные пороги, от которых зависит активность гипоталамических нейронов. Причем у людей с ожирением чувствительность повышается к запахам высокоэнергетической пищи, еще больше способствуя набору избыточного веса. В настоящее время обнаружена корреляция ИМТ и окружности талии с генами обонятельных рецепторов [49]. Это дает основание предположить, что под действием жира активируются гены, кодирующие ОР к запаху высококалорийной пищи. В целом эти результаты подчеркивают сложное взаимодействие между составом рациона и генетической регуляцией обонятельных сигнальных путей. В результате возникает порочный круг. Генетические вариации в генах обонятельных рецепторов могут влиять на обонятельную чувствительность, что, в свою очередь, может влиять на пищевые предпочтения, потенциально способствуя ожирению. Полагают, что именно обонятельная дисфункция способствует ожирению, а не наоборот, и проявляется в увеличении порогов обнаружения запахов, то есть снижением остроты обоняния к низкокалорийной пище. Тяжелое ожирение увеличивает риск аносмии. Показано, что частота увеличения веса самая высокая среди людей с аносмией, а различия в способности идентифицировать запахи с увеличением ожирения, пола и возраста могут быть связаны с более высокими когнитивными изменениями [7, 9]. Таким образом, изменения в работе обонятельной системы при ожирении могут спровоцировать неправильные решения по выбору пищи [52].
Заметное снижение обонятельной чувствительности при ожирении, о котором судили по снижению амплитуды электроольфактограммы в ответ на действие запаха, связывают с гибелью ОСН, вызванной воспалительными процессами в ОЭ, инициируемыми жиром. Они сопровождались увеличением количества провоспалительных клеток и степени гибели зрелых рецепторных нейронов вследствие апоптоза. Причем количество погибших клеток зависело от локализации ОСН в эпителии. Меньший процент потери рецепторных клеток связан, по-видимому, с большей сопротивляемостью к воспалению в определенных областях обонятельной слизистой, в частности в перегородке. В результате уменьшения их числа ослабляется связь между ОЭ и ОЛ, так как уменьшается количество аксональных проекций в специфические бульбарные гломерулы [4, 52].
Вместе с тем, согласно биохимическим данным, чрезмерное употребление жиров значительно снижает экспрессию гетеротримерного Golf-белка, сопряженных с ним ОР, специфических для данного запаха, и число ОЖ, осуществляющих первичные процессы взаимодействия с пахучим стимулом и генерацию рецепторного потенциала [52]. Это означает, что жиры, приводящие к ожирению, уменьшают количество ОСН, изменяют их морфологию и нарушают механизмы обонятельной трансдукции, снижая обонятельную чувствительность.
С количеством и функционированием зрелых ОСН связано пищевое поведение, в частности, способность к обонятельной дискриминации и идентификации запахов. При ожирении эта способность ослабевает, а следовательно, ухудшается рабочая память и когнитивные функции, связанные с обучением. Как оказалось, физиологическое влияние высокожировой диеты на обонятельное обучение и распознавание может быть длительным и даже потенциально необратимым. Это связано с тем, что аксональные проекции ОСН в ОЛ, которые теряются при ожирении, не восстанавливаются после отмены диеты. Показано, что диета с высоким содержанием жиров, независимо от степени ожирения, может влиять на общую нейроархитектуру обонятельной системы [52]. Это можно объяснить потерей аксональных проекций из ОСН в ОЛ и нарушением топографической организации ее гломерул и образования нейронных цепей за счет уменьшения размера синаптической мишени.
С другой стороны, нейроархитектура обонятельной системы может нарушаться благодаря гибели нейронов в самой ОЛ из-за воспалительных процессов в ней, инициируемых жировой диетой. При ожирении хронический избыток калорий приводит к накоплению неподкожной эктопической жировой массы. Избыток жировой ткани благоприятствует воспалительным каскадам, связанным с секрецией провоспалительных адипокинов, что может иметь серьезные последствия для обоняния [4, 52].
Диабет
Ожирение резко увеличивает риск развития СД2, поскольку одним из основных последствий эктопического накопления триглицеридов является резистентность к инсулину и непереносимость глюкозы, которые могут привести к хронической гипергликемии при возникновении дисфункции β-клеток поджелудочной железы [4]. СД2, серьезная проблема общественного здравоохранения, коррелирует со снижением обонятельных способностей у людей. Из двух классических типов диабета наиболее широко изучена корреляция между СД2 и обонятельной дисфункцией. Наблюдения за пациентами с СД2 показали, что у них снижается способность к идентификации запахов [50], которая, как известно, характеризует когнитивные способности благодаря анатомической близости обонятельной сенсорной и лимбической систем. В этот отдел мозга направляются прямые проекции из ОЛ. Но, как показано на мышах с диабетом, индуцированным стрептозотоцином, у них нарушается нейрогенез ОЛ и развивается обонятельная дисфункция. Более того, СД с дефицитом инсулина подавляет пролиферацию нервных стволовых клеток, а следовательно, нейрогенез в субвентрикулярной зоне, что приводит к снижению структурной пластичности ОЛ [9]. Поскольку обоняние представляет собой основной компонент пищевого поведения, его изменение может иметь серьезные последствия для распознавания химических характеристик потребляемой пищи, определяющих выбор продуктов питания, что, в свою очередь, может способствовать развитию хронических заболеваний, включая СД2.
Нарушение обоняния при СД2 сопровождается ослаблением функции периферического аппарата обонятельной сенсорной системы, в результате которого снижается острота обоняния. Ослабление обонятельной чувствительности связывают с нарушением динамики клеток ОЭ. Известно, что количество зрелых сенсорных нейронов должно строго регулироваться. Взрослый ОЭ находится в динамическом равновесии между рождением ОСН из базальных клеток, их дифференцировкой и апоптозом. Это равновесие, как полагают, регулируется аутокринными и паракринными сигналами, которые стимулируют или ингибируют пролиферацию, дифференцировку и выживание клеток [53]. На крысах с диабетом, индуцированным диетой с высоким содержанием фруктозы, показано, что клеточная динамика в обонятельной слизистой изменяется в результате снижения уровня апоптоза и увеличения плотности стареющих сенсорных нейронов, имеющих более низкую чувствительность к запахам, чем зрелые ОСН, являясь причиной ослабления остроты обоняния при диабете [54].
Вместе с тем существует корреляция между СД, обонянием и дисфункцией ЦНС. Так, среди 151 японца старшего возраста, страдающих СД2 с изначальной обонятельной дисфункцией, через 3 года чаще развивалась деменция по сравнению с теми, у кого не было нарушений обоняния. Кроме того, вероятность возникновения обонятельной дисфункции у пациентов с СД2 в 1.58 раза выше, чем у контрольной группы [9, 55]. Из этого следует, что обонятельная дисфункция при СД2 может предсказывать развитие деменции. У пациентов с СД2 снижается способность к идентификации запахов и увеличивается риск аносмии в результате развития резистентности к инсулину как в ОЭ, так и в ОЛ в большей степени, чем в других отделах ЦНС [56, 57].
На мышах с диабетом, вызванным диетой с высоким содержанием фруктозы, показано, что уже на ранней стадии быстро и серьезно нарушается обонятельное поведение: животные не способны различать два запаха, и им требуется больше времени при тестировании поиска пищи по запаху [54]. Дисфункция обоняния усугубляется с возрастом и, как полагают, связана с дегенеративными осложнениями СД2 [58].
Таким образом, из вышеизложенного следует, что при ожирении и СД2 развивается обонятельная дисфункция, которая затрагивает обонятельную сенсорную систему от ОЭ до центральных отделов. В результате снижается обонятельная чувствительность, ослабляется способность к дискриминации и идентификации запахов, то есть расстраивается пищевое поведение, усугубляющее тяжесть этих метаболических нарушений.
4. КЛИНИЧЕСКОЕ ЗНАЧЕНИЕ РАССТРОЙСТВ ОБОНЯНИЯ ПРИ НАРУШЕНИЯХ ОБМЕНА ВЕЩЕСТВ
Однако несмотря на снижение обонятельных способностей у людей с СД2, многие пациенты не осознают собственных обонятельных проблем. Поэтому для получения значимой информации о хемосенсорной функции у больных необходимо количественно оценивать обоняние. Эта процедура имеет клиническую значимость, поскольку знание о сниженной обонятельной чувствительности может помочь повысить безопасность пациентов, так как риск опасных событий увеличивается вдвое при обонятельной дисфункции. Кроме того, если не поставлен диагноз хемосенсорной недостаточности, затруднено консультирование пациентов [50, 56]. Было высказано предположение, что обонятельные нарушения являются осложнением диабета. Предложили рассматривать обонятельную дисфункцию как новое проявление центральной нейропатии, а для оценки поражения ЦНС при диабете использовать анализ обонятельных расстройств с помощью обонятельных тестов [9]. Это важно, так как расстройство обоняния при диабете снижает качество жизни. Так, пациенты с СД2, получавшие инсулин, страдали от ощущения фантомных запахов, которых в действительности в настоящее время не было. Обычно человек чувствует ложные ароматы из категории неприятных. Это доставляет существенный дискомфорт в каждодневной жизни и может ограничивать активность индивидуума [9].
Было показано, что молекулярные ОР выполняют физиологические функции, отличные от обоняния. Так, одни ОР обеспечивают хемотаксис сперматозоидов, а другие участвуют в топографической организации обонятельной системы [59–61]. Подсемейство ОР, связанных с G-белком, присутствует во многих необонятельных тканях. Их экспрессия обнаружена в островках поджелудочной железы, в которой система ОР, по-видимому, регулирует стимулируемую глюкозой секрецию инсулина. Полагают, что ОР действуют как хемосенсоры веществ, полученных из пищи, способных управлять экспрессией рецепторов и активностью таким образом, чтобы модулировать метаболический гомеостазис клеточно-тканевым автономным образом [55]. К ним относится ОР Olfr109. Помимо ОЭ он присутствует в β-клетках поджелудочной железы и является островковым рецептором, воспринимающим эндогенный пептид поджелудочной железы insB:9–23 (пептид B-цепи инсулина). Значительные количества инсулиновых пептидов, полученных из устаревшего инсулина, тесно связаны с диабетом, и это обнаружение с помощью Olfr109 в β-клетках подавляет секрецию инсулина и способствует воспалению при диабете и ожирении. Экспрессия этого рецептора повышена в различных моделях диабета или ожирения у мышей [62, 63]. Это подчеркивает огромный потенциал хемосенсорной передачи сигналов одорантных рецепторов при СД2.
Тяжелые гипогликемические явления при инсулиннезависимом диабете оказывают существенное негативное влияние на обоняние и качество жизни людей с диабетом. В физиологических условиях в регуляции секреции инсулина важную роль играет глутамат [64]. Но у пациентов с диабетом чрезвычайно увеличивается высвобождение β-клетками эндогенного глутамата. В этой ситуации возникает чрезмерная активация рецепторов N-метил-D-аспартата (NMDAR), обладающих высокой проницаемостью для Са2+, избыточно высокая внутриклеточная и внутримитохондриальная концентрация кальция, развивается дисфункция и гибель β-клеток, тем самым способствуя развитию диабета [5, 64, 65, 67–69].
Таким образом, на островковых β-клетках было продемонстрировано, что нейротоксичность эндогенного глутамата при СД2 связана с длительным воздействием на NMDAR [64, 66, 69, 70]. Показано, что они локализованы в ОСН [71]. Одним из проявлений обонятельной дисфункции является ослабление обоняния вплоть до аносмии. Причиной этому может служить потеря рецепторных клеток в ОЭ, в которую вовлекаются NMDAR [52, 53]. Можно предположить следующий механизм NMDAR-опосредованной гибели ОСН (рис. 4).
Рис. 4. Схема механизма эксайтотоксичности NMDAR в ОСН. Повышенный уровень глутамата, возникающий при патологии, вызывает чрезмерную активацию ионотропного NMDAR, проявляющуюся в запуске значительного притока внеклеточного Са2+ в ОСН. Вследствие этого в цитозоле и митохондриях возникает перегрузка кальцием. Избыточное содержание Са2+ влечет за собой дисфункцию митохондрий, сопровождающуюся деполяризацией митохондриального мембранного потенциала (ΔΨm), снижением выработки АТФ, накоплением активных форм кислорода (АФК) и высвобождением индуктора апоптоза цитохрома C. NMDAR – ионотропный рецептор глутамата, связывающий N-метил-D-аспартат; mPTP – пора, изменяющая проницаемость мембраны митохондрии, ΔΨm – митохондриальный мембранный потенциал; ROS – реактивные формы кислорода.
При СД2 клетками ОЭ, аналогично β-клеткам поджелудочной железы, в обонятельную слизь высвобождается высокое содержание эндогенного глутамата. В этих обстоятельствах NMDAR слишком сильно активируются, что проявляется в большом притоке кальция в ОСН и внутриклеточной и митохондриальной перегрузке их кальцием. Вследствие этого возникает митохондриальная дисфункция и дисбаланс окислительного стресса, что способствует накоплению активных форм кислорода (АФК) и инициирует впоследствии провоспалительные пути, порождая повреждение ОЭ и дисфункцию обоняния. При этом из-за дефицита АТФ снижается секреция инсулина в обонятельной слизи, который, как показано, обладает нейропротекторными свойствами [32, 72]. Таким образом, в патогенез обонятельной функции при СД2 вовлечена митохондриальная дисфункция, которую описывают как метаболический дефект, связанный с инсулинорезистентностью и СД2 [7, 63].
Из сказанного выше следует, что при СД2 выявляются обонятельные расстройства вплоть до потери обоняния, которые оказывают серьезные последствия для страдающих людей. Нарушение обоняния и его ликвидация – большая клиническая проблема. Более того, изменения в потреблении пищи и пищевом поведении вследствие потери обоняния и вкуса могут оказывать влияние на артериальное давление и метаболический контроль. Обонятельные и вкусовые ощущения являются важными факторами для больных СД как с точки зрения общего качества жизни, так и с точки зрения возможных опасностей, связанных с обонятельными и вкусовыми потерями в повседневной жизни [56]. Обонятельная дисфункция является симптомом, отражающим множественные процессы хронических заболеваний, затрагивающие различные системы органов и соматические процессы, включая эндокринные, метаболические, неврологические и нейродегенеративные процессы [74]. Хотя снижение обонятельной функции в основном рассматривается как результат нервно-психических заболеваний, потеря обонятельных сигналов может влиять на области мозга, которые тесно связаны с обработкой запахов и эмоциями. Поведенческие исследования показали, что у мышей с хронической аносмией, вызванной ZnSO4, наблюдается усиление депрессивного поведения [51]. Около трети пациентов, обращающихся за профессиональной помощью, сообщают о значительном снижении качества жизни или депрессивных симптомах. Пациенты с приобретенной обонятельной дисфункцией часто сообщают об изменении пищевого поведения, а также об ангедонии по отношению к еде, чему сопутствует уменьшение удовольствия от еды [75].
Запахи служат предупреждающими сигналами, например, для обнаружения газа или проблем, связанных с гигиеной. В связи с этим запахи тела могут сигнализировать о состоянии заболевания и, таким образом, вызывать реакции избегания и чувство отвращения. Сигнальные функции запахов нарушаются при аносмии. Помимо фактической опасности таких ситуаций, основной проблемой пациентов с потерей обоняния является чувство незащищенности и беспокойства. Пациенты с потерей обоняния отмечают, что их беспокоят нарушения, связанные с гигиеной, что может привести к серьезным последствиям для психического здоровья, усугубляя развитие депрессивного состояния, симптомов тревоги, разочарования, печали или изоляции [4, 51, 75]. Вместе с тем следует отметить, что в экспериментах на мышах хронические последствия потери обоняния при СД2 наблюдаются у молодых животных. Эти результаты важны и для людей, поскольку молодое население более восприимчиво к изменениям обонятельной функции, чем пожилые, а мозг продолжает развиваться в детстве и подростковом возрасте, обонятельный дефицит может иметь большее влияние на более молодых пациентов.
Таким образом, необходимо раннее выявление и лечение нарушений обоняния до того, как возникнут неблагоприятные долгосрочные последствия. Полагают, что скрининг обонятельной дисфункции может служить ранним детектором наличия диабетических осложнений, что позволит быстро их распознать и лечить с последующей пользой для пациента [9, 55].
5. РОЛЬ ИНТРАНАЗАЛЬНОГО ВВЕДЕНИЯ ИНСУЛИНА ДЛЯ УЛУЧШЕНИЯ ОБОНЯТЕЛЬНОЙ ФУНКЦИИ
Важную роль в физиологии обонятельной слизистой оболочки может играть инсулин, который присутствует в слизи носа и играет важную роль в выживании и активности ОСН. Степень повреждения ОЭ сильно зависит от концентрации инсулина в нем. У мышей с диабетом наблюдали значительно более низкие концентрации инсулина в обонятельной слизи, чем в норме, что являлось причиной большой эпителиальной восприимчивости к повреждению, которая снижалась при увеличении содержания инсулина в обонятельной слизи [12, 32, 76]. Благодаря этому усиливалось восприятие запаха, связанное с понижением обонятельных порогов [49, 77]. Вероятно, защитный эффект можно объяснить тем, что инсулин способен увеличивать внутриклеточную и снижать внеклеточную концентрацию аденозина, противодействуя влиянию окислительного стресса в ОСН и подавляя их апоптоз. Полагают, что этот путь является ключевым механизмом, посредством которого инсулин защищает ОЭ от повреждения. Среда, обогащенная инсулином посредством назального его применения, способствует регенерации и созреванию обонятельных сенсорных нейронов при СД2. Поэтому интраназальное применение инсулина можно использовать в качестве клинического метода лечения, способствующего регенерации и созреванию ОСН после травмы [25, 76, 78].
Кроме того, инсулин может воздействовать на нейроны ОЛ. Это важно, так как она также может поражаться при хроническом воспалении носа и постинфекционных расстройствах обоняния [32]. Инсулин переносится аксонами ОСН в ОЛ. Молекулы, доставленные интраназально, демонстрируют самые высокие бульбарные концентрации, что обеспечивает возможность прямой доставки инсулина во все слои ОЛ. Более того, было показано, что интраназальное введение инсулина не имеет вредных побочных эффектов и не вызывает изменения концентрации глюкозы в крови [17, 79]. Показано, что инсулин может увеличивать плотность NMDAR на клеточной поверхности на постсинаптической мембране, тем самым модулируя возбудимость нейронов [80]. Учитывая, что инсулин, инсулиновые рецепторы и NMDAR экспрессируются в синапсах ОЛ, регуляция инсулином активности NMDAR-каналов обеспечивает важный способ модуляции возбуждающей синаптической передачи от ОСН к специфическим бульбарным гломерулам. Таким образом, интраназальный инсулин может поддерживать формирование стабильных нейронных цепей в ОЛ.
Разработка интраназальной доставки инсулина стала потенциальным терапевтическим путем для уменьшения тяжести многих заболеваний, включая обонятельную дисфункцию [79]. Ингаляционный человеческий инсулин (ExuberaR (инсулин человеческий [происхождение рДНК])) недавно был одобрен в Европейском союзе и США для применения перед приемом пищи у взрослых пациентов с СД [81]. Интраназальный путь введения имеет значительные преимущества: абсорбция происходит главным образом посредством параклеточного транспорта и эндоцитоза. Это дает значительное превосходство, заключающееся в обходе гематоэнцефалического барьера и быстрого проникновения в ЦНС, где он обнаруживается в течение 1 ч после введения. Интраназальный путь доставки инсулина ощутимо улучшает обонятельную и зрительно-пространственную память без каких-либо побочных эффектов. В дополнение к показателям клинической эффективности функциональные исследования МРТ и ПЭТ представили убедительные доказательства, свидетельствующие о восстановлении вазореактивности и церебральной перфузии в сером и белом веществе, улучшении связности, замедлении церебрального гипометаболизма. Важно подчеркнуть, что эффекты не ограничивались только диабетиками или пациентами с болезнью Альцгеймера, инсультами. Здоровые взрослые получали аналогичную пользу, что указывает на общий положительный эффект интраназального введения инсулина на функции головного мозга [82, 83].
Хроническое лечение интраназальным инсулином у бодрствующих мышей вызывало изменения в биохимии ОЛ и связанном с ней поведении. Животные демонстрировали тенденцию к потере веса, а также значительные улучшения когнитивной функции, проявляющиеся в изменении рабочей памяти, уровня тревожности и способности к обонятельной дискриминации [79, 84]. Показано, что ежедневное интраназальное введение инсулина способствует развитию когнитивных функций у пациентов с ранней болезнью Альцгеймера или ее продромальным амнестическим когнитивным нарушением легкой степени тяжести [23, 85]. Инсулин также благоприятно регулирует энергетический гомеостазис головного мозга, оказывает мощный антиапоптотический эффект и способствует регенерации миелина и нейритов, нейротрансмиссии и функциональной связности мозга. Интраназальное введение инсулина оказывает прямое регуляторное воздействие на функции митохондрий, оказывая потенциальную терапевтическую пользу при состояниях резистентности мозга к инсулину [5, 67, 82].
В настоящее время большое внимание в лечении обонятельной дисфункции уделяется применению инсулиноподобного фактора роста (IGF-1). Показано, что IGF-1 контролирует гомеостазис тканей на протяжении всей жизни посредством регуляции пролиферации, выживания клеток. Интраназальное введение низких доз IGF-1 обладает нейропротекторными свойствами, увеличивая количество зрелых ОСН в ОЭ, повышая обонятельную чувствительность [40].
Из вышеизложенного следует, что энергетический баланс и обоняние тесно взаимосвязаны. Метаболические расстройства, нарушающие энергетический баланс, изменяют обонятельную способность за счет модуляции экспрессии протеинов в областях, связанных с обонянием. В них изменяются уровни циркулирующих молекул, которые модифицируют обонятельную способность в ответ на пищевой статус и изменяют паттерн активации мозга в ответ на пищевые запахи. Обонятельная слизистая оболочка и ОЛ экспрессируют множество рецепторов и пептидов, связанных с питанием, и поэтому хорошо приспособлены для обнаружения как изменений уровней периферических и центральных гормонов, так и глюкозы. Обонятельная система влияет на энергетический баланс путем модуляции потребления калорий и обмена веществ. Различные гормоны, связанные с питанием, которые способны изменять обонятельную физиологию и функцию, становятся разбалансированными при метаболических расстройствах и поэтому могут нарушить нормальную ольфакторную деятельность. Применение современных подходов в лечении обонятельной дисфункции позволит улучшить качество жизни больных с ожирением и СД2.
ВКЛАДЫ АВТОРОВ
Идея статьи (Е.В.Б.), написание статьи (Е.В.Б.), редактирование и подготовка финальной версии обзора (Е.В.Б., А.А.З., А.В.П.).
ФИНАНСИРОВАНИЕ РАБОТЫ
Данная работа финансировалась за счет средств бюджета Санкт-Петербургского государственного педиатрического медицинского университета Министерства здравоохранения РФ. Никаких дополнительных грантов на проведение или руководство данным конкретным исследованием получено не было.
СОБЛЮДЕНИЕ ЭТИЧЕСКИХ СТАНДАРТОВ
В данной работе отсутствуют исследования человека или животных.
КОНФЛИКТ ИНТЕРЕСОВ
Авторы данной работы заявляют, что у них нет конфликта интересов.
Sobre autores
E. Bigday
St. Petersburg State Pediatric Medical University of the Ministry of Healthcare of the Russian Federation
Autor responsável pela correspondência
Email: bigday50@mail.ru
Rússia, St. Petersburg
A. Zuykova
St. Petersburg State Pediatric Medical University of the Ministry of Healthcare of the Russian Federation
Email: bigday50@mail.ru
Rússia, St. Petersburg
A. Pozdnyakov
St. Petersburg State Pediatric Medical University of the Ministry of Healthcare of the Russian Federation
Email: bigday50@mail.ru
Rússia, St. Petersburg
Bibliografia
- Masood B, Moorthy M (2023) Causes of obesity: a review. Clin Med (Lond) 23(4): 284–291. https://doi.org/10.7861/clinmed.2023–0168
- Kleinert M, Clemmensen C, Hofmann SM, Moore MC, Renner S, Woods SC, Huypens P, Beckers J, de Angelis MH, Schürmann A, Bakhti M, Klingenspor M, Heiman M, Cherrington AD, Ristow M, Lickert H, Wolf E, Havel PJ, Müller TD, Tschöp MH (2018) Animal models of obesity and diabetes mellitus. Nat Rev Endocrinol 14(3): 140–162. https://doi.org/10.1038/nrendo.2017.161
- Dallatana A, Cremonesi L, Trombetta M, Fracasso G, Nocini R, Giacomello L, Innamorati G (2023) G Protein-Coupled Receptors and the Rise of Type 2 Diabetes in Children. Biomedicines 11(6): 1576. https://doi.org/10.3390/biomedicines11061576
- Faour M, Magnan C, Gurden H, Martin C (2022) Olfaction in the context of obesity and diabetes: Insights from animal models to humans. Neuropharmacology 15(206): 108923. https://doi.org/10.1016/j.neuropharm.2021.108923
- Galizzi G, Di Carlo M (2022) Insulin and Its Key Role for Mitochondrial Function/Dysfunction and Quality Control: A Shared Link between Dysmetabolism and Neurodegeneration. Biology (Basel) 11(6): 943. https://doi.org/10.3390/biology11060943
- Al-Sayyar A, Hammad MM, Williams MR, Al-Onaizi M, Abubaker J, Alzaid F (2023) Neurotransmitters in Type 2 Diabetes and the Control of Systemic and Central Energy Balance. Metabolites 13(3): 384. https://doi.org/10.3390/metabo13030384
- Palouzier-Paulignan B, Lacroix MC, Aimé P, Baly C, Caillol M, Congar P, Julliard AK, Tucker K, Fadool DA (2012) Olfaction under metabolic influences. Chem Senses 37(9): 769–797. https://doi.org/10.1093/chemse/bjs059
- Julliard AK, Al Koborssy D, Fadool DA, Palouzier-Paulignan B (2017) Nutrient Sensing: Another Chemosensitivity of the Olfactory System. Front Physiol 12(8): 468. https://doi.org/10.3389/fphys.2017.00468
- Gouveri E, Papanas N (2021) Olfactory Dysfunction: A Complication of Diabetes or a Factor That Complicates Glucose Metabolism? A Narrative Review. J Clin Med 10: 5637. https://doi.org/10.3390/jcm10235637
- Fine LG, Riera CE (2019) Sense of Smell as the Central Driver of Pavlovian Appetite Behavior in Mammals. Front Physiol 18(10): 1151. https://doi.org/10.3389/fphys.2019.01151
- Mombaerts P (1999) Odorant receptor genes in humans. Curr Opin Genet Dev 9 (3): 315–320. https://doi.org/10.1016/s0959–437x(99)80047–1
- Janet R, Fournel A, Fouillen M, Derrington E, Corgnet B, Bensafi M, Dreher JC (2021) Cognitive and hormonal regulation of appetite for food presented in the olfactory and visual modalities. Neuroimage 15(230): 117811. https://doi.org/10.1016/j.neuroimage.2021.117811
- Nogi Y, Ahasan MM, Murata Y, Taniguchi M, Sha MFR, Ijichi C, Yamaguchi M (2020) Expression of feeding-related neuromodulatory signalling molecules in the mouse central olfactory system. Sci Rep 10(1): 890. https://doi.org/10.1038/s41598–020–57605–7
- Loch D, Breer H, Strotmann J (2015) Endocrine Modulation of Olfactory esponsiveness: Effects of the Orexigenic Hormone Ghrelin. Chem Senses 40: 469–479 https://doi.org/10.1093/chemse/bjv028
- Schwartz MW, Baskin DG, Kaiyala KJ, Woods SC (1999) Model for the regulation of energy balance and adiposity by the central nervous system. Am J Clin Nutr 69(4): 584–596. https://doi.org/10.1093/ajcn/69.4.584
- Caillol M, Aïoun J, Baly C, Persuy MA, Salesse R (2003) Localization of orexins and their receptors in the rat olfactory system: possible modulation of olfactory perception by a neuropeptide synthetized centrally or locally. Brain Res 960(1–2): 48–61. https://doi.org/10.1016/s0006–8993(02)03755–1
- Plum L, Schubert M, Brüning JC (2005) The role of insulin receptor signaling in the brain. Trends Endocrinol Metab 16(2): 59–65. https://doi.org/10.1016/j.tem.2005.01.008
- Zhuo C, Zhang Q, Wang L, Ma X, Li R, Ping J, Zhu J, Tian H, Jiang D (2023) Insulin Resistance. Diabetes and Schizophrenia: Potential Shared Genetic Factors and Implications for Better Management of Patients with Schizophrenia. CNS Drugs 38: 33–44. https://doi.org/10.1007/s40263–023–01057-w
- Suvisaari J, Keinänen J, Eskelinen S, Mantere O (2016) Diabetes and Schizophrenia. Curr Diab Rep 16(2): 16. https://doi.org/10.1007/s11892–015–0704–4
- Lacroix MC, Badonnel K, Meunier N, Tan F, Schlegel-Le Poupon C, Durieux D, Monnerie R, Baly C, Congar P, Salesse R, Caillol M (2008) Expression of insulin system in the olfactory epithelium: first approaches to its role and regulation. J Neuroendocrinol 20(10): 1176–1190. https://doi.org/10.1111/j.1365–2826.2008.01777.x
- Lars P. van der H, Amer K, Alain A, Willem HG, Geert MJR (2005) Insulin modulates hippocampal activity-dependent synaptic plasticity in a N-methyl-D-aspartate receptor and phosphatidyl-inositol-3-kinase-dependent manner. J Neurochemi 94: 1158–1166. https://doi.org/10.1111/j.1471–4159.2005.03269.
- Schulingkamp RJ, Pagano TC, Hung D, Raffa RB (2000) Insulin receptors and insulin action in the brain: review and clinical implications. Neurosci Biobehav Rev 24(8): 855–872. https://doi.org/10.3389/fendo.2014.00161
- Dakic T, Jevdjovic T, Lakic I, Ruzicic A, Jasnic N, Djurasevic S, Djordjevic J, Vujovic P (2023) The Expression of Insulin in the Central Nervous System: What Have We Learned So Far? Int J Mol Sci 24(7): 6586. https://doi.org/10.3390/ijms24076586
- Bigdaj EV, Bezgacheva EA, Samojlov VO, Коrolyev YN (2018) Influence of Hypoxic Hypoxia on Human Smell Identification Ability. Biophysics 63(5): 1014–1021. https://doi.org/10.1134/s0006350918050044
- Duarte AI, Proença T, Oliveira CR, Santos MS, Rego AC (2006) Insulin restores metabolic function in cultured cortical neurons subjected to oxidative stress. Diabetes 55(10): 2863–2870. https://doi.org/10.2337/db06–0030
- Pizzagalli MD, Bensimon A, Superti-Furga G (2021) A guide to plasma membrane solute carrier proteins. FEBS J 288(9): 2784–2835. https://doi.org/10.1111/febs.15531
- Zhang X, Zhu X, Bi X, Huang J, Zhou L (2022) The Insulin Receptor: An Important Target for the Development of Novel Medicines and Pesticides. Int J Mol Sci 23(14): 7793. https://doi.org/10.3390/ijms23147793
- Hand SC, Hardewig I (1996) Downregulation of cellular metabolism during environmental stress: mechanisms and implications. Annu Rev Physiol 58: 539–563. https://doi.org/10.1146/annurev.ph.58.030196.0025438
- Aimé P, Hegoburu C, Jaillard T, Degletagne C, Garcia S, Messaoudi B, Thevenet M, Lorsignol A, Duchamp C, Mouly AM, Julliard AK (2012) A physiological increase of insulin in the olfactory bulb decreases detection of a learned aversive odor and abolishes food odor-induced sniffing behavior in rats. PLoS One 7(12): e51227. https://doi.org/10.1371/journal.pone.0051227
- Ketterer C, Heni M, Thamer C, Herzberg-Schäfer SA, Häring HU, Fritsche A (2011) Acute, short-term hyperinsulinemia increases olfactory threshold in healthy subjects. Int J Obes (Lond) 35(8): 1135–1138. https://doi.org/10.1038/ijo.2010.251
- Tronko MD, Kovzun OI, Pushkarev VM, Sokolova LK, Pushkarev VV (2018) Reception and intracellular mechanisms of insulin action part 2. ENDOKRYNOLOGIA 23(4): 341–355 https://doi.org/10.31793/1680–1466.2018.23–4.341
- Kikuta S, Kuboki A, Yamasoba T (2021) Protective Effect of Insulin in Mouse Nasal Mucus Against Olfactory Epithelium Injury. Front Neural Circuits 15: 803769. https://doi.org/10.3389/fncir.2021.803769
- Lucero MT (2013) Peripheral Modulation of Smell: Fact or Fiction? Semin Cell Dev Biol 24(1): 58–70. https://doi.org/10.1016/j.semcdb.2012.09.001
- Paysan J, Breer H (2001) Molecular physiology of odor detection: current views. Pflugers Arch 441(5): 579–586. https://doi.org/10.1007/s004240000492
- Wright JA, Richards T, Becker DL (2012) Connexins and diabetes. Cardiol Res Pract 2012: 496904. https://doi.org/10.1155/2012/496904
- Negroni J, Meunier N, Monnerie R, Salesse R, Baly C, Caillol M, Congar P (2012) Neuropeptide Y enhances olfactory mucosa responses to odorant in hungry rats. PLoS One 7 (9): e45266. https://doi.org/10.1371/journal.pone.0045266
- Savigner A, Duchamp-Viret P, Grosmaitre X, Chaput M, Garcia S, Ma M, Palouzier-Paulignan B (2009) Modulation of spontaneous and odorant-evoked activity of rat olfactory sensory neurons by two anorectic peptides, insulin and leptin. J Neurophysiol 101(6): 2898–2906. https://doi.org/10.1152/jn.91169.2008
- Villar PS, Delgado R, Vergara C, Reyes JG, Bacigalupo J (2017) Energy Requirements of Odor Transduction in the Chemosensory Cilia of Olfactory Sensory Neurons Rely on Oxidative Phosphorylation and Glycolytic Processing of Extracellular Glucose. J Neurosci 37(23): 5736–5743. https://doi.org/10.1523/JNEUROSCI.2640–16.2017
- Nunez-Parra A, Cortes-Campos C, Bacigalupo J, Garcia M de los A, Nualart F, Reyes JG (2011) Expression and Distribution of Facilitative Glucose (GLUTs) and Monocarboxylate/H+(MCTs) Transporters in Rat Olfactory Epithelia. Chem Senses 36(9): 771–780. https://doi.org/10.1093/chemse/bjr052
- Ueha R, Kondo K, Ueha S, Yamasoba T (2018) Dose-Dependent Effects of Insulin-Like Growth Factor 1 in the Aged Olfactory Epithelium. Front Aging Neurosci 10: 385. https://doi.org/10.3389/fnagi.2018.00385
- Livingstone C (2013) Insulin-like growth factor-I (IGF-I) and clinical nutrition. Clin Sci (Lond) 125(6): 265–280. https://doi.org/10.1042/CS20120663
- Federico G, Maremmani C, Cinquanta L, Baroncelli GI, Fattori B, Saggese G (1999) Mucus of the human olfactory epithelium contains the insulin-like growth factor-I system which is altered in some neurodegenerative diseases. Brain Res 835(2): 306–314. https://doi.org/10.1016/S0006–8993(99)01614–5
- Suzuki Y, Takeda M (2002) Expression of insulin-like growth factor family in the rat olfactory epithelium. Anat Embryol 205: 401–405. https://doi.org/10.1007/s00429–002–0266–5
- Vicario-Abejón C, Yusta-Boyo MJ, Fernández-Moreno C, de Pablo F (2003) Locally born olfactory bulb stem cells proliferate in response to insulin-related factors and require endogenous insulin-like growth factor-I for differentiation into neurons and glia. J Neurosci 23(3): 895–906. https://doi.org/10.1523/JNEUROSCI.23–03–00895.2003
- McCurdy RD, Féron F, McGrath JJ, Mackay-Sim A (2005) Regulation of adult olfactory neurogenesis by insulin-like growth factor-I. Eur J Neurosci 22(7): 1581–1588. https://doi.org/10.1111/j.1460–9568.2005.04355.x
- Fadool DA, Tucker K, Phillips JJ, Simmen JA (2000) Brain Insulin Receptor Causes Activity-Dependent Current Suppression in the Olfactory Bulb Through Multiple Phosphorylation of Kv1.3. J Neurophysiol 83(4): 2332–2348. https://doi.org/10.1152/jn.2000.83.4.2332
- Baly C, Kuczewski N, Badonnel K, Duchamp-Viret P (2022) The metabolic status and olfactory function. Flavor: From Food to Behaviors. 2022. hal-03828195. https://www.researchgate.net/publication/365072685
- Daskalou D, Hsieh JW, Hugentobler M, Macario S, Sipione R, Voruz F, Coppin G, Rimmer J, Landis BN (2023) Predictive factors of involuntary weight loss in patients with smell and taste disorders. Rhinology Nov 9. https://doi.org/10.4193/Rhin23.222
- Matiashova L, Hoogkamer AL, Timper K (2023) The Role of the Olfactory System in Obesity and Metabolism in Humans: A Systematic Review and Meta-Analysis. Metabolites 14(1): 16. https://doi.org/10.3390/metabo14010016
- Catamo E, Tornese G, Concas MP, Gasparini P, Robino A (2021) Differences in taste and smell perception between type 2 diabetes mellitus patients and healthy controls. Nutr Metab Cardiovasc Dis 31(1): 193–200. https://doi.org/10.1016/j.numecd.2020.08.025
- Ahn S, Shin HW, Mahmood U, Khalmuratova R, Jeon SY, Jin HR, Choi JS, Kim HS, Kim DW (2016) Chronic anosmia induces depressive behavior and reduced anxiety via dysregulation of glucocorticoid receptor and corticotropin-releasing hormone in a mouse model. Rhinology 54(1): 80–87. https://doi.org/10.4193/Rhino15.209
- Thiebaud N, Johnson MC, Butler JL, Bell GA, Ferguson KL, Fadool AR, Fadool JC, Gale AM, Gale DS, Fadool DA (2014) Hyperlipidemic diet causes loss of olfactory sensory neurons, reduces olfactory discrimination, and disrupts odor-reversal learning. J Neurosci 34(20): 6970–6984. https://doi.org/10.1523/JNEUROSCI.3366–13.2014
- Newman MP, Féron F, Mackay-Sim A (2000) Growth factor regulation of neurogenesis in adult olfactory epithelium. Neuroscience 99(2): 343–350. https://doi.org/10.1016/S0306–4522(00)00194–9
- Rivière S, Soubeyre V, Jarriault D, Molinas A, Léger-Charnay E, Desmoulins L, Grebert D, Meunier N, Grosmaitre X (2016) High Fructose Diet inducing diabetes rapidly impacts olfactory epithelium and behavior in mice. Sci Rep 6: 34011. https://doi.org/10.1038/srep34011
- Mozzanica F, Ferrulli A, Vujosevic S, Montuori A, Cardella A, Preti A, Ambrogi F, Schindler A, Terruzzi I, Ottaviani F, Luzi L (2022) Olfactory disfunction and diabetic complications in type 2 diabetic patients: a pilot study. Endocrine 75(3): 760–767. https://doi.org/10.1007/s12020–021–02897–6
- Naka A, Riedl M, Luger A, Hummel T, Mueller CA (2010) Clinical significance of smell and taste disorders in patients with diabetes mellitus. Eur Arch Otorhinolaryngol 267(4): 547–550. https://doi.org/10.1007/s00405–009–1123–4
- Jimenez A, Estudillo E, Guevara-Guzman R (2020) Inflammation in the olfactory bulb: A new mechanismof olfactory dysfunction in T2D? J Neurobiol Physiol 2(1): 12–14. https://doi.org/10.46439/neurobiology.2.007
- Le Floch JP, Le Lièvre G, Labroue M, Paul M, Peynegre R, Perlemuter L (1993) Smell dysfunction and related factors in diabetic patients. Diabetes Care 16(6): 934–937. https://doi.org/10.2337/diacare.16.6.934
- Flegel C, Vogel F, Hofreuter A, Schreiner BS, Osthold S, Veitinger S, Becker C, Brockmeyer NH, Muschol M, Wennemuth G, Altmüller J, Hatt H, Gisselmann G (2016) Characterization of the Olfactory Receptors Expressed in Human Spermatozoa. Front Mol Biosci 2: 73. https://doi.org/10.3389/fmolb.2015.00073
- Lodovichi C (2020) Role of Axonal Odorant Receptors in Olfactory Topography. Neurosci Insights 15: 2633105520923411. https://doi.org/10.1177/2633105520923411
- Francia S, Lodovichi C (2021) The role of the odorant receptors in the formation of the sensory map. BMC Biol 19(1): 174. https://doi.org/10.1186/s12915–021–01116-y
- Cheng J, Yang Z, Ge XY, Gao MX, Meng R, Xu X, Zhang YQ, Li RZ, Lin JY, Tian ZM, Wang J, Ning SL, Xu YF, Yang F, Gu JK, Sun JP, Yu X (2022) Autonomous sensing of the insulin peptide by an olfactory G protein-coupled receptor modulates glucose metabolism. Cell Metab 34(2): 240–255. https://doi.org/10.1016/j.cmet.2021.12.022
- Wong W (2022) The smell of insulin. Sci Signal 15 (722): eabo6724. https://doi.org/10.1126/scisignal.abo6724.
- Huang XT, Li C, Peng XP, Guo J, Yue SJ, Liu W, Zhao FY, Han JZ, Huang YH, Yang-Li, Cheng QM, Zhou ZG, Chen C, Feng DD, Luo ZQ (2017) An excessive increase in glutamate contributes to glucose-toxicity in β-cells via activation of pancreatic NMDA receptors in rodent diabetes. Sci Rep 7: 44120. https://doi.org/10.1038/srep44120
- Pan X, Tao S, Tong N (2022) Potential Therapeutic Targeting Neurotransmitter Receptors in Diabetes. Front Endocrinol (Lausanne) 20(13): 884549. https://doi.org/10.3389/fendo.2022.884549
- Huang XT, Yue SJ, Li C, Huang YH, Cheng QM, Li XH, Hao CX, Wang LZ, Xu JP, Ji M, Chen C, Feng DD, Luo ZQ (2017) A Sustained Activation of Pancreatic NMDARs Is a Novel Factor of β-Cell Apoptosis and Dysfunction. Endocrinology 158(11): 3900–3913. https://doi.org/10.1210/en.2017–00366
- Ruegsegger GN, Manjunatha S, Summer P, Gopala S, Zabeilski P, Dasari S, Vanderboom PM, Lanza IR, Klaus KA, Nair KS (2019) Insulin deficiency and intranasal insulin alter brain mitochondrial function: a potential factor for dementia in diabetes. FASEB J 33(3): 4458–4472. https://doi.org/10.1096/fj.201802043R
- Fisher-Wellman KH, Neufer PD (2012) Linking mitochondrial bioenergetics to insulin resistance via redox biology. Trends Endocrinol Metab 23(3): 142–153. https://doi.org/10.1016/j.tem.2011.12.008
- Tianqi M, Qingmei C, Chen C, Ziqiang L, Dandan F (2020) Excessive Activation of NMDA Receptors in the Pathogenesis of Multiple Peripheral Organs via Mitochondrial Dysfunction, Oxidative Stress, and Inflammation. SN Comprehen Clin Med 2(5): 551–569. https://doi.org/10.1007/s42399–020–00298-w
- Marquard J, Otter S, Welters A, Stirban A, Fischer A, Eglinger J, Herebian D, Kletke O, Klemen MS, Stožer A, Wnendt S, Piemonti L, Köhler M, Ferrer J, Thorens B, Schliess F, Rupnik MS, Heise T, Berggren PO, Klöcker N, Meissner T, Mayatepek E, Eberhard D, Kragl M, Lammert E (2015) Characterization of pancreatic NMDA receptors as possible drug targets for diabetes treatment. Nat Med 21(4): 363–372. https://doi.org/10.1038/nm.3822
- Бигдай ЕВ, Самойлов ВО (2022) Влияние нейротрансмиттеров на функционирование обонятельных сенсорных нейронов. Рос физиол журн им. ИМ Сеченова 108(6): 699–711. [Bigdai EV, Samoilov VO (2022) Role of Neurotransmitters in the Functioning of Olfactory Sensory Neurons. Russ Fiziol Zhyrn im IM Sechenova 108(6): 699–711. (In Russ)]. https://doi.org/10.31857/S0869813922060012
- Hall RA (2011) Autonomic modulation of olfactory signaling. Sci Signal 4(155): pe1. https://doi.org/10.1126/scisignal.2001672
- Sergi D, Naumovski N, Heilbronn LK, Abeywardena M, O'Callaghan N, Lionetti L, Luscombe-Marsh N (2019) Mitochondrial (Dys)function and Insulin Resistance: From Pathophysiological Molecular Mechanisms to the Impact of Diet. Front Physiol 10: 532. https://doi.org/10.3389/fphys.2019.00532
- Henkin RI, Schmidt L, Velicu I (2013) Interleukin 6 in hyposmia. JAMA Otolaryngol Head Neck Surg 139(7): 728–734. https://doi.org/10.1001/jamaoto.2013.3392
- Schäfer L, Schriever VA, Croy I (2021) Human olfactory dysfunction: causes and consequences. Cell Tissue Res 383(1): 569–579. https://doi.org/10.1007/s00441–020–03381–9
- Kuboki A, Kikuta S, Otori N, Kojima H, Matsumoto I, Reisert J, Yamasoba T (2021) Insulin-Dependent Maturation of Newly Generated Olfactory Sensory Neurons after Injury. ENeuro 8 (3): ENEURO.0168–21.2021. https://doi.org/10.1523/ENEURO.0168–21.2021
- Edwin Thanarajah S, Hoffstall V, Rigoux L, Hanssen R, Brüning JC, Tittgemeyer M (2019) The role of insulin sensitivity and intranasally applied insulin on olfactory perception. Sci Rep 9(1): 7222. https://doi.org/10.1038/s41598–019–43693–7
- Brünner YF, Benedict C, Freiherr J (2013) Intranasal insulin reduces olfactory sensitivity in normosmic humans. J Clin Endocrinol Metab 98(10): E1626–E1630. https://doi.org/10.1210/jc.2013–2061
- Marks DR, Tucker K, Cavallin MA, Mast TG, Fadool DA (2009) Awake intranasal insulin delivery modifies protein complexes and alters memory, anxiety, and olfactory behaviors. J Neurosci 29(20): 6734–6751. https://doi.org/10.1523/JNEUROSCI.1350–09.2009
- Skeberdis VA, Lan J, Zheng X, Zukin RS, Bennett MV (2001) Insulin promotes rapid delivery of N-methyl-D- aspartate receptors to the cell surface by exocytosis. Proc Natl Acad Sci U S A 98(6): 3561–3566. https://doi.org/10.1073/pnas.051634698
- Dunn C, Curran MP (2006) Inhaled human insulin (Exubera): a review of its use in adult patients with diabetes mellitus. Drugs 66(7): 1013–1032. https://doi.org/10.2165/00003495–200666070–00019
- Craft S, Baker LD, Montine TJ, Minoshima S, Watson GS, Claxton A, Arbuckle M, Callaghan M, Tsai E, Plymate SR, Green PS, Leverenz J, Cross D, Gerton B (2012) Intranasal insulin therapy for Alzheimer disease and amnestic mild cognitive impairment: a pilot clinical trial. Arch Neurol 69(1): 29–38. https://doi.org/10.1001/archneurol.2011.233
- Lioutas VA, Novak V (2016) Intranasal insulin neuroprotection in ischemic stroke. Neural Regen Res 11(3): 400–401. https://doi.org/10.4103/1673–5374.179040
- Brabazon F, Wilson CM, Jaiswal S, Reed J, Frey WH Nd, Byrnes KR (2017) Intranasal insulin treatment of an experimental model of moderate traumatic brain injury. J Cereb Blood Flow Metab 37(9): 3203–3218. https://doi.org/10.1177/0271678X16685106
- Reger MA, Watson GS, Green PS, Wilkinson CW, Baker LD, Cholerton B, Fishel MA, Plymate SR, Breitner JC, DeGroodt W, Mehta P, Craft S (2008) Intranasal insulin improves cognition and modulates beta-amyloid in early AD. Neurology 70(6): 440–448. https://doi.org/10.1212/01.WNL.0000265401.62434.36
Arquivos suplementares






