Анализ состояния глутамат- и гамкергических нейронов нижних бугров четверохолмия крыс линии Крушинского – Молодкиной на ранних этапах эпилептогенеза
- Авторы: Николаева С.Д.1, Никитина Л.С.1, Глазова М.В.1, Бахтеева В.Т.1, Черниговская Е.В.1
-
Учреждения:
- Институт эволюционной физиологии и биохимии им. И.М. Сеченова РАН
- Выпуск: Том 110, № 3 (2024)
- Страницы: 480-498
- Раздел: ЭКСПЕРИМЕНТАЛЬНЫЕ СТАТЬИ
- URL: https://bakhtiniada.ru/0869-8139/article/view/262815
- DOI: https://doi.org/10.31857/S0869813924030108
- EDN: https://elibrary.ru/CPFZPM
- ID: 262815
Цитировать
Полный текст
Аннотация
Нарушения в работе нейромедиаторных систем при моделировании развития височной эпилепсии наиболее детально изучены в структурах переднего мозга – в височной коре, амигдале и гиппокампе. Известно, что в ходе формирования височной эпилепсии в модели аудиогенного киндлинга наблюдается распространение эпилептиформной активности из стволовых отделов в вышележащие отделы мозга. Однако молекулярные механизмы нарушения регуляции нейротрансмиссии в нижних буграх четверохолмия у грызунов с генетической предрасположенностью к аудиогенным судорожным припадкам в ходе эпилептогенеза остаются неизученными. Изменения в работе нейромедиаторных систем нижних бугров четверохолмия на начальных этапах эпилептогенеза может вносить существенный вклад в эпилептизацию структур переднего мозга. В настоящей работе проведен комплексный анализ маркеров активности глутамат- и ГАМКергических нейронов в нижних буграх четверохолмия крыс Крушинского – Молодкиной (КМ), генетически предрасположенных к аудиогенным судорожным припадкам. Для моделирования ранних этапов развития височной парциальной эпилепсии был использован модифицированный протокол аудиогенного киндлинга, в ходе которого крыс подвергали ежедневным аудиогенным судорожным припадкам в течение семи дней. В качестве контроля использовали наивных крыс КМ. Несмотря на то, что предрасположенность к аудиогенным судорожным припадкам у грызунов часто связывают с нарушениями в ГАМКергической передаче сигнала, нам не удалось выявить значимых изменений в экспрессии ферментов синтеза ГАМК и субъединицы α1 GABAA-рецептора у крыс линии КМ ни через сутки, ни через неделю после завершения последнего судорожного припадка. При этом через сутки после завершения эксперимента наблюдалось усиление глутаматергической трансмиссии в нижних буграх четверохолмия: повышался уровень активности ERK1/2-киназ и белка экзоцитоза синапсина 1, а также экспрессия VGLUT1 и VGLUT2 и синаптического белка SV2B. Через неделю после последнего припадка наблюдалось только повышенное содержание VGLUT1 в нижних буграх четверохолмия, это свидетельствует о том, что устойчивые изменения затрагивают нейроны вышележащих структур, в частности, височной коры.
Полный текст
ВВЕДЕНИЕ
Прогнозы течения и тяжести височной эпилепсии во многом зависят от сроков, в которые начато медикаментозное лечение, а также от этиологии эпилептиформной активности. Такие факторы как большое количество приступов до начала лечения, повторение приступов в первый месяц заболевания и отсутствие ответа на первый противосудорожный препарат являются критичными для пациентов с впервые диагностированной эпилепсией [1–3]. Одной из актуальных задач при исследованиях эпилепсии является изучение патологических процессов, происходящих на начальных этапах развития заболевания. Для изучения механизмов, лежащих в основе хронических форм эпилепсии, а также для изучения эффектов и механизмов действия противосудорожных препаратов используют различные химические, травматические, электрические и генетические животные модели [4].
Генетической моделью рефлекторной эпилепсии являются грызуны, демонстрирующие аудиогенные судорожные припадки (АСП), в том числе крысы линий Wistar Audiogenic Rat (WAR), Genetically Epilepsy Prone Rat (GEPR), Крушинского – Молодкиной (КМ). АСП, возникающие при воздействии звукового стимула, сопровождаются возбуждением в нижних буграх четверохолмия (НБЧ), что было доказано многими авторами на крысах с аудиогенной эпилепсией разных линий GEPR [5, 6], WAR [7, 8] и на мышах линии DBA/2 [9], а также в экспериментах с использованием введения в четверохолмие агонистов и антагонистов рецепторов глутамата и ГАМК [5, 10]. Из НБЧ сигнал передается в верхние бугры четверохолмия, что приводит к началу судорожного припадка, включающему в себя дикий бег, клонические или клонико-тонические судороги. Известно, что для реализации АСП достаточно повышения активности глутаматергической иннервации НБЧ, тогда как перерезка путей в вышележащие отделы не предотвращает развитие АСП [11]. О минорном вовлечении вышележащих отделов мозга на ранних этапах эпилептизации (1–3 последовательных эпизода АСП) свидетельствует также тот факт, что на фоне значительных изменений ЭЭГ в стволовых отделах мозга изменения в коре при первых нескольких АСП или не отмечаются или незначительны [12, 13].
Для исследования механизмов формирования височной эпилепсии широко используется модель аудиогенного киндлинга. Повторные предъявления звукового стимула крысам, демонстрирующим АСП, постепенно приводят к генерализации эпилептиформной активности и формированию посттонических судорог, что является результатом распространения эпилептиформной активности на структуры переднего мозга (гиппокамп, амигдалу, неокортекс) [13, 14]. У крыс линии КМ уже после первых cеми припадков мы наблюдали первые признаки генерализации эпилептиформной активности, которые проявлялись в виде посттонического припадка и сопровождались апоптотическими процессами в гиппокампе [15]. После 14 ежедневных АСП у крыс изменяется характер протекания судорожного припадка, добавляется стадия посттонических судорог, что характерно для височной эпилепсии. Кроме того, ранее было показано возникновение устойчивых нарушений в регуляции глутаматергических нейронов гиппокампа при 14- и 21-дневном аудиогенном киндлинге [16].
Нарушения в работе нейромедиаторных систем при развитии височной эпилепсии наиболее детально изучены в структурах переднего мозга – в височной коре, амигдале и гиппокампе [17, 18]. Однако вопрос о молекулярных механизмах нарушений регуляции нейротрансмиссии в НБЧ у крыс КМ в ходе эпилептогенеза остается открытым, а данные крайне малочисленны. При этом очевидно, что возникновение нарушений в работе НБЧ при аудиогенной эпилепсии сами по себе могут приводить к дальнейшему усилению эпилептиформной активности, ее распространению в другие отделы мозга и формированию лимбических генерализованных судорог, характерных для височной эпилепсии.
Для выявления нарушений в регуляции нейромедиаторных систем НБЧ в настоящей работе мы использовали крыс линии КМ, которых подвергали ежедневным звуковым стимуляциям в течение 7 дней, что позволило рассматривать такой семидневный киндлинг как начальную стадию формирования височной эпилепсии. Целью настоящей работы являлось исследование изменений в регуляции глутамат- и ГАМКергических нейронов в НБЧ после 7 АСП. В работе оценивали как краткосрочные изменения в биохимических показателях активности ГАМК- и глутаматергических систем в НБЧ через 1 день после последней звуковой стимуляции, так и хронические, сохраняющиеся через неделю после последнего АСП и, возможно, приводящие к распространению эпилептиформной активности в высшие отделы мозга.
МЕТОДЫ ИССЛЕДОВАНИЯ
Животные
В экспериментах использовали взрослых крыс линии КМ (Московский государственный университет, Россия) в возрасте 4–6-ти месяцев (с полностью сформированной судорожной готовностью). Крыс содержали по 4–5 животных в клетке при цикле день/ночь 12 ч/12 ч со свободным доступом к пище и воде. Общее количество животных в экспериментах – 24.
Экспериментальные группы
Для оценки изменений в ГАМК- и глутаматергической нейротрансмиссии в НБЧ на начальной стадии эпилептизации мозга была использована модифицированная модель аудиогенного киндлинга. Крыс в течение 7 дней подвергали ежедневным звуковым стимуляциям. Звуковой стимул генерировался с помощью компьютерной программы NCH Tone Generator (© NCH Software, Австралия), параметры звука: 50 дБ, 10 кГц. Каждую крысу помещали в тестовую камеру для адаптации на 5 мин и затем подвергали воздействию акустического стимула. Звук выключали, как только крыса начинала демонстрировать судорожный припадок. С помощью видеокамеры регистрировали наличие и продолжительность стадий судорожного припадка, включающих латентный период, дикий бег, клонические и тонические судороги. Если в течение 1 мин стимуляции у животного не возникало судорог, его исключали из эксперимента, но доля таких животных составляла меньше одного процента (по результатам многолетних наблюдений). После повторных звуковых раздражений у животных появлялась дополнительная стадия судорожного припадка, посттонический (лимбический) клонус, что свидетельствовало о распространении эпилептиформной активности в передний мозг [19].
Были проведены две независимые серии экспериментов.
В первой серии экспериментов крыс КМ подвергали 7 АСП, что соответствует стадии начала развития лимбических генерализованных припадков. Первую группу крыс выводили из эксперимента через сутки после седьмого АСП (группа 7 + 1) (n = 8), вторую – через 7 дней (период отдыха) после последнего припадка (группа 7 + 7) (n = 8). В качестве контрольной группы использовали крыс КМ без опыта АСП (n = 8) – наивная группа. Для того, чтобы все животные были выведены из эксперимента одновременно, крыс 1-й группы начинали подвергать звуковым стимуляциям на 7 дней позже, чем крыс 2-й группы.
Половину крыс наркотизировали смесью золетил/ксилазин (60 мг/кг + 10 мг/кг; Virbac, Франция). Затем животных перфузировали транскардиально охлажденным 0.01 М фосфатно-буферным солевым раствором (PBS: (мМ) 137 NaCl, 2.7 KCl, 10 Na2HPO4, 1.76 KH2PO4, pH 7.4), затем 5%-ным формалином (в PBS) в течение 15 мин. Животных декапитировали, мозг всех животных извлекали и фиксировали в 5%-ном формалине при 4°C в течение 5 дней, затем погружали в 20%-ный раствор сахарозы/PBS для криозащиты (4°C, 3 дня), далее замораживали и хранили при –80°C до дальнейшего использования. Вторую половину крыс быстро декапитировали, из мозга выделяли НБЧ и гомогенизировали в тризоле для ПЦР в реальном времени анализа мРНК белков интереса.
Во второй серии экспериментов также использовали 7-дневную экспозицию действия звука. В первом эксперименте крыс КМ подвергали 7 АСП и выводили из эксперимента через сутки после последнего припадка (группа 7 + 1) (n = 5) одновременно с соответствующей контрольной группой крыс КМ без опыта АСП (n = 5). Во втором эксперименте крыс КМ подвергали 7 АСП и выводили из эксперимента через 7 дней (период отдыха) после последнего припадка (группа 7 + 7) (n = 4) одновременно с соответствующей контрольной группой крыс КМ без опыта АСП (n = 6). В этой серии экспериментов животных быстро декапитировали, НБЧ препарировали и гомогенизировали для дальнейшего биохимического анализа. Экспрессию и активность белков, регулирующих активность ГАМК- и глутаматергических нейронов, исследовали с помощью Вестерн-блот анализа.
Гистологический анализ
Срезы НБЧ крыс из 1–3-й групп первого эксперимента толщиной 10 мкм были изготовлены с помощью криостата (Leica, Германия). Изготавливали 15 чередующихся серий препаратов, содержащих фронтальные срезы НБЧ на одном уровне в ростро-каудальном направлении. После стандартных предварительных процедур срезы одной из 15 серий инкубировали с первичными антителами к каждому исследуемому белку (табл. 1). Затем срезы промывали в PBS и инкубировали в течение 1 ч с биотинилированными вторичными антителами (1:300, Vector Laboratories Inc.), после чего следовала часовая инкубация со стрептавидин-пероксидазным комплексом (1:500, Supelco, #S2438). Пероксидазную реакцию выявляли в буфере, содержащем 0.05% 3.3′-диаминобензидина (DAB, Sigma-Aldrich, #D5637) и перекись водорода (0.01%).
Таблица 1. Список использованных антител
Белок | Использованные первичные антитела | Источник | Разведение первичных антител | Разведение вторичных антител, конъюгированных с пероксидазой | Разведение вторичных биотинилированных антител | Разведение стрептавидин-пероксидазного комплекса |
α,β-Tubulin | Cell Signaling #2148 | rabbit | WB 1:2000 | WB 1:10000 | - | - |
GAPDH | Abcam ab8245 | mouse | WB 1:1000 | WB 1:40000 | - | - |
GAD65/67 | Santa Cruz sc-365180 | mouse | WB 1:500 | WB 1:40000 | - | - |
GABAARα1 | NovusBio NB300-191 | rabbit | WB 1:1000 | WB 1:10000 | - | - |
VGLUT1 | Merck #MAB5502 | mouse | WB 1:1000 IHC 1:250 | WB 1:40000 | IHC 1:500 | IHC 1:1000 |
VGLUT2 | Merck MAB5504 | mouse | WB 1:1000 IHC 1:250 | WB 1:40000 | IHC 1:500 | IHC 1:1000 |
NKCC1 | DSHB Hybridoma # t4. | mouse | WB 1:500 | WB 1:40000 | ||
phospho-KCC2 (Ser940) | PhosphoSolutions p1551-940 | rabbit | WB 1:1000 | WB 1:10000 | ||
Total-KCC2 | Merck 07-432 | rabbit | WB 1:1000 | WB 1:10000 | ||
phospho-ERK1/2 (Thr204/Tyr202) | Cell Signaling #4376 | rabbit | WB 1:1000 IHC 1:100 | WB 1:10000 | IHC 1:300 | IHC 1:500 |
Total-ERK1/2 | Cell signaling #9102 | rabbit | WB 1:1000 | WB 1:10000 | ||
phospho-Syn1 (Ser 62,Ser 67) | Merck AB9848 | rabbit | WB 1:750 | WB 1:10000 | ||
Total-Syn1 | Millipore AB1543P | rabbit | WB 1:1000 | WB 1:10000 | ||
SV2A | DSHB AB_2315387 | mouse | WB 1:1000 | WB 1:40000 | ||
SV2B | BiossAntibodies bs-11365R | rabbit | WB 1:750 | WB 1:10000 |
Содержание фосфо-ERK1/2, VGLUT1 и GLUT2. Обработку срезов проводили в стандартных условиях в каждом эксперименте, т. е. контрольные и экспериментальные группы в каждом эксперименте собирали, фиксировали и обрабатывали одновременно. Для изучения специфичности иммуноокрашивания проводили отрицательный контроль (тот же протокол без первичных антител), который не показал иммунореактивности. Анализ срезов проводили с микроскопа Zeiss Axio Imager A1 (Carl Zeiss Microscopy GmbH) и программного обеспечения PhotoM.
Изменения, вызванные судорожной активностью, анализировали в центральном ядре НБЧ. Для каждого животного анализировали пять срезов на одном уровне исследуемой зоны. Для этого фотографии переводили в 8-битный формат с помощью PhotoshopCS6. Количество фосфо-ERK1/2 иммуномеченых клеток в центральном ядре НБЧ считали вручную. Данные представлены в виде количества клеток на 0.2 мм2. Поскольку VGLUT 1 и VGLUT2 локализованы преимущественно на пресинаптических окончаниях, их содержание в центральном ядре НБЧ (область интереса выделяли вручную) оценивали по оптической плотности метки в области интереса как разницу между уровнем серого в центральном ядре НБЧ за вычетом уровня серого на участке препарата, не содержащем иммунореактивное вещество. Результаты представлены в относительных единицах оптической площади на мкм2.
Вестерн-блот анализ
Экспрессию и активность белков, регулирующих активность ГАМК- и глутаматергических нейронов, исследовали с помощью Вестерн-блот анализа. НБЧ гомогенизировали в буфере для лизиса при 4°C (20 мМ Tris pH 7.5, 1% Triton-X100, 100 мМ NaCl, 1 мМ ЭДТА, 1 мМ ЭГТА) с ингибиторами протеаз (Sigma-Aldrich, #P8340) и фосфатаз (Roche, #04 906 837 001). Нерастворимый осадок удаляли центрифугированием. Общее содержание белка в образцах определяли методом Лоури с бычьим сывороточным альбумином (БСА) в качестве стандарта. Супернатант смешивали в соотношении 2:1 с загрузочным буфером (0.2 М Трис-HCl pH 6.7, 6% додецилсульфата натрия, 15% глицерина, 0.003% бромфенолового синего и 10% β-меркаптоэтанола) и инкубировали в течение 10 мин при 96°С. Равные количества проб (10 мкг белка на линию) загружали для электрофореза. Белки разделяли в 10- или 12%-ном полиакриламидном геле, а затем переносили на нитроцеллюлозную мембрану (Santa Cruz Biotechnology, #sc-3718). Мембраны инкубировали в 5%-ном обезжиренном молоке или 3%-ном БСА в Tris буфере с добавлением Tween 20 (TBST; 0.1% Tween 20, 20 мМ Tris, 137 мМ NaCl; pH 7.4) в течение 1 ч и затем инкубировали в течение ночи с первичными антителами против исследуемых белков (табл. 1). Затем мембраны промывали в буфере TBST и инкубировали со вторичными поликлональными (1:10000; Sigma-Aldrich, #A5420) или моноклональными (1:40000; Sigma-Aldrich, #A9044) антителами в течение 1 ч при комнатной температуре. Специфические белки визуализировали с помощью хемилюминесцентной реакции с субстратом SuperSignal™ West Dura Extended Duration Substrate (ThermoFisher Scientific, #34075) с использованием ChemiDoc MP Imaging System (#12003154, Bio-Rad). Относительную плотность каждой белковой полосы оценивали по соотношению каждого исследуемого белка к GAPDH или α,β-тубулину с помощью программного обеспечения ImageLab (версия 6.0; Bio-Rad Laboratories Inc., Hercules, Калифорния, США).
Анализ мРНК с помощью ОТ-ПЦР в реальном времени
Тотальную РНК выделяли из образцов НБЧ с помощью реагента для выделения РНК PureZOL™ (BioRad, #732-6890). Концентрацию РНК определяли на спектрофотометре CLARIOstar Plus (BMG LABTECH) по стандартной методике. Чистоту образцов РНК проверяли по соотношению оптической плотности A260/A280 > 1.8. Два мкг тотальной РНК использовали для синтеза кДНК с помощью набора RevertAid First Strand cDNA Synthesis Kit (Thermo Scientific, #K1622). Количественную ОТ-ПЦР в реальном времени проводили с использованием Evrogen 5x qPCR mix-HS SYBR (Evrogen, #PK147L). Праймеры (табл. 2) были сконструированы с помощью программы Primer-BLAST (NCBI, США).
Таблица 2. Использованные праймеры
Ген | Номер в базе данных NCBI | Последовательность левого праймера | Стартовая позиция левого праймера | Последовательность правого праймера | Стартовая позиция правого праймера |
gabaAα1 | NM_183326.2 | agcctgcatttaagaacaga | 2726 | gcaacagtgaagttatgagc | 2830 |
gad65 | NM_012563.2 | gtacgccatgctcattgccc | 818 | agagaggatcaaaagccccg | 1115 |
gad67 | NM_017007.2 | gctggaaggcatggaaggtttta | 615 | acgggtgcaatttcatatgtgaacata | 836 |
nkcc1 | NM_031798.2 | tcgtgagaggaggaggagcatac | 1137 | agatgcccagaagaaccaccac | 1370 |
kcc2 | NM_001393675 | tgatggggactggatattct | 4986 | aacagaaactttgctcttgc | 5208 |
s18 | NM_213557.1 | cctgcgagtactcaacacca | 81 | ctgctttcctcaacaccaca | 190 |
gapdh | NM_017008.4 | tccctcaagattgtcagcaa | 496 | agatccacaacggatacatt | 803 |
Для ПЦР в реальном времени использовали систему LightCycler 96 (Roche). Параметры ПЦР были следующими: начальная денатурация – один цикл при 95°C в течение 5 мин; 45 циклов денатурации, амплификации и количественной оценки (95°C в течение 10 с, 53°C в течение 15 с и 72°C в течение 30 с); кривая плавления – начало при 65°C и постепенное повышение до 95°C. Пороговые значения циклов нормировали по отношению к среднему геометрическому референсных генов s18 и gapdh. Экспрессия в контрольных НБЧ оценивалась как «1». Относительную кратность экспрессии генов рассчитывали по методу 2-ΔΔCt. Результаты представлены в виде гистограмм. Каждое значение было объединено из 3 независимых ПЦР-реплик для каждого образца кДНК.
Статистический анализ
Статистическую обработку данных проводили с помощью U-теста Манна–Уитни и теста Краскела–Уоллиса с последующим апостериорным тестом Данна при p < 0.05. Статистический анализ данных проводился с использованием программного обеспечения GraphPad Prism 7 (GraphPad Prism Software Inc., Сан-Диего, Калифорния). Все результаты представлены как среднее значение ± стандартная ошибка среднего (SEM). Различия считались достоверными при p < 0.05.
РЕЗУЛЬТАТЫ ИССЛЕДОВАНИЯ
Оценка ГАМКергической нейротрансмиссии в НБЧ крыс линии КМ после киндлинга
ГАМКергическую нейротрансмиссию оценивали по двум параметрам: оценка содержания ферментов синтеза ГАМК глутаматдекарбоксилазы 65 и 67 (GAD65 и GAD67) использована как показатель продукции ГАМК в НБЧ, а содержание α1-субъединицы GABAA-рецептора использовали как маркер чувствительности нейронов НБЧ к действию ГАМК-опосредованной нейротрансмиссии, поскольку именно α1 является одной из основных субъединиц, присутствующих в центральном ядре НБЧ наряду с β2- и γ2- субъединицами GABAA-рецептора [20]. Оказалось, что после семи судорог уровень экспрессии ферментов синтеза ГАМК остается неизменным: мы не обнаружили статистически значимых различий ни в экспрессии мРНК GAD65 и 67 (рис. 1a, b), ни в содержании белка (рис. 1c). Уровень экспрессии α1-субъединицы GABAA-рецептора, также оцениваемый методами ОТ-ПЦР (рис. 1d) и Вестерн-блот анализа (рис. 1e, f), остался на уровне контроля.
Рис. 1. Анализ белков, участвующих в ГАМКергической нейротрансмиссии в НБЧ крыс линии КМ после 7-дневного киндлинга: экспрессия мРНК GAD67 (a) и GAD65 (b) в НБЧ у наивных животных и у крыс через 24 ч и через 7 дней после киндлинга не отличалась; Вестерн-блот анализ не выявил изменений в содержании белков GAD65 и GAD67 в НБЧ у крыс КМ через 24 ч после киндлинга (c, f); экспрессия мРНК α1-субъединицы рецептора GABAA в НБЧ у наивных животных и через 24 ч после киндлинга не отличалась (d); Вестерн-блот анализ не выявил изменений в содержании α1-субъединицы рецептора GABAA через 24 ч и через 7 суток после киндлинга (e, f). Репрезентативные изображения иммуноблота (f). Графики результатов анализа ПЦР в реальном времени показывают изменение экспрессии мРНК по сравнению с наивными животными. Значения нормированы на среднее геометрическое референсных генов. Графики результатов Вестерн-блот анализа показывают оптическую плотность иммунопозитивного вещества, произвольные единицы (a. u.). Данные представлены как среднее ± SEM.
Оценка активности регуляторов внутриклеточной концентрации хлорид-ионов в НБЧ после киндлинга
Поскольку GABAА-рецепторы являются каналами для ионов хлора, изменение концентрации хлорид-ионов в нейронах может изменить функциональные свойства рецепторов [21]. Ключевыми регуляторами внутриклеточной концентрации хлора в нейронах являются два котранспортера: натрий-калий-два-хлор котранспортер (NKCC1) и калий-хлор-котранспортер (KCC2) [22]. Сравнив экспрессию NKCC1 и KCC2 в НБЧ крыс через сутки и спустя неделю после семидневного киндлинга, мы показали, что экспрессия белка и мРНК NKCC1 остается неизменной через сутки после семидневного киндлинга и остается на том же уровне после недели отдыха (рис. 2a, c, e). Экспрессия мРНК KCC2 (рис. 2b) и общее содержание белка оставались на том же уровне, что и у контрольных животных (рис. 2f, j). Анализ содержания фосфорилированной (по Ser940) формы KCC2 в НБЧ показал, что семикратное предъявление звукового стимула вызывает достоверное увеличение фосфорилированной (активной) формы KCC2 спустя сутки после киндлинга (рис. 2h, j). Через неделю уровень экспрессии мРНК KCC2 и NKCC1 (рис. 2a, b) и содержание белков KCC2 и NKCC1, а также фосфорилированного KCC2 не отличались от контрольных значений (рис. 2g, i, k).
Рис. 2. Анализ котранспортеров Cl- в НБЧ крыс линии КМ после 7-дневного киндлинга: содержание мРНК NKCC1 (a) и мРНК KCC2 (b) в НБЧ у наивных животных через 24 ч и через 7 суток после киндлинга не отличалось; содержание белка NKCC1 (c, d, e) и KCC2 (f, g, j, k) в НБЧ у наивных животных через 24 ч и через 7 суток после киндлинга не отличалось; содержание фосфорилированного KCC2 увеличивалось через сутки после киндлинга (h, j); содержание общего белка KCC2 в НБЧ у наивных животных через 24 ч и через 7 суток после киндлинга не отличалось (i, k). Репрезентативные изображения иммуноблота (e, j, k). Графики результатов анализа ПЦР в реальном времени показывают изменение экспрессии мРНК по сравнению с наивными животными. Значения нормированы на среднее геометрическое референсных генов. Графики результатов Вестерн-блот анализа показывают оптическую плотность иммунопозитивного вещества, произвольные единицы (a. u.). Данные представлены как среднее ± SEM. * р < 0.05 по сравнению с контролем.
Оценка активности глутаматергической нейротрансмиссии в НБЧ крыс линии КМ после киндлинга
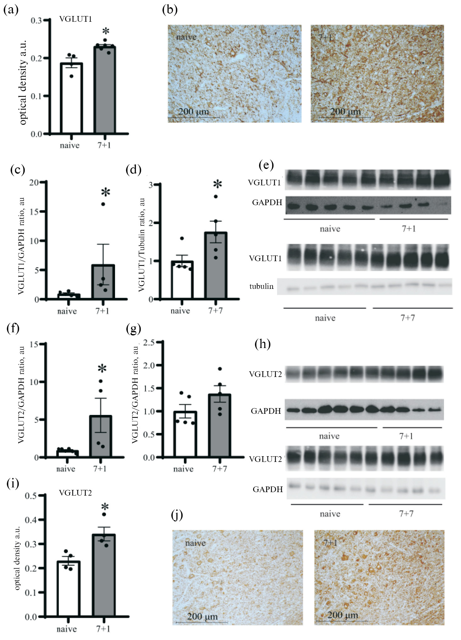
Для оценки активности глутаматергической системы мы оценивали экспрессию везикулярных транспортеров глутамата VGLUT1 и VGLUT2. Повторяющиеся судороги приводили к увеличению содержания VGLUT1 в центральном ядре НБЧ, оцениваемого иммуногистохимически, через 24 ч после последнего судорожного припадка (рис. 3a, b). Аналогичные результаты для этой временной точки были получены методом Вестерн-блот анализа (рис. 3c, e). Повышенный уровень экспрессии белка VGLUT1 сохранялся спустя неделю после последнего АСП (рис. 3d, e). Содержание белка VGLUT2 в НБЧ также было выше после серии припадков как при выявлении методом ИГХ (рис. 3i, j), так и при оценке экспрессии белка методом Вестерн-блот анализа (рис. 3f, h). В отличие от VGLUT1 содержание VGLUT2 через неделю после киндлинга уже не отличалось от контрольных значений (рис. 3g, h).
Рис. 3. Анализ содержания транспортеров глутамата VGLUT1 и VGLUT2 в НБЧ крыс линии КМ после 7-дневного киндлинга: содержание белков VGLUT2 и VGLUT1 оценивали по оптической плотности VGLUT1 (a); VGLUT2 (i) иммунореактивного вещества на гистологических препаратах НБЧ. Репрезентативные изображения НБЧ: VGLUT1 (b); VGLUT2 (j). Также оценку содержания везикулярных транспортеров проводили методом Вестерн-блот анализа: VGLUT1 (c, d); VGLUT2 (f, g). Графики показывают оптическую плотность иммунопозитивного вещества, произвольные единицы (a. u.). Репрезентативные изображения иммуноблотов (e) и (h) соответственно. Данные представлены как среднее ± SEM. * – р < 0.05 по сравнению с контролем.
Оценка активности ERK1/2-киназ в НБЧ крыс линии КМ после киндлинга
ERK1/2 сигнальный каскад является важнейшим посредником в глутаматергической нейротрансмиссии [23]. Активность ERK1/2 опосредованной регуляции активности нейронов НБЧ определяли по экспрессии и содержанию активных (фосфорилированных) форм ERK1/2-киназ. Методом Вестерн-блот анализа было показано, что после серии из семи АСП увеличивается содержание активной (фосфорилированной по Thr204/Tyr202) формы белка ERK1/2 (рис. 4a, c) при неизменяющемся содержании неактивной формы киназ (рис. 4b, c). Чтобы оценить, насколько устойчивы эти изменения, мы сравнили содержание фосфо-ERK1/2 у контрольных животных через сутки после семидневного киндлинга и спустя неделю. Иммуногистохимическое окрашивание показало значительное увеличение фосфо-ERK1/2-иммунопозитивных клеток через 24 ч после последней судороги, через 7 дней после последнего припадка количество нейронов, содержащих фосфо-ERK1/2, в центральном ядре НБЧ снижается до контрольных значений (риc. 4d, e).
Рис. 4. Анализ содержания фосфо-ERK1/2 в НБЧ крыс линий КМ после 7-дневного киндлинга. На графиках представлены результаты Вестерн-блот анализа фосфорилированного (a) и общего белка ERK1/2 (b) в НБЧ наивных крыс линии КМ и через 24 ч после окончания последнего припадка. Графики показывают увеличение оптической плотности фосфо-ERK1/2-киназ, произвольные единицы (a. u.). Репрезентативные изображения иммуноблотов (c). Иммуногистохимическим методом показано увеличение числа фосфо-ERK1/2 иммунопозитивных клеток в НБЧ крыс линии КМ через 24 ч после киндлинга (d). Репрезентативные изображения фосфо-ERK1/2–иммунореактивного вещества на гистологических препаратах НБЧ (e). Данные представлены как среднее ± SEM. *р < 0.05 по сравнению с контролем, ** p ˂ 0.01 отличия между группами крыс, декапитированных через сутки и через 7 дней после последнего припадка.
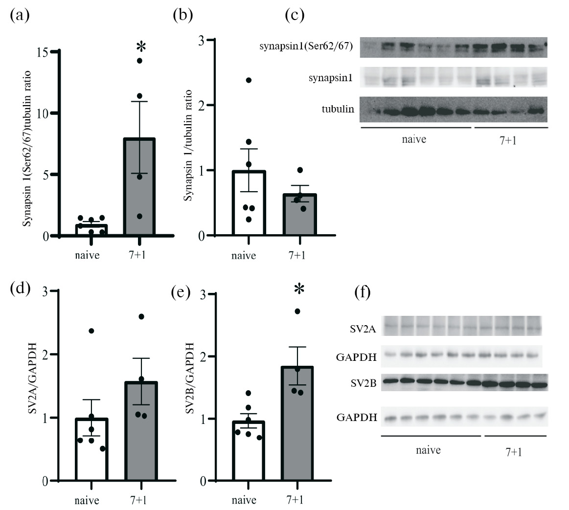
Оценка активности экзоцитоза в нижних буграх четверохолмия
Экзоцитоз является одним из механизмов регуляции глутаматергической нейротрансмиссии, в том числе за счет регуляции ERK1/2-киназами активности белка синапсин 1. Кроме того, показано, что эпилептиформная активность связана с повышенным уровнем фосфорилирования синапсина 1 в положении Ser62/Ser67, регулируемого киназами ERK1/2 [24–26]. Мы сравнили экспрессию и фосфорилирование (по Ser62/Ser67) синаптического белка синапсина 1 и везикулярных синаптических белков SV2A и SV2B у контрольных животных и у животных через 24 ч после последней судороги. Оказалось, что содержание фосфорилированного синапсина 1 (Syn1(Ser62/Ser67)) значительно повышалось после семи судорожных припадков, в то время как общее содержание синапсина 1 в НБЧ оставалось неизменным (рис. 5a, b, c). Помимо экспрессии и уровня фосфорилирования синапсина 1, мы оценивали содержание в НБЧ синаптических гликопротеинов SV2A и SV2B, для которых показано изменение экспрессии при височной эпилепсии [27, 28]. При сравнении экспрессии белков SV2A и SV2B в НБЧ у крыс, перенесших 7 АСП, и контрольных животных мы обнаружили, что экспрессия SV2A оставалась неизменной (рис. 5d, f), а содержание белка SV2B, характерного для глутаматергических нейронов, возрастало в результате киндлинга (рис. 5e, f), что также свидетельствует об усиленном выбросе глутамата.
Рис. 5. Анализ содержания синаптических белков синапсина 1, SV2A и SV2B в НБЧ крыс линии КМ после 7-дневного киндлинга. На графиках представлены результаты Вестерн-блот анализа фосфорилированного (a) и общего белка синапсина 1 (b, c), SV2A (d, f) и SV2B (e, f) в НБЧ наивных крыс линии КМ и через 24 ч после киндлинга. Графики показывают оптическую плотность иммунопозитивного вещества, произвольные единицы (a. u.). Репрезентативное изображение иммуноблотов (f). Данные представлены как среднее ± SEM. *р < 0.05 по сравнению с контролем.
ОБСУЖДЕНИЕ РЕЗУЛЬТАТОВ
1. Семидневный киндлинг не вызывает изменений в синтезе ГАМК и экспрессии GABAAα1
В последнее время появляется все больше доказательств того, что эпилептогенез возникает в первую очередь из-за дефицита торможения, опосредованного ГАМК [29, 30] и вызванного снижением экспрессии субъединиц рецепторов ГАМК и потерей ГАМКергических интернейронов [30, 31]. ГАМКергическая система в НБЧ играет важную роль в предрасположенности к аудиогенной эпилепсии. Однако данные о количестве ГАМКергических нейронов, уровне экспрессии глутаматдекарбоксилазы и чувствительности рецепторов к ГАМК разнятся. Так, у крыс линии GEPR после 3 судорожных припадков показано увеличение количества ГАМКергических нейронов в НБЧ [32]. У наивных крыс линии КМ количество ГАМКергических клеток в НБЧ не отличается от такового у крыс КМ 0, устойчивых к действию звука, однако уровень экспрессии GAD67 выше, чем у контрольных животных [33]. В нашей лаборатории было показано, что у крыс линии КМ на ранних этапах онтогенеза активность ГАМКергической системы, оцениваемая по экспрессии кальций-связывающего белка парвальбумина в клетках, содержащих GAD67, в НБЧ достоверно выше, чем у крыс линии Вистар [34]. Однако у взрослых крыс КМ экспрессия парвальбумина и GAD67 падает значительно ниже уровня, характерного для взрослых крыс линии Вистар, и такой дефицит ГАМКергического торможения, вероятно, является одним из условий формирования судорожной готовности и возникновения стабильных судорог в ответ на звуковой стимул [34]. Предполагая, что развитие височной эпилепсии в результате аудиогенного киндлинга может быть связано с дальнейшим угнетением активности ГАМКергических нейронов в НБЧ, мы оценили их активность после семидневного киндлинга. Оказалось, что через сутки после семи АСП уровень экспрессии ферментов синтеза ГАМК остается неизменным: мы не обнаружили статистически значимых различий ни в содержании белка, ни в экспрессии мРНК GAD65 и 67. При этом мы показали, что и через сутки, и через 7 суток после семи АСП уровень экспрессии α1-субъединицы GABAA-рецептора также остался на уровне контроля. Это подтверждает полученные ранее данные, свидетельствующие о том, что под влиянием трех кратковременных эпилептических припадков не изменяется уровень экспрессии субъединиц α1 и α4 GABAA-рецептора, однако ГАМК-опосредованные моносинаптические тормозные постсинаптические токи (IPSC) снижаются на 55%. Причиной этого снижения, вероятно, является изменение состава субъединиц рецепторов за счет снижения уровня субъединицы γ2 [35].
Семидневный киндлинг вызывает кратковременное повышение активности KCC2 и не влияет на экспрессию KCC2 и NKCC1
Роль ГАМК в передаче сигнала ГАМКергическими рецепторами зависит от внутриклеточной концентрации ионов хлора, которая определяет реверсивный потенциал для токов. Если внутриклеточная концентрация ионов хлора низкая, то поток хлора будет направлен внутрь клетки, вызывая гиперполяризацию мембраны и ингибируя проведение нервного импульса; в противном случае, когда концентрация ионов хлора повышена, поток хлора изменяет свое направление, и GABAA-рецепторы вместо тормозной выполняют возбуждающую функцию. В норме в зрелых нейронах поддерживается низкая концентрация ионов хлора, что позволяет мембране быть гиперполяризованной. Деполяризующие потенциалы ГАМК наблюдаются у новорожденных, а также при таких патофизиологических состояниях, как травма, инсульт или эпилепсия [36]. Таким образом, баланс хлора крайне важен для обеспечения эффективного торможения. Ключевыми регуляторами внутриклеточной концентрации ионов хлора в нейронах являются два котранспортера: NKCC1 и KCC2.
Известно, что изменения в экспрессии и активности NKCC1 и KCC2 наблюдаются при ряде неврологических и психических заболеваний, в том числе у пациентов с диагнозом эпилепсия, а также при моделировании эпилепсии на животных. Причем в литературе встречаются данные как о снижении экспрессии KCC2 и повышении NKCC1 [37, 38], так и наоборот: в ряде работ показано повышенное содержание KCC2 в отдельных структурах мозга у пациентов с височной эпилепсией, а также на экспериментальных моделях эпилептиформных состояний. Так, было показано, что у хомяков с аудиогенной эпилепсией в продолговатом мозге экспрессия КСС2 увеличена, но понижена в НБЧ и гиппокампе [39, 40]. Предположив, что баланс хлорид-ионов может быть нарушен и в ходе формирования височной эпилепсии у крыс линии КМ, мы оценивали экспрессию NKCC1 и KCC2 в НБЧ мозга крыс через сутки и спустя неделю после семидневного киндлинга. Мы показали, что экспрессия мРНК КСС2 и NKCC1 не отличалась у наивных и подвергнутых звуковой стимуляции крыс КМ. Также экспрессия белка NKCC1 не изменяется через сутки после семидневного киндлинга и остается на том же уровне после недели отдыха. Анализ KCC2 в четверохолмии животных после киндлинга показал, что семикратное предъявление звукового стимула вызывает достоверное увеличение фосфорилированной (активной) формы KCC2 спустя сутки после семидневного киндлинга. Через неделю уровень фосфорилированного KCC2 не отличался от контрольного. Неизменность экспрессии NKCC1 и увеличение фосфорилированной формы KCC2 позволяют предположить, что изменяется соотношение транспорта ионов хлора двумя котранспортерами, это может приводить к некоторому снижению, но никак не к повышению внутриклеточной концентрации ионов хлора. То есть при семидневном киндлинге мембрана остается гиперполяризованной, синтез ГАМК и экспрессия α1-субъединицы GABAA-рецептора не изменяется, и ГАМК по-прежнему продолжает оказывать тормозящее действие.
2. Киндлинг вызывает изменения экспрессии везикулярных транспортеров глутамата VGLUT1 и VGLUT2 в нижних буграх четверохолмия
Одним из маркеров активности глутаматергических нейронов являются везикулярные транспортеры глутамата VGLUT1 и VGLUT2, отвечающие за захват нейротрансмиттера синаптическими везикулами, что подготавливает их к выведению. В четверохолмии обнаруживаются везикулярные транспортеры глутамата VGLUT1 и VGLUT2. Глутаматергические нейроны, иннервирующие НБЧ, в которых экспрессируется VGLUT2, в основном локализованы в нижележащих отделах головного мозга, а также в самих НБЧ. А VGLUT1, выявляемый в НБЧ, экспрессируется главным образом в клетках слуховой коры [41]. Мы показали, что повторяющиеся судороги приводят к увеличению экспрессии VGLUT2 в НБЧ через сутки после окончания последнего припадка. Содержание VGLUT2 в НБЧ через неделю после семидневного киндлинга уже не отличалось от контрольных значений. Содержание белка VGLUT1 также повышалось после семи АСП и, в отличие от VGLUT2, сохранялось повышенным спустя неделю после последней судороги. Изменения в экспрессии обоих транспортеров глутамата свидетельствуют об усилении глутаматергической трансмиссии в НБЧ после семидневного киндлинга. Ранее нами было показано, что после семи АСП уже происходит активация механизмов, отвечающих за структурную перестройку гиппокампа, наблюдаемую при более продолжительном аудиогенном киндлинге [15]. Повышенное содержание VGLUT1 в четверохолмии через неделю после семи припадков позволяет предположить устойчивое повышение продукции VGLUT1 глутаматергическими нейронами слуховой коры, что может быть биохимическим субстратом генерализации эпилептиформной активности мозга вследствие семи перенесенных АСП.
3. Киндлинг вызывает увеличение активности ERK1/2
Известно, что одним из факторов, участвующих в реализации судорожной активности и влияющих на экспрессию везикулярного транспортера глутамата VGLUT2, является активность ERK1/2-киназ, которые выявляются в глутаматергических нейронах, экспрессирующих VGLUT2 [23]. Уровень экспрессии и фосфорилирования ERK1/2-киназ позволяет судить об активности нейронов в НБЧ. Мы показали, что через сутки после серии из семи АСП содержание активной фосфорилированной формы белка ERK1/2 в ткани НБЧ увеличивается при неменяющемся уровне экспрессии этого белка. Также в центральном ядре НБЧ через сутки после окончания киндлинга увеличилось число нейронов, содержащих фосфорилированные ERK1/2-киназы, что свидетельствует об усилении активности большего числа нейронов. Чтобы оценить, насколько устойчивы эти изменения, мы сравнили содержание фосфорилированных ERK1/2-киназ у контрольных животных спустя неделю после семидневного киндлинга. Оказалось, что через 7 дней после последнего припадка число нейронов, содержащих активную форму ERK1/2-киназ, снижается и уже не отличается от контрольных значений. Показанное нами транзиторное повышение активности ERK1/2-киназ в четверохолмии хорошо согласуется с кратковременным же повышением содержания VGLUT2 в этой структуре и указывает на то, что семидневный аудиогенный киндлинг вызывает непродолжительную активацию глутаматергической нейротрансмиссии в НБЧ.
4. Семидневный киндлинг приводит к активации синаптических белков в нижних буграх четверохолмия
Экзоцитоз является одним из важнейших механизмов работы химического синапса, определяющих активность секреции нейромедиаторов через пресинаптическую мембрану в синаптическую щель. Чтобы оценить активность экзоцитоза в нейронах НБЧ у крыс после перенесенного киндлинга, мы сравнили экспрессию и фосфорилирование синапсина 1, одного из ключевых белков, участвующих в регуляции высвобождения нейромедиаторов. Активность синапсина 1 зависит от уровня его фосфорилирования, в том числе обусловленного работой ERK1/2-киназ, фосфорилирующих синапсин 1 по Ser62/Ser67 [26]. Известно, что синапсин 1 экспрессируется в тех же нервных окончаниях, что и транспортеры глутамата [42]. Мы показали, что содержание фосфорилированного по Ser62/Ser67 синапсина 1 в НБЧ значительно повышалось после семи АСП, в то время как общее содержание синапсина 1 оставалось неизменным. Мы предполагаем, что повышенная активность синапсина 1, вероятно, способствует интенсивному выбросу глутамата у животных после серии аудиогенных припадков.
Помимо активности синапсина 1, мы оценивали такие показатели активности экзоцитоза, как везикулярные синаптические белки SV2A и SV2B. Обе изоформы экспрессируются в четверохолмии. Известно, что SV2A может экспрессироваться как в глутаматергических, так и в ГАМКергических нейронах, в то время как экспрессия SV2B характерна преимущественно для глутаматергических нейронов [43, 44]. Сравнив экспрессию этих белков в НБЧ у крыс, перенесших 7 АСП, и контрольных животных, мы обнаружили, что экспрессия SV2A оставалась неизменной, а содержание белка SV2B, характерного для глутаматергических нейронов, возрастало в результате киндлинга, что также свидетельствует об усиленном выбросе глутамата. Увеличение содержания белка SV2B и фосфорилированного синапсина 1 может быть одной из причин патологического повышения глутамат-опосредованной синаптической пластичности на ранних этапах эпилептогенеза.
ЗАКЛЮЧЕНИЕ
Несмотря на то, что предрасположенность к аудиогенным судорогам у грызунов часто связывают с нарушениями в ГАМКергической передаче сигнала, нам не удалось выявить значимых изменений в экспрессии ферментов синтеза ГАМК и α1-субъединицы GABAA-рецептора у крыс линии КМ после семидневного киндлинга на начальном этапе формирования эпилепсии. При этом у крыс линии КМ на начальной стадии формирования височной эпилепсии наблюдается усиление глутаматергической трансмиссии в НБЧ – повышается уровень экспрессии VGLUT1 и VGLUT2 , а также экспрессия синаптического белка SV2B и активность синапсина 1. Повышенное содержание VGLUT1 в НБЧ через неделю после последнего припадка свидетельствует об устойчивых изменениях, затрагивающих нейроны вышележащих структур, в частности, височной коры.
ВКЛАДЫ АВТОРОВ
С. Д. Н. – планирование экспериментов, проведение Вестерн-блот анализа, проведение ОТ-ПЦР, изготовление и иммуногистохимическое окрашивание срезов, написание статьи. Л. С. Н. – работа с животными, подготовка проб, написание и перевод статьи на английский язык. М. В. Г. – обсуждение результатов, интерпретация данных. В. Т. Б. – статистическая обработка результатов, редактирование текста. Е. В. Ч. – постановка задачи, планирование экспериментов, написание статьи.
ФИНАНСИРОВАНИЕ РАБОТЫ
Данная работа финансировалась за счет средств бюджета Института эволюционной физиологии и биохимии им. И.М. Сеченова РАН в рамках государственного задания № 075-00967-23-00. Никаких дополнительных грантов на проведение или руководство данным конкретным исследованием получено не было.
СОБЛЮДЕНИЕ ЭТИЧЕСКИХ СТАНДАРТОВ
Эксперименты с животными проводились в соответствии с международными рекомендациями по проведению биомедицинских исследований с лабораторными животными и были одобрены Комиссией по этике Института эволюционной физиологии и биохимии им. И.М. Сеченова РАН (Протокол № 2-6 / 2023 от 28.02.2023 г.).
КОНФЛИКТ ИНТЕРЕСОВ
Авторы данной работы заявляют, что у них нет конфликта интересов.
Об авторах
С. Д. Николаева
Институт эволюционной физиологии и биохимии им. И.М. Сеченова РАН
Автор, ответственный за переписку.
Email: sveta.nikolaeva@gmail.com
Россия, Санкт-Петербург
Л. С. Никитина
Институт эволюционной физиологии и биохимии им. И.М. Сеченова РАН
Email: sveta.nikolaeva@gmail.com
Россия, Санкт-Петербург
М. В. Глазова
Институт эволюционной физиологии и биохимии им. И.М. Сеченова РАН
Email: sveta.nikolaeva@gmail.com
Россия, Санкт-Петербург
В. Т. Бахтеева
Институт эволюционной физиологии и биохимии им. И.М. Сеченова РАН
Email: sveta.nikolaeva@gmail.com
Россия, Санкт-Петербург
Е. В. Черниговская
Институт эволюционной физиологии и биохимии им. И.М. Сеченова РАН
Email: sveta.nikolaeva@gmail.com
Россия, Санкт-Петербург
Список литературы
- Reynolds EH (1987) Early treatment and prognosis of epilepsy. Epilepsia 28: 97–106. https://doi.org/10.1111/j.1528-1157.1987.tb03633.x
- Del Felice A, Beghi E, Boero G, La Neve A, Bogliun G, De Palo A, Specchio LM (2010) Early versus late remission in a cohort of patients with newly diagnosed epilepsy. Epilepsia 51: 37–42. https://doi.org/10.1111/j.1528-1167.2009.02141.x
- Su L, Di Q, Kwan P, Yu N, Zhang Y, Hu Y, Gao L (2013) Prediction for relapse and prognosis of newly diagnosed epilepsy. Acta Neurol Scand 127: 141–147. https://doi.org/10.1111/j.1600-0404.2012.01711.x
- Kandratavicius L, Balista PA, Lopes-Aguiar C, Ruggiero RN, Umeoka EH, Garcia-Cairasco N, Bueno-Junior LS, Leite JP (2014) Animal models of epilepsy: use and limitations. Neuropsychiatr Dis Treat 10: 1693–1705. https://doi.org/10.2147/NDT.S50371
- Millan MH, Meldrum BS, Boersma CA, Faingold CL (1988) Excitant amino acids and audiogenic seizures in the genetically epilepsy-prone rat. II. Efferent seizure propagating pathway. Exp Neurol 99: 687–698. https://doi.org/10.1016/0014-4886(88)90185-9
- Faingold CL (1999) Neuronal networks in the genetically epilepsy-prone rat. Adv Neurol 79: 311–321.
- Garcia-Cairasco N (2002) A critical review on the participation of inferior colliculus in acoustic-motor and acoustic-limbic networks involved in the expression of acute and kindled audiogenic seizures. Hear Res 168: 208–222. https://doi.org/10.1016/s0378-5955(02)00371-4
- Simler S, Vergnes M, Marescaux C (1999) Spatial and temporal relationships between C-Fos expression and kindling of audiogenic seizures in Wistar rats. Exp Neurol 157: 106–119. https://doi.org/10.1006/exnr.1999.7036
- Willott JF, Lu SM (1980) Midbrain pathways of audiogenic seizures in DBA/2 mice. Exp Neurol 70: 288–299. https://doi.org/10.1016/0014-4886(80)90028-x
- Chakravarty DN, Faingold CL (1999) Differential roles in the neuronal network for audiogenic seizures are observed among the inferior colliculus subnuclei and the amygdala. Exp Neurol 157: 135–141. https://doi.org/10.1006/exnr.1999.7047
- Browning RA, Wang C, Nelson DK, Jobe PC (1999) Effect of precollicular transection on audiogenic seizures in genetically epilepsy-prone rats. Exp Neurol 155: 295–301. https://doi.org/10.1006/exnr.1998.6981
- Naritoku DK, Mecozzi LB, Aiello MT, Faingold CL (1992) Repetition of audiogenic seizures in genetically epilepsy-prone rats induces cortical epileptiform activity and additional seizure behaviors. Exp Neurol 115: 317–324. https://doi.org/10.1016/0014-4886(92)90197-x
- Vinogradova LV (2017) Audiogenic kindling and secondary subcortico-cortical epileptogenesis: Behavioral correlates and electrographic features. Epilepsy Behav 71: 142–153. https://doi.org/10.1016/j.yebeh.2015.06.014
- Семиохина АФ, Федотова ИВ, Полетаева ИИ (2006) Крысы линии Крушинского – Молодкиной: исследования аудиогенной эпилепсии, сосудистой патологии и поведения. Журн высш нерв деят им ИП Павлова 56: 298–316. [Semiokhina AF, Fedotova IB, Poletaeva II (2006) Rats of Krushinsky – Molodkina strain: studies of audiogenic epilepsy, vascular pathology, and behavior. Zh Vyssh Nerv Deiat im IP Pavlova 56: 298–316. (In Russ)].
- Kulikov AA, Naumova AA, Dorofeeva NA, Ivlev AP, Glazova MV, Chernigovskaya EV (2022) Dynamics of neurodegeneration in the hippocampus of Krushinsky – Molodkina rats correlates with the progression of limbic seizures. Epilepsy Behav 134: 108846. https://doi.org/10.1016/j.yebeh.2022.108846
- Александрова ЕП, Ивлев АП, Куликов АА, Никитина ЛС, Глазова МВ, Черниговская ЕВ (2023) Хронические нарушения регуляции глутаматергической трансмиссии в гиппокампе крыс линии Крушинского – Молодкиной, вызванные многократными судорожными припадками. Журн эвол биохим физиол 59: 427–440. [Aleksandrova EP, Ivlev AP, Kulikov AA, Nikitina LS, Glazova MV, Chernigovskaya EV (2023) Chronic dysregulation of glutamatergic transmission in the hippocampus of Krushinsky – Molodkina rats caused by repeated convulsive seizures. J Evol Biochem Physiol 59: 427–440. https://doi.org/10.31857/S0044452923050029
- Ross KC, Coleman JR (2000) Developmental and genetic audiogenic seizure models: behavior and biological substrates. Neurosci Biobehav Rev 24: 639–653.
- Li SY, Xu DS, Jia HT (2003) AGS-induced expression of Narp is concomitant with expression of AMPA receptor subunits GluR1 and GluR2 in hippocampus but not inferior colliculus of P77PMC rats. Neurobiol Dis 14: 328–335. https://doi.org/10.1016/j.nbd.2003.08.010
- Vinogradova LV (2008) Audiogenic kindling in Wistar and WAG/Rij rats: kindling-prone and kindling-resistant subpopulations. Epilepsia 49: 1665–1674. https://doi.org/10.1111/j.1528-1167.2008.01617.x
- Shiraishi S, Shiraishi Y, Oliver DL, Altschuler RA (2001) Expression of GABA(A) receptor subunits in the rat central nucleus of the inferior colliculus. Brain Res Mol Brain Res 96: 122–132. https://doi.org/10.1016/s0169-328x(01)00282-0
- Farrant M, Kaila K (2007) The cellular, molecular and ionic basis of GABAA receptor signalling. Elsevier 160: 59–87. https://doi.org/10.1016/S0079-6123(06)60005-8
- Watanabe M, Fukuda A (2015) Development and regulation of chloride homeostasis in the central nervous system. Front Cell Neurosci 9: 371. https://doi.org/10.3389/fncel.2015.00371
- Doyle S, Pyndiah S, De Gois S, Erickson JD (2010) Excitation-transcription coupling via calcium/calmodulin-dependent protein kinase/ERK1/2 signaling mediates the coordinate induction of VGLUT2 and Narp triggered by a prolonged increase in glutamatergic synaptic activity. J Biol Chem 285: 14366–14376. https://doi.org/10.1074/jbc.M109.080069
- Hung KL, Wang CC, Wang SJ (2011) Cellular mechanisms of acute decrease of glutamate release induced by raloxifene in rat cerebral cortex. Neuropharmacology 61: 293–304. https://doi.org/10.1016/j.neuropharm.2011.04.016
- Lin TY, Lu CW, Huang SK, Wang SJ (2012) Curcumin inhibits glutamate release from rat prefrontal nerve endings by affecting vesicle mobilization. Int J Mol Sci 13: 9097–9109. https://doi.org/10.3390/ijms13079097
- Yamagata Y, Kaneko K, Kase D, Ishihara H, Nairn AC, Obata K, Imoto K (2013) Regulation of ERK1/2 mitogen-activated protein kinase by NMDA-receptor-induced seizure activity in cortical slices. Brain Res 1507: 1–10. https://doi.org/10.1016/j.brainres.2013.02.015
- Crèvecoeur J, Kaminski RM, Rogister B, Foerch P, Vandenplas C, Neveux M, Mazzuferi M, Kroonen J, Poulet C, Martin D, Sadzot B, Rikir E, Klitgaard H, Moonen G, Deprez M (2014) Expression pattern of synaptic vesicle protein 2 (SV2) isoforms in patients with temporal lobe epilepsy and hippocampal sclerosis. Neuropathol Appl Neurobiol 40(2): 191–204. https://doi.org/10.1111/nan.12054.
- Pazarlar BA, Aripaka SS, Petukhov V, Pinborg L, Khodosevich K, Mikkelsen J (2022) Expression profile of synaptic vesicle glycoprotein 2A, B, and C paralogues in temporal neocortex tissue from patients with temporal lobe epilepsy (TLE). Mol Brain 15: 45. https://doi.org/10.1186/s13041-022-00931-w
- Kilb W (2021) When Are Depolarizing GABAergic Responses Excitatory? Front Mol Neurosci 14: 747835. https://doi.org/10.3389/fnmol.2021.747835
- Wang Y, Wang Y, Chen Z (2018) Double-edged GABAergic synaptic transmission in seizures: The importance of chloride plasticity. Brain Res 1701: 126–136. https://doi.org/10.1016/j.brainres.2018.09.008
- Kourdougli N, Pellegrino C, Renko JM, Khirug S, Chazal G, Kukko-Lukjanov TK, Lauri SE, Gaiarsa JL, Zhou L, Peret A, Castren E, Tuominen RK, Crepel V, Rivera C (2017) Depolarizing gamma-aminobutyric acid contributes to glutamatergic network rewiring in epilepsy. Ann Neurol 81: 251–265. https://doi.org/10.1002/ana.24870
- Ribak CE (2017) An abnormal GABAergic system in the inferior colliculus provides a basis for audiogenic seizures in genetically epilepsy-prone rats. Epilepsy Behav 71: 160–164. https://doi.org/10.1016/j.yebeh.2015.02.024
- Solius GM, Revishchin AV, Pavlova GV, Poletaeva II (2016) Audiogenic epilepsy and GABAergic system of the colliculus inferior in Krushinsry – Molodkina rats Dokl Biochem Biophys 466: 32–34. https://doi.org/10.1134/S1607672916010099
- Черниговская ЕВ, Дорофеева НА, Лебеденко ОО, Николаева СД, Наумова АА, Лаврова ЕА, Глазова МВ (2019) Нейрохимическая организация нижних бугров четверохолмия у аудиогенных крыс Крушинского – Молодкиной в период развития предрасположенности к судорогам. Рос физиол журн им ИМ Сеченова 105: 724–741. [Chernigovskaya EV, Dorofeeva NA, Lebedenko OO, Nikolaeva SD, Naumova AA, Lavrova EA, Glazova MV (2019) Neurochemical Organization of the Inferior Colliculus in Audiogenic Krushinsky – Molodkina Rats During Development of Seizure Susceptibility. Russ J Physiol 105: 724–741. (In Russ)]. https://doi.org/10.1134/S0869813919060013
- Bandara SB, Eubig PA, Sadowski RN, Schantz SL (2016) Developmental PCB Exposure Increases Audiogenic Seizures and Decreases Glutamic Acid Decarboxylase in the Inferior Colliculus. Toxicol Sci 149: 335–345. https://doi.org/10.1093/toxsci/kfv237
- Tillman L, Zhang J (2019) Crossing the Chloride Channel: The Current and Potential Therapeutic Value of the Neuronal K(+)-Cl(-) Cotransporter KCC2. Biomed Res Int 2019: 8941046. https://doi.org/10.1155/2019/8941046
- Sen A, Martinian L, Nikolic M, Walker MC, Thom M, Sisodiya SM (2007) Increased NKCC1 expression in refractory human epilepsy. Epilepsy Res 74: 220–227. https://doi.org/10.1016/j.eplepsyres.2007.01.004
- Schulte JT, Wierenga CJ, Bruining H (2018) Chloride transporters and GABA polarity in developmental, neurological and psychiatric conditions. Neurosci Biobehav Rev 90: 260–271. https://doi.org/10.1016/j.neubiorev.2018.05.001
- Prieto-Martin AI, Aroca-Aguilar JD, Sanchez-Sanchez F, Munoz LJ, Lopez DE, Escribano J, de Cabo C (2017) Molecular and neurochemical substrates of the audiogenic seizure strains: The GASH:Sal model. Epilepsy Behav 71: 218–225. https://doi.org/10.1016/j.yebeh.2015.05.025
- Karlocai MR, Wittner L, Toth K, Magloczky Z, Katarova Z, Rasonyi G, Eross L, Czirjak S, Halasz P, Szabo G, Payne JA, Kaila K, Freund TF (2016) Enhanced expression of potassium-chloride cotransporter KCC2 in human temporal lobe epilepsy. Brain Struct Funct 221: 3601–3615. https://doi.org/10.1007/s00429-015-1122-8
- Ito T, Oliver DL (2010) Origins of Glutamatergic Terminals in the Inferior Colliculus Identified by Retrograde Transport and Expression of VGLUT1 and VGLUT2 Genes. Front Neuroanat 4: 135. https://doi.org/10.3389/fnana.2010.00135
- Chernigovskaya EV, Korotkov AA, Dorofeeva NA, Gorbacheva EL, Kulikov AA, Glazova MV (2019) Delayed audiogenic seizure development in a genetic rat model is associated with overactivation of ERK1/2 and disturbances in glutamatergic signaling. Epilepsy Behav 99: 106494. https://doi.org/10.1016/j.yebeh.2019.106494
- Bajjalieh SM, Frantz GD, Weimann JM, McConnell SK, Scheller RH (1994) Differential expression of synaptic vesicle protein 2 (SV2) isoforms. J Neurosci 14: 5223–5235. https://doi.org/10.1523/JNEUROSCI.14-09-05223.1994
- Gronborg M, Pavlos NJ, Brunk I, Chua JJ, Munster-Wandowski A, Riedel D, Ahnert-Hilger G, Urlaub H, Jahn R (2010) Quantitative comparison of glutamatergic and GABAergic synaptic vesicles unveils selectivity for few proteins including MAL2, a novel synaptic vesicle protein. J Neurosci 30: 2–12. https://doi.org/10.1523/JNEUROSCI.4074-09.2010
Дополнительные файлы








