Фибриновое покрытие способствует сохранению эндотелиального слоя в условиях пульсирующего потока
- Авторы: Матвеева В.Г.1, Великанова Е.А.1, Антонова Л.В.1, Барбараш Л.С.1
-
Учреждения:
- Научно-исследовательский институт Комплексных проблем сердечно-сосудистых заболеваний
- Выпуск: Том 109, № 7 (2023)
- Страницы: 975-989
- Раздел: ЭКСПЕРИМЕНТАЛЬНЫЕ СТАТЬИ
- URL: https://bakhtiniada.ru/0869-8139/article/view/137972
- DOI: https://doi.org/10.31857/S0869813923070087
- EDN: https://elibrary.ru/XIVOIO
- ID: 137972
Цитировать
Полный текст
Аннотация
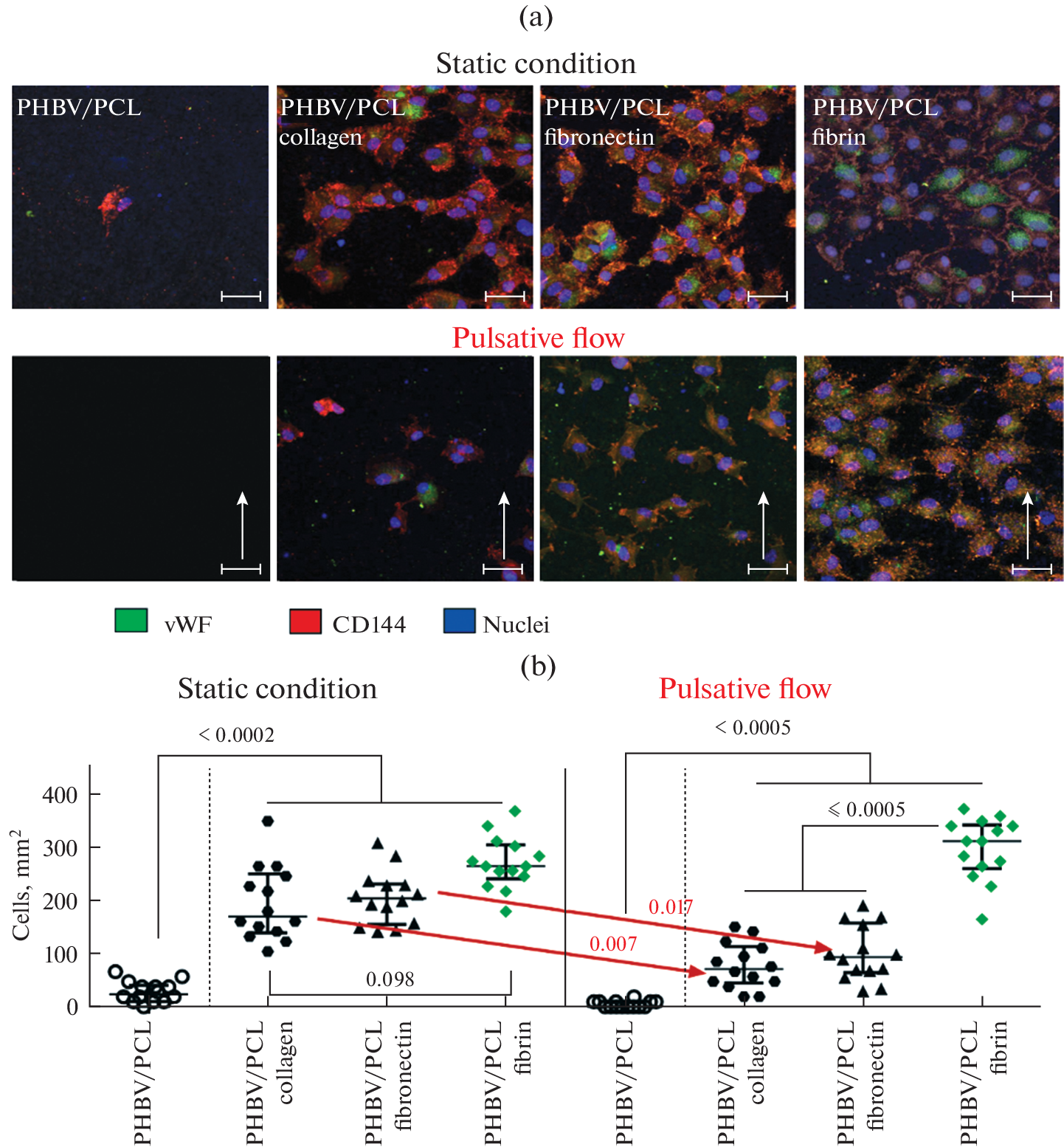
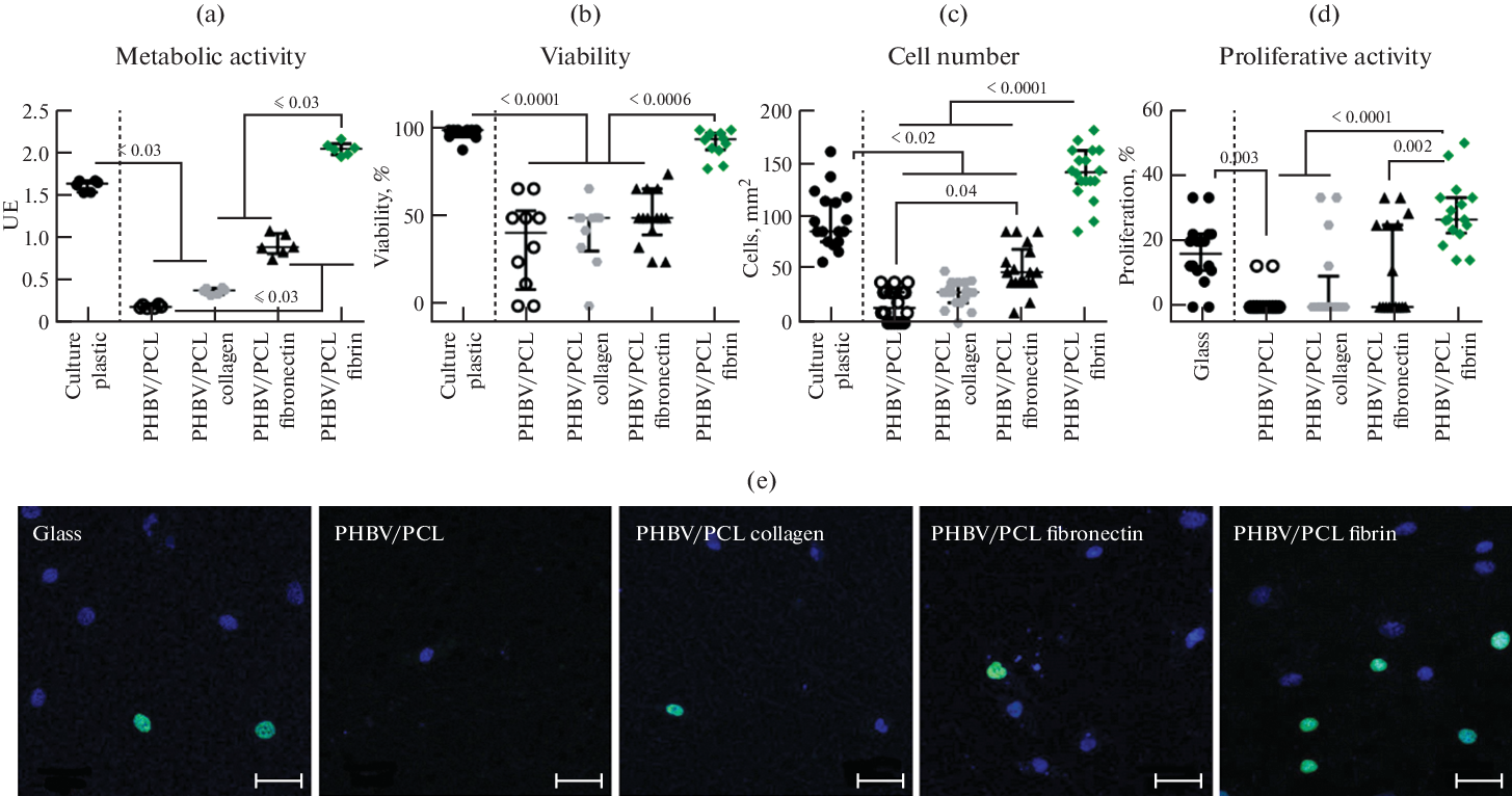
Разработки протезов сосудов малого диаметра показали, что модифицирующее покрытие, сохраняющее эндотелиальный слой в условиях пульсирующего потока, препятствует тромбообразованию и определяет исход имплантации. Для улучшения адгезии эндотелиальных клеток в качестве покрытия используют различные белки внеклеточного матрикса (коллаген, фибронектин, фибрин), которые требуют сравнения. Цель работы заключалась в поиске наиболее эффективного покрытия белками внеклеточного матрикса, поддерживающего биологическую функциональность и сохраняющего эндотелиальный слой в условиях пульсирующего потока. Методы исследования: матрицы и графты изготавливали из поли(3-гидроксибутирата-ко-3-гидроксивалерата) и поли(ε-капролактонона) методом электроспиннинга, модифицировали коллагеном 1-го типа, фибронектином и фибрином. Образцы заселяли культурой колониеформирующих эндотелиальных клеток (КФЭК). Выполнено два блока исследований: в статике и в динамике. В статических условиях, после 3 дней инкубации КФЭК на поверхности образцов, изучали их биологические характеристики: жизнеспособность, метаболическую и пролиферативную активность клеток, адгезионные свойства по площади, занимаемой белком фокальной адгезии паксиллином. Удержание клеток оценивали сравнением плотности клеток на внутренней поверхности сосудистых графтов диаметром 4 мм в условиях пульсирующего потока и в статике через 7 суток инкубации. Было найдено, что в статических условиях метаболическая активность, жизнеспособность, количество и пролиферативная активность КФЭК, а также площадь, занимаемая белком фокальной адгезии паксиллином, на матрицах, покрытых фибрином, были выше, чем на коллагене и фибронектине. Плотность КФЭК (кл/мм2) на внутренней поверхности графтов с фибриновым покрытием не различалась в статических и динамических условиях. На образцах с коллагеном и фибронектином в условиях пульсирующего потока плотность клеток была в 2 раза меньше, чем при статической инкубации. Заключение. Фибрин продемонстрировал высокую биологическую активность, адгезионные свойства и сохранение эндотелиального слоя в статике и в условиях пульсирующего потока по сравнению с коллагеном и фибронектином. Покрытие фибрином является вариантом выбора при модифицировании внутренней поверхности сосудистых протезов.
Ключевые слова
Об авторах
В. Г. Матвеева
Научно-исследовательский институт Комплексных проблем сердечно-сосудистых заболеваний
Автор, ответственный за переписку.
Email: matveeva_vg@mail.ru
Россия, Кемерово
Е. А. Великанова
Научно-исследовательский институт Комплексных проблем сердечно-сосудистых заболеваний
Email: matveeva_vg@mail.ru
Россия, Кемерово
Л. В. Антонова
Научно-исследовательский институт Комплексных проблем сердечно-сосудистых заболеваний
Email: matveeva_vg@mail.ru
Россия, Кемерово
Л. С. Барбараш
Научно-исследовательский институт Комплексных проблем сердечно-сосудистых заболеваний
Email: matveeva_vg@mail.ru
Россия, Кемерово
Список литературы
- Fang S, Ellman DG, Andersen DC (2021) Review: Tissue Engineering of Small-Diameter Vascular Grafts and Their In Vivo Evaluation in Large Animals and Humans. Cells 10(3): 713. https://doi.org/10.3390/cells10030713
- Táborská J, Riedelová Z, Brynda E, Májek P, Riedel T (2021) Endothelialization of an ePTFE vessel prosthesis modified with an antithrombogenic fibrin/heparin coating enriched with bound growth factors. RSC Adv 11: 5903. https://doi.org/10.1039/D1RA00053E
- Bian Q, Chen J, Weng Y, Li S (2022) Endothelialization strategy of implant materials surface: The newest research in recent 5 years. J Appl Biomater Funct Mater 20: 22808000221105332. https://doi.org/10.1177/2280800022110533
- Wong CS, Sgarioto M, Owida AA, Yang W, Rosenfeldt FL, Morsi YS (2006) Polyethyleneterephthalate provides superior retention of endothelial cells during shear stress compared to polytetrafluoroethylene and pericardium. Heart Lung Circ 15: 371–377. https://doi.org/10.1016/j.hlc.2006.08.002
- Schneider PA, Hanson SR, Price TM (1988) Durability of confluent endothelial cell monolayers on small-caliber vascular prostheses in vitro. Surgery 103: 456–462.
- Sgarioto M, Vigneron P, Patterson J, Malherbe F, Nagel MD, Egles C (2012) Collagen type I together with fibronectin provide a better support for endothelialization. C R Biol 335(8): 520–528. https://doi.org/10.1016/j.crvi.2012.07.003
- Asadishekari M, Mpoyi EN, Li Y, Eslami J, Walker M, Cantini M, Gourdon D (2022) Three-Dimensional Tunable Fibronectin-Collagen Platforms for Control of Cell Adhesion and Matrix Deposition. Front Phys 10: 806554. https://doi.org/10.3389/fphy.2022.806554
- Wacker M, Riedel J, Walles H, Scherner M, Awad G, Varghese S, Schürlein S, Garke B, Veluswamy P, Wippermann J, Hülsmann J (2021) Comparative Evaluation on Impacts of Fibronectin, Heparin–Chitosan, and Albumin Coating of Bacterial Nanocellulose Small-Diameter Vascular Grafts on Endothelialization In Vitro. Nanomaterials 11: 1952. https://doi.org/10.3390/nano11081952
- Gui L, Boyle MJ, Kamin YM, Niklason LE (2014) Construction of tissue-engineered small-diameter vascular grafts in fibrin scaffolds in 30 days. Tissue Eng Part A 20(9–10): 1499–1507. https://doi.org/10.1089/ten.TEA.2013.0263
- Yang L, Li X, Wu Y, Du P, Sun L, Yu Z, Song S, Yin J, Ma X, Jing C, Zhao J, Chen H, Dong Y, Zhang Q, Zhao L (2020) Preparation of PU/Fibrin Vascular Scaffold with Good Biomechanical Properties and Evaluation of Its Performance in vitro and in vivo. Int J Nanomedicine 15: 8697–8715. https://doi.org/10.2147/IJN.S274459
- Kutikhin AG, Tupikin AE, Matveeva VG, Shishkova DK, Antonova LV, Kabilov MR. Velikanova E (2020) Human Peripheral Blood-Derived Endothelial Colony-Forming Cells Are Highly Similar to Mature Vascular Endothelial Cells Yet Demonstrate a Transitional Transcriptomic Signature. Cells 9(4): 876. https://doi.org/10.3390/cells9040876
- Dong JD, Gu YQ, Li CM, Wang CR, Feng ZG, Qiu RX, Chen B, Li JX, Zhang SW, Wang ZG, Zhang J (2009) Response of mesenchymal stem cells to shear stress in tissue-engineered vascular grafts. Acta Pharmacol Sin 30(5): 530–536. https://doi.org/10.1038/aps.2009.40
- Poon C (2022) Measuring the density and viscosity of culture media for optimized computational fluid dynamics analysis of in vitro devices. J Mech Behav Biomed Mater 126: 105024. https://doi.org/10.1016/j.jmbbm.2021.105024
- Wang D, Xu Y, Li Q, Turng LS (2020) Artificial small-diameter blood vessels: materials, fabrication, surface modification, mechanical properties, and bioactive functionalities. J Mater Chem B 8(9): 1801–1822. https://doi.org/10.1039/c9tb01849b
- Chernonosova V, Gostev A, Murashov I, Chelobanov B, Karpenko A, Laktionov P (2021) Assessment of electrospun pellethane-based scaffolds for vascular tissue engineering. Materials (Basel). 14(13): 3678. https://doi.org/10.3390/ma14133678
- Попов ГИ, Попрядухин ПВ, Юкина ГЮ, Сухорукова ЕГ, Иванькова ЕМ, Вавилов ВН, Юдин ВЕ (2020) Морфологическое исследование биорезорбируемой трубчатой матрицы малого диаметра из поли(L-лактида) для тканеинженерного сосудистого импланта. Цитология 62 (1): 38–46. [Popov GI, Popryadukhin PV, Yukinac GY, Sukhorukova EG, Ivankova E.M, Vavilova VN, Yudin VE (2020) Morphological study of a bioresorbable tubular matrix of a small diameter from a poly(l-lactide) for a tissue-engineered vascular implant. Cytology 62(1): 38–46. (In Russ)]. https://doi.org/10.31857/S004137712001006X
- Чирятьева АЕ, Завражных НА, Попрядухин ПВ, Юкина ГЮ, Кривенцов АВ, Иванькова ЕМ, Юдин ВЕ (2022) Нетканые сосудистые протезы малого диаметра на основе нановолокон из ароматического полиимида. Биофизика 67(4): 827–832. [Chiriateva AE, Zavrazhnykh NA, Popryadukhin PV, Yukina GYu, Kriventsov AV, Ivankova EM, Yudin VE (2022) Small diameter nonwoven vascular prostheses based on aromatic polyimide nanofibers. Biophysics 67(4): 827–832. (In Russ)]. https://doi.org/10.31857/S0006302922040226
- Jirofti N, Mohebbi-Kalhori D, Samimi A, Hadjizadeh A, Kazemzadeh GH (2020) Fabrication and characterization of a novel compliant small-diameter PET/PU/PCL triad-hybrid vascular graft. Biomed Mater 15(5): 055004. https://doi.org/10.1088/1748-605X/ab8743
- Khanova MYu, Velikanova EA, Matveeva VG, Krivkina EO, Glushkova TV, Sevostianova VV, Kutikhin AG, Antonova LV (2021) Endothelial cell monolayer formation on a small-diameter vascular graft surface under pulsatile flow conditions. Rus J Transplantol Artif Organs 23(3): 101–114. https://doi.org/10.15825/1995-1191-2021-3-101-114
- Chlupáč J, Filová E, Riedel T, Houska M, Brynda E, Remy-Zolghadri M, Bareille R, Fernandez P, Daculsi R, Bourget C, Bordenave L, Bačáková L (2014) Attachment of human endothelial cells to polyester vascular grafts: pre-coating with adhesive protein assemblies and resistance to short-term shear stress. Physiol Res 63(2): 167–177. https://doi.org/10.33549/physiolres.932577
- Burridge K (2017) Focal adhesions: a personal perspective on a half century of progress. FEBS J 284(20): 3355–3361. https://doi.org/10.1111/febs.14195
- Ripamonti M, Wehrle-Haller B, de Curtis I (2022) Paxillin: A Hub for Mechano-Transduction from the β3 Integrin-Talin-Kindlin Axis. Front Cell Dev Biol 10: 852016. https://doi.org/10.3389/fcell.2022.852016
- Post A, Wang E, Cosgriff-Hernandez E (2019) A Review of Integrin-Mediated Endothelial Cell Phenotype in the Design of Cardiovascular Devices. Ann Biomed Eng 47: 366. https://doi.org/10.1007/s10439-018-02171-3
- Schaufler V, Czichos-Medda H, Hirschfeld-Warnecken V, Neubauer S, Rechenmacher F, Medda R, Kessler H, Geiger B, Spatz JP, Cavalcanti-Adam EA (2016) Selective binding and lateral clustering of α5β1 and αvβ3 integrins: Unraveling the spatial requirements for cell spreading and focal adhesion assembly. Cell Adhesion & Migration 10(5): 505–515. https://doi.org/10.1080/19336918.2016.1163453
- Hunter EJ, Hamaia SW, Kim PSK, Malcor JD, Farndale RW (2022) The effects of inhibition and siRNA knockdown of collagen-binding integrins on human umbilical vein endothelial cell migration and tube formation. Sci Rep 12: 21601. https://doi.org/10.1038/s41598-022-25937-1
- Матвеева ВГ, Ханова МЮ, Антонова ЛВ, Барбараш ЛС (2020) Фибрин – перспективный материал для тканевой сосудистой инженерии. Вестн трансплантол и искусств органов 22(1): 196–208. [Matveeva VG, Khanova MU, Antonova LV, Barbarash LS (2020) Fibrin – a promising material for vascular tissue engineering. Rus J Transplantol and Artif Organs 22(1): 196–208. (In Russ)]. https://doi.org/10.15825/1995-1191-2020-1-196-208
- Roux E, Bougaran P, Dufourcq P, Couffinhal T (2020) Fluid Shear Stress Sensing by the Endothelial Layer. Front Physiol 11: 861. https://doi.org/10.3389/fphys.2020.00861
- Chandran Latha K, Sreekumar A, Beena V, Lakkappa RB, Kalyani R, Nair R, Kalpana SR, Kartha CC, Surendran S (2021) Shear stress alterations activate BMP4/pSMAD5 signaling and induce endothelial mesenchymal transition in varicose veins. Cells 10: 3563. https://doi.org/10.3390/cells10123563
- Papaioannou TG, Stefanadis C (2005) Vascular wall shear stress: Basic principles and methods. Hell J Cardiol 46: 9–15.
Дополнительные файлы







