Аргининдеиминаза пиогенного стрептококка M49-16 нарушает структуру актинового цитоскелета и конфлюэнтность монослоя в культуре эндотелиальных клеток
- Авторы: Маммедова Д.Т.1, Карасева А.Б.1, Бурова Л.А.1, Соколов А.В.1, Переплетчикова Д.А.2, Малашичева А.Б.2,3, Старикова Э.А.1,4,5
-
Учреждения:
- Институт экспериментальной медицины
- Институт цитологии РАН
- Национальный медицинский исследовательский центр им. В.А. Алмазова Министерства здравоохранения Российской Федерации
- Первый Санкт-Петербургский государственный медицинский университет им. акад. И.П. Павлова
- Институт медицинского образования Национального медицинского исследовательского центра им. В.А. Алмазова Министерства здравоохранения Российской Федерации
- Выпуск: Том 109, № 3 (2023)
- Страницы: 300-314
- Раздел: ЭКСПЕРИМЕНТАЛЬНЫЕ СТАТЬИ
- URL: https://bakhtiniada.ru/0869-8139/article/view/137901
- DOI: https://doi.org/10.31857/S0869813923030056
- EDN: https://elibrary.ru/FSSGNU
- ID: 137901
Цитировать
Полный текст
Аннотация
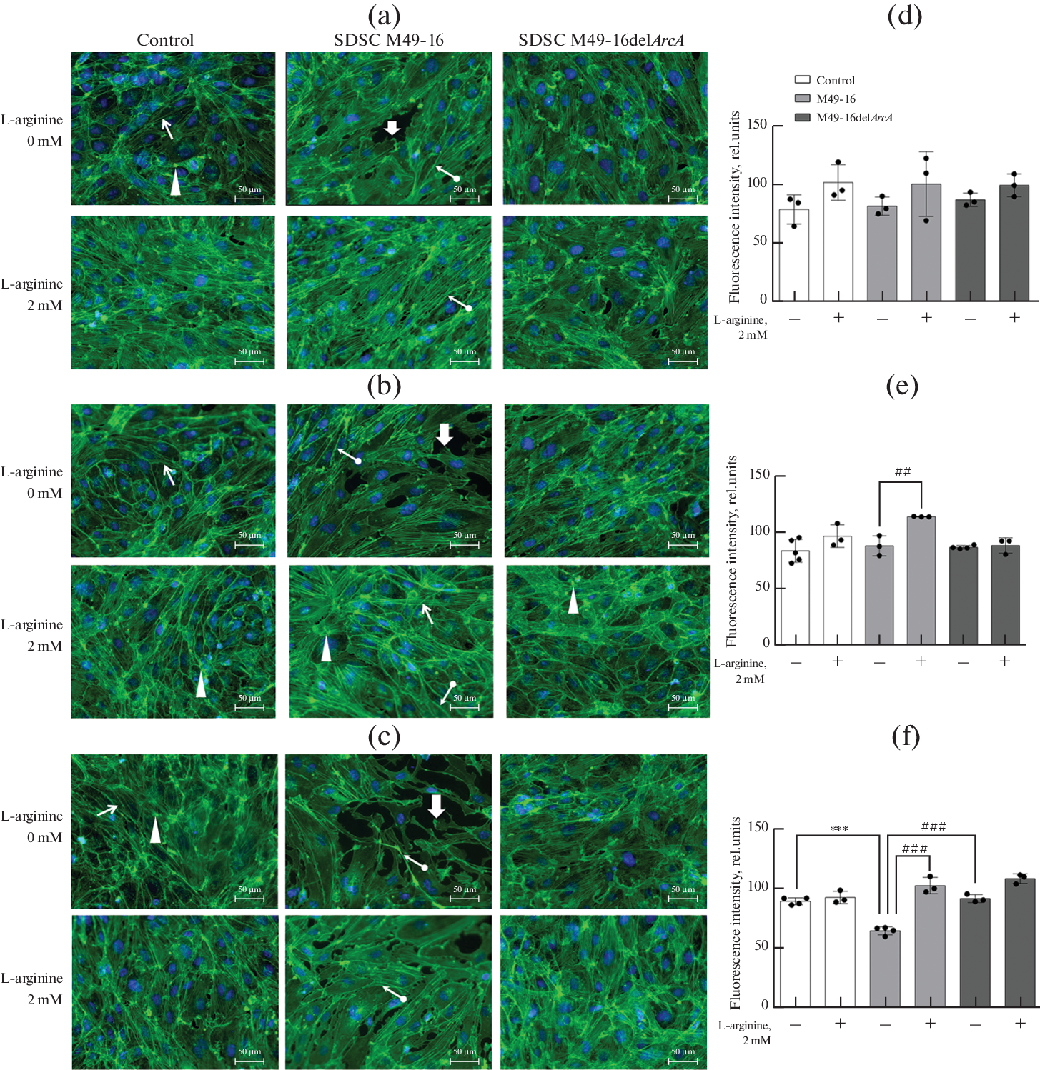
Регуляция барьерной функции эндотелия зависит от динамики актинового цитоскелета, которая обусловлена биодоступностью аргинина. Патогенные микроорганизмы могут использовать аргинингидролизующие ферменты для нарушения непрерывности эндотелиальной выстилки сосудов и последующей диссеминации. В данном исследовании изучали влияние аргининдеиминазы пиогенного стрептококка на конфлюэнтность монослоя и структуру актинового цитоскелета эндотелиальных клеток вены пупочного канатика человека in vitro. В экспериментах использовали оригинальную методику получения супернатантов разрушенных ультразвуком стрептококковых клеток (СРС) исходного штамма Streptococcus pyogenes M49-16 и его изогенного мутанта с инактивированным геном аргининдеиминазы S. pyogenes М49-16delArcA. Анализ концентрации L-аргинина производили модифицированным колориметрическим методом Сaкагучи. Структуру актинового цитоскелета анализировали с помощью окрашивания клеток фаллоидином, меченным флуоресцирующим красителем. Конфлюэнтность монослоя эндотелиальных клеток оценивали морфологически после окрашивания клеток красителем кристаллическим фиолетовым. Было установлено, что в присутствии СРС исходного штамма достоверное снижение концентрации L-аргинина в культуре эндотелиальных клеток совпадало с динамическими изменениями структуры актинового цитоскелета. Через 48 ч происходило формирование ламелли и стресс фибрилл. Через 72 ч содержание F-актина снижалось, и конфлюэнтность монослоя эндотелиальных клеток нарушалась. Такие изменения не были выявлены при культивировании клеток в стандартных условиях или в присутствии СРС мутантного по гену аргининдеиминазы штамма. Полученные результаты показывают, что патогенные микроорганизмы могут использовать истощение аргинина для регуляции барьерной функции эндотелия и диссеминации в организме хозяина.
Ключевые слова
Об авторах
Дж. Т. Маммедова
Институт экспериментальной медицины
Email: Starickova@yandex.ru
Россия, Санкт-Петербург
А. Б. Карасева
Институт экспериментальной медицины
Email: Starickova@yandex.ru
Россия, Санкт-Петербург
Л. А. Бурова
Институт экспериментальной медицины
Email: Starickova@yandex.ru
Россия, Санкт-Петербург
А. В. Соколов
Институт экспериментальной медицины
Email: Starickova@yandex.ru
Россия, Санкт-Петербург
Д. А. Переплетчикова
Институт цитологии РАН
Email: Starickova@yandex.ru
Россия, Санкт-Петербург
А. Б. Малашичева
Институт цитологии РАН; Национальный медицинский исследовательский центр им. В.А. АлмазоваМинистерства здравоохранения Российской Федерации
Email: Starickova@yandex.ru
Россия, Санкт-Петербург; Россия, Санкт-Петербург
Э. А. Старикова
Институт экспериментальной медицины; Первый Санкт-Петербургский государственный медицинский университетим. акад. И.П. Павлова; Институт медицинского образования Национального медицинского исследовательского
центра им. В.А. Алмазова Министерства здравоохранения Российской Федерации
Автор, ответственный за переписку.
Email: Starickova@yandex.ru
Россия, Санкт-Петербург; Россия, Санкт-Петербург; Россия, Санкт-Петербург
Список литературы
- Shao Y, Saredy J, Yang WY, Sun Y, Lu Y, Saaoud F, Drummer C, Johnson C, Xu K, Jiang X, Wang H, Yang X (2020) Vascular Endothelial Cells and Innate Immunity. Arteriosclerosis, Thrombosis, and Vascular Biol 40: e138–e152. https://doi.org/10.1161/ATVBAHA.120.314330
- Lee WL, Slutsky AS (2010) Sepsis and endothelial permeability. N Engl J Med 363: 689–691. https://doi.org/10.1056/NEJMcibr1007320
- Toh C-H, Toh JMH, Abrams ST (2019) Disseminated intravascular coagulation – what can we do? Hemasphere 3: 92–94. https://doi.org/10.1097/HS9.0000000000000232
- Bannerman DD, Goldblum SE (1999) Direct effects of endotoxin on the endothelium: barrier function and injury. Lab Invest 79: 1181–1199.
- Saxton RA, Sabatini DM (2017) mTOR Signaling in Growth, Metabolism, and Disease. Cell 168: 960–976. https://doi.org/10.1016/j.cell.2017.02.004
- Morris SM Jr (2016) Arginine Metabolism Revisited. J Nutrition 146: 2579S–2586S. https://doi.org/10.3945/jn.115.226621
- Pavlyk I, Rzhepetskyy Y, Jagielski AK, Drozak J, Wasik A, Pereverzieva G, Olchowik M, Kunz-Schugart LA, Stasyk O, Redowicz MJ (2015) Arginine deprivation affects glioblastoma cell adhesion, invasiveness and actin cytoskeleton organization by impairment of β-actin arginylation. Amino Acids 47: 199–212. https://doi.org/10.1007/s00726-014-1857-1
- Feldmeyer N, Wabnitz G, Leicht S, Luckner-Minden C, Schiller M, Franz T, Conradi R, Kropf P, Müller I, Ho AD, Samstag Y, Munder M (2012) Arginine deficiency leads to impaired cofilin dephosphorylation in activated human T lymphocytes. Int Immunol 24: 303–313. https://doi.org/10.1093/intimm/dxs004
- Karakozova M, Kozak M, Wong CCL, Bailey AO, Yates JR, Mogilner A, Zebroski H, Kashina A (2006) Arginylation of beta-actin regulates actin cytoskeleton and cell motility. Science 313: 192–196. https://doi.org/10.1126/science.1129344
- Saha S, Mundia MM, Zhang F, Demers RW, Korobova F, Svitkina T, Perieteanu AA, Dawson JF, Kashina A (2010) Arginylation Regulates Intracellular Actin Polymer Level by Modulating Actin Properties and Binding of Capping and Severing Proteins. Mol Biol Cell 21: 1350–1361. https://doi.org/10.1091/mbc.E09-09-0829
- Baldwin AL, Thurston G, Al Naemi H (1998) Inhibition of nitric oxide synthesis increases venular permeability and alters endothelial actin cytoskeleton. Am J Physiol Heart Circul Physiol 274: H1776–H1784. https://doi.org/10.1152/ajpheart.1998.274.5.H1776
- Liu SM, Sundqvist T (1997) Nitric Oxide and cGMP Regulate Endothelial Permeability and F-Actin Distribution in Hydrogen Peroxide-Treated Endothelial Cells. Exp Cell Res 235: 238–244. https://doi.org/10.1006/excr.1997.3675
- Lubkin A, Torres VJ (2017) Bacteria and endothelial cells: a toxic relationship. Curr Opin Microbiol 35: 58–63. https://doi.org/10.1016/j.mib.2016.11.008
- Bogatcheva NV, Verin AD (2008) The role of cytoskeleton in the regulation of vascular endothelial barrier function. Microvasc Res 76: 202–207. https://doi.org/10.1016/j.mvr.2008.06.003
- Colonne PM, Winchell CG, Voth DE (2016) Hijacking Host Cell Highways: Manipulation of the Host Actin Cytoskeleton by Obligate Intracellular Bacterial Pathogens. Front Cell Infect Microbiol 22 (6): 107. https://doi.org/10.3389/fcimb.2016.00107
- Marquis RE, Bender GR, Murray DR, Wong A (1987) Arginine deiminase system and bacterial adaptation to acid environments. Appl Environment Microbiol 53: 198–200. https://doi.org/10.1128/aem.53.1.198-200.1987
- Park I-S, Kang S-W, Shin Y-J, Chae K-Y, Park M-O, Kim M-Y, Wheatley DN, Min B-H (2003) Arginine deiminase: a potential inhibitor of angiogenesis and tumour growth. Br J Cancer 89: 907–914. https://doi.org/10.1038/sj.bjc.6601181
- Старикова ЭА, Карасева АБ, Бурова ЛА, Суворов АН, Соколов АВ. Васильев ВБ, Фрейдлин ИС (2016) Роль аргининдеиминазы Streptococcus pyogenes M49-16 в ингибиции пролиферации эндотелиальных клеток человека линии Ea.hy926. Мед иммунол 18(6): 555–562. [Starikova EA, Karaseva AB, Burova LA, Suvorov AN, Sokolov AV, Vasiliev VB, Freidlin IS (2016) The role of arginine deiminase Streptococcus pyogenes M49-16 in inhibition of proliferation of human Ea.hy926 line endothelial cells. Med Immunol 18(6): 555–562. (In Russ)].
- Маммедова ДТ, Старикова ЭА, Бурова ЛА, Малашичева АБ, Семёнова ДС, Фрейдлин ИС (2017) Влияние аргининдеиминазы S. pyogenes на пролиферативную и миграционную активность эндотелиальных клеток вены пупочного канатика человека. Цитокины и воспаление 16(3): 48–51. [Mammedova JT, Starikova EA, Burova LA, Malashicheva AB, Semenova DS, Freidlin IS (2017) The effect of S. pyogenes arginine deiminase on the proliferative and migration activity of human umbilical vein endothelial cells. Tsitokiny i vospaleniye [Cytokines and Inflammation] 16(3): 48–51. (In Russ)].
- Zhuo W, Song X, Zhou H, Luo Y (2011) Arginine deiminase modulates endothelial tip cells via excessive synthesis of reactive oxygen species. Biochem Soc Trans 39: 1376–1381. https://doi.org/10.1042/BST0391376
- Beloussow K, Wang L, Wu J, Ann D, Shen W-C (2002) Recombinant arginine deiminase as a potential anti-angiogenic agent. Cancer Lett 183: 155–162. https://doi.org/10.1016/S0304-3835(01)00793-5
- Маммедова ДТ, Старикова ЭА, Бурова ЛА, Малашичева АБ, Семёнова ДС, Фрейдлин ИС (2018) Бактериальная аргининдеиминаза нарушает структуру актинового цитоскелета эндотелиальных клеток. Цитокины и воспаление 18(1-4): 75–79. [Mammedova JT, Starikova EA, Burova LA, Malashicheva AB, Semenova DS, Freidlin IS (2018) Bacterial arginine deiminase disrupts the endothelial cells actin cytoskeleton. Tsitokiny i vospaleniye [Cytokines and Inflammat] 18(1-4): 75–79. (In Russ)].
- Starikova EA, Sokolov AV, Vlasenko AY, Burova LA, Freidlin IS, Vasilyev VB (2016) Biochemical and biological activity of arginine deiminase from Streptococcus pyogenes M22. Biochem Cell Biol 94:129–137. https://doi.org/10.1139/bcb-2015-006924
- Baudin B, Bruneel A, Bosselut N, Vaubourdolle M (2007) A protocol for isolation and culture of human umbilical vein endothelial cells. Nat Protoc 2: 481–485. https://doi.org/10.1038/nprot.2007.54
- Gilinskiĭ OR, Gilinsky M, Krivoschekov S, Latysheva T, Naumenko S, Gilinskaya O, Aizman R, Golovin M, Balioz N, Karmakulova I (2018) L-Arginine and Its Methylated Derivatives in the Blood of Athletes. Human Physiol 44: 679–685. https://doi.org/10.1134/S0362119718060063
- Kelly E, Morris JR SM, Billiar TR (1995) Review: Nitric Oxide, Sepsis, and Arginine Metabolism. J Parenter Enter Nutrition 19: 234–238. https://doi.org/10.1177/0148607195019003234
- Старикова ЭА, Маммедова ДТ, Бурова ЛА, Соколов АВ, Васильев ВБ, Фрейдлин ИС (2017) Влияние аргининдеиминазы Streptococcus pyogenes на миграционную активность и структуру цитоскелета эндотелиальных клеток человека. Мед иммунол 19(5): 521–528. [Starikova EA, Mammedova JT, Burova LA, Sokolov AV, Vasiliev VB, Freidlin IS (2017) The effect of Streptococcus pyogenes arginine deiminase on the migration activity and structure of the cytoskeleton of human endothelial cells. Med Immunol 19(5): 521–528. (In Russ)].
- Wang W, Eddy R, Condeelis J (2007) The cofilin pathway in breast cancer invasion and metastasis. Nat Rev Cancer 7: 429–440. https://doi.org/10.1038/nrc2148
- Belvitch P, Htwe YM, Brown ME, Dudek S (2018) Cortical Actin Dynamics in Endothelial Permeability. Curr Top Membr 82: 141–195. https://doi.org/10.1016/bs.ctm.2018.09.003
- Samstag Y, John I, Wabnitz GH (2013) Cofilin: a redox sensitive mediator of actin dynamics during T-cell activation and migration. Immunol Rev 256: 30–47. https://doi.org/10.1111/imr.12115
- Wong CCL, Xu T, Rai R, Bailey AO, Yates JR, Wolf YI, Zebroski H, Kashina A (2007) Global Analysis of Posttranslational Protein Arginylation. PLoS Biol 5: e258. https://doi.org/10.1371/journal.pbio.0050258
- Kurosaka S, Leu NA, Zhang F, Bunte R, Saha S, Wang J, Guo C, He W, Kashina A (2010) Arginylation-Dependent Neural Crest Cell Migration Is Essential for Mouse Development. PLoS Genet 6: e1000878. https://doi.org/10.1371/journal.pgen.1000878
- Kwon YT, Kashina AS, Davydov IV, Hu R-G, An JY, Seo JW, Du F, Varshavsky A (2002) An essential role of N-terminal arginylation in cardiovascular development. Science 297: 96–99. https://doi.org/10.1126/science.1069531
- Leu NA, Kurosaka S, Kashina A (2009) Conditional Tek Promoter-Driven Deletion of Arginyltransferase in the Germ Line Causes Defects in Gametogenesis and Early Embryonic Lethality in Mice. PLoS One 4: e7734. https://doi.org/10.1371/journal.pone.0007734
- Kashina A (2014) Protein arginylation, a global biological regulator that targets actin cytoskeleton and the muscle. Anat Rec (Hoboken) 297: 1630–1636. https://doi.org/10.1002/ar.22969
- Cirino G, Fiorucci S, Sessa WC (2003) Endothelial nitric oxide synthase: the Cinderella of inflammation? Trends Pharmacol Sci 24: 91–95. https://doi.org/10.1016/S0165-6147(02)00049-4
- Mammedova JT, Sokolov AV, Freidlin IS, Starikova EA (2021) The Mechanisms of L-Arginine Metabolism Disorder in Endothelial Cells. Biochemistry (Moscow) 86: 146–155. https://doi.org/10.1134/S0006297921020036
- Kondrikov D, Fonseca FV, Elms S, Fulton D, Black SM, Block ER, Su Y (2010) β-Actin Association with Endothelial Nitric-oxide Synthase Modulates Nitric Oxide and Superoxide Generation from the Enzyme. J Biol Chem 285: 4319–4327. https://doi.org/10.1074/jbc.M109.063172
- Su Y (2014) Regulation of Endothelial Nitric oxide Synthase Activity by Protein-Protein Interaction. Curr Pharm Des 20: 3514–3520. https://doi.org/10.2174/13816128113196660752
- Shen L-J, Lin W-C, Beloussow K, Hosoya K-I, Terasaki T, Ann DK, Shen W-C (2003) Recombinant arginine deiminase as a differential modulator of inducible (iNOS) and endothelial (eNOS) nitric oxide synthetase activity in cultured endothelial cells. Biochem Pharmacol 66: 1945–1952. https://doi.org/10.1016/S0006-2952(03)00555-0
- Mammedova JT, Sokolov AV, Burova LA, Karaseva AB, Grudinina NA, Malashicheva AB, Semenova DS, Kiseleva EP, Starikova EA (2023) Streptococcal arginine deiminase regulates endothelial inflammation, mTOR pathway and autophagy. Immunobiology (In press).
- Burns EH, Lukomski S, Rurangirwa J, Podbielski A, Musser JM (1998) Genetic inactivation of the extracellular cysteine protease enhances in vitro internalization of group A streptococci by human epithelial and endothelial cells. Microb Pathog 24: 333–339. https://doi.org/10.1006/mpat.1998.0204
- Barnett TC, Cole JN, Rivera-Hernandez T, Henningham A, Paton JC, Nizet V, Walker MJ (2015) Streptococcal toxins: role in pathogenesis and disease. Cell Microbiol 17: 1721–1741. https://doi.org/10.1111/cmi.12531
Дополнительные файлы






