Генезис монтичеллитовых пород Крестовской интрузии Маймеча-Котуйской щелочно-ультраосновной провинции Восточной Сибири: по данным изучения расплавных включений
- Авторы: Панина Л.И.1, Исакова А.Т.1, Рокосова Е.Ю.1
-
Учреждения:
- Институт геологии и минералогии им. В.С. Соболева СО РАН
- Выпуск: Том 31, № 1 (2023)
- Страницы: 81-100
- Раздел: Статьи
- URL: https://bakhtiniada.ru/0869-5903/article/view/137139
- DOI: https://doi.org/10.31857/S0869590323010077
- EDN: https://elibrary.ru/BKTAAX
- ID: 137139
Цитировать
Полный текст
Аннотация
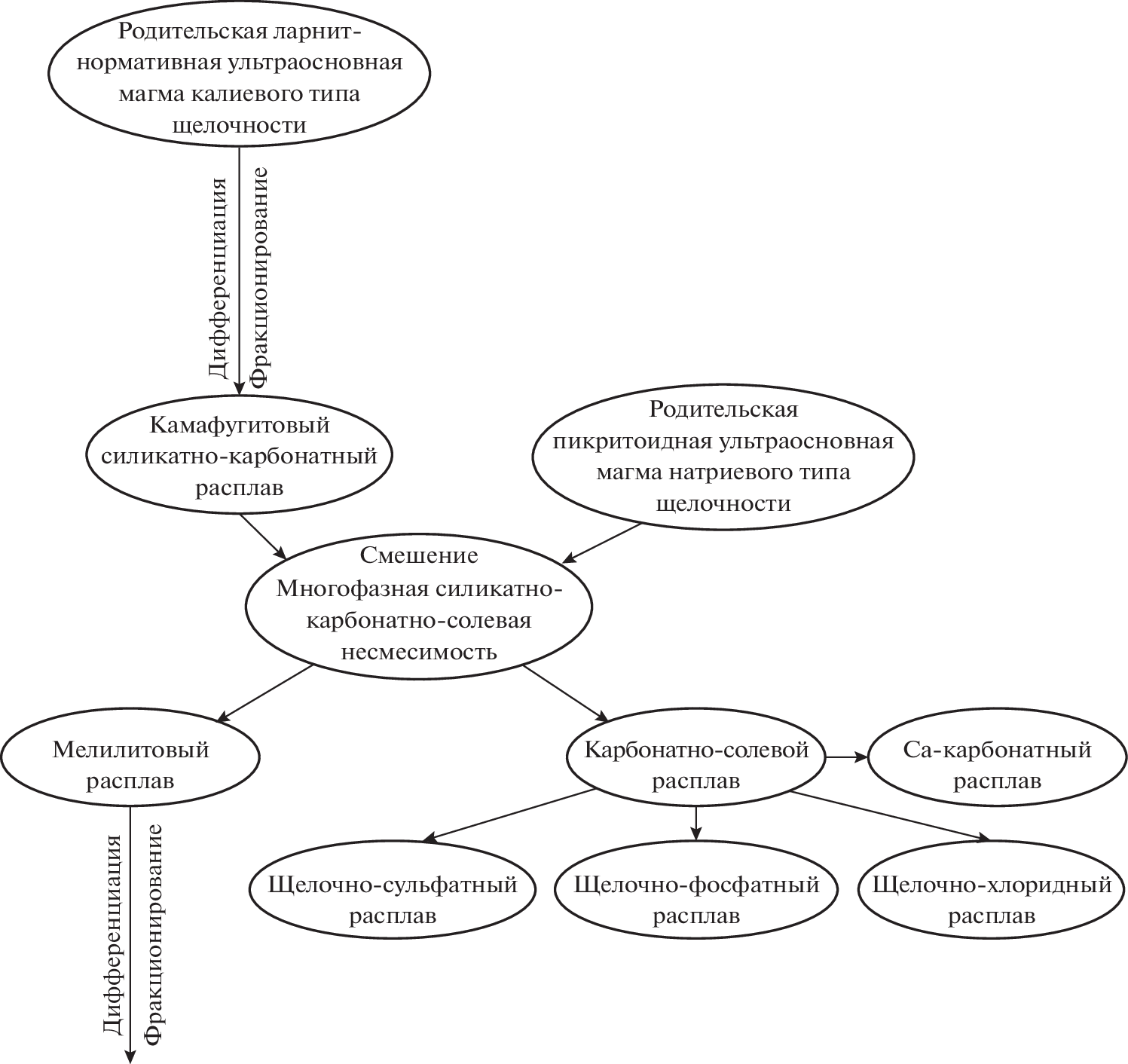
При изучении монтичеллитолитов и оливин-монтичеллитовых пород Крестовской интрузии было установлено, что их главные породообразующие минералы – оливин и монтичеллит являются более магнезиальными, чем таковые в оливинитах и кугдитах той же интрузии: оливин рассматриваемых пород содержит (мол. %) 90–93 Fo, а в оливинитах и кугдитах – 86–87 Fo, монтичеллит – 41.6–42.3 мол. % Fo против 37.2–41.2 Fo. Изучение расплавных включений в минералах монтичеллитовых пород показало, что монтичеллитовые породы Крестовской интрузии формировались из смешивающихся обогащенных летучими компонентами расплавов разного состава: высокожелезистого низкоглиноземистого камафугитового калиевого типа щелочности и более высокомагнезиального высокоглиноземистого пикритоидного натриевого типа щелочности. Кристаллизация минералов происходила при высоких температурах в следующей последовательности: перовскит I (1250–1230°C) → перовскит II (1200°C и несколько выше) ↔ оливин (>1200°C) → монтичеллит (>1150°C). Перовскит I, как и оливин в оливинитах, кристаллизовался из высокожелезистых (Mg# = = MgO/(MgO + FeO) = 0.37) низкоглиноземистых камафугитовых расплавов калиевого типа щелочности. При кристаллизации в монтичеллитовых породах более позднего перовскита II расплавы приобрели более высокую магнезиальность (Mg# = 0.41), были обогащены Al2O3, имели натровый тип щелочности и промежуточный состав между камафугитами и щелочными пикритоидами. Оливин в монтичеллитовых породах кристаллизовался из расплавов, близких по составу к мелилититам, имеющих калиевый тип щелочности и Mg# = 0.39, а кристаллизация монтичеллита происходила из гетерогенного высокомагнезиального малокремнистого расплава, максимально обогащенного летучими компонентами (в том числе H2O) и солями. Кристаллизация минералов сопровождалась накоплением в смешивающихся расплавах летучих компонентов и проявлением при 1250–1190°C силикатно-карбонатной несмесимости, а при температурах ниже 1190°С – многофазовой несмесимости отделившегося карбонатно-солевого расплава на более простые фракции: щелочно-сульфатно-карбонатную, щелочно-фосфатно-карбонатную и известково-карбонатную.
Об авторах
Л. И. Панина
Институт геологии и минералогии им. В.С. Соболева СО РАН
Автор, ответственный за переписку.
Email: panina@igm.nsc.ru
Россия, Новосибирск
А. Т. Исакова
Институт геологии и минералогии им. В.С. Соболева СО РАН
Автор, ответственный за переписку.
Email: atnikolaeva@igm.nsc.ru
Россия, Новосибирск
Е. Ю. Рокосова
Институт геологии и минералогии им. В.С. Соболева СО РАН
Автор, ответственный за переписку.
Email: rokosovae@igm.nsc.ru
Россия, Новосибирск
Список литературы
- Андреева И.А., Наумов В.Б., Коваленко В.И., Кононкова Н.Н. Фторидно-сульфатные и хлоридно-сульфатные расплавы карбонатитсодержащего комплекса Мушугай-Худук, Южная Монголия // Петрология. 1998. Т. 6. № 3. С. 307–315.
- Асавин А.М., Чесалова Е.И. Карбонатитовые провинции – вопросы пространственной однородности плюмового магматизма и его связь с LIP-провинциями // Тр. Ферсмановской научной сессии ГИ КНЦ РАН. 2018. № 15. С. 51–56. https://doi.org/10.31241/FNS.2018.15.012
- Егоров Л.С. Мелилитовые породы Маймеча-Котуйской провинции. Л.: Недра, 1969. 247 с.
- Егоров Л.С. Ийолит-карбонатитовый магматизм (на примере Маймеча-Котуйского комплекса Полярной Сибири). Л.: Недра, 1991. 260 с.
- Когарко Л.Н. Принцип полярности химической связи и его петрологическое значение // Проблемы петрологии земной коры и верхней мантии. Новосибирск: Наука, 1978. С. 222–228.
- Когарко Л.Н., Рябчиков И.Д., Кузьмин Д.В. Высокобариевая слюда в оливинитах Гулинского массива (Маймеча-Котуйская провинция, Сибирь) // Геология и геофизика. 2012. Т. 53. № 11. С. 1572–1579.
- Кухаренко А.А., Орлова М.П., Булах А.Г. и др. Каледонский комплекс ультраосновных, щелочных пород и карбонатитов Кольского полуострова и Северной Карелии. М.: Недра, 1965. 772 с.
- Михайлов М.Ю., Шацкий В.С. Силитовый нагреватель для высокотемпературной микротермокамеры // Минералогия эндогенных образований. Новосибирск: Наука, 1974. С. 109–110.
- Орлова М.П., Кухаренко А.А. Мелилиты из щелочно-ультраосновных массивов Кольского полуострова // Учен. зап. Ленингр. ун-та. № 312. Серия геол. наук. 1962. Вып. 13. С. 173–179.
- Панина Л.И., Исакова А.Т. Джерфишерит из монтичеллитовых пород Крестовской интрузии, Полярная Сибирь // Петрология. 2019. Т. 27. № 2. С. 182–199.
- Панина Л.И., Моторина И.В. Жидкостная несмесимость глубинных магм и зарождение карбонатитовых расплавов // Геохимия. 2008. № 5. С. 487–504.
- Панина Л.И. Моторина И.В. Меймечиты, щелочные пикритовые порфириты и меланефелиниты Сибири: условия кристаллизации, родоначальные магмы, источники // Геохимия. 2013. № 2. С. 122–144.
- Панина Л.И., Усольцева Л.М. Пироксениты Крестовской щелочно-ультраосновной интрузии: состав родительских магм и их источники // Геохимия. 2009. № 4. С. 378–392.
- Панина Л.И., Сазонов А.М., Усольцева Л.М. Мелилитовые и монтичеллитсодержащие породы Крестовской интрузии (Полярная Сибирь) и их генезис // Геология и геофизика. 2001. Т. 42. № 9. С. 1314–1332.
- Панина Л.И., Рокосова Е.Ю., Исакова А.Т., Толстов А.В. Лампрофиры Томторского массива – результат смешения калиевых и натриевых щелочно-базитовых магм // Петрология. 2016. Т. 24. № 6. С. 654–672.
- Панина Л.И., Исакова А.Т., Сазонов А.М. Оливиниты Крестовской интрузии – продукты кристаллизации ларнит-нормативной щелочно-ультрамафитовой магмы: данные изучения расплавных включений // Петрология. 2018. Т. 26. № 2. С. 163–177.
- Расс И.Т., Плечов П.Ю. Включения расплавов в оливинах оливин-мелилитовой породы, массив Гули, северо-запад Сибирской платформы // Докл. АН. 2000. Т. 375. № 3. С. 389–392.
- Рипп Г.С., Кобылкина О.В., Дорошкевич А.Г., Шаракшинов А.О. Позднемезозойские карбонатиты Западного Забайкалья. Улан-Удэ: Наука, Изд-во БНЦ, 2000. 230 с.
- Рябчиков И.А., Когарко Л.Н. Глубокая дифференциация щелочно-ультраосновных магм: формирование карбонатитовых расплавов // Геохимия. 2016. № 9. С. 771–779.
- Рябчиков И.Д., Когарко Л.Н., Соловова И.П. Физико-химические условия магмообразования в основании Сибирского плюма по данным исследования расплавных микровключений в меймечитах и щелочных пикритах Маймеча-Котуйской провинции // Петрология. 2009. Т. 17. № 3. С. 311–323.
- Сазонов А.М., Звягина Е.А., Леонтьев С.И. и др. Платиноносные щелочно-ультраосновные интрузии Полярной Сибири. Томск: Изд-во ИНТИ, 2001. 510 с.
- Соболев А.В., Слуцкий А.Б. Состав и условия кристаллизации исходного расплава сибирских меймечитов в связи с общей проблемой ультраосновных магм // Геология и геофизика. 1984. Т. 25. № 12. С. 97–110.
- Соболев А.В., Соболев С.В., Кузьмин Д.В. и др. Механизм образования сибирских меймечитов и природа их связи с траппами и кимберлитами // Геология и геофизика. 2009. Т. 50. № 12. С. 1293–1334.
- Соловова И.П., Гирнис А.В., Рябчиков И.Д. Включения карбонатных и силикатных расплавов в минералах щелочных базальтоидов Восточного Памира // Петрология. 1996. Т. 4. № 4. С. 339–363.
- Сук Н.И. Экспериментальное изучение силикатно-карбонатных систем // Петрология. 2009. № 9. С. 547–558.
- Энтин А. Р., Зайцев А. И., Ненашев Н. И. и др. О последовательности геологических событий, связанных с внедрением Томторского массива ультраосновных щелочных пород и карбонатитов // Геология и геофизика. 1990. Т. 31. № 12. С. 42–51.
- Brooker R.A., Hamilton D.L. Three-liquid immiscibility and the origin of carbonatites // Nature. 1990. V. 346. P. 459–462.
- Castor S.B. The Mountain Pass rare-earth carbonatite and associated ultrapotassic rocks, California // Canad. Mine-ral. 2008. V. 46. № 4. P. 779–806. https://doi.org/10.3749/canmin.46.4.779
- Chalot-Prat F., Arnold M. Immiscibility between calciocarbonatitic and silicate melts and related wall rock reactions in the upper mantle: a natural case study from Romanian mantle xenoliths // Lithos. 1999. V. 46. № 4. P. 627–659. https://doi.org/10.1016/S0024-4937(98)00067-X
- Dawson J.B., Smith J.V., Steele I.M. 1966 ash eruption of Oldoinyo Lengai: mineralogy of lapilli, and mixing of silicate and carbonate magmas // Mineral. Mag. 1992. V. 56. P. 1–16. https://doi.org/10.1180/minmag.1992.056.382.01
- Dawson J.B., Smith J.V., Steele I.M. Petrology and mineral chemistry of plutonic igneous xenoliths from the carbona-tite volcano, Oldoinyo Lengai, Tanzania // Petrology. 1995. V. 36. P. 797–826. https://doi.org/10.1093/petrology/36.3.797
- Kjarsgaard B.A., Hamilton D.L. Liquid immiscibility and the origin of alkali-poor carbonatites // Mineral. Mag. 1988. V. 52. P. 43–55. https://doi.org/10.1180/minmag.1988.052.364.04
- Kogarko L.N., Plant D.A., Henderson C.M.B., Kjarsgaard B.A. Na-rich carbonate inclusions in perovskite and calzirtite from the Guli intrusive Ca-carbonatite, Polar Siberia // Contrib. Mineral. Petrol. 1991. V. 109. P.124–129. https://doi.org/10.1007/BF00687205
- Lee W., Wyllie P.I. Liquid immiscibility in the join NaAlSiO4-NaAlSi3O8-CaCO3 at 1 GPa: implications for crystal carbonatites // J. Petrol. 1997. V. 38. № 9. P. 1113–1135. https://doi.org/10.1093/petroj/38.9.1113
- Morimoto N., Fabries J., Ferguson A.K. et al. Nomenclature of pyroxenes // Amer. Mineral. 1988. V. 73. P. 1123–1133.
- Nielsen T.F.D., Solovova I.P., Veksler I.V. Parental melts of melilitolite and origin of alkaline carbonatite: evidence from crystallized melt inclusions, Gardiner complex // Contrib. Mineral. Petrol. 1997. V. 126. P. 331–344. https://doi.org/10.1007/s004100050254
- Panina L.I. Multiphase carbonate-salt immiscibility in carbonatite melts: data on melt inclusions from the Krestovskiy massif minerals (Polar Siberia) // Contrib. Mineral. Petrol. 2005. V. 150. P. 19–36. https://doi.org/10.1134/S0016702908050029
- Panina L.I., Usoltseva L.M. Alkaline-ultrabasic mantle-derived magmas, their sources, and crystallization features: data from melt inclusion studies // Lithos. 2008. V. 103. P. 431–444. https://doi.org/10.1016/j.lithos.2007.10.009
- Sobolev N.V., Kaminsky F.V., Griffin W.L. et al. Mineral inclusions in diamond from the Sputnik kimberlite pine, Yakutia // Lithos. 1997. V. 39. P. 135–157.
- Veksler I.V., Nielsen T.F.D., Sokolov S.V. Mineralogy of crystallized melt inclusions from Gardiner and Kovdor ultramafic alkaline complexes: implications for carbonatite gene-sis // J. Petrol. 1998. V. 39. № 11–12. P. 2015–2031. https://doi.org/10.1093/petroj/39.11-12.2015
Дополнительные файлы






