Management of territorial risks of development and security of social-natural-technogenic systems
- Authors: Bychkov I.V.1, Taseiko O.V.2,3, Postnikova U.S.3, Moskvichev V.V.3, Shokin Y.I.3
-
Affiliations:
- Matrosov Institute for System Dynamics and Control Theory, SB RAS
- Reshetnev Siberian State University of Science and Technology
- Federal Research Center for Information and Computational Technologies
- Issue: Vol 94, No 11 (2024)
- Pages: 989-1002
- Section: Point of view
- URL: https://bakhtiniada.ru/0869-5873/article/view/275160
- DOI: https://doi.org/10.31857/S0869587324110039
- EDN: https://elibrary.ru/SEVQLF
- ID: 275160
Cite item
Full Text
Abstract
The relevance of the study is due to the need to provide the governing bodies of the constituent entities of the Russian Federation with tools that allow identifying key problems and priority areas for sustainable development of the socio-, eco- and technosphere of each territory, taking into account the characteristics of natural and geographical conditions, industrial potential, population, and infrastructure. An approach to constructing a mathematical model for managing territorial development risks is proposed using municipalities as an example. A municipality is considered as a socio-natural-technogenic system characterized by a set of basic risks of the socio-, eco- and technosphere, and the security of the socio-natural-technogenic system is a property of a territorial entity taking into account interrelated development risks. The authors argue that reducing complex risk is possible by increasing the security of the territory. Quantitative assessments of the level of complex risk for three large cities of the Siberian Federal District were made, and the values of risk change with an increase in security were obtained.
Full Text
Устойчивое развитие страны предполагает рост экономики, социальное благополучие населения, обеспечение безопасности жизнедеятельности [1, 2]. В условиях непрерывного усиления угроз, связанных с функционированием техносферы и природно-климатическими особенностями, что сопровождается увеличением числа потенциально опасных объектов и, как следствие, повышением вероятности возникновения техногенных аварий и катастроф, специалисты формулируют новые концепции и подходы к решению проблемы обеспечения безопасности и защищённости территорий [3, 4].
Основой обеспечения территориальной безопасности выступает концепция управления рисками социально-экономического развития, приоритетными для конкретных территориальных образований. Принятие концепции ненулевого риска возникновения техногенных аварий и природных катастроф ставит вопрос о защищённости территорий от чрезвычайных ситуаций природного и техногенного происхождения. Под защищённостью территории понимают её обеспеченность средствами поддержания необходимого уровня и качества защиты населения и жизненно важных ресурсов муниципального образования от снижения их пользы и от увеличения вреда [5]. Оценка территориальной защищённости – обязательный этап и средство решения ряда социально-экономических проблем развития территорий, включая:
- обеспечение стратегических приоритетов развития (сохранение народонаселения, повышение его жизненного уровня, обеспечение национальной безопасности, в том числе снижение рисков жизнедеятельности);
- достижение устойчивого развития регионов РФ на основе исследования процессов управления безопасностью территорий;
- создание безопасной и благоприятной инфраструктуры, стимулирующей развитие человеческого капитала и экономики материально-пространственной среды;
- формирование нового комплекса методов планирования – стратегическое пространственное планирование развития территорий, определяющее параметры объектов исходя из принципов природно-техногенной безопасности и перехода к цифровым технологиям;
- информационное обеспечение решения проблем безопасности муниципальных образований.
Научная значимость проблемы связана с осознанием необходимости нового подхода к территориальному управлению на основе оценки комплексных рисков, включая характеристики социо-, эко- и техносферы муниципальных образований, в том числе вероятности возникновения потенциальных и реализованных опасностей, ущерб от опасных явлений и процессов, защищённость территории от социальных, природных и техногенных угроз.
Очевидна взаимозависимость опасностей и рисков социально-экономического развития в рамках территориальных социально-природно-техногенных систем (С-П-Т-систем) [3, 5, 6]. В качестве С-П-Т-системы могут выступать субъект РФ, муниципальное образование, регион, промышленная агломерация, территориальные отраслевые комплексы, природные образования, элементами которых являются природная среда, объекты социо- и техносферы различного назначения.
КОНЦЕПТУАЛЬНЫЕ ПОЛОЖЕНИЯ
В настоящее время при разработке стратегий и программ социально-экономического развития субъектов РФ, регионов, муниципальных образований за пределами внимания оказываются вопросы защищённости территорий от потенциальных опасностей социального, природного и техногенного характера. Оценка эффективности реализуемых мероприятий по повышению защищённости территорий затруднена вследствие отсутствия в системе планирования ключевого показателя состояния социально-природно-техногенной безопасности – комплексных (или каких-либо других) рисков развития территорий. Значительный вклад в совершенствование методов управления территориями как социально-экономическими системами внесли подходы, основанные на сценарном анализе [7–9]. Сценарный анализ эффективен в планировании развития социально-экономических систем в условиях низкой вероятности возникновения внешних возмущений и деструктивных воздействий, но значительных потенциальных ущербов. Основное его преимущество – возможность прогнозировать поведение моделируемых объектов путём формирования сценариев их развития в соответствии с заданными целями и критериями эффективности [10]. Средством повышения эффективности управления социально-экономическими системами самого разного масштаба является теория управления [11].
Актуальность настоящего исследования обусловлена необходимостью обеспечить органы управления субъектов РФ инструментами, позволяющими определить ключевые проблемы и приоритетные направления устойчивого развития социо-, эко- и техносферы каждой территории с учётом природно-географических условий, промышленного потенциала, заселённости, инфраструктуры, уделив особое внимание сохранению природной среды и здоровья населения.
Перечислим цели государственной политики в области обеспечения безопасности населения, защищённости территорий, критически важных и потенциально опасных объектов от угроз различного характера:
- минимизация комплексных рисков чрезвычайных ситуаций природного и техногенного характера, террористических актов;
- обеспечение гарантированного уровня безопасности личности, общества и государства в пределах научно обоснованных критериев приемлемого риска;
- повышение общего уровня территориальной защищённости, включая критически важные и потенциально опасные объекты, от угроз различного характера.
Необходимо учитывать естественную (природную) защищённость территории, которую, однако, трудно формализовать в виде количественных показателей. Природные предпосылки стабильности находят отражение в ландшафтной структуре территории, а именно в распространении, разнообразии и уникальности геосистем. В большинстве исследований под естественной защищённостью территории понимают суммарную площадь земель со средо- и ресурсостабилизирующими функциями [12, 13]. Способность природных экосистем противостоять воздействию опасных явлений необходимо учитывать при проектировании объектов инфраструктуры, обеспечивающих защищённость территорий от негативного влияния антропогенной деятельности и опасных природных явлений [14]. Вклад этих объектов особенно заметен в снижении последствий опасных гидрометеорологических явлений [15]. Методы оценки вклада природных экосистем в показатели защищённости развиваются в качестве инструмента оценки экосистемных услуг [16, 17].
Цель настоящего исследования – разработка системного подхода и предпосылок к управлению социально-экономическим развитием территории на основе модели комплексного риска с учётом количественной оценки защищённости от опасностей природного и техногенного характера. Конкретизация механизма управления рисками и введения в практику оценок защищённости территории позволяет развить концепцию информационной системы территориального управления рисками и безопасностью (ИСТУ РБ) [6].
Задачи исследования решены на примере анализа защищённости С-П-Т-систем крупных городов Сибирского федерального округа. СФО занимает стратегически важное положение в экономике страны, на его территории расположены крупные запасы углеводородного сырья, угля, урана, чёрных, цветных и драгоценных металлов, древесины, водные и гидроэнергетические ресурсы. В составе СФО 10 субъектов (три республики, два края и пять областей), которые включают около 350 муниципальных образований (МО) [7]. Каждое МО рассматривается как набор базовых территориальных рисков социо-, эко-, техносфер, формирующих комплексную С-П-Т-систему [6]. МО может быть городом или районом в соответствии с административно-территориальным делением территории и трактуется как одна из форм организационных систем [18].
ОЦЕНКА КОМПЛЕКСНОГО РИСКА РАЗВИТИЯ РЕГИОНАЛЬНОЙ С-П-Т-СИСТЕМЫ
Социо-, эко-, техносфера каждого МО представляет собой набор базовых территориальных рисков, в том числе потенциальных и реализованных, которые формируют уровень обобщённого комплексного риска (табл. 1). Предлагаемая классификация базовых территориальных рисков включает реализованные и потенциальные опасности для трёх компонентов системы – социо-, эко- и техносфера [3, 6, 19]. Классификация основана на статистических показателях смертности населения от болезней, связанных с воздействием факторов окружающей среды, на показателях травматизма, численности погибших от ЧС и происшествий, количества ЧС и происшествий природного и техногенного характера и др. Исходной информацией служили данные годовых отчётов МЧС, Росприроднадзора, Ростехнадзора, Роспотребнадзора, Росстата, составленные на основе систем федерального, регионального и отраслевого мониторинга.
Таблица 1. Классификация территориальных рисков С-П-Т-системы регионального уровня
Потенциальные риски | Реализованные риски |
Социосфера | |
Риск гибели в ЧС и происшествиях природного характера Риск гибели в ЧС и происшествиях техногенного характера Риск гибели в ЧС и происшествиях биолого-социального характера Риск террористических актов и опасных социальных явлений Риск несчастных случаев и травматизма на производстве, профзаболеваний Риск повышения смертности от воздействия факторов окружающей среды | Риск загрязнения атмосферы канцерогенами Риск загрязнения атмосферы неканцрогенами Риск сокращения продолжительности жизни вследствие влияния факторов окружающей среды |
Экосфера | |
Риск опасных гидрологических явлений Риск опасных метеорологических явлений Риск опасных биологических явлений Риск сейсмически опасных явлений Риск опасных геологических явлений Риск природных пожаров | Риск устойчивого водопользования Риск устойчивого лесопользования Риск устойчивого землепользования Риск опасных геологических явлений |
Техносфера | |
Риск ЧС и происшествий на потенциально опасном объекте Риск аварий на системах жилищно-коммунального хозяйства Риск транспортных аварий Пожарный риск | Риск аварий на химически опасном объекте Риск аварий на взрывопожароопасном объекте Риск аварий на радиационно опасном объекте Риск аварий на гидротехнических сооружениях |
Комплексный риск развития С-П-Т-системы МО – категория совокупного риска возникновения опасных явлений с последствиями для региона в целом включает характеристики состояния социо-, эко- и техносферы, в том числе вероятность возникновения потенциальных и реальных опасностей, ущерб от реализации опасных явлений, событий и процессов в условиях интенсивного хозяйственного освоения территорий и реализации инвестиционных проектов. Комплексный риск развития региональной С-П-Т-системы может быть представлен в виде вектора в трёхмерном пространстве социо-RC, эко-RЭ, техно-RТ сфер = (RC, RЭ, RТ). Каждый компонент С-П-Т-системы оценивается суммой базовых территориальных рисков:
, (1)
где F – количество базовых территориальных рисков социосферы, G – количество базовых территориальных рисков экосферы, H – количество базовых территориальных рисков техносферы. Суммирование выполняется для каждого МО. Компоненты трёхмерной системы учитывают несопоставимые признаки и переменные, которые не могут быть приведены к единому эквиваленту, поэтому в работе используется векторное представление комплексного риска [20].
В пространстве социо-, эко-, техносферы комплексный риск представлен в виде радиус-вектора, что позволяет определять количественное значение в виде длины вектора:
. (2)
Оцениваемый по данным мониторинга окружающей среды, объектов техносферы и показателей здоровья населения уровень комплексного риска уже предполагает некоторую степень защищённости территории. В общем случае управление риском сводится к [21]:
- снижению вероятности возникновения опасных событий или явлений;
- уменьшению ущерба от возникших опасных событий или явлений;
- повышению эффективности затрат на снижение рисков до приемлемого уровня.
Управление безопасностью территории на основе оценки рисков требует применения механизмов регулирования параметров, формирующих текущий уровень риска. Наиболее общий регулируемый параметр – показатель защищённости территории, путём повышения которого по разным элементам С-П-Т-систем можно косвенно влиять на снижение ущерба, например, за счёт минимизации последствий опасных событий и уменьшения количества пострадавших, или на снижение вероятности возникновения опасных явлений благодаря созданию безопасной и комфортной среды. Повышение уровня защищённости снижает комплексный риск развития территории и, как следствие, повышает безопасность. Приемлемому уровню риска соответствует максимальная защищённость социо-, эко-, техносфер муниципального образования.
МЕТОД КОЛИЧЕСТВЕННОЙ ОЦЕНКИ ЗАЩИЩЁННОСТИ
Защищённость территории от возможных природно-техногенных катаклизмов предполагает её обеспечение необходимым числом медицинских учреждений, пожарно-спасательных подразделений, а также защитными сооружениями (табл. 2). Перечень соответствующих показателей не является исчерпывающим и может дополняться.
Таблица 2. Показатели защищённости компонентов С-П-Т-системы
Индекс в матрице защищённости | Показатели защищённости | Нормативные значения показателя |
Социосфера | ||
zCC | районные больницы | 1 на 20–100 тыс. человек |
zCC | поликлиники | 1 на 20–50 тыс. человек / 1 на 10–30 тыс. детей |
zCC | амбулатории | 1 на 2–10 тыс. человек |
zCC | станции скорой медицинской помощи | 1 на 50 тыс. человек и более |
zCC | диспансеры – психоневрологические, онкологические и др. | не менее 1 на субъект РФ – для городов |
zCC | фельдшерские акушерские пункты | 1 на 700 человек – для районов |
Экосфера | ||
zЭС, zЭЭ, zЭТ | количество защитных дамб в нормативном состоянии | 100% |
zЭС | количество станций мониторинга атмосферного воздуха | для городов, в зависимости от численности населения |
zЭС | плотность станций мониторинга поверхностных вод относительно плотности гидрологической сети | в зависимости от расположения источника загрязнения |
zЭЭ | площадь ООПТ к общей площади территории | в зависимости от плотности населения |
zЭЭ | количество лесных инспекторов | не более 32.8 тыс. га на1 инспектора |
zЭС | процент населения, подверженного негативному воздействию вод | 0% |
Техносфера | ||
zТС, zТЭ, zТТ | пожарно-спасательные подразделения (ПСП) | расчётное соотношение количества спасателей на долю плотности населения |
zТС, zТЭ, zТТ | аварийно-спасательные формирования (АСФ) | в зависимости от количества ПОО |
Естественная защищённость | ||
zЭЭ(0) | коэффициент естественной защищённости земель | >0.5 |
Количественная оценка защищённости – это отношение фактических значений показателей (см. табл. 2) к максимально возможным, то есть чем выше расчётное значение защищённости территории, тем выше её способность противостоять различным угрозам с минимальными последствиями.
, (3)
где – фактическое значение ij-го показателя защищённости компонента С-П-Т-системы; – максимальное значение ij-го показателя защищённости компонента С-П-Т-системы, определённое по всем МО СФО, i,j – индексы социо-, эко- и техносферы.
В качестве максимальных в некоторых случаях можно рассматривать нормативные значения параметров, которые также могут являться расчётными [22–24]. Соответствие нормативных значений коэффициентов защищённости допустимым уровням риска необходимо анализировать отдельно. Под допустимым (приемлемым) уровнем риска понимается предел научно обоснованного риска, превышение которого требует применения дополнительных мер по его снижению.
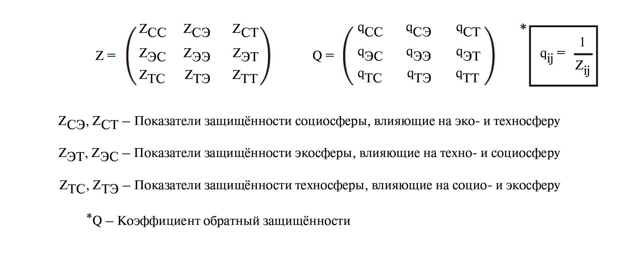
Защищённость С-П-Т-системы – это свойство территориального образования, характеризуемого взаимосвязанными рисками развития. Её можно представить в виде матрицы соответствующих показателей с учётом их комплексного взаимного влияния для каждого k-го муниципального образования. Все показатели защищённости для отдельных подсистем С-П-Т-системы (zij) группируются по ячейкам матрицы Z (рис. 1).
Рис. 1. Матрица показателей защищённости С-П-Т-системы
Деление показателей защищённости только по подсистемам С-П-Т-системы (см. табл. 1) – это своего рода упрощение, поскольку один и тот же показатель (zij) может выполнять функцию снижения рисков разных подсистем. Например, аварийно-спасательные формирования в случае возникновения аварии на объекте техносферы могут минимизировать ущерб для экосистемы и уменьшить количество погибших и пострадавших, то есть снизить риски социосферы.
Для показателей, относящихся к одному и тому же элементу (zij), рассчитывается среднее арифметическое значение. Территория считается защищённой, если значения всех zij ≥ 1.
Для представления изменения защищённости zij(m) одной из подсистем С-П-Т-системы от объёма финансовых затрат на её обеспечение предложено использовать логистическую функцию:
, (4)
где zij(0) – начальная (естественная) защищённость МО, рассматриваемого в виде С-П-Т-системы; r – коэффициент зависимости уровня защищённости от финансовых вложений; m – объём финансовых вложений; zij(m) – меняется от начального значения zij(0) до 1.
С представлением об изменении защищённости согласуется наличие у логистической функции верхней асимптоты, которая выходит на насыщение при больших значениях финансовых затрат m (рис. 2). Точка перегиба соответствует оптимальному значению защищённости, поскольку до её достижения происходит интенсивный рост функции zij(m) с последующим замедлением и ограничением zij(m) → 1.0. Поскольку при реализации новых мер безопасности показатель zij(m) увеличивается, то для задачи снижения риска целесообразно использовать коэффициент, зависящий от защищённости и при этом приводящий к снижению риска. Поэтому был введён коэффициент q, обратно пропорциональный защищённости. Коэффициенты защищённости qij(m) зависят от фактической защищённости территории для каждого элемента матрицы zij(m) (см. рис. 1).
Рис. 2. Общий вид функции, описывающей изменение защищённости zij(m) и коэффициента qij(m)
Таким образом, матрице защищённости Z k-го муниципального образования соответствует матрица коэффициентов защищённости Q, которая включает соответствующие данному муниципальному образованию показатели qij(m). Для оценки коэффициентов защищённости qij получаем выражение:
, (5)
где qij(m) меняется в диапазоне от значения коэффициента защищённости qij(0) до 1. Для использования функции (5) необходимо определить коэффициент r, характеризующий скорость повышения защищённости при увеличении финансовых вложений m.
Задача управления комплексным риском развития территории представлена в векторном виде:
, (6)
где Q – матрица коэффициентов защищённости территории; A – соразмерная матрица; R (Q, m) – комплексный риск, u (Q, m) – функция управления, m – сумма расходов на повышение защищённости, выделяемая с периодичностью один год (аналог годового временно́го интервала).
Цель управления риском состоит в снижении комплексного риска до допустимого уровня [Rдоп] за счёт уменьшения коэффициента защищённости Q (повышения защищённости Z):
. (7)
С учётом матричного представления коэффициента защищённости получим вектор управления в виде:
(8)
где – значения рисков социо-, эко-, техносферы без учёта уровня текущей защищённости, которая оценивается по фактическим показателям защищённости, рассчитанным по текущим значениям показателей, перечисленных в таблице 2 и оценённых на основе данных мониторинга [25–27].
Средства для повышения защищённости территорий и производственных объектов формируются из источников Ф1–Ф6 (рис. 3). Каждая группа мероприятий (К1, К2, К3) финансируется из одного или нескольких источников (Ф1–Ф6). Средства резервного фонда Правительства РФ Ф6 [28] применяются для проведения аварийно-спасательных работ, выплат пособий и т.д. в случае произошедших ЧС природного и техногенного характера федерального уровня, средства Ф5 – для повышения защищённости опасных производственных объектов.
Рис. 3. Наиболее распространённые мероприятия повышения защищённости территории (ЕГСЭМ – единая система государственного экологического мониторинга)
Для получения численных оценок параметров вектора управления представим задачу в виде системы уравнений, с учётом финансовых ограничений регионального уровня:
. (9)
Оптимальные значения функций защищённости определяют значения расходов на их достижение mij. Ограничения реализации мероприятий и средств повышения защищённости территорий связаны в первую очередь с финансовыми ограничениями Ф1–Ф4 (см. рис. 3). Для решения этой системы необходимо выполнить стандартную процедуру линеаризации путём разложения в ряд функции (5) и отбрасывания членов ряда второго и выше порядков [29].
РЕЗУЛЬТАТЫ РАСЧЁТОВ ПОКАЗАТЕЛЕЙ РИСКА И ЗАЩИЩЁННОСТИ
Показатели риска и защищённости анализировались для крупнейших городов Сибири – Красноярска, Новосибирска и Омска, которые входят в одну территориальную группу со схожими признаками (численность населения, развитая инфраструктура, количество опасных промышленных объектов и пр.) и подвержены множеству природно-техногенных опасностей [25–27, 30]. Риск с учётом фактической защищённости (табл. 3) рассчитан на основе данных систем мониторинга, включая все показатели базовых рисков социо-, эко-, техносфер трёх крупных городов СФО. Риск с учётом естественной защищённости определялся путём деления риска фактического на текущий уровень защищённости, оцениваемый в соответствии с выражением (3).
Таблица 3. Оценка комплексного риска, год-1
Показатель | Обозначение | г. Красноярск | г. Новосибирск | г. Омск |
Риск с учётом мероприятий фактической защищённости, год-1 | RCC | 0.0012 | 0.0011 | 0.003 |
RЭЭ | 3∙10-4 | 2.6∙10-5 | 3.7∙10-5 | |
RТТ | 0.08 | 0.015 | 0.014 | |
0.08 | 0.015 | 0.014 | ||
Риск с учётом естественной защищённости, год-1 | R′CC | 0.002 | 0.0018 | 0.004 |
R′ЭЭ | 7∙10-4 | 5.04∙10-5 | 2∙10-4 | |
R′ТТ | 0.141 | 0.021 | 0.047 | |
0.141 | 0.021 | 0.047 |
Таблица 4 содержит расчётные значения параметров предлагаемой модели изменения защищённости (4)–(5). Наибольшие коэффициенты защищённости характерны для Омска, то есть этот город более безопасный, чем Новосибирск и Красноярск. Для всех городов основные проблемы связаны с высокой антропогенной нагрузкой на экосферу (эколого-хозяйственный баланс территории имеет низкий уровень устойчивости), кроме того, города недостаточно обеспечены аварийно-спасательными формированиями, медицинскими учреждениями и постами наблюдения за атмосферным воздухом. В то же время в данных городах отмечены высокое качество питьевой воды и количество пожарных частей выше нормативного.
Таблица 4. Значения коэффициентов защищённости
Показатель | Обозначение | г. Красноярск | г. Новосибирск | г. Омск |
Коэффициент защищённости | qCC | 2.12 | 2.04 | 1.4 |
qCЭ | 1.27 | 1.36 | 1.41 | |
qCТ | 1.68 | 1.5 | 1.64 | |
qЭЭ | 3.53 | 2.66 | 11.47 | |
qЭC | 1.27 | 1.36 | 1.41 | |
qЭТ | 2.38 | 1.79 | 6.65 | |
qТТ | 1.23 | 0.92 | 1.83 | |
qТC | 1.68 | 1.5 | 1.64 | |
qТЭ | 2.38 | 1.79 | 6.65 | |
Фактическая защищённость | Z | 0.591 | 0.672 | 0.635 |
Естественная (начальная) защищённость | Z (0) | 0.11 | 0.154 | 0.032 |
Высокий уровень защищённости в сочетании с высоким уровнем риска требует введения коэффициента качества отдельных элементов, формирующих систему защищённости, в выражении (4).
Для управления риском в соответствии с (1)–(7) необходимо определить коэффициенты, характеризующие степень повышения защищённости в зависимости от объёмов финансовых вложений m, что позволит доопределить функцию для каждого qij. Для получения значений rij (табл. 5) использовались значения естественной защищённости zij (0) для значения m=0 и значения фактической защищённости со значениями m, приблизительно оценёнными по материалам региональных и федеральных целевых программ Ф1–Ф4 (см. рис. 3). Низкая скорость роста защищённости при увеличении финансовых вложений характерна для всех групп рисков социосферы, в то время как техносфера откликается на инвестиции значительно быстрее (табл. 5).
Таблица 5. Скорость снижения коэффициента защищённости q при увеличении финансовых вложений m
Коэффициент r | г. Красноярск | г. Новосибирск | г. Омск |
rCC | 0.019 | 0.017 | 0.073 |
rCЭ | 0.032 | 0.028 | 0.073 |
rCТ | 0.024 | 0.025 | 0.065 |
rЭЭ | 0.194 | 1.995 | 1.061 |
rЭC | 0.567 | 4.542 | 4.301 |
rЭТ | 0.295 | 3.232 | 1.678 |
rТТ | 2.094 | 4.451 | 3.596 |
rТC | 1.457 | 2.663 | 3.856 |
rТЭ | 1.040 | 2.155 | 1.678 |
Фактические значения коэффициентов защищённости оказались больше, чем значения точек перегиба (рис. 4), что означает защищённость на уровне, где повышение финансирования приведёт к незначительному её росту. Эти значения могут быть скорректированы путём уточнения знаменателя в формуле (3), который характеризует предельное значение каждого показателя, формирующего уровень защищённости территории. В целом уровень текущей защищённости Красноярска, Новосибирска и Омска высокий, но его поддержка не осуществляется, вложения средств программ развития недостаточны, не выполняется оценка эффективности их расходования.
Рис. 4. Кривые изменения коэффициента защищённости экосферы qЭЭ в зависимости от суммы финансовых вложений (точки соответствуют точкам перегиба логистических функций)
При повышении защищённости (снижении коэффициента защищённости) на фоне увеличения финансовых вложений на один шаг (m+1) комплексный риск для трёх рассматриваемых городов будет снижен на 15–25% (табл. 6). Самое существенное снижение комплексного риска происходит за счёт воздействия на риски социосферы для всех трёх городов, что объясняется в первую очередь высоким вкладом этой группы рисков в показатели комплексного риска. Более точные оценки снижения рисков могут быть получены при условии учёта качества используемых мер обеспечения безопасности. Для нахождения оптимальных решений системы (9) необходимо получить численные значения допустимых уровней рисков С-П-Т-систем муниципальных образований СФО путём оценки базовых рисков на основе данных мониторинга состояния окружающей среды, технических объектов, здоровья населения.
Таблица 6. Оценка комплексного риска с учётом повышения защищённости
Показатель | Обозначение | г. Красноярск | г. Новосибирск | г. Омск |
Риск с учётом повышения защищённости / снижение риска, ٪ | RCC (m+1) | 0.0011 / 92% | 0.0009 / 82% | 0.0025 / 83% |
RЭЭ (m+1) | 1.2∙10-4 / 30% | 2.1∙10-5 / 81% | 3.2∙10-5 / 86% | |
RТТ (m+1) | 0.063 / 79% | 0.011 / 73% | 0.012 / 86% | |
0.063 / 79% | 0.011 / 73% | 0.012 / 86% |
***
В статье предложен подход к управлению социально-экономическим развитием территорий на основе оценки комплексных рисков С-П-Т-систем МО для крупных городов СФО. Особенность предлагаемого подхода – возможность снижения рисков за счёт усиления защищённости социо-, эко- и техносферы муниципального образования.
В стратегии социально-экономического развития Сибирского федерального округа на период до 2035 г. к основным проблемам территорий отнесены: низкое качество среды обитания, слабое развитие инфраструктуры, вопросы экологической безопасности [31]. Однако не определены предпосылки комплексного управления этими вопросами. Именно в рамках концепции оценки территориальных рисков развития эта коллизия может быть разрешена. В территориальные стратегические документы необходимо включать мероприятия по управлению рисками развития на основе концепции С-П-Т-систем с учётом показателей защищённости. Наиболее полно информация о природно-техногенной безопасности территорий СФО представлена в работах [32, 33].
ИСТОЧНИК ФИНАНСИРОВАНИЯ
Работа выполнена в рамках гранта № 075-15-2024-533 Министерства науки и высшего образования РФ на выполнение крупного научного проекта по приоритетным направлениям научно-технологического развития. Проект “Фундаментальные исследования Байкальской природной территории на основе системы взаимосвязанных базовых методов, моделей, нейронных сетей и цифровой платформы экологического мониторинга окружающей среды”.
About the authors
I. V. Bychkov
Matrosov Institute for System Dynamics and Control Theory, SB RAS
Author for correspondence.
Email: ivbychkov@mail.ru
академик РАН, директор
Russian Federation, IrkutskO. V. Taseiko
Reshetnev Siberian State University of Science and Technology; Federal Research Center for Information and Computational Technologies
Email: taseiko@gmail.com
кандидат физико-математических наук, доцент, заведующий кафедрой БЖД СибГУ им. М.Ф. Решетнёва, старший научный сотрудник Красноярского филиала ФИЦ ИВТ
Russian Federation, Krasnoyarsk; KrasnoyarskU. S. Postnikova
Federal Research Center for Information and Computational Technologies
Email: ulyana-ivanova@inbox.ru
кандидат технических наук, старший научный сотрудник
Russian Federation, KrasnoyarskV. V. Moskvichev
Federal Research Center for Information and Computational Technologies
Email: krasn@ict.nsc.ru
доктор технических наук, профессор, главный научный сотрудник
Russian Federation, KrasnoyarskYu. I. Shokin
Federal Research Center for Information and Computational Technologies
Email: shokin@ict.nsc.ru
академик РАН, научный руководитель
Russian Federation, NovosibirskReferences
- Стратегия научно-технологического развития РФ. Утверждена Указом Президента РФ № 145 от 28.02.2024. / The strategy of scientific and technological development of the Russian Federation. Approved by Decree of the President of the Russian Federation no. 145 dated 02/28/2024. (In Russ.)
- Стратегия социально-экономического развития Российской Федерации с низким уровнем выбросов парниковых газов до 2050 года. Утверждена Распоряжением Правительства РФ № 3052-р от 29.10.2021. / The strategy of socio-economic development of the Russian Federation with low greenhouse gas emissions until 2050. Approved by the Decree of the Government of the Russian Federation no. 3052-r dated 10/29/2021. (In Russ.)
- Махутов Н.А. Безопасность России. Научные основы анализа стратегических приоритетов и рисков развития России: Информационно-аналитическая справка по проблемам стратегического прогнозирования, планирования и программирования в целях устойчивого социально-экономического развития и обеспечения национальной безопасности. М.: Знание, 2018. / Makhutov N.A. Safety of Russia. Scientific basis for the analysis of strategic priorities and risks of Russia’s development: Infor-mation and analytical reference on the problems of strategic forecasting, planning and programming for sustainable socio-economic development and ensuring national security. Moscow: MGOF “Znanie”, 2018. (In Russ.)
- Левкевич В.Е., Лепихин А.М., Москвичёв В.В. и др. Безопасность и риски устойчивого развития территорий. Красноярск: Сибирский федеральный ун-т, 2014. / Levkevich V.E., Lepikhin A.M., Moskvichev V.V., Shokin Yu.I. et al. Security and risks of sustainable development of territories. Krasnoyarsk: Siberian Federal University, 2014. (In Russ.)
- Безопасность России. Правовые, социально-экономические и научно-технические аспекты. Словарь терминов и определений. Изд. 2-е, дополнительное / Под ред. Н.А. Махутова. М.: Знание, 1999. / Safety of Russia. Legal, socio-economic and scientific and technical aspects. Dictionary of terms and definitions. 2nd edition, additional / N.A. Makhutov (ed.). Moscow: MGF “ Znanie “, 1999. (In Russ.)
- Москвичёв В.В., Бычков И.В., Потапов В.П. и др. Информационная система территориального управления рисками развития и безопасностью // Вестник Российской академии наук. 2017. № 8. С. 696–705. / Moskvichev V.V., Bychkov I.V., Potapov V.P. et al. Information system for territorial risk and safety manage-ment development // Herald of the Russian Academy of Sciences. 2017, no. 8, pp. 696–705. (In Russ.)
- Шульц В.Л., Кульба В.В., Шелков А.Б., Чернов И.В. Управление региональной безопасностью на основе сценарного подхода. М.: ИПУ РАН, 2014. / Shultz V.L., Kulba V.V., Shelkov A.B., Chernov I.V. Regional security management based on a scenario approach. Moscow: IPU RAS, 2014. (In Russ.)
- Шульц В.Л., Кульба В.В., Шелков А.Б., Чернов И.В. Диагностика и сценарный анализ угроз социально-экономическому развитию Арктической зоны Российской Федерации. ИПУ РАН, 2012. / Shultz V.L., Kulba V.V., Shelkov A.B., Chernov I.V. Diagnostics and scenario analysis of threats to the socio-economic development of the Arctic zone of the Russian Federation. IPU RAS, 2012. (In Russ.)
- Кульба В.В., Кононов Д.А., Косяченко С.А., Шубин А.Н. Методы формирования сценариев развития социально-экономических систем. М.: СИНТЕГ, 2004. / Kulba V.V., Kononov D.A., Kosyachenko S.A., Shubin A.N. Methods of forming scenarios for the development of socio-economic systems. M.: SINTEG, 2004. (In Russ.)
- Шульц В.Л., Кульба В.В., Шелков А.Б. Методы сценарного планирования в организационном управлении // Проблемы управления безопасностью сложных систем : Материалы XXXI международной конференции, Москва, 13 декабря 2023 г. М.: Институт проблем управления им. В.А. Трапезникова РАН, 2023. С. 32–41. doi: 10.25728/iccss.2023.67.22.003 / Shultz V.L., Kulba V.V., Shelkov A.B. Methods of scenario planning in organizational management // Problems of security management of complex systems: Proceedings of the XXXI International Conference, Moscow, December 13, 2023. M.: V.A. Trapeznikoff Institute of Management Problems of the Russian Academy of Sciences. 2023, pp. 32–41. (In Russ.)
- Новиков Д.А. Теория управления организационными системами. Изд. 4-е, испр. и доп. М.: ЛЕНАНД, 2022. / Novikov D.A. Theory of management of organizational systems. 4th edition. M.: LENAND, 2022. (In Russ.)
- Минников И.В., Куролап С.А. Оценка эколого-хозяйственного баланса территории Воронежской области // Вестник ВГУ. Серия: География. Геоэкология. 2013. № 1. С. 129–136. / Minnikov I.V., Kurolap S.A. Assessment of ecological and economic balance in the Voronezh oblast // Proceedings of Voronezh State University. Series: Geography. Geoecology. 2013, no. 1, pp. 129–136. (In Russ.)
- Ковальчук А.Ю. Эколого-хозяйственный баланс территории Аулиекольского района Республики Казахстан и её естественная защищённость // Интерактивная наука. 2016. № 8. С. 94–97. / Kovalchuk А.Yu. Ecological and economical balance of the area of Auliekol district of the Republic of Kazakhstan and its natural pro-tection // Interactive science 2016, no. 8, pp. 94–97. (In Russ.)
- Sudmeier-Rieux K. Ecosystem Approach to Disaster Risk reduction. Basic concepts and recommendations to governments, with a special focus on Europe. https://www.coe.int/t/dg4/majorhazards/ressources/pub/Ecosystem-DRR_en.pdf
- Rahman Shah M. et al. A review of hydro-meteorological hazard, vulnerability, and risk assessment frameworks and indicators in the context of nature-based solutions // International Journal of Disaster Risk Reduction 50 (2020) 101728. https://www.researchgate.net/publication/342164052_A_review_of_hydro-meteorological_hazard_vulnerability_and_risk_assessment_frameworks_and_indicators_in_the_context_of_nature-based_solutions
- Тихонова Т.В. Современные методы оценки экосистемных услуг и потенциал их применения на практике // Известия Коми НЦ УрО РАН. 2018. № 4 (36). C. 132–135. / Tikhonova T.V. Modern methods of assessment of ecosystem services and the potential for their practical application // Proceedings of the komi scientific center of the Ural branch of the Russian academy of sciences. 2018, no. 4 (36), pp. 132–135. (In Russ.)
- Walz Y., Janzen S., Narvaez L. et al. Disaster-related losses of ecosystems and their services. Why and how do losses matter for disaster risk reduction? International Journal of Disaster Risk Reduction. 2021, no. 63 (2021), 102425.
- Новиков Д.А. Классификации систем управления // Проблемы управления. 2019. № 4. С. 27–42. doi: 10.25728/pu.2019.4.3 / Novikov D.A. Control systems classification. Control Sciences, 2019, no. 4, pp. 27–42. (In Russ.)
- Тасейко О.В. Классификация территориальных рисков социально-природно-техногенных систем муниципальных образований // Безопасность и мониторинг природных и техногенных систем: материалы и доклады. Красноярск, 2023. С. 80–83. / Taseiko O.V. Classification of territorial risks of socio-natural and man-made systems of municipalities // Safety and monitoring of natural and man–made systems: materials and reports. Krasnoyarsk, 2023. Pp. 80–83. (In Russ.)
- Прус М.Ю. Математические основы стохастического моделирования многокомпонентных рисков в системах обеспечения безопасности // Технологии техносферной безопасности. 2021. № 4(94). С. 125–143. / Prus M.Yu. Mathematical basis of stochastic modeling multicomponent risks in security systems // Technosphere Security Technolo-gies. 2021, no. 4(94), pp. 125–143. (In Russ.)
- Махутов Н.А., Ахметханов Р.С. Системный подход к оценке и управлению рисками // Проблемы безопасности и чрезвычайных ситуаций. 2012. № 5. С. 56–69. / Makhutov N.A., Akhmetkhanov R.S. A systematic approach to risk evaluation and management // Safety and emergency problems. 2012, no. 5, pp. 56–69. (In Russ.)
- Организационно-методические рекомендации по определению численности противопожарной службы субъекта РФ и ее технической оснащённости. https://mchs.gov.ru/dokumenty/metodicheskie-materialy/metodicheskie-rekomendacii/prochee/organizaci / Organizational and methodological recommendations for determining the size of the fire service of the subject of the Russian Federa-tion and its technical equipment. https://mchs.gov.ru/dokumenty/metodicheskie-materialy/metodicheskie-rekomendacii/prochee/organizacionno-metodicheskie-rekomendacii-po-opredeleniyu-chislennosti-protivopozharnoy-sluzhby-subekta-rossiyskoy-federacii-i-ee-tehnicheskoy-osnashchennosti. (In Russ.)
- Решение Правительства Красноярского края № 12 от 24.04.2019 г. “Об утверждении перечня потенциально опасных объектов, расположенных на территории Красноярского края”. http://www.krskstate.ru/dat/bin/art/38450_ reqenie_kcs_12_poo_.pdf?ysclid=m17v9thdwy516625370 / Decision of the Government of the Krasnoyarsk Territory no. 12 dated 04/24/2019 “On approval of the list of potentially dangerous objects located on the Krasnoyarsk Territory”. http://www.krskstate.ru/dat/bin/art/38450_reqenie_kcs_12 poo_.pdf?ysclid=m17v9thdwy516625370 (In Russ.)
- Приказ от 17.10.2014 г. № 40 “Об определении мест нахождения источников повышенной опасности на территории Омской области, в которых не допускается розничная продажа алкогольной продукции”. https://zpp.rospotrebnadzor.ru/npa/regional/41804 / Order no. 40 dated 10/17/2014 “On determining the locations of sources of increased danger in the territory of the Omsk region, in which retail sale of alcoholic beverages is not allowed”. https://zpp.rospotrebnadzor.ru/npa/regional/41804 (In Russ.)
- О состоянии санитарно-эпидемиологического благополучия населения в Красноярском крае в 2022 году: Государственный доклад. Управление Федеральной службы по надзору в сфере защиты прав потребителей и благополучия человека по Красноярскому краю, 2023. http://old.24.rospotrebnadzor.ru/s/24/files/documents/regional/GosDoklad/163163.pdf / On the state of sanitary and epidemiological welfare of the population in the Krasnoyarsk Territory in 2022: State report. – Office of the Federal Service for Supervision of Consumer Rights Protection and Human Well-being in the Krasnodar Territory, 2023. http://old.24.rospotrebnadzor.ru/s/24/files/documents/regional/GosDoklad/163163.pdf (In Russ.)
- О состоянии санитарно-эпидемиологического благополучия населения в Новосибирской области в 2022 году: Государственный доклад. Управление Федеральной службы по надзору в сфере защиты прав потребителей и благополучия человека по Новосибирской области, 2023. https://54.rospotrebnadzor.ru/sites/default/files/gosudarstvennyy_doklad_o_seb_v_novosibirskoy_oblasti_za_2022_god.pdf?ysclid=m17vj9idku750869753 / On the state of sanitary and epidemiological welfare of the population in the Novosibirsk region in 2022: State report. Office of the Federal Service for Supervision of Consumer Rights Protection and Human Welfare in the Novosibirsk region, 2023. https://54.rospotrebnadzor.ru/sites/default/files/gosudarstvennyy_doklad_o_seb_v_novosibirskoy_oblasti_za_2022_god.pdf?ysclid=m17vj9idku750869753 (In Russ.)
- О состоянии санитарно-эпидемиологического благополучия населения в Омской области в 2022 году: Государственный доклад. Управление Федеральной службы по надзору в сфере защиты прав потребителей и благополучия человека по Омской области, 2022. https://55.rospotrebnadzor.ru/Files/Госдоклад%20Омская%20область%202022.pdf / On the state of sanitary and epidemiological welfare of the population in the Omsk region in 2022: State report — Office of the Fed-eral Service for Supervision of Consumer Rights Protection and Human Welfare in the Omsk Region, 2022. https://55.rospotrebnadzor.ru/Files/Госдоклад%20Омская%20область%202022.pdf (In Russ.)
- Постановление Правительства РФ от 28.12.2019 № 1928 “Об утверждении Правил предоставления иных межбюджетных трансфертов из федерального бюджета, источником финансового обеспечения которых являются бюджетные ассигнования резервного фонда Правительства Российской Федерации, бюджетам субъектов Российской Федерации на финансовое обеспечение отдельных мер по ликвидации чрезвычайных ситуаций природного и техногенного характера, осуществления компенсационных выплат физическим и юридическим лицам, которым был причинён ущерб в результате террористического акта, и возмещения вреда, причинённого при пресечении террористического акта правомерными действиями”. https://base.garant.ru/73364757/?ysclid=ltzkio6566862406490 / Resolution of the Government of the Russian Federation dated 12/28/2019 no. 1928 “On Approval of the Rules for the Provision of Other Inter-budgetary Transfers from the Federal Budget, the Source of Financial Support for which are Budgetary Allocations of the Reserve Fund of the Government of the Russian Federation, Budgets of Constituent Entities of the Russian Federation for financial support of Specific Measures to eliminate natural and Man-made Emergencies, compensation payments to Individuals and Legal En-tities persons who have suffered damage as a result of a terrorist act, and compensation for the time, caused during the suppression of a terrorist act by lawful actions”. https://base.garant.ru/73364757/?ysclid=ltzkio6566862406490 (In Russ.)
- Ризниченко Г.Ю. Математическое моделирование биологических процессов. Модели в биофизике и экологии: Учебное пособие. 1-е изд. М.: Юрайт, 2016. / Riznichenko G.Yu. Mathematical modeling of biological processes. Models in biophysics and ecology: A textbook. 1st ed. Moscow: Yurait Publishing House, 2016. (In Russ.)
- Москвичёв В.В., Постникова У.С., Тасейко О.В. Кластерный анализ в оценке территориальных рисков социально-природно-техногенных систем // Вычислительные технологии. 2022. Т. 27. № 3. С. 112–124. / Moskvichev V.V., Postnikova U.S., Taseiko O.V. Cluster analysis in the assessment of territorial risks for social-natural-technogenic systems // Computational Technologies. 2022, vol. 27, no. 3, pp. 112–124. (In Russ.)
- Распоряжение Правительства РФ от 26 января 2023 г. № 129-р “Об утверждении стратегии социально-экономического развития Сибирского федерального округа до 2035 г.” https://www.garant.ru/products/ipo/prime/doc/406164313/ / Decree of the Government of the Russian Federation dated January 26, 2023 no. 129-r “On approval of the Strategy of socio-economic development of the Siberian Federal District until 2035”. https://www.garant.ru/products/ipo/prime/doc/406164313/ (In Russ.)
- Безопасность России. Правовые, социально-экономические и научно-технические аспекты. Тематический блок “Региональные проблемы безопасности”. Раздел I. Мониторинг, риски и безопасность Сибирского федерального округа / Научный руководитель чл.-корр. РАН Н.А. Махутов, под ред. В.В. Москвичёва. М.: Знание, 2024. / Safety of Russia. Legal, socio-economic, scientific and technical aspects. The thematic block “Regional security problems”. Section I. Monitoring, risks and safety of the Siberian Federal District / Scientific supervisor, corresponding member of RAS N.A. Makhutov, edited by V.V. Moskvichev. M.: Znanie, 2024. (In Russ.)
- Безопасность России. Правовые, социально-экономические и научно-технические аспекты. Тематический блок “Региональные проблемы безопасности”. Раздел II. Территориальные риски регионов Сибири. Кузбасс. Енисейская Сибирь. Байкал / Научный руководитель чл.-корр. РАН Н.А. Махутов, под ред. В.В. Москвичёва. М.: Знание, 2024. / Safety of Russia. Legal, socio-economic, scientific and technical aspects. The thematic block “Regional security problems”. Section II. Territorial risks of the Siberian regions. Kuzbass. Yenisei Siberia. Baikal / Scientific supervisor, corresponding member of RAS N.A. Makhutov, edited by V.V. Moskvichev. M.: Znanie, 2024. (In Russ.)
Supplementary files






