PROBLEMS OF THE RECLAMATION AND WATER MANAGEMENT COMPLEX THE LOWER DON IN THE CURRENT CLIMATIC CONDITIONS
- Authors: Shevchenko V.A.1, Isaeva S.D.1, Dedova E.B.1
-
Affiliations:
- Afederal Scientific Center of Hydraulic Engineering and Melioration named after A.N. Kostyakov
- Issue: Vol 93, No 12 (2023)
- Pages: 1145-1150
- Section: С КАФЕДРЫ ПРЕЗИДИУМА РАН
- URL: https://bakhtiniada.ru/0869-5873/article/view/252343
- DOI: https://doi.org/10.31857/S0869587323120071
- EDN: https://elibrary.ru/NMEUOZ
- ID: 252343
Cite item
Full Text
Abstract
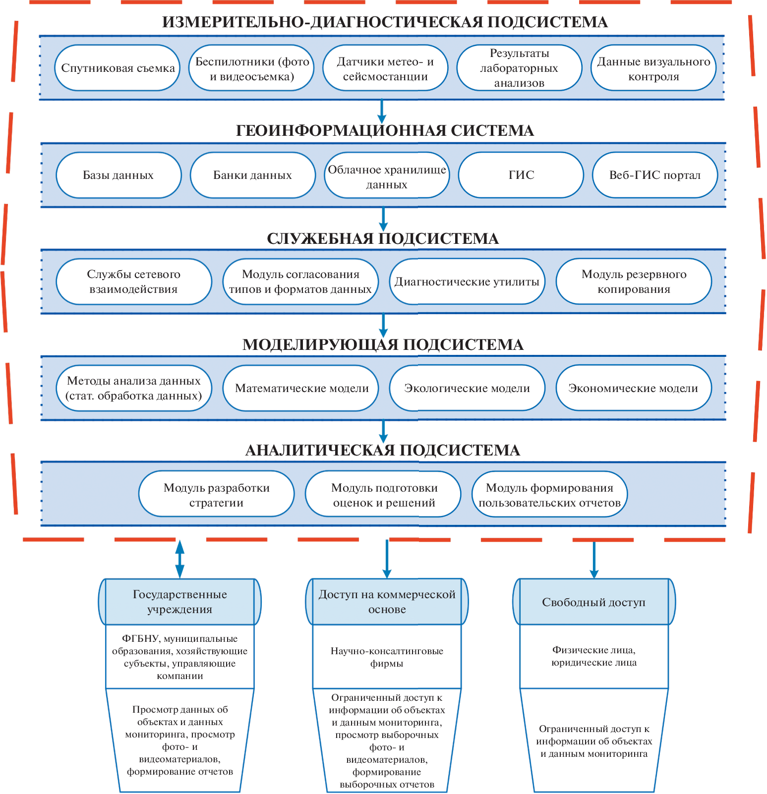
Long-term climatic changes have led to a decrease in the water content of a number of Russian rivers. In the pool of R. The Don phase of low water content has been going on since 2007. In addition, due to climate warming, significant fluctuations in the intra-annual hydrological regime are observed. The climatic situation and high anthropogenic pressure on water resources complicate the conditions for the development of irrigated agriculture. At the same time, there is an obvious need to increase the area of irrigated land on the Lower Don. The authors of the article propose a number of measures that contribute to the effective development of the Nizhny Don water management complex against the background of water scarcity. The possibility of replenishing the flow of the Don River is considered. In the conditions of the Azov-Don basin, a geoinformation web-based decision support system for integrated management of the reclamation and water management complex developed at the Federal Scientific Center for Hydraulic Engineering and Melioration named after A.N. Kostyakov can be used. The proposed hydrodynamic model of the Lower Don can be used in order to form optimal modes of operation of the Tsimlyansk hydroelectric complex in the interests of agricultural and fisheries water users.
About the authors
V. A. Shevchenko
Afederal Scientific Center of Hydraulic Engineering and Melioration named after A.N. Kostyakov
Email: shevchenko.v.a@yandex.ru
Russia, Moscow
S. D. Isaeva
Afederal Scientific Center of Hydraulic Engineering and Melioration named after A.N. Kostyakov
Email: isaevasofia@gmail.com
Russia, Moscow
E. B. Dedova
Afederal Scientific Center of Hydraulic Engineering and Melioration named after A.N. Kostyakov
Author for correspondence.
Email: dedova@vniigim.ru
Russia, Moscow
References
- Проект государственного доклада о состоянии и об охране окружающей среды в Российской Федерации в 2022 году // https://www.mnr.gov.ru/ docs/proekty_pravovykh_aktov/proekt_gosudarstvennogo_ doklada_o_sostoyanii_i_ob_okhrane_okruzhayushchey_ sredy_v_rossiyskoy_federats/
- Современные ресурсы подземных и поверхностных вод европейской части России. Формирование, распределение, использование. М.: ГЕОС, 2015.
- Второй оценочный доклад Росгидромета об изменениях климата и их последствиях на территории Российской федерации. http://voeikovmgo.ru/ download/2014/od/od2.pdf
- Болгов М.В., Беляев А.И., Пугачёва А.М. и др. Азово-Донская водная проблема // Водные ресурсы. 2020. Т. 47. № 6. С. 755–766.
- Матишов Г.Г., Клещенков А.В., Григоренко К.С. и др. Изменение водного баланса в бассейне Нижнего Дона в условиях маловодья // Наука юга России. 2018. Т. 14. № 3. С. 45–55.
- Шевченко В.А., Исаева С.Д., Дедова Э.Б. Новый этап развития мелиоративно-водохозяйственного комплекса Российской Федерации // Вестник РАН. 2023. Т. 93. № 4. С. 355–361.
- Матвеев А.В., Дедова Э.Б., Исаева С.Д., Шабанов Р.М. Свидетельство о государственной регистрации программы для ЭВМ “Геоинформационная веб-система поддержки принятия решения по интегрированному управлению мелиоративно-водохозяйственным комплексом Республики Калмыкия”.
- Талызов А.А. Применение современных технологий получения, передачи и обработки информации при решении задачи управления гидромелиоративной системой // Сборник ВНИИГиМ, 2023. С. 278–285.
- Бубер А.А., Бубер А.Л. Разработка гидродинамической модели Нижнего Дона // Сборник “Современные проблемы развития мелиорации и пути их решения (Костяковские чтения)”; Материалы международной научно-практической конференции. Форум молодых учёных // Сборник трудов молодых учёных. М., 2020. С. 100–106.
- Bolgov M.V., Buber A.L., Komarovskii A.A., Lotov A.V. Search for compromise decisions in the planning and managing of releases into the lower pool of the Volgograd hydropower system. Tactical planning and dispatching control // Water Resources. 2019. T. 46. № 3. C. 480–491.
Supplementary files





