Изменение профиля жирных кислот и образование летучих органических соединений при ферментации коровьего молока пробиотическими штаммами Lacticaseibacillus paracasei
- Авторы: Моисеенко К.В.1, Шабаев А.В.1, Глазунова О.А.1, Савинова О.С.1, Федорова Т.В.1
-
Учреждения:
- Институт биохимии им. А.Н. Баха, Федеральный исследовательский центр “Фундаментальные основы биотехнологии” Российской академии наук
- Выпуск: Том 59, № 5 (2023)
- Страницы: 483-493
- Раздел: Статьи
- URL: https://bakhtiniada.ru/0555-1099/article/view/138815
- DOI: https://doi.org/10.31857/S0555109923050136
- EDN: https://elibrary.ru/NRGPVU
- ID: 138815
Цитировать
Полный текст
Аннотация
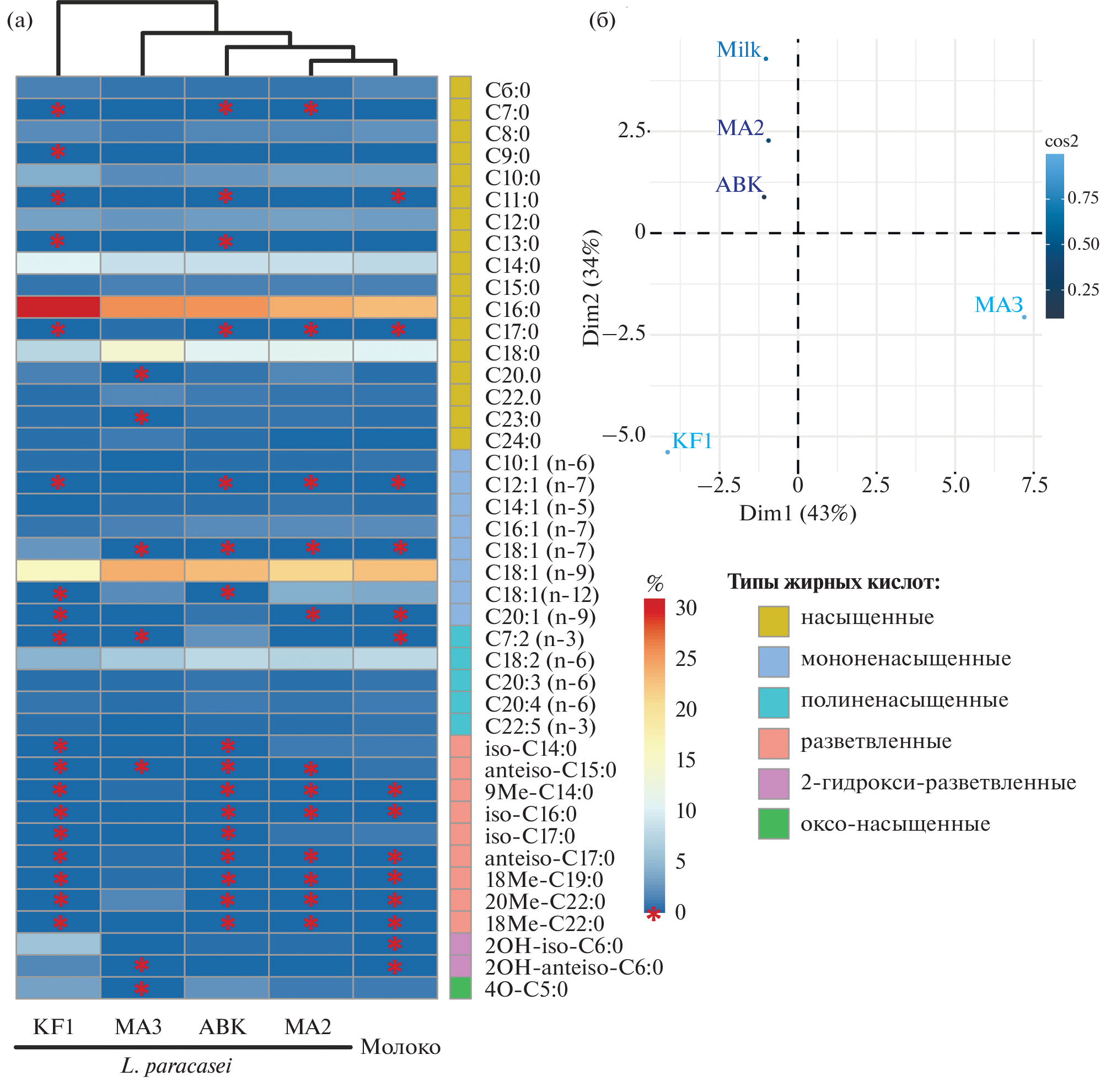
Проведен сравнительный анализ профиля жирных кислот (ЖК) и летучих органических соединений (ЛОС) коровьего обезжиренного молока, ферментированного четырьмя различными пробиотическими штаммами Lacticaseibacillus paracasei (ABK, KF1, MA2 и MA3). Анализ профилей ЖК и ЛОС проводили с использованием ГХ-МС. Для дополнительной характеристики изменений запаха и его выраженности в образцах ферментированного L. paracasei молока использовали анализатор запахов E-nose “электронный нос”. Суммарно во всех образцах было обнаружено 42 различных ЖК, из которых 17 были насыщенными, 8 – мононенасыщенными и 5 – полиненасыщенными ЖК. Различия между исследованными образцами носили штамм-специфичный характер и не могли быть объяснены лишь варьированием вклада нескольких отдельно взятых ЖК. Рассчитанные на основе состава ЖК индексы, характеризующие пищевую и биологическую ценность образцов, отличались для молока, ферментированного различными штаммами. Анализ ЛОС показал, что основными формирующими запах соединениями в исследованных образцах были ЖК и продукты их метаболизма – 2-гептанон, 2-нонанон и 2-нонанол, которые образовывались в результате превращений: β-окисление → → декарбоксилирование → восстановление. Аромат продуктов ферментации L. paracasei, предсказанный на основе запахов индивидуальных ЛОС, в целом, совпадал с описанным при органолептической оценке, как типичный для сквашенного молока (йогурт, простокваша) аромат с цветочно-фруктовыми нотками.
Об авторах
К. В. Моисеенко
Институт биохимии им. А.Н. Баха, Федеральный исследовательский центр“Фундаментальные основы биотехнологии” Российской академии наук
Email: fedorova_tv@mail.ru
Россия, 119071, Москва
А. В. Шабаев
Институт биохимии им. А.Н. Баха, Федеральный исследовательский центр“Фундаментальные основы биотехнологии” Российской академии наук
Email: fedorova_tv@mail.ru
Россия, 119071, Москва
О. А. Глазунова
Институт биохимии им. А.Н. Баха, Федеральный исследовательский центр“Фундаментальные основы биотехнологии” Российской академии наук
Email: fedorova_tv@mail.ru
Россия, 119071, Москва
О. С. Савинова
Институт биохимии им. А.Н. Баха, Федеральный исследовательский центр“Фундаментальные основы биотехнологии” Российской академии наук
Email: fedorova_tv@mail.ru
Россия, 119071, Москва
Т. В. Федорова
Институт биохимии им. А.Н. Баха, Федеральный исследовательский центр“Фундаментальные основы биотехнологии” Российской академии наук
Автор, ответственный за переписку.
Email: fedorova_tv@mail.ru
Россия, 119071, Москва
Список литературы
- Rozhkova I.V., Moiseenko K.V., Glazunova O.A., Begunova A.V., Fedorova T.V. // De Gruyter. 2020. P. 215–234. https://doi.org/10.1515/9783110667462-009
- Granato D., Barba F.J., Bursać Kovačević D., Lorenzo J.M., Cruz A.G., Putnik P. // Annu. Rev. Food Sci. Technol. 2020. V. 11. P. 93–118. https://doi.org/10.1146/annurev-food-032519-051708
- Turkmen N., Akal C., Özer B. // J. Funct. Foods. 2019. V. 53. P. 62–75. https://doi.org/10.1016/j.jff.2018.12.004
- Gobbetti M., Cagno R.D., De Angelis M. // Crit. Rev. Food Sci. Nutr. 2010. V. 50. P. 716–727. https://doi.org/10.1080/10408398.2010.499770
- Gänzle M.G. // Curr. Opin. Food Sci. 2015. V. 2. P. 106–117. https://doi.org/10.1016/j.cofs.2015.03.001
- Granato D., Branco G.F., Cruz A.G., Faria J. de A.F., Shah N.P. // Compr. Rev. Food Sci. Food Saf. 2010. V. 9. P. 455–470. https://doi.org/10.1111/j.1541-4337.2010.00120.x
- Marshall V.M. // Int. J. Dairy Technol. 1993. V. 46. P. 49–56. https://doi.org/10.1111/j.1471-0307.1993.tb00860.x
- Bintsis T. // AIMS Microbiol. 2018. V. 4. P. 665–684. https://doi.org/10.3934/microbiol.2018.4.665
- Marco M.L., Sanders M.E., Gänzle M., Arrieta M.C., Cotter P.D., De Vuyst L. et al. // Nat. Rev. Gastroenterol. Hepatol. 2021. V. 18. P. 196–208. https://doi.org/10.1038/s41575-020-00390-5
- Zoumpopoulou G., Pot B., Tsakalidou E., Papadimitriou K. // Int. Dairy J. 2017. V. 67. P. 46–60. https://doi.org/10.1016/j.idairyj.2016.09.010
- Jones R.M. The Microbiota in Gastrointestinal Pathophysiology. /Eds. M. Floch, Y. Ringel, W.A. Walker. Elsevier, 2017. P. 99–108. https://doi.org/10.1016/B978-0-12-804024-9.00009-4
- Agarwala R., Barrett T., Beck J., Benson D.A., Bollin C., Bolton E., Bourexis D., Brister J.R., Bryant S.H., Canese K. et al. // Nucleic Acids Res. 2018. V. 46. P. D8–D13. https://doi.org/10.1093/nar/gkx1095
- Moiseenko K.V., Begunova A.V., Savinova O.S., Glazunova O.A., Rozhkova I. V., Fedorova T.V. // Foods. 2023. V. 12. № 1. P. 223. https://doi.org/10.3390/foods12010223
- Begunova A.V., Savinova O.S., Moiseenko K.V., Glazunova O.A., Rozhkova I. V., Fedorova T.V. // Appl. Biochem. Microbiol. 2021. V. 57. P. 458–467. https://doi.org/10.1134/S0003683821040037
- Moiseenko K.V., Glazunova O.A., Savinova O.S., Ajibade B.O., Ijabadeniyi O.A., Fedorova T.V. // Foods. 2021. V. 10. P. 3082. https://doi.org/10.3390/foods10123082
- Chen J., Liu H. // Int. J. Mol. Sci. 2020. V 21. P. 5695. https://doi.org/10.3390/ijms21165695
- Garg N., Sethupathy A., Tuwani R., Rakhi N.K., Dokania S., Iyer A. et al. // Nucleic Acids Res. 2018. V. 46. P. D1210–D1216. https://doi.org/10.1093/nar/gkx957
- Eren A.M., Kiefl E., Shaiber A., Veseli I., Miller S.E., Schechter M.S. et al. // Nat. Microbiol. 2020. V. 6. P. 3–6. https://doi.org/10.1038/s41564-020-00834-3
- Delmont T.O., Eren A.M. // Peer J. 2018. V. 6. e4320. https://doi.org/10.7717/peerj.4320
- Cantalapiedra C.P., Hernández-Plaza A., Letunic I., Bork P., Huerta-Cepas J. // Mol. Biol. Evol. 2021. V. 38. P. 5825–5829. https://doi.org/10.1093/molbev/msab293
- Kanehisa M., Sato Y. // Protein Sci. 2020. V. 29. P. 28–35. https://doi.org/10.1002/pro.3711
- Holland R., Liu S.-Q., Crow V.L., Delabre M.-L., Lubbers M., Bennett M., Norris G. // Int. Dairy J. 2005. V. 15. P. 711–718. https://doi.org/10.1016/j.idairyj.2004.09.012
- Butel M.-J., Rimbault A., Khelifa N., Campion G., Szylit O., Rocchiccioli F. // FEMS Microbiol. Letters. 1999. V. 132. P. 171–176. https://doi.org/10.1111/j.1574-6968.1995.tb07828.x
- Bernard N., Johnsen K., Ferain T., Garmyn D., Hols P., Holbrook J.J., Delcour J. // Eur. J. Biohem. 1994. V. 224. P. 439–446. https://doi.org/10.1111/j.1432-1033.1994.00439.x
- Matelska D., Shabalin I.G., Jabłońska J., Domagalski M.J., Kutner J., Ginalski K., Minor W. // BMC Evolutionary Biology. 2018. V. 18. №199. https://doi.org/10.1186/s12862-018-1309-8
- Daniel N., Nachbar R.T., Tran T.T.T., Ouellette A., Varin T.V., Corillard A. et al. // Nat Commun. 2022. V. 13. Art. № 1343.https://doi.org/10.1038/s41467-022-29005-0
- Yao Y., Cai X., Fei W., Ye Y., Zhao M., Zheng C. // Crit. Rev. Food Sci. Nutr. 2022. V. 62. P. 1–12. https://doi.org/10.1080/10408398.2020.1854675
- Tan J., McKenzie C., Potamitis M., Thorburn A.N., Mackay C.R., Macia L. // Adv. Immunol. 2014. V. 121. P. 91–119. https://doi.org/10.1016/B978-0-12-800100-4.00003-9
- Jensen R.G. // J. Dairy Sci. 2002. V. 85. P. 295–350. https://doi.org/10.3168/jds.S0022-0302(02)74079-4
- Shingfield K.J., Bonnet M., Scollan N.D. // Animal. 2013. V. 7. P. 132–162. https://doi.org/10.1017/S1751731112001681
- Lindmark Mansson H. // Food Nutr. Res. 2008. V. 52. Article № 1821. https://doi.org/10.3402/fnr.v52i0.1821
- Jensen R.G., Newburg D.S. / Handbook of Milk Composition. Academic Press, 1995. P. 543–575.
- Salamon R.V., Lóki K., Csapó-Kiss Z., Salamon S., Csapó J. // Acta Agric. Slov. 2012. V. 100. P. 323–326.
- Yilmaz-Ersan L.F. // Mljekarstvo. 2013. V. 63. P. 132–139.
- Ekinci F.Y., Okur O.D., Ertekin B., Guzel-Seydim Z. // Eur. J. Lipid Sci. Technol. 2008. V. 110. P. 216–224. https://doi.org/10.1002/ejlt.200700038
- Bao Z., Xiong J., Lin W., Ye J. // CyTA J. Food. 2016. V. 14. P. 10–17. https://doi.org/10.1080/19476337.2015.1035673
- Ulbricht T.L.V., Southgate D.A.T. // Lancet. 1991. V. 338. P. 985–992. https://doi.org/10.1016/0140-6736(91)91846-M
- Santos-Silva J., Bessa R.J., Santos-Silva F. // Livest. Prod. Sci. 2002. V. 77. P. 187–194. https://doi.org/10.1016/S0301-6226(02)00059-3
- Hu Y., Zhang L., Wen R., Chen Q., Kong B. // Crit. Rev. Food Sci. Nutr. 2022. V. 62. P. 2741–2755. https://doi.org/10.1080/10408398.2020.1858269
- Thierry A., Pogačić T., Weber M., Lortal S. / Biotechnology of Lactic Acid Bacteria / Eds. F. Mozzi, R. R. Raya, G. M. Vignolo. Chichester, UK: John Wiley & Sons, 2015. P. 314–340. https://doi.org/10.1002/9781118868386
- Kowalczyk M., Mayo B., Fernández M., Aleksandrzak-Piekarczyk T. / Biotechnology of Lactic Acid Bacteria / Eds. F. Mozzi, R. R. Raya, G. M. Vignolo. Chichester, UK: John Wiley & Sons, 2015. P. 1–24. https://doi.org/10.1002/9781118868386
- Salvador López J.M., Van Bogaert I.N.A. // Biotechnol. Bioeng. 2021. V. 118. P. 2184–2201. https://doi.org/10.1002/bit.27735
- Hill D., Sugrue I., Tobin C., Hill C., Stanton C., Ross R.P. // Front. Microbiol. 2018. V. 9. https://doi.org/10.3389/fmicb.2018.02107
- Savijoki K., Ingmer H., Varmanen P. // Appl. Microbiol. Biotechnol. 2006. V. 71. P. 394–406. https://doi.org/10.1007/s00253-006-0427-1
- Raveschot C., Cudennec B., Coutte F., Flahaut C., Fremont M., Drider D. Dhulster P. // Front. Microbiol. 2018. V. 9. https://doi.org/10.3389/fmicb.2018.02354
- Ji D., Ma J., Xu M., Agyei D. // Compr. Rev. Food Sci. Food Saf. 2021. V. 20. P. 369–400. https://doi.org/10.1111/1541-4337.12676
- Zafar H., Saier M.H. // Genes (Basel). 2020. V. 11. № 10. 1234. https://doi.org/10.3390/genes11101234
- Liu E., Zheng H., Hao P., Konno T., Yu Y., Kume H., Oda M., Ji Z.-S. // Curr. Microbiol. 2012. V. 65. P. 742–751. https://doi.org/10.1007/s00284-012-0214-4
Дополнительные файлы





