Relationship between the Composition of Root Exsudates and the Efficiency of Interaction of Wheat Plants with Microorganisms
- Authors: Shaposhnikov A.I.1, Belimov A.A.1, Azarova T.S.1, Strunnikova O.K.1, Vishnevskaya N.A.1, Vorobyov .I.1, Yuzikhin O.S.1, Bespalova L.A.2, Tikhonovich I.A.1
-
Affiliations:
- All-Russia Research Institute for Agricultural Microbiology
- National Grain Center named after P.P. Lukyanenko, Central Estate of KNIISH
- Issue: Vol 59, No 3 (2023)
- Pages: 260-274
- Section: Articles
- URL: https://bakhtiniada.ru/0555-1099/article/view/138772
- DOI: https://doi.org/10.31857/S0555109923030170
- EDN: https://elibrary.ru/BIFUXA
- ID: 138772
Cite item
Full Text
Abstract
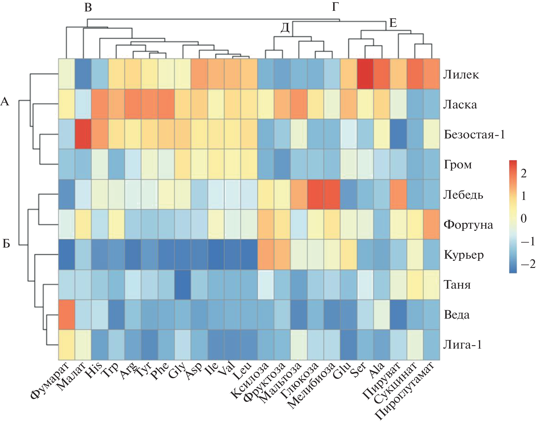
Plant roots secrete various organic substances into the rhizosphere, which are a source of nutrition for microorganisms and largely determine the nature of plant-microbe interactions. The composition of the main fractions of root exudates in ten modern varieties of wheat was determined: amino acids, organic acids and sugars. Reliable qualitative and quantitative differences between varieties for individual components of exudates were revealed, which determined the peculiarities of cultivar clustering on this trait. Relationships between exudation and the effectiveness of plant interaction with the growth-promoting rhizobacterium Pseudomonas fluorescens SPB2137 and the phytopathogenic fungus Fusarium culmorum 30 in laboratory systems, as well as with the resistance of varieties to diseases in the field, were found. The number of P. fluorescens SPB2137 in the root zone positively correlated with the amount of many amino acids, as well as maltose, secreted by the roots. The stimulating effect of rhizobacteria on root growth positively correlated with the amount of released glucose and melibiose. The relationship between the nature of root exudation and root colonization or the susceptibility of varieties to F. culmorum 30 was not found. The analysis of correlations between the incidence of wheat varieties in the field and the intensity of exudation of certain substances, as well as with the biocomposition index of amino acid exudation, was carried out. The role of root exudate components in the formation of effective plant-microbial systems is discussed.
About the authors
A. I. Shaposhnikov
All-Russia Research Institute for Agricultural Microbiology
Email: belimov@rambler.ru
Russia, 196608, St. Petersburg
A. A. Belimov
All-Russia Research Institute for Agricultural Microbiology
Author for correspondence.
Email: belimov@rambler.ru
Russia, 196608, St. Petersburg
T. S. Azarova
All-Russia Research Institute for Agricultural Microbiology
Email: belimov@rambler.ru
Russia, 196608, St. Petersburg
O. K. Strunnikova
All-Russia Research Institute for Agricultural Microbiology
Email: belimov@rambler.ru
Russia, 196608, St. Petersburg
N. A. Vishnevskaya
All-Russia Research Institute for Agricultural Microbiology
Email: belimov@rambler.ru
Russia, 196608, St. Petersburg
N. I. Vorobyov
All-Russia Research Institute for Agricultural Microbiology
Email: belimov@rambler.ru
Russia, 196608, St. Petersburg
O. S. Yuzikhin
All-Russia Research Institute for Agricultural Microbiology
Email: belimov@rambler.ru
Russia, 196608, St. Petersburg
L. A. Bespalova
National Grain Center named after P.P. Lukyanenko,Central Estate of KNIISH
Email: belimov@rambler.ru
Russia, 350012, Krasnodar Territory, Krasnodar
I. A. Tikhonovich
All-Russia Research Institute for Agricultural Microbiology
Email: belimov@rambler.ru
Russia, 196608, St. Petersburg
References
- Byerlee D., Moya P. Impacts of International Wheat Breeding Research in the Developing World, 1966–1990. / Eds. P.W. Heisey, M.A. Lantican, and H.J. Dubin. International Maize and Wheat Improvement Center (CIMMYT), D.F., Mexico, 1993. 87 p.
- Pingali P. // PNAS. 2012. V. 109. № 31. P. 12302–12308.
- Raeboline A. Nelson L.E., Ravichandran K., Antony U. // J. Ethnic Foods. 2019. V. 6. Article 8. https://doi.org/10.1186/s42779-019-0011-9
- Pearce S. // J. Exp. Bot. 2021. V. 72. № 2. P. 157–160.
- Sharma R.C., Morgounov A., Akin B., Bespalova L., Lang L., Litvinenko M., et al. // Crop Sci. 2014. V. 54. № 6. P. 2469–2480.
- Li S., Zhang C., Li J., Yan L., Wang N., Xia L. // Plant Commun. 2021. V. 2. № 4. P. 100211.
- Elkoca E., Turan M., Donmez M.F. // J. Plant Nutr. 2010. V. 33. P. 2104–2119.
- Vessey J.K. // Plant Soil. 2003. V. 255. P. 571–586.
- Ryan P.R., Dessaux Y., Thomashow L.S., Weller D.M. // Plant Soil. 2009. V. 321. P. 363–383.
- Кожемяков А.П., Белоброва С.Н., Орлова А.Г. // Сельскохозяйственная биология. 2011. № 3. С. 112–115.
- Chandran H., Meena M., Swapnil P. // Sustainability. 2021. V. 13. Article 10986. https://doi.org/10.3390/su131910986
- Beneduzi A., Ambrosini A., Passaglia L.M.P. // Genet. Mol. Biol. 2012. V. 35. P. 1044–1051.
- Chaluvadi S., Bennetzen J.L. // Front. Plant Sci. 2018. V. 9. Aricle 1183. https://doi.org/10.3389/fpls.2018.01183
- Kudoyarova G., Arkhipova T., Korshunova T., Bakaeva M., Loginov O., Dodd I.C. // Front. Plant Sci. 2019. V. 10. Article 1368. https://doi.org/10.3389/fpls.2019.01368
- Mohanram S., Kumar P. // Ann. Microbiol. 2019. V. 69. P. 307–320.
- Weller D.M., Thomashow L.S. // Molecular Ecology of Rhizosphere Microorganisms. /Eds. O’Gara F., Dowling D.N., Boesten B. Weinheim, New York: VCH Publisher Inc., 1994. P. 1–18.
- Whipps J.M. // J. Exp. Bot. 2001. V. 52. P. 487–511.
- Belimov A., Kojemiakov, A., Chuvarliyeva C. // Plant Soil. 1995. V. 173. P. 29–37.
- Lugtenberg B., Kamilova F. // Annu. Rev. Microbiol. 2009. V. 63. P. 541–556.
- Bürgmann H., Meier S., Bunge M., Widmer F., Zeyer J. // Environ. Microbiol. 2005. V. 7. P. 1711–1724.
- Lugtenberg B.J.J., Dekkers L., Bloemberg G.V. // Annu. Rev. Phytopathol. 2001. V.39. P. 461–490.
- Кравченко Л.В., Азарова Т.С., Леонова–Ерко Е.И., Шапошников А.И., Макарова Н.М., Тихонович И.А. // Микробиология. 2003. Т. 72. № 1. С. 48–53.
- de Werra P., Huser A., Tabacchi R., Keel C., Maurhofer M. // Appl. Environ. Microbiol. 2011. V. 77 № 8. P. 2807–2812.
- Lynch J.M., Whipps J.M. // Plant Soil. 1990. V. 129. P. 1–10.
- Bais H.P., Weir T.L., Perry L.G., Gilroy S, Vivanco J.M. // Ann. Rev. Plant Biol. 2006. V. 57. P. 233–266.
- de Weert S., Vermeiren H., Mulders I.H.M., Kuiper I., Hendrickx N., Bloemberg G.V., Vanderleyden J., De Mot R., Lugtenberg B.J.J. // Mol. Plant-Microbe Interact. 2002. V. 15. P. 1173–1180.
- Rudrappa T., Czymmek K.J., Pare P.W., Bais H.P. // Plant Physiol. 2008. V. 148. P. 1547–1556.
- Ling N., Raza W., Ma J., Huang Q., Shen Q. // Eur. J. Soil Biol. 2011. V. 47. P. 374–379.
- Tan S., Yang C., Mei X., Shen S., Raza W., Shen Q., Xu Y. // Appl. Soil Ecol. 2013. V. 64. P. 15–22.
- Ren L., Huo H., Zhang F., Hao W., Xiao L., Dong C., Xu G. // Plant Signal. Behav. 2016. V. 11. № 6. Article e1187357. https://doi.org/10.1080/15592324.2016.1187357
- Perry L.G, Alford E.R., Horiuchi J., Paschke M., Vivanco J.M. // The Rhizosphere (Second Edition). / Eds. Pinton, R., Varanini, Z., Nannipieri P. Boca Raton, FL: CRC Press, 2007. P. 297–330.
- Broeckling C.D., Broz A.K., Bergelson J., Manter D.K., Vivanco J.M. // Appl. Environ. Microbiol. 2008. V. 74. № 3. P. 738–744.
- Кравченко Л.В., Шапошников А.И., Макарова Н.М., Азарова Т.С., Львова К.А., Костюк И.И., Ляпунова О.А., Тихонович И.А. // Физиология растений. 2011. Т. 58. № 5. С 1–6.
- Stringlis I.A., Yu K., Feussner K., de Jonge R., Van Bentum S., Van Verk M.C., Berendsen R.L., Bakker P.A.H.M., Feussner I., Pieterse C.M.J. // PNAS. 2018. V. 115. № 22. P. E5213–E5222.
- Cotton T.E.A., Pe’triacq P., Cameron D.D., Meselmani M.A., Schwarzenbacher R., Rolfe S.A., Ton J. // ISME J. 2019. V. 13. P. 1647–1658.
- Huang A.C, Jiang T., Liu Y.X., Bai Y.C., Reed J., Qu B., Goossens A., Nützmann H.W., Bai Y., Osbourn A. // Science. 2019. V. 364. № 6440. eaau6389. https://doi.org/10.1126/science.aau6389
- Prudence S.M., Newitt J.T., Worsley S.F., Macey M.C., Murrell J.C., Lehtovirta–Morley L.E., Hutchings M.I. // Environ. Microbiome. 2021. V. 16. Article 12.https://doi.org/10.1186/s40793-021-00381-2
- Shi J.B., Gong X.Y., Khashi u Rahman M., Tian Q., Zhou X.G., Wu F.Z. // Plant Soil Environ. 2021. V. 67. P. 721–728.
- Owens A.G., Jones D.L. // Soil Biol. Biochem. 2001. V. 33. P. 651–657.
- Chen S., Waghmode T.R., Sun R., Kuramae E.E., Hu C., Liu B. // Microbiome. 2019. V. 7. Article 136. https://doi.org/10.1186/s40168-019-0750-2
- Hu L., Robert C.A.M., Cadot S., Zhang X., Ye M., Li B., Manzo D., Chervet N., Steinger T., van der Heijden M.G.A., Schlaeppi K., Erb M. // Nat. Commun. 2018. V. 9. Article 2738. https://doi.org/10.1038/s41467-018-05122-7
- Belimov A.A., Dodd I.C., Safronova V.I., Shaposhnikov A.I., Azarova T.S., Makarova N.M., Davies W.J., Tikhonovich I.A. // Ann. Appl. Biol. 2015. V. 167. P. 11–25.
- Phillips D.A., Fox T.C., King M.D., Bhuvaneswari T.V., Teuber L.R. // Plant Physiol. 2004. V. 136. P. 2887–2894.
- Kawasaki A., Dennis P.G., Forstner C., Raghavendra A.K.H., Mathesius U., Richardson A., Delhaize E., Gilliham M., Watt M., Ryan P.R. // Plant Physiol. 2021. V. 187. P. 2279–2295.
- Yahya M., Islam E.U., Rasul M., Farooq I., Mahreen N., Tawab A., Irfan M., Rajput L., Amin I., Yasmin S. // Front. Microbiol. 2021. V. 12. Article 744094. https://doi.org/10.3389/fmicb.2021.744094
- Sasse J., Martinoia E., Northen T. // Trends Plant Sci. 2018. V. 25. № 1. P. 25–41.
- Tsunoda T., van Dam N.M. // Pedobiologia. 2017. V. 65. P. 58–67.
- Pang Z., Chen J., Wang T., Gao C., Li Z., Guo L., Xu J., Cheng Y. // Front. Plant Sci. 2021. V. 12. Article 621276. https://doi.org/10.3389/fpls.2021.621276
- Кравченко Л.В., Макарова Н.М., Азарова Т.С., Проворов Н.А., Тихонович И.А. // Микробиология. 2002. Т. 71. № 4. С. 521–525.
- Струнникова О.К., Шахназарова В.Ю., Вишневская Н.А, Ручий А.С, Чижевская Е.П. // Микология и фитопатология. 2013. Т. 47. № 3. С. 196–203.
- Мэгарран Э. Экологическое разнообразие и его измерение. М.: Мир, 1992. 184 с.
- Городничев Р.М., Пестрякова Л.А., Ушницкая Л.А., Левина С.Н., Давыдова П.В. Методы экологических исследований. Основы статистической обработки данных: учебно-методическое пособие. Якутск: Издательский дом СВФУ, 2019. 94 с.
- Мандельброт Б. Фрактальная геометрия природы. М.: Институт компьютерных исследований, 2002. 656 с.
- Сергеев А.П., Тарасов Д.А. Введение в нейросетевое моделирование: учебное плобие Екатеринбург: Изд-во Уральского университета, 2017. 128 с.
- Гудфеллоу Я., Бенджио И., Курвилль А. Глубокое обучение. М.: ДМК Пресс, 2018. 652 с.
- Naher U.A., Radziah O., Halimi M.S., Shamsuddin Z.H., Mohd Razi I. // Res. J. Microbiol. 2008. V. 3. P. 580–587.
- Кузмичева Ю.В., Шапошников А.И., Азарова Т.С., Петрова С.Н., Наумкина Т.С., Борисов А.Ю., Белимов А.А. и др. // Физиология растений. 2014. Т. 61. № 1. С. 121–128.
- Inceoglu Ö., Salles J.F., van Elsas J.D. // Microb. Ecol. 2012. V. 63. P. 460–470.
- Kuzmicheva Y.V., Shaposhnikov A.I., Petrova S.N., Makarova N.M., Tychinskaya I.L., Puhalsky J.V. et al. // Plant Soil. 2017. V. 419. P. 83–96.
- Шапошников А.И., Моргунов А., Акин Б., Макарова Н.М., Белимов А.А., Тихонович И.А. // Сельскохозяйственная биология. 2016. Т. 51. № 1. С. 58–78.
- Beleggia R., Rau D., Laidò G., Platani C., Nigro F., Fragasso M., De Vita P., Scossa F., Fernie A.R., Nikoloski Z., Papa R. // Mol. Biol. Evol. 2016. V 33. P. 1740–1753.
- Iannucci A., Fragasso M., Beleggia R., Nigro F., Papa R. // Front. Plant Sci. 2017. V. 8. Article 2124.https://doi.org/10.3389/fpls.2017.02124
- Qu Q., Li Y., Zhang Z., Cui H., Zhao Q., Liu W., Lu T., Qian H. // J. Hazard Mater. 2021. V. 411. Article 125137. https://doi.org/10.1016/j.jhazmat.2021.125137
- O’Neal L., Vo L., Alexandre G. // Appl. Environ. Microbiol. 2020. V. 86. № 15. Article e01026-20. https://doi.org/10.1128/AEM.01026-20
- Цавкелова Е.А., Климова С.Ю., Чердынцева Т.А., Нетрусов Л.И. // Прикл. биохимия и микробиология. 2006. Т. 42. № 2. С. 133–143.
- Patten C.L., Blakney A.J., Coulson T.J. // Crit. Rev. Microbiol. 2013. V. 39. № 4. P. 395–415.
- Сырова Д.С., Шапошников А.И., Юзихин О.С., Белимов А.А. // Прикл. биохимия и микробиология. 2022. Т. 58. № 1. С. 3–22.
- Glick B.R., Biljana T., Czarny J., Cheng Z., Duan J., McConkey B. // Crit. Rev. Plant Sci. 2007. V. 26. P. 227–242.
- Богатых Б.А. Фрактальная природа живого: системное исследование биологической эволюции и природы сознания. М.: Книжный дом “ЛИБЕКОМ”, 2012. 256 с.
- Мандельброт Б. Фрактальная геометрия природы. М.: Институт компьютерных исследований, 2002. 656 с.
- Гафаров Ф.М., Галимянов А.Ф. Искусственные нейронные сети и приложения: учебное пособие. Казань: Изд-во Казанского университета, 2018. 121 с.
- Воробьев Н.И., Селина М.В. // Пермский аграрный вестник. 2021. № 4(36). С. 92–99.
- Keller B., Wicker T., Krattinger S.G. // Annu. Rev. Phytopathol. 2018. V. 56. P. 67–87.
- Wulff B.B., Krattinger S.G. // Curr. Opin. Biotechnol. 2022. V. 73. P. 270–275.
- Dracatos P.M., Haghdoust R., Singh D., Park R.F. // New Phytol. 2018 V. 218. № 2. P. 453–462.
- Проворов Н.А., Тихонович И.А., Ворорбьев Н.И. // Генетика. 2016. Т. 52. № 2. С. 137–145.
- Rengel Z. // Plant Soil. 2002. V. 245. P. 59–70.
- Wang J., Li R., Zhang H., Wei G., Li Z. // BMC Microbiol. 2020. V. 20. Article 38. https://doi.org/10.1186/s12866-020-1708-z
Supplementary files






