Patterns of the Formation of Mobile Localized Magnetic Configurations and Technology for Manufacturing Structures for the Implementation of Magnetic Memory Elements
- Authors: Prokaznikov A.V.1, Paporkov V.A.2, Chirikov V.A.2, Evseeva N.A.2
-
Affiliations:
- Valiev Institute of Physics and Technology, Yaroslavl Branch, Russian Academy of Sciences
- Demidov Yaroslavl State University
- Issue: Vol 52, No 5 (2023)
- Pages: 390-403
- Section: ПАМЯТЬ
- URL: https://bakhtiniada.ru/0544-1269/article/view/138566
- DOI: https://doi.org/10.31857/S0544126923700485
- EDN: https://elibrary.ru/PYWZNO
- ID: 138566
Cite item
Full Text
Abstract
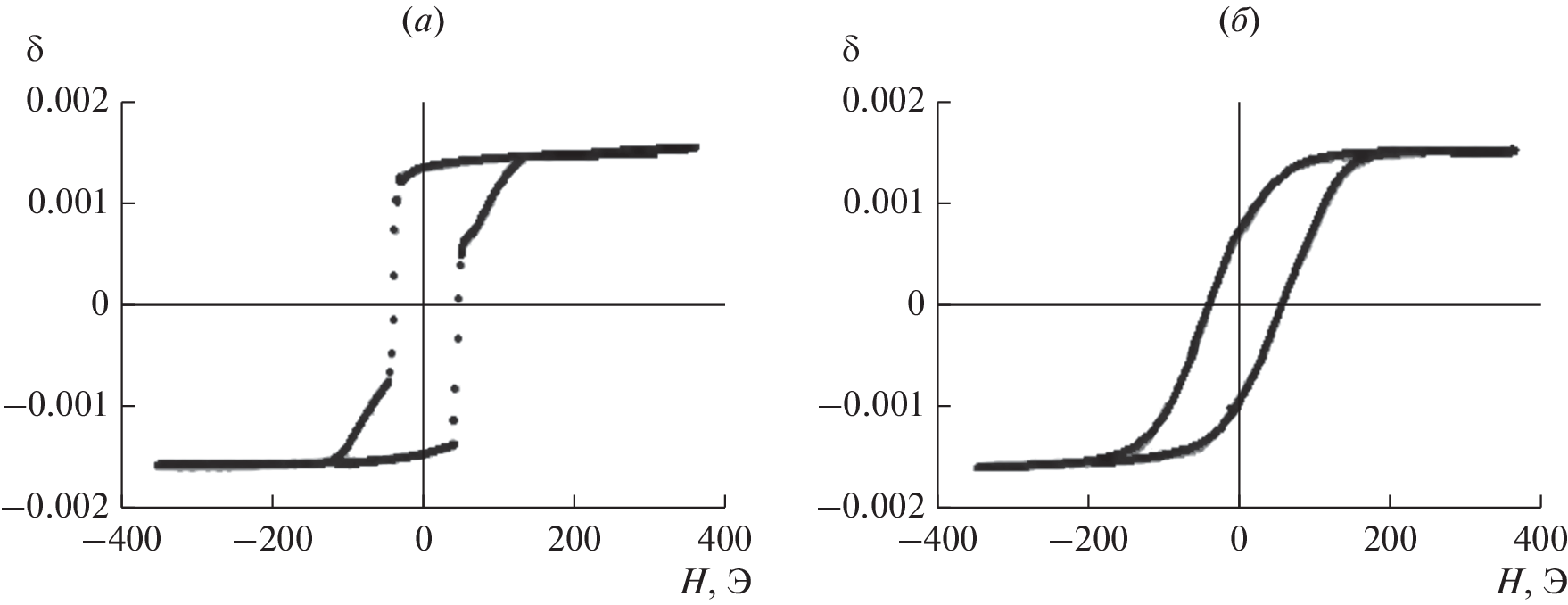
Based on computer simulation and the analysis of technological, experimental, and theoretical results, the technological requirements for the formation of electronic devices based on magnetic vortices and skyrmions are formulated. The main types of interactions determined by technological factors are deter-mined. The design features of electronic devices based on magnetic vortices and skyrmions are studied. Various technological approaches to the fabrication of structures with different magnetic anisotropy properties are studied.
About the authors
A. V. Prokaznikov
Valiev Institute of Physics and Technology, Yaroslavl Branch, Russian Academy of Sciences
Email: prokaznikov@mail.ru
Yaroslavl, 150007 Russia
V. A. Paporkov
Demidov Yaroslavl State University
Email: prokaznikov@mail.ru
Yaroslavl, 150003 Russia
V. A. Chirikov
Demidov Yaroslavl State University
Email: prokaznikov@mail.ru
Yaroslavl, 150003 Russia
N. A. Evseeva
Demidov Yaroslavl State University
Author for correspondence.
Email: prokaznikov@mail.ru
Yaroslavl, 150003 Russia
References
- Everschor-Sitte Masell J., Reeve R.M., Klaui M. Perspective: Magnetic skyrmions − Overview of recent progress in an active research field // Jour. Appl. Phys. 2018. V. 124. P. 240901.
- Krishnan K.M. Fundamentals and applications of magnetic materials. Oxford University Press. NY, USA. 2016. 794 p.
- Zang J., Cros V., Hoffmann A. (eds). Topology in Magnetism. Springer series in Solid State Science. V. 192. Springer International Company. 2018. Springer. Schwitzerland. 416 p.
- Guimaraes A.P. Principles of Nanomagnetism. 2017. Springer International Publishing AG. Schwitzerland. 330 p.
- Gaididai Y., Kravchuk V.P., Sheka D.D. Curvature effect in thin magnetic shells. // Phys. Rev. Lett. 2014. V. 112. P. 257203.
- Gaididai Y., Kravchuk V.P., Sheka D.D. Curvature effects in statics and dynamics of low dimensional magnets. // Journ. Phys. A: Math. and Theor. 2015. V. 48. P. 125202.
- Абрикосов А.А. Основы теории металлов. М.: Наука, 1987. 520 с.
- Шмидт В.В. Введение в физику сверхпроводников. М.: МЦНМО, 2000. 402 с.
- Prange R.E., Girvin S.M. The Quantum Hall Effect. Springer-Verlag, NY, Berlin, Heidelberg, 1990. 463 p.
- Lejnell K., Karlhede A., Sondhi S.L. Phys. Rev. B. Effective-action studies of quantum Hall spin textures // 1999. V. 59. № 15. P. 10183–10192.
- Das S., Tang Y.L., Hong Z., Gonçalves M.A.P., McCarter M.R., Klewe C., Nguyen K.X., Gómez-Ortiz F., Shafer P., Arenholz E., Stoica V.A., Hsu S.-L., Wang B., Ophus C., Liu J.F., Nelson C.T., Saremi S., Prasad B., Mei A.B., Schlom D. G., Íñiguez J., García-Fernández P., Muller D.A., Chen L.Q., Junquera J., Martin L.W., Ramesh R. Observation of room-temperature polar skyrmions // Nature. 2019. V. 568. P. 368–372.
- Rayfield G.W., Reif F. Quantized Vortex Rings in Superfluid Helium // Phys. Rev. 1964. V. 136. № 5A. P. A1194–A1208.
- Eto M., Hirono Y., Nitta M., Yasui S. Vortices and other topological solitons in dense quark matter. // Prog. Theor. Exp. Phys. 2014. P. 012D01.
- Orlando T.P., Mooij J.E., Tian L., Van der Wal C.H., Levitov L.S., Lloyd S., Mazo J.J. Superconducting persistent-current qubit. // Phys. Rev. B. 1999. V. 60. № 22. P. 15398–15413.
- Shcherbakova A.V., Fedorov K.G., Shulga K.V., Ryazanov V.V., Bolginov V.V., Oboznov V.A., Egorov S.V., Shkolnikov V.O., Wolf M.J., Beckman D., Ustinov A.V. Fabrication and measurements of hybrid Nb/Al Josephson junctions and flux qubits with π-shifters // Supercond. Sci. Technol. 2015. V. 28. P. 025009.
- Ружицкий В.И. Новые физические подходы к решению задачи масштабирования элементной базы цифровой сверхпроводниковой электроники. Диссертация на соискание ученой степени кандидата физико-математических наук. Москва. МГУ им. М.В. Ломоносова. 2021. 121 с.
- Калентьева И.Л., Вихрова О.В., Данилов Ю.А., Дорохин М.В., Дудин Ю.А., Здоровейщев А.В., Кудрин А.В., Тимирязева М.П., Тимирязев А.Г., Никитов С.А., Садовников А.В. Модифицирование магнитных свойств сплава CoPt путем ионного облучения // ФТТ. 2019. Т. 61. № 9. С. 1694–1699.
- Калентьева И.Л., Вихрова О.В., Данилов Ю.А., Здоровейщев А.В., Здоровейщев Д.А., Дорохин М.В., Дудин Ю.А., Кудрин А.В., Тимирязева М.П., Тимирязев А.Г., Садовников А.В., Юнин П.А. Формирование скирмионных состояний в ионно- облученных тонких пленках CoPt. // 2022. Т. 64. № 9. С. 1304–1310.
- Tsvelik A.M. Quantum Field Theory in Condensed Matter Physics. Cambridge University Press. NY, 1998.
- Kardar M. Statistical Physics of Fields. Cambridge University Press. NY, 2007.
- Metlov K.L. Magnetization patterns in ferromagnetic nanoelements as function of complex variables. // 2010. Phys. Rev. Lett. 105. P. 107201.
- Carvalho-Santos V.L., Elias R.G., Altbir D., Fonesca J.M. Stability of scirmions on curved surfaces in the presence of magnetic field // Journ. Magn. Magn. Mat. 2015. V. 391. P. 179–183.
- Vilas-Boas P.S.C., Elias R.G., Altbir D., Fonesca J.M., Carvalho-Santos V.L. Topological magnetic solitons on a paraboloidal shell // Phys. Lett. A. 2015. 379. P. 47–53.
- Sheka D.D., Kravchuk V.P., Gaididei Y. Curvature effects in statics and dynamics of low dimentional magnets // Journ. Phys. A: Math. and Theor. 2015. V. 48. P. 25202.
- Vansteenkiste A., Leliaert J., Dvornik M., Helsen M., Garsia-Sanchez F., B. Van Waeyenberge F. The design and verification of MuMax3 // AIP Advances. 2014. V. 4. P. 107133.
- Lopez-Diaz L., Aurelio D., Torres L., Martinez E., Hernandez-Lopez M.A., Gomez J., Alejos O., Carpentieri M., Finocchio G., Consolo G. Micromagnetic simulations using Graphics Processing Units // J. Phys. D: Appl. Phys. 2012. V. 45 P. 323001.
- Zhang S., Li Z. Roles of Nonequilibrium Conduction Electrons on the Magnetization Dynamics of Ferromagnets // Phys. Rev. Lett. 2004. V. 93. P. 127204.
- Leliaert J., Dvornik M., Mulkers J., De Clercq J., Milošević M.V., Van Waeyenberge B. Fast micromagnetic simulations on GPU − recent advances made with mumax3 // J. Phys. D: Appl. Phys. 2018. V. 51. P. 123002.
- Leliaert J., Mulkers J., De Clercq J., Coene A., Dvornik M., Van Waeyenberge B. Adaptively time stepping the stochastic Landau-Lifshitz-Gilbert equation at nonzero temperature: Implementation and validation in MuMax3 // AIP Advances. 2017. V. 7. P. 125010.
- Gaididei Y.B., Kravchuk V.P., Sheka D.D., Martens F.G. Switching phenomena in magnetic vortex dynamics // Low Temp. Phys. 2008. V. 34. № 7. P. 528–534.
- Prokaznikov A.V., Paporkov V.A., Chirikov V.A. Controlling the Position of a Magnetic Vortex on a Nanostructured Surface in Magnetic Memory Elements // Russian Microelectronics. 2022. V. 51. № 1. P. 1–15.
- Liu L., Chen W., Zhen Y. Current-driven skyrmion motion beyond linear regime: interplay between skyrmion transport and deformation. // Phys. Rev. Appl. 2020. V. 14. P. 024077. https://doi.org/10.1103/PhysRevApplied.14.024077
- Vojkovic S., Carvalho-Santos V.L., Fonesca J.M., Nunez A.S. Vortex-antivortex pairs nduced by curvature in toroidal nanomagnets. // Journ. Appl. Phys. 2017. V. 121. P. 113906.
- Lebib A., Li S.P., Natali M., Chen Y. Size and thickness dependences of magnetization reversal in Co dot arrays. // Journ. Appl. Phys. 2001. V. 89. № 7. P. 3892–3896.
- Cowburn R.P., Koltsov D.K., Adeyeye A.O., Welland M.E. Single-Domain Circular Nanomagnets. // Phys. Rev. Lett. 1999. V. 83. № 5. P. 1042–1045.
- Rothman J., Klaui M., Lopez-Diaz L., Vaz C.A.F., Bleloch A., Bland J.A.C., Cui Z., Speaks R. Observation of a Bi-Domain State and Nucleation Free Switching in Mesoscopic Ring Magnet // Phys. Rev. Lett. 2001. V. 86. № 6. P. 1098–1101.
- Park Y.-K., Kim D.-Y., Kim J.-S., Nam Y.-S., Park M.-H., Choi H.-C., Min B.-C., Choe S.-B. // Experimental observation of the correlation between the interfacial Dzyaloshinskii–Moriya interaction and work function in metallic magnetic trilayers. NPG Asia Materials. 2018. 10: 995–1001. https://doi.org/10.1038/s41427-018-0090-x
- Dai Y.Y., Wang H., Tao P., Yang T., Ren W.J., Zhang Z.D. Skyrmion ground state and gyration of skyrmions in magnetic nanodisks without the Dzyaloshinsky-Moriya interaction. // Phys. Rev. B. 2013. V. 88. P. 054403.
- Nozaki T., Konoto M., Nozaki T., Kubota H., Fukushima A., Yuasa S. Control of the magnetic domain of Pt/Co/Ru/MgO multilayer: Effect of Co thickness and Ru insertion // AIP Advances. 2020. V. 10. P. 035130. https://doi.org/10.1063/1.5136044
- Gweon H.K., Park H.-J., Kim K.-W., Lee K.-J., Lim S.H. Intrinsic origin of interfacial second-order magnetic anisotropy in ferromagnet/normal metal heterostructures // NPG Asia Materials (2020) 12:23. https://doi.org/10.1038/s41427-020-0205-z
- Carcia P.F., Meinhaldt A.D., Suna A. Perpendicular magnetic anisotropy in Pd/Co thin film layered structures // Appl. Phys. Lett. 1985. V. 47. P. 178–180. https://doi.org/10.1063/1.96254
- Vogel A., Drews A., Kamionka T., Bolte M., Mayer G. Influence of dipolar interaction on vortex dynamics in arrays of ferromagnetic disks // Phys. Rev. Lett. 2010. V. 105. P. 037201.
- Шульга К.В. Микроволновое исследование сверхпроводящих когерентных систем и квантовых метаматериалов. Дис. ... канд. физ.-мат. н. Москва, 2017. 115 с.
- Wallraff A., Kemp A., Ustinov A.V. Quantum Dynamics of Vortices and Quantum Qubits. P. 162–185 in book: Beth T., Leuchs G. (eds). Quantum Information Processing. 2005. Wiley-VCH Verlag GmbH & Ko. KGaA. Weinheim. 424 p.
- Wang J., Zhang J., Shimada T., Kitamura T. Effect of strain on the evolution of magnetic multi-vortices in ferromagnetic nano-platelets // Journ. Phys.: Cond. Matter. 2013. V. 25. P. 226002
- Sandratskii L.M. Insight into the Dzyaloshinskii-Moriya interaction through first- principles study of chiral magnetic structures // Phys. Rev. B. 2017. V. 96. P. 024450.
- Udvardi L. Szunyogh L., Palota’s K., Weinberger P. First-principles relativistic study of spin waves in thin magnetic films // Phys. Rev. B. 2003. V. 68. P. 104436.
- Cardias R., Szilva A., Bezerra-Neto M.M., Ribeiro M.S., Bergman A., Kvashnin Y.O., Fransson J., Klautau A.B., Eriksson O., Nordström L. First principles Dzyaloshinskii–Moriya interaction in a non-collinear framework // Sci. Rep. 2020. 10:20339.
- Prokaznikov A.V., Paporkov V.A. Study of the magneto-optical properties of structures on curved surfaces for creating memory elements on magnetic vortices // Russian Microelectronics. 2020. V. 49. № 5. P. 358–371.
- Prokaznikov A.V., Paporkov V.A., Selyukov R.V., Vasilev S.V., Savenko O.V. Magneto-Optical Properties of Multilayer Structures Based on Cobalt and Chromium- Group Metals for Magnetic Memory Elements // Russian Microelectronics. 2022. V. 51. № 6. P. 454–464.
- Tejo F., Riveros A., Escrig J., Guslienko K.Y., Chubykalo-Fesenko O. Distinct magnetic field dependence of Neel skyrmion sizes in ultrathin nanodots // Sci. Reports. 2018. V. 8. P. 6280.
- Jaehun Cho, Nam-Hui Kim, Sukmock Lee, June-Seo Kim, Reinoud Lavrijsen, Aurelie Solignac, Yuxiang Yin, Dong-Soo Han, Niels J.J. van Hoof, Henk J.M. Swagten Bert Koopmans, Chun-Yeol You. Thickness dependence of the interfacial Dzyaloshinskii–Moriya interaction in inversion symmetry broken systems. // Nature Commun. 2015. V. 6. P. 7635.
- Ourdani D., Roussigné Y., Chérif S.M., Gabor M.S., Belmeguenai M. Dependence of the interfacial Dzyaloshinskii–Moriya interaction, perpendicular magnetic anisotropy and damping in Co-based systems on the thickness of Pt and Ir layers // Phys. Rev. B. 2021. V. 104. P. 104421.
- Давыдов А.С. Теория твердого тела. М.: Наука, 1976. 639 с.
- Kundu A., Zhang S. Dzyaloshinskii-Moriya interaction mediated by spin-polarized band with Rashba spin-orbit coupling // Phys. Rev. B. 2015. V. 92. P. 094434.
- Büttner F., Lemesh I., Beach G.S.D. Theory of isolated magnetic skyrmions: from fundamentals to room temperature applications // Sci. Rep. 2018. V. 8. P. 4464.
- Lai P., Zhao G.P., Tang H., Ran N., Wu S.Q., Xia J., Zhang X., Zhou Y. An Improved Racetrack Structure for Transporting a Skyrmion // Sci. Rep. 2017. V. 7. P. 45330.
- Blundell S. Magnetism in Condensed Matter. Oxford University Press Inc. Oxford, NY. 2001. 238 p.
- Büscher C., Auerswald T., Scheer E., Schröder A. Löhneysen H. Claus H. Ferromagnetic transition in dilute Fe–Pd alloys // Phys. Rev. B. 1992. V. 46. № 2. P. 983–989.
- Столяров В.С. Исследование сверхпроводящих джозефсоновских контактов с туннельным и ферромагнитным слоями. Дис. ... канд. физ.-мат. н. Черноголовка, 2012. 182 с.
- Tangwatanakul W., Chokprasombat K., Sirisathitkul C., Jantaratana P., Sirisathitku Y. Magnetic phase transition of annealed FePt based nanoparticles synthesized by using Fe(b-diketonate)3 // Journ. Alloys and Compounds. 2016. V. 654. P. 234–239.
- Камзин А.С., Wei F., Ганеев В.Р., Вилиуллин А.А., Зарипова Л.Д. Микроструктура и магнитные свойства многослойных структур [Fe/Pt]n, полученных методом последовательного напыления // ФТТ. 2013. Т. 55. Вып. 9. С. 1743–1748.
- Lyubina J., Rellinghaus B., Gutfleisch O., Albrecht M. Structure and Magnetic Properties of L10-Ordered Fe–Pt Alloys and Nanoparticles. In: Handbook of Magnetic Materials. 2011. V. 19. Elsevier. London. P. 291–407. https://doi.org/10.1016/S1567- 2719(11)19005-8.
Supplementary files











