Расчет напряженности электрического поля и плотности тока внутри тонкого металлического слоя с учетом скин-эффекта
- Авторы: Завитаев Э.В.1, Русаков О.В.2, Чухлеб Е.П.3
-
Учреждения:
- Мытищинский филиал Московского государственного технического университета им. Н.Э. Баумана
- Государственный гуманитарно-технологический университет
- Муниципальное учреждение дополнительного образования Центр дополнительного образования “Малая академия наук Импульс”
- Выпуск: Том 52, № 1 (2023)
- Страницы: 32-45
- Раздел: МОДЕЛИРОВАНИЕ ПРИБОРОВ
- URL: https://bakhtiniada.ru/0544-1269/article/view/138486
- DOI: https://doi.org/10.31857/S0544126922700193
- EDN: https://elibrary.ru/CXYORE
- ID: 138486
Цитировать
Полный текст
Аннотация
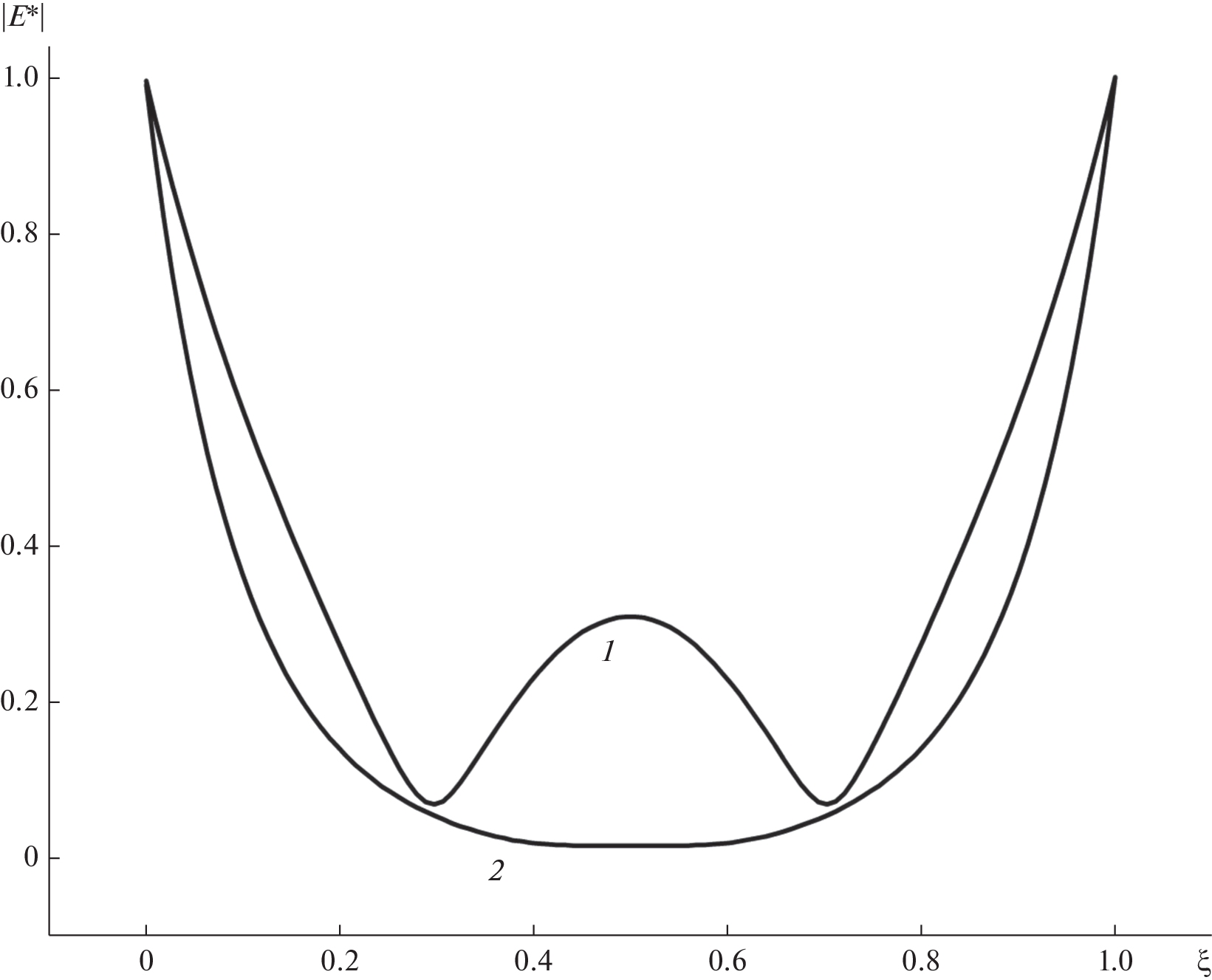
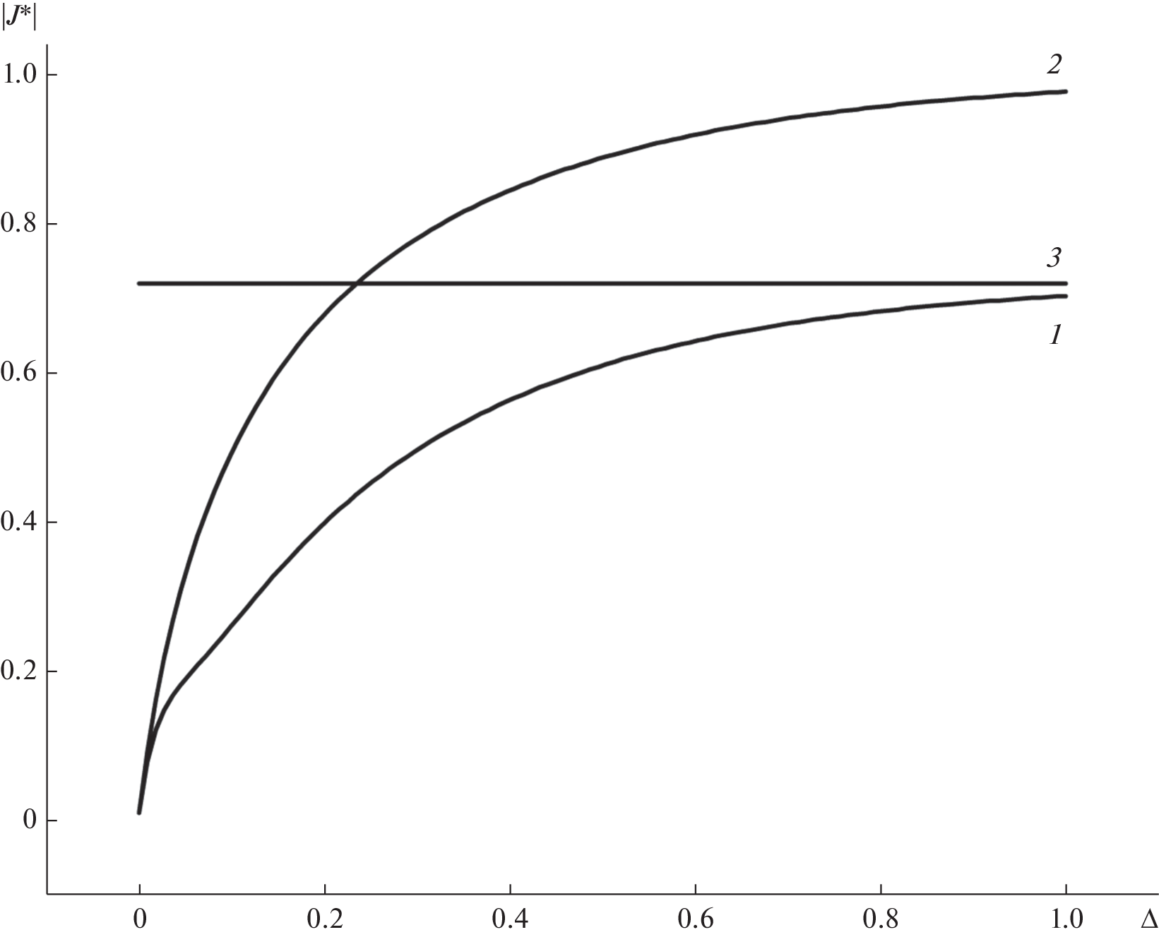
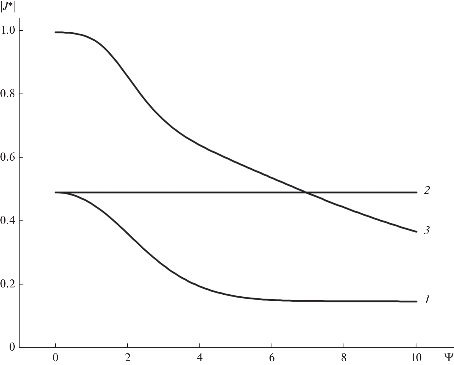
Впервые решена задача о распределении электрического поля и электрического тока внутри тонкого металлического слоя при наличии скин-эффекта с учетом зеркально-диффузного характера отражения электронов от внутренних поверхностей слоя. Рассмотрены предельные случаи и проведено обсуждение полученных результатов.
Ключевые слова
Об авторах
Э. В. Завитаев
Мытищинский филиал Московского государственноготехнического университета им. Н.Э. Баумана
Email: EduardZavitaev@yandex.ru
Россия, 141005, Мытищи
О. В. Русаков
Государственный гуманитарно-технологический университет
Email: EduardZavitaev@yandex.ru
Россия, 142611, Орехово-Зуево
Е. П. Чухлеб
Муниципальное учреждение дополнительного образования Центр дополнительногообразования “Малая академия наук Импульс”
Автор, ответственный за переписку.
Email: EduardZavitaev@yandex.ru
Россия, 142432, Черноголовка
Список литературы
- Ландау Л.Д., Лифшиц И.М. Электродинамика сплошных сред. М.: Физматлит, 2016. 656 с.
- Моисеев И.О., Юшканов А.А., Яламов Ю.И. Влияние скин-эффекта на поглощение электромагнитного излучения металлической частицей // ЖТФ. 2004. Т. 74. Вып. 1. С. 87–92.
- Завитаев Э.В., Русаков О.В., Юшканов А.А. Скин-эффект в тонкой цилиндрической проволоке из металла // ФТТ. 2012. Т. 54. Вып. 6. С. 1041–1047.
- Савенко О.В. Расчет высокочастотной электропроводности и постоянной холла для тонкой металлической пленки // Вестник МГОУ. Серия: Физика-Математика. 2016. № 4. С. 43–55.
- Кузнецова И.А., Романов Д.Н., Савенко О.В., Юшканов А.А. Расчет высокочастотной электропроводности тонкого полупроводникового слоя в случае различных коэффициентов зеркальности его поверхностей // Микроэлектроника. 2017. Т. 46. № 4. С. 275–283.
- Кузнецова И.А., Савенко О.В., Юшканов А.А. Влияние граничных условий на электрические и гальваномагнитные свойства тонкой металлической пленки // Поверхность. Рентген., синхротр. и нейтрон. исслед. 2017. № 11. С. 52–60.
- Березкина С.В., Кузнецова И.А., Юшканов А.А. Поведение электронной плазмы в тонкой металлической пластине в переменном электрическом поле // ЖТФ. 2006. Т. 76. Вып. 5. С. 1–7.
- Завитаев Э.В., Русаков О.В., Чухлеб Е.П. Электрическая проводимость тонкого металлического слоя с учетом отклонения от закона Видемана–Франца // Поверхность. Рентгеновские, синхротронные и нейтронные исследования, 2022. № 8. С. 36–42.
- Ландау Л.Д., Лифшиц Е.М. Теоретическая физика, т. 10. Физическая кинетика. М.: Физматлит, 2007. 536 с.
- Ландау Л.Д., Лифшиц Е.М. Статистическая физика. Часть 1. М.: Физматлит, 2010. 616 с.
Дополнительные файлы







