Маркеры антропонозных вирусных инфекций у зеленых мартышек, поступивших из мест естественного обитания (Танзания)
- Авторы: Догадов Д.И.1, Кюрегян К.К.2,3, Гончаренко А.М.1, Миносян А.А.1, Кочконян А.А.1, Карлсен А.А.2,3, Вышемирский О.И.1, Карал-оглы Д.Д.1, Михайлов М.М.2,3
-
Учреждения:
- ФГБНУ «Научно-исследовательский институт медицинской приматологии» Минобрнауки России
- ФБУН «Центральный научно-исследовательский институт эпидемиологии» Роспотребнадзора
- ФГБНУ «Научно-исследовательский институт вакцин и сывороток имени И.И. Мечникова»
- Выпуск: Том 68, № 5 (2023)
- Страницы: 394-403
- Раздел: ОРИГИНАЛЬНЫЕ ИССЛЕДОВАНИЯ
- URL: https://bakhtiniada.ru/0507-4088/article/view/231861
- DOI: https://doi.org/10.36233/0507-4088-188
- EDN: https://elibrary.ru/awajxs
- ID: 231861
Цитировать
Аннотация
Введение. Приматы, наряду с грызунами и летучими мышами, наиболее часто оказываются резервуаром и источником зоонозных вирусных инфекций. Кроме того, у диких обезьян и у приматов, содержащихся в неволе, выявляют различные человеческие вирусы. Изучение вирусного разнообразия у обезьян необходимо для ограничения потенциальной передачи вирусов между людьми и приматами разных видов.
Целью работы являлось изучение маркеров антропонозных вирусных инфекций у зеленых мартышек вервет (Chlorocebus pygerythrus), поступивших из мест естественного обитания (Танзания).
Материалы и методы. Образцы фекалий (n = 56) и сывороток крови (n = 75), полученные от 75 животных на 10-е и 23-и сутки соответственно после поступления в приматологический центр, были протестированы на наличие маркеров антропонозных вирусных инфекций (вирус Эбола, вирус Марбург, вирус лимфоцитарного хориоменингита (ЛХМ), вирус гепатита С (ВГС), вирус простого герпеса 1-го и 2-го типов (ВПГ-1,2), цитомегаловирус (ЦМВ), вирус Эпштейна–Барр (ВЭБ), вирус парагриппа 1-го и 3-го типов, кишечный аденовирус, ротавирус) с применением методов иммуноферментного анализа и полимеразной цепной реакции.
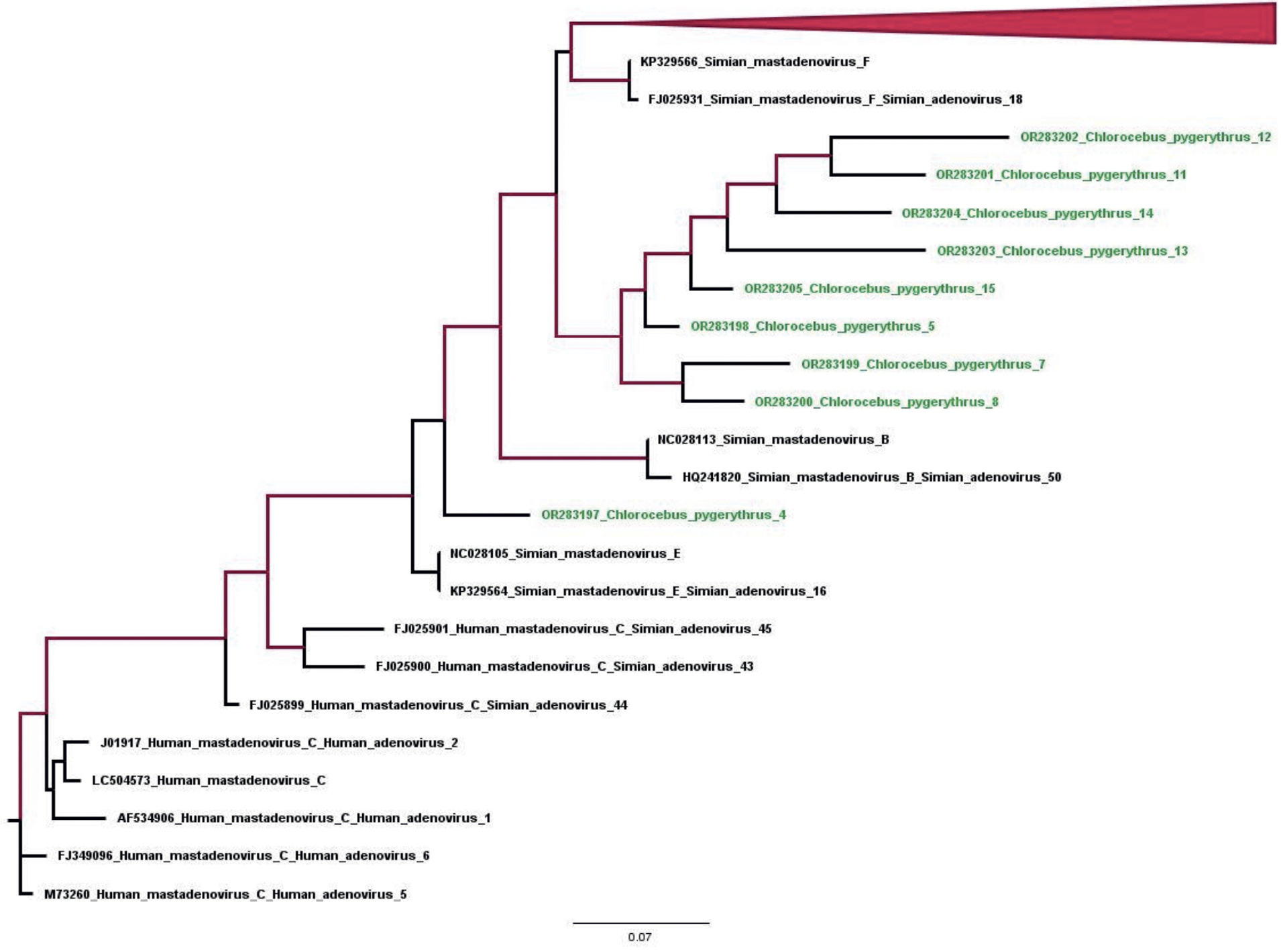
Результаты и обсуждение. У обследованных животных были обнаружены маркеры 6 из 11 исследованных вирусов. Среди маркеров герпесвирусных инфекций IgG-антитела к ВПГ-1,2 (15,9%) и ЦМВ (15,9%) выявлялись в 2 раза реже, чем к ВЭБ (31,8%). Среди маркеров респираторных вирусных инфекций были обнаружены IgG-антитела к вирусу парагриппа 1-го типа (6,8%). Среди маркеров кишечных вирусных инфекций у 14,3% животных был обнаружен антиген ротавируса, а у 94% – ДНК аденовируса обезьян. Маркеры геморрагических лихорадок Эбола, Марбург, ЛХМ, ВГС, а также парагриппа 3-го типа выявлены не были.
Заключение. При импорте обезьян из разных регионов мира необходима система скрининга вирусных инфекций с учетом эпидобстановки как в стране импорта, так и в стране экспорта.
Полный текст
Открыть статью на сайте журналаОб авторах
Дмитрий Игоревич Догадов
ФГБНУ «Научно-исследовательский институт медицинской приматологии» Минобрнауки России
Автор, ответственный за переписку.
Email: dima_loko86@mail.ru
ORCID iD: 0000-0003-1596-0509
кандидат биол. наук, ведущий научный сотрудник лаборатории инфекционных вирусов
Россия, 354376, СочиКарен Каренович Кюрегян
ФБУН «Центральный научно-исследовательский институт эпидемиологии» Роспотребнадзора; ФГБНУ «Научно-исследовательский институт вакцин и сывороток имени И.И. Мечникова»
Email: karen-kyuregyan@yandex.ru
ORCID iD: 0000-0002-3599-117X
доктор биол. наук, профессор РАН, заведующий лабораторией молекулярной эпидемиологии вирусных гепатитов, ведущий научный сотрудник лаборатории вирусных гепатитов
Россия, 111123, Москва; 105064, МоскваАлександра Михайловна Гончаренко
ФГБНУ «Научно-исследовательский институт медицинской приматологии» Минобрнауки России
Email: morgan_123@rambler.ru
ORCID iD: 0000-0002-6979-9784
научный сотрудник лаборатории инфекционных вирусов
Россия, 354376, СочиАлберт Артурович Миносян
ФГБНУ «Научно-исследовательский институт медицинской приматологии» Минобрнауки России
Email: malbert97@bk.ru
ORCID iD: 0009-0007-6459-1451
лаборант-исследователь лаборатории инфекционных вирусов
Россия, 354376, СочиАрмен Арменакович Кочконян
ФГБНУ «Научно-исследовательский институт медицинской приматологии» Минобрнауки России
Email: kochkonyan7armen@gmail.com
ORCID iD: 0009-0003-1648-541X
лаборант-исследователь лаборатории инфекционных вирусов
Россия, 354376, СочиАнастасия Андреевна Карлсен
ФБУН «Центральный научно-исследовательский институт эпидемиологии» Роспотребнадзора; ФГБНУ «Научно-исследовательский институт вакцин и сывороток имени И.И. Мечникова»
Email: karlsen12@gmail.com
ORCID iD: 0000-0002-6013-7768
научный сотрудник лаборатории молекулярной эпидемиологии вирусных гепатитов, научный сотрудник лаборатории вирусных гепатитов
Россия, 111123, Москва; 105064, МоскваОлег Иванович Вышемирский
ФГБНУ «Научно-исследовательский институт медицинской приматологии» Минобрнауки России
Email: olegvyshem@mail.ru
ORCID iD: 0000-0002-5345-8926
кандидат биол. наук, ведущий научный сотрудник лаборатории инфекционных вирусов
Россия, 354376, СочиДжина Джинаровна Карал-оглы
ФГБНУ «Научно-исследовательский институт медицинской приматологии» Минобрнауки России
Email: karal_5@mail.ru
ORCID iD: 0000-0003-3606-1668
кандидат биол. наук, заместитель директора по научной деятельности
Россия, 354376, СочиМихаил Михайлович Михайлов
ФБУН «Центральный научно-исследовательский институт эпидемиологии» Роспотребнадзора; ФГБНУ «Научно-исследовательский институт вакцин и сывороток имени И.И. Мечникова»
Email: michmich2@yandex.ru
ORCID iD: 0000-0002-6636-6801
доктор медицинских наук, профессор, член-корр. РАН, главный научный сотрудник лаборатории молекулярной эпидемиологии вирусных гепатитов, заведующий лабораторией вирусных гепатитов
Россия, 111123, Москва; 105064, МоскваСписок литературы
- Wachtman L., Mansfield K. Viral diseases of nonhuman primates. In: Nonhuman Primates in Biomedical Research. Volume 2: Diseases. Elsevier; 2012: 1–104. https://doi.org/10.1016/B978-0-12-381366-4.00001-8
- Olival K.J., Hosseini P.R., Zambrana-Torrelio C., Ross N., Bogich T.L., Daszak P. Host and viral traits predict zoonotic spillover from mammals. Nature. 2017; 546(7660): 646–50. https://doi.org/10.1038/nature22975
- Devaux C.A., Mediannikov O., Medkour H., Raoult D. Infectious disease risk across the growing human-non human primate interface: A review of the evidence. Front. Public Health. 2019; 7: 305. https://doi.org/10.3389/fpubh.2019.00305
- Patrono L.V., Samuni L., Corman V.M., Nourifar L., Röthemeier C., Wittig R.M., et al. Human coronavirus OC43 outbreak in wild chimpanzees, Côte d´Ivoire, 2016. Emerg. Microbes Infect. 2018; 7(1): 118. https://doi.org/10.1038/s41426-018-0121-2
- Liu Z.J., Qian X.K., Hong M.H., Zhang J.L., Li D.Y., Wang T.H., et al. Global view on virus infection in non-human primates and implications for public health and wildlife conservation. Zool. Res. 2021; 42(5): 626–32. https://doi.org/10.24272/j.issn.2095-8137.2021.080
- Dogadov D.I., Korzaya L.I., Karlsen A.A., Kyuregyan K.K. Molecular genetic identification of isolates of the hepatitis A virus (HAV) from monkeys at Adler Primate Center. J. Med. Primatol. 2018; 47(2): 87–92. https://doi.org/10.1111/jmp.12333
- Dogadov D.I., Korzaya L.I., Kyuregyan K.K., Karlsen A.A., Kichatova V.S., Potemkin I.A., et al. Natural infection of captive cynomolgus monkeys (Macaca fascicularis) with hepatitis E virus genotype 4. Arch. Virol. 2019; 164(10): 2515–8. https://doi.org/10.1007/s00705-019-04337-3
- Eberle R., Jones-Engel L. Understanding primate herpesviruses. J. Emerg. Dis. Virol. 2017; 3(1): 1–11. https://doi.org/10.16966/2473-1846.127
- Корзая Л.И., Догадов Д.И., Гончаренко А.М., Лапин Б.А. Сравнительное изучение противокоревого иммунитета у взрослого населения города Сочи и обезьян Адлерского приматологического центра. Журнал микробиологии, эпидемиологии и иммунобиологии. 2019; 96(2): 61–7. https://doi.org/10.36233/0372-9311-2019-2-61-67 https://elibrary.ru/azxijw
- Корзая Л.И., Догадов Д.И., Гончаренко А.М., Карлсен A.A., Кюрегян K.K., Михайлов М.И. Распространение маркёров респираторных вирусов человека среди обезьян адлерского приматологического центра. Вопросы вирусологии. 2022; 66(6): 425–33. https://doi.org/10.36233/0507-4088-77 https://elibrary.ru/cbntjh
- Molina C.V., Heinemann M.B., Kierulff C., Pissinattiet A., da Silva T.F., de Freitas D.G., et al. Leptospira spp., rotavirus, norovirus, and hepatitis E virus surveillance in a wild invasive golden-headed lion tamarin (Leontopithecus chrysomelas; Kuhl, 1820) population from an urban park in Niterói, Rio de Janeiro, Brazil. Am. J. Primatol. 2019; 81(3): e22961. https://doi.org/10.1002/ajp.22961
- Smith G.C., Lester T.L., Heberling R.L., Kalter S.S. Coronavirus-like particles in nonhuman primate feces. Arch. Virol. 1982; 72(1-2): 105–11. https://doi.org/10.1007/BF01314455
- Wang Y., Tu X., Humphrey C., McClureet H., Jiang X., Qin C., et al. Detection of viral agents in fecal specimens of monkeys with diarrhea. J. Med. Primatol. 2007; 36(2): 101–7. https://doi.org/10.1111/j.1600-0684.2006.00167.x
- Gómez J.M., Nunn C.L., Verdú M. Centrality in primate-parasite networks reveals the potential for the transmission of emerging infectious diseases to humans. Proc. Natl Acad. Sci. USA. 2013; 110(19): 7738–41. https://doi.org/10.1073/pnas.1220716110
- Wolfe N.D., Dunavan C.P., Diamond J. Origins of major human infectious diseases. Nature. 2007; 447(7142): 279–83. https://doi.org/10.1038/nature05775
- Albrecht P., Lorenz D., Klutch M.J., Vickers J.H., Ennis F.A. Fatal measles infection in marmosets pathogenesis and prophylaxis. Infect. Immun. 1980; 27(3): 969–78. https://doi.org/10.1128/iai.27.3.969-978.1980
- Choi Y.K., Simon M.A., Kim D.Y., Yoon B.I., Kwon S.W., Lee K.W., et al. Fatal measles virus infection in Japanese macaques (Macaca fuscata). Vet. Pathol. 1999; 36(6): 594–600. https://doi.org/10.1354/vp.36-6-594
- Wallis J., Lee D.R. Primate conservation: The prevention of disease transmission. Int. J. Primatol. 1999; 20(6): 803–26. https://doi.org/10.1023/A:1020879700286
- Lapin B.A., Shevtsova Z.V. Monkey viral pathology in the Sukhum colony and modeling human viral infections. J. Med. Primatol. 2018; 47(4): 273–7. https://doi.org/10.1111/jmp.12351
- Догадов Д.И., Корзая Л.И., Кюрегян K.K., Карлсен A.A., Михайлов М.И. Маркёры вирусного гепатита Е (Hepeviridae, Orthohepevirus, Orthohepevirus A) у импортированных низших обезьян Старого Света. Вопросы вирусологии. 2021; 66(3): 182–8. https://doi.org/10.36233/0507-4088-34 https://elibrary.ru/xvmkmz
- Bányai K., Esona M.D., Liu A., Wang Y., Tu X., Jiang B. Molecular detection of novel adenoviruses in fecal specimens of captive monkeys with diarrhea in China. Vet. Microbiol. 2010; 142(3-4): 416–9. https://doi.org/10.1016/j.vetmic.2009.10.014
- Корзая Л.И., Лапин Б.A., Кебурия В.В., Чикобава М.Г. Естественное инфицирование низших приматов вирусом гепатита С. Бюллетень экспериментальной биологии и медицины. 2002; 133(2): 178–81. https://doi.org/10.1023/A:1015511208671 https://elibrary.ru/lhjutx
- Kosoltanapiwat N., Tongshoob J., Ampawong S., Reamtong O., Prasittichai L., Yindee M., et al. Simian adenoviruses: Molecular and serological survey in monkeys and humans in Thailand. One Health. 2022; 15: 100434. https://doi.org/10.1016/j.onehlt.2022.100434
- Roy S., Vandenberghe L.H., Kryazhimskiy S., Grant R., Calcedo R., Yuan X., et al. Isolation and characterization of adenoviruses persistently shed from the gastrointestinal tract of non-human primates. PLoS Pathog. 2009; 5(7): e1000503. https://doi.org/10.1371/journal.ppat.1000503
- Morris S.J., Sebastian S., Spencer A.J., Gilbert S.C. Simian adenoviruses as vaccine vectors. Future Virol. 2016; 11(9): 649–59. https://doi.org/10.2217/fvl-2016-0070
- Islam A., Hossain M.E., Haider N., Rostal M.K., Mukharjee S.K., Ferdouset J., et al. Molecular characterization of group A rotavirus from rhesus macaques (Macaca mulatta) at human–wildlife interfaces in Bangladesh. Transbound. Emerg. Dis. 2020; 67(2): 956–66. https://doi.org/10.1111/tbed.13431
- Otsyula M., Yee J., Suleman M., Tarara R., Martin J., Woods P., et al. Rotavirus infection in African, non-human primates. Ann. Trop. Med. Parasitol. 1996; 90(6): 659–61. https://doi.org/10.1080/00034983.1996.11813099
- Simmons J.H. Herpesvirus infections of laboratory macaques. J. Immunotoxicol. 2010; 7(2): 102–13. https://doi.org/10.3109/15476910903409843
- Голева О.В., Мурина Е.А., Осипова З.А. Серологические маркеры реактивации вируса Эпштейна-Барр у детей с вирусными энцефалитами. Журнал инфектологии. 2015; 7(1): 70–4. https://elibrary.ru/tqqpvh
- Махнева Н.В., Сюч Н.И., Воронова В.В., Белецкая Л.В. Вирус Эпштейна-Барр и цитомегаловирус при аутоиммунной пузырчатке: действительно ли их роль случайна? Предварительное сообщение. Альманах клинической медицины. 2016; 44(1): 13–7. https://doi.org/10.18786/2072-0505-2016-44-1-13-17 https://elibrary.ru/vrraaj
- Churchill A.E. The isolation of parainfluenza 3 virus from fatal cases of pneumonia in erythrocebus patas monkeys. Br. J. Exp. Pathol. 1963; 44(5): 529–37.
- Sasaki M., Ishii A., Orba Y., Thomas Y., Hang’ombe B.M., Moonga L., et al. Human parainfluenza virus type 3 in wild nonhuman primates, Zambia. Emerg. Infect. Dis. 2013; 19(9): 1500–3. https://doi.org/10.3201/eid1909.121404
Дополнительные файлы



