Поздние осложнения лекарственного лечения рака молочной железы: остеопороз, кардиотоксичность, нарушения фертильности (Часть 2)
- Авторы: Семиглазова Т.Ю.1,2, Понасенко О.И.1, Лященко В.А.1, Абдуллаева Ш.Р.1, Кудряшова Т.И.1, Бриш Н.А.1, Алексеева Ю.В.1, Крутов А.А.1, Ткаченко Е.В.1, Филатова Л.В.1, Козявин Н.А.1, Лавринович О.Е.1, Караваева Т.А.1,3,4,5, Ульрих Е.А.1,2,6, Семиглазов В.В.1,7, Каспаров Б.С.1,3, Криворотько П.В.1, Семиглазов В.Ф.1
-
Учреждения:
- Национальный медицинский исследовательский центр онкологии имени Н.Н. Петрова
- Северо-Западный государственный медицинский университет им. И.И. Мечникова
- Санкт-Петербургский государственный педиатрический медицинский университет
- Национальный медицинский исследовательский центр психиатрии и неврологии имени В.М. Бехтерева
- Санкт-Петербургский государственный университет
- Национальный медицинский исследовательский центр имени В.А. Алмазова
- Первый Санкт-Петербургский государственный медицинский университет имени академика И.П. Павлова
- Выпуск: Том 71, № 1 (2025)
- Страницы: 17-34
- Раздел: ОБЗОРЫ
- URL: https://bakhtiniada.ru/0507-3758/article/view/291518
- DOI: https://doi.org/10.37469/0507-3758-2025-71-1-OF-2029
- ID: 291518
Цитировать
Полный текст
Аннотация
Достижения последних лет в усовершенствовании методов лечения рака молочной железы (РМЖ) позволили значительно увеличить общую выживаемость среди больных. Наибольшее значение приобретает качество жизни данной категории пациентов в отдаленных перспективах, на которое оказывают влияние поздние осложнения проведенной ранее гормонотерапии и химиотерапии. Так, длительная адъювантная гормонотерапия способствует ускорению темпа потери минеральной плотности костной ткани со скоростью от 2 до 11 % в год, приводя к развитию остеопороза и увеличению риска патологических переломов. Такие широко используемые в лечении РМЖ препараты как антрациклиновые антибиотики и трастузумаб обладают как острой, так и отсроченной кардиотоксичностью, в результате возрастает риск развития поздних сердечно-сосудистых событий через 5 и более лет после завершения лечения. Помимо этого, комплексное лечение РМЖ оказывает отрицательное влияние на фертильность, снижая вероятность наступления беременности на 60 %. Однако имеющиеся данные указывают на отсутствие негативного влияния беременности после завершения комплексного лечения РМЖ на онкологические исходы. В данном обзоре литературы будут рассмотрены имеющиеся данные о механизмах развития, методах профилактики, диагностики и лечения остеопороза и кардиотоксичности, индуцированных химиотерапией и гормонотерапией, а также проблемы фертильности после комплексного лечения РМЖ. Помимо этого, будут затронуты вопросы приверженности лечению (комплаенса) и наблюдения за пациентами после завершения лечения. Подчеркивается, что мультимодальный персонализированный подход с привлечением специалистов различных медицинских направлений позволяет своевременно диагносцировать и эффективно лечить поздние осложнения лекарственной терапии РМЖ, способствовать стойкой ремиссии.
Ключевые слова
Полный текст
Введение
Рак молочной железы (РМЖ) занимает лидирующую позицию в структуре заболеваемости злокачественными новообразованиями среди женщин всех возрастных групп во всем мире. Благодаря достижениям в раннем выявлении и лечении РМЖ в течение последних десятилетий произошло снижение смертности практически в 2 раза [1]. Несмотря на это, пациенты, перенесшие лечение по поводу РМЖ, сталкиваются с рядом поздних осложнений, которые могут существенно снизить качество жизни и ухудшить общий прогноз.
В обзоре Т.Ю. Семиглазовой и соавт. [2] были рассмотрены механизмы развития, диагностика, профилактика и методы лечения таких поздних осложнений проведенной химиотерапии и гормонотерапии по поводу РМЖ, как общая слабость, когнитивные нарушения, периферическая нейропатия и индуцированные лечением миелопролиферативные заболевания.
В настоящей статье мы обращаем внимание на проблему выявления, профилактики и лечения таких поздних осложнений, связанных с применением химиотерапии и гормонотерапии при лечении РМЖ, как остеопороз, кардиотоксичность и нарушения фертильности. В данной работе мы также обсуждаем вызовы, стоящие перед медицинским сообществом в области борьбы с поздними осложнениями, и предлагаем перспективные направления дальнейших исследований для более эффективной интеграции стратегий своевременных реабилитационных мероприятий и наблюдения за пациентами в клиническую практику.
Остеопороз
Длительная гормонотерапия (ГТ) является неотъемлемым этапом адъювантного лечения раннего гормонозависимого РМЖ.
Этиопатогенез. Все доступные варианты ГТ увеличивают риск развития остеопороза у женщин в пременопаузе: по данным исследований TEXT и SOFT, на 8 году наблюдения остеопороз был выявлен у 3,9 % больных, получавших тамоксифен, 7,2 % больных, получавших тамоксифен в комбинации с овариальной супрессией (ОС) и 14,8 % больных, получавших эксеместан в комбинации с ОС. При этом вероятность развития патологического перелома в зависимости от варианта адъювантной ГТ составила 5,3 %, 6,0 % и 7,7 % соответственно [3]. Таким образом, в пременопаузе назначение комбинации ингибиторов ароматазы (ИА) с ОС оказывает наиболее негативное влияние на кости и сопровождается потерей минеральной плотности костной ткани (МПКТ) до 11 % в год. Прием тамоксифена в пременопаузе приводит к снижению МПКТ до 2 % год [4].
В постменопаузе адъювантная гормонотерапия ИА ассоциирована с неизбежным снижением МПКТ и увеличением риска возникновения патологического перелома на 17 %, в особенности при применении продленной ГТ [5, 6].
Эстрогены поддерживают костный гомеостаз, ингибируя активность остеокластов и, тем самым, предотвращают развитие остеопороза. Применение ГТ (ИА ± аналоги гонадотропин-рилизинг гормонов гипофиза) формирует дефицит эстрогенов, что, посредством реализации ряда биологических механизмов (сигнальных путей RANK и Wnt, регуляции экспрессии цитокинов), приводит к повышению активности остеокластов, снижению активности остеобластов, развитию остеопении и остеопороза [7].
Диагностика. «Золотым стандартом» диагностики остеопении является денситометрия, при выполнении которой исследуется МПКТ в области поясничных позвонков и проксимального отдела бедренной кости с подсчетом Т-показателя. Проведение денситометрии рекомендовано всем пациентам до начала адъювантной ГТ, далее исследование следует выполнять ежегодно [9]. Снижение Т-показателя на одно стандартное отклонение приравнивается к снижению МПКТ на 10 % и может увеличивать риск развития перелома в 2,6 раза [8].
Профилактика и лечение. В качестве мер немедикаментозной профилактики всем больным на фоне адъювантной гормонотерапии ИА и/или ОС рекомендован прием препаратов кальция (до 1000−1200 мг в сутки), витамина Д (до 800−1000 МЕ в сутки), физические упражнения, а также отказ от курения и злоупотребления алкоголем [9, 10]. Однако данные рекомендации в большей степени экстраполированы из систематических обзоров и метаанализов исследований, проведенных для общей популяции, в то время как доказательства их эффективности в отношении сохранения МПКТ у онкологических пациентов ограничены [11−16] (табл. 1).
Таблица 1. Обзор исследований эффективности немедикаментозных методов профилактики остеопороза у пациентов, получающих адъювантную гормонотерапию по поводу неметастатического РМЖ
Авторы | Год | Дизайн (медиана наблюдения) | n | Вариант ГТ, менопаузальный статус | Вмешательство | Конечные точки | Результаты |
Kwan et al. [11] | 2023 | Проспективное когортное исследование (6,1 лет) | 2157 | ИА, Постменопауза –93,4 % Пременопауза – 6,6 % | Факторы образа жизни: физическая активность (опросник AAFQ) — исходный уровень до установления диагноза и в течение 6 мес. после; диета; ограничение алкоголя | МПКТ, ПП, остеопороз | Физическая активность < 150 мин/нед в период после установления диагноза ассоциирована с увеличением риска ПП в 2 раза (ОР = 2,42; 95 % ДИ, 1,34−4,37, р = 0,002), по сравнению с группой, занимавшейся ≥ 150 мин/нед. Низкая исходная и 6-мес. физическая активность повышает риск развития остеопороза в 2 раза (ОР = 1,94 и ОР = 1,83 соответственно). Диета, прием препаратов кальция и витамина Д, ограничение алкоголя не оказывали значимого влияния на риск развития остеопороза и ПП. |
Thomas et al. [12] | 2017 | РКИ (12 мес.) | 121 | ИА, Постменопауза | Физические упражнения: силовые тренировки 2 раза в нед. + аэробные упражнения минимум 150 мин/нед. В контрольной группе — обычные рекомендации по физической активности. Продолжительность — 12 мес. | МПКТ, ИМТ, жировая и сухая масса тела | При оценке через 12 мес. не получено различий в МПКТ между группами (p = 0,37). В группе физических упражнений отмечено увеличение сухой массы, снижение жировой массы и ИМТ (p = 0,03). |
Kim et al, [13] | 2016 | РКИ (6 мес.) | 43 | ИА — 21,7 % Т — 56,5 % Постменопауза, только пациенты, имеющие остеопению | Физические упражнения (ходьба > 150 мин/нед. и упражнения с латексной лентой) + прием препаратов кальция 500 мг в сутки и витамина Д 1000 МЕ в сут. В контрольной группе — только прием препаратов кальция 500 мг в сутки и витамина Д 1000 МЕ в сутки. Продолжительность — 6 мес. | МПКТ | В группе физических упражнений в комбинации с пищевыми добавками не получено улучшения МПКТ (р > 0,05). Численное увеличение МПКТ в двух из трех точек измерения (+0,835 %) в экспериментальной группе на фоне снижения МПКТ (–0,203 %) в контрольной группе (р > 0,05). |
Winters-Stone et al. [14] | 2013 | РКИ (12 мес.) | 71 | ИА — 40 % Т — 37,1 % Менопауза в течение минимум 1 года | Физические упражнения (силовые тренировки + прыжки) 3 раза в нед. В контрольной группе – растяжка 3 раза в нед. Продолжительность — 12 мес. | МПКТ | При анализе полной выборки не получено различий в МПКТ (р = 0,18). При анализе подгруппы больных в менопаузе ≥ 1 года — улучшение МПКТ в группе интенсивных физических упражнений (p < 0,01). |
Prieto-Alhambra et al. [15] | 2012 | Проспективное когортное исследование (12 мес.) | 232 | ИА, Постменопауза | При исходном уровне витамина Д < 30 МЕ — ежедневный прием препаратов кальция (1000 мг), витамина Д (800 МЕ), дополнительно — витамин Д 16 000 МЕ каждые 2 нед. При исходном уровне витамина Д > 30 МЕ — только ежедневный прием препаратов кальция (1000 мг), витамина Д (800 МЕ) Продолжительность — 12 мес. | Оценка связи между уровнем витамина Д через 3 мес. и потерей МПКТ через 1 год | Более высокие уровни витамина Д через 3 мес. ассоциированы со снижением потери МПКТ: на каждые дополнительные 10 нг/мл приходится уменьшение потери МПКТ на 0,5 % (р = 0,0001). Уровень витамина Д ≥ 40 нг/мл ассоциирован со снижением потери МПКТ на 1,7 % (95 % ДИ, 0,4−3,0 %, р = 0,005). |
Saarto et al. [16] | 2012 | РКИ (12 мес.) | 498 | Пременопауза –46 %: Т — 84 %, ИА — 1,6 % Постменопауза –54 %: ИА — 55 %, Т — 30 % | Физические упражнения: степ-аэробика или круговая тренировка 1 раз в нед., аналогичные самостоятельные тренировки 2−3 раза в нед. В контрольной группе – обычные рекомендации по физической активности. Продолжительность — 12 мес. | МПКТ | Для больных в пременопаузе физические упражнения снизили потерю МПКТ в проксимальном отделе бедренной кости (−0,2 %; 95 % ДИ, −0,9−0,6), по сравнению с контрольной группой (−1,4 %; 95 % ДИ, −2,1−−0,7, р = 0,01). МПКТ в поясничном отделе позвоночника снизилась в обеих группах без значимых различий (р = 0,52). Для пациентов в постменопаузе значимых различий в МПКТ не получено. |
Примечание: n — количество пациентов, включенных в исследование, РКИ — рандомизированные клинические исследование, ИА — ингибиторы ароматазы, Т — тамоксифен, AAFQ — Аризонский опросник частоты активности, МПКТ — минеральная плотность костной ткани, ПП — патологический перелом, нед. — неделя, мес. — месяц, мин. — минута, ОР — отношение рисков, ДИ — доверительный интервал, ИМТ — индекс массы тела.
Table 1. Review of studies on the effectiveness of non-pharmacological methods for preventing osteoporosis during adjuvant hormone therapy for early breast cancer
Authors | Year | Study Design (Median Follow-up) | n | HT Type, Menopausal Status | Intervention | Endpoints | Results |
Kwan et al. [11] | 2023 | Prospective cohort study (6.1 years) | 2157 | AI, postmenopausal – 93.4 %, premenopausal – 6.6 % | Lifestyle factors: physical activity (AAFQ questionnaire) – baseline before diagnosis and within 6 mo after; diet; alcohol restriction | BMD, PF, osteoporosis | Physical activity < 150 min/wk post-diagnosis was associated with a 2-fold increase in PF risk (OR = 2.42; 95 % CI, 1.34−4.37, p = 0.002) compared to ≥ 150 min/wk. Low baseline and 6-mo physical activity increased osteoporosis risk 2-fold (OR = 1.94 and OR = 1.83, respectively). Diet, calcium, and vitamin D intake, and alcohol restriction showed no significant effect on osteoporosis or PF risk. |
Thomas et al. [12] | 2017 | RCT (12 months) | 121 | AI, postmenopausal | Physical exercise: strength training 2x/wk + aerobic activity ≥ 150 min/wk; control group received standard physical activity recommendations; duration – 12 mo | BMD, BMI, fat and lean body mass | At 12 mo, no differences in BMD between groups (p = 0.37). Exercise group showed increased lean mass, decreased fat mass, and BMI (p = 0.03). |
Kim et al, [13] | 2016 | RCT (6 months) | 43 | AI — 21.7 %, T — 56.5 %, postmenopausal with osteopenia only | Physical exercise (walking > 150 min/wk and resistance band exercises) + calcium 500 mg/day and vitamin D 1,000 IU/day; control group received calcium 500 mg/day and vitamin D 1,000 IU/day only; duration — 6 mo | BMD | No improvement in BMD with exercise and supplements (p > 0.05). Numerical BMD increase at two of three measurement points (+0.835 %) in the experimental group, versus BMD decline (–0.203 %) in the control group (p > 0.05). |
Winters-Stone et al. [14] | 2013 | RCT (12 months) | 71 | AI — 40 %, T — 37.1 %, postmenopausal ≥1 year | Physical exercise (strength training + jumps) 3x/wk; control group: stretching 3x/wk; duration — 12 mo | BMD | No differences in BMD in the full sample analysis (p = 0.18). In the subgroup of patients postmenopausal ≥ 1 year, significant BMD improvement in the intensive exercise group (p < 0.01). |
Prieto-Alhambra et al. [15] | 2012 | Prospective cohort study (12 months) | 232 | AI, postmenopausal | For baseline vitamin D < 30 IU: daily calcium (1,000 mg), vitamin D (800 IU), plus 16,000 IU vitamin D every 2 wks. For baseline vitamin D > 30 IU: daily calcium (1,000 mg) and vitamin D (800 IU) only; duration — 12 mo | Association between 3-mo vitamin D levels and 1-year BMD loss | Higher 3-mo vitamin D levels correlated with reduced BMD loss: each additional 10 ng/mL decreased BMD loss by 0.5 % (p = 0.0001). Vitamin D ≥ 40 ng/mL reduced BMD loss by 1.7 % (95 % CI, 0.4–3.0 %, p = 0.005). |
Saarto et al. [16] | 2012 | RCT (12 months) | 498 | Premenopausal — 46 %: T — 84 %, AI — 1.6 %; Postmenopausal — 54 %: AI — 55 %, T — 30 % | Physical exercise: step aerobics or circuit training 1x/wk, self-guided sessions 2–3x/wk; control group: standard physical activity recommendations; duration – 12 mo | BMD | In premenopausal patients, physical exercise reduced BMD loss at the proximal femur (–0.2 %; 95 % CI, –0.9–0.6) compared to the control group (–1.4 %; 95 % CI, –2.1– –0.7, p = 0.01). No significant differences in lumbar spine BMD (p = 0.52). No significant BMD differences in postmenopausal patients. |
Note: n — Number of patients included in the study; RCT — Randomized controlled trial; AI — Aromatase inhibitors; T — Tamoxifen; AAFQ — Arizona Activity Frequency Questionnaire; BMD — Bone mineral density; PF - Pathological fracture; wk — Week; mo — Month; min — Minute; OR — Odds ratio; CI — Confidence interval; BMI — Body mass index.
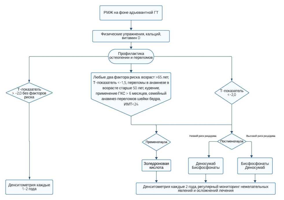
С целью медикаментозной профилактики и лечения остеопороза, развивающегося вследствие адъювантной ГТ, рекомендовано применение остеомодифицирующих агентов (бисфосфонатов и деносумаба) в течение 2−3 лет, далее по результатам денситометрии [9]. Для определения показаний к назначению антирезорбтивной терапии данной категории больных может быть рекомендован алгоритм, предложенный Lambertini и соавт. (рис. 1) [8].
Рис. 1. Алгоритм профилактики остеопороза для больных ранним РМЖ, получающих адъювантную ГТ. Адаптировано из статьи M. Lambertini и соавт. [8]
Fig. 1. Algorithm for managing bone health in women receiving adjuvant endocrine therapy for breast cancer. Adapted from Lambertini et al. [8]
В качестве антирезорбтивной терапии для больных в пременопаузе рекомендована именно золедроновая кислота (ЗК) 4 мг внутривенно 1 раз в 6 мес., назначение которой позволяет снижать потерю МПКТ на фоне терапии ИА или тамоксифеном с ОС. Использование деносумаба или пероральных бисфосфонатов у женщин в пременопаузе не изучалось в РКИ [8].
Для больных в постменопаузе, получающих ИА, применение деносумаба 60 мг подкожно каждые 6 мес. обеспечивает снижение риска развития патологического перелома на 50 %, по сравнению с плацебо, при этом защитное влияние деносумаба на костную ткань сохраняется и после завершения пятилетнего периода введения препарата [17]. Следует помнить о феномене «рикошетного остеолиза» при отмене деносумаба [18]. Введение двух доз ЗК через 6 и 12 мес. после последней инъекции деносумаба позволяет снизить риск развития данного осложнения [8].
Помимо редукции рисков развития остеопороза и ПП, применение бисфосфонатов у женщин в постменопаузе достоверно снижает частоту метастазирования в кости и смертность от РМЖ [19]. Менее убедительные результаты продемонстрированы для деносумаба [17]. С учетом этих данных пациенткам в постменопаузе, имеющим высокий риск рецидива, рекомендуется введение ЗК через 6 мес. после начала приема ИА, далее 1 раз в 6 мес. с целью снижения рисков прогрессирования заболевания в костной ткани [8, 9].
Кардиотоксичность
В общей популяции риск развития сердечно-сосудистых заболеваний (ССЗ) и сердечной недостаточности (СН) увеличивается с возрастом. Противоопухолевая терапия (лекарственная терапия и ЛТ) больных РМЖ, а также сопутствующие заболевания, значительно повышают риск развития сердечно-сосудистых осложнений (ССО), которые могут стать причиной смерти.
Этиопатогенез. Риск развития ССО у пациентов, перенесших лечение по поводу РМЖ, колеблется от 4 до 36 %. При этом в 18 % случаев это субклиническая кардиотоксичность, в то время как явные клинические проявления отмечаются только у 6 % больных [20]. Среди методов лечения РМЖ кардиотоксичностью обладают ряд химиопрепаратов, таргетные препараты, а также ЛТ на левую половину грудной клетки (табл. 2).
Таблица 2. Обзор исследований частоты возникновения поздних сердечно-сосудистых осложнений (ССО) у больных РМЖ, получавших различные режимы лечения
Авторы | Дизайн исследования | n | Медиана времени наблюдения | Исследуемые агенты | Частота поздних сердечно-сосудистых осложнений (ССО) |
Greenlee et al, 2022 [21] | Проспективное когортное исследование | 13642 (+68202 в контрольной группе без РМЖ) | 7 лет | Антрациклины; трастузумаб; Антрациклины + трастузумаб; другая ХТ; ЛТ; ГТ vs когорта без РМЖ | Наибольшая частота СН наблюдалась после комбинированной терапии антрациклинами и трастузумабом (ОР 3,68, ДИ 1,8–7,6). Антрациклин-содержащая терапия увеличивала риск СН в 1,84 раза (ДИ 1,2−2,8); трастузумабсодержащая терапия в 2,53 раза (ДИ 1,3−4,8). ЛТ и ГТ также незначительно повышали риск развития СН (ЛТ: ОР 1,38, ДИ 1,1−1,7; ИА: ОР 1,31, ДИ 1,1−1,6; тамоксифен: ОР 1,39, ДИ 0,8−2,4). Наибольший риск смерти от ССО после лечения — после терапии антрациклинами (ОР 2,91, ДИ 1,9−4,3) и другими схемами ХТ (ОР 2,9, ДИ 1,8−4,5). |
Lee et al, 2019 [22] | Ретроспективное когортное исследование | 3489 | 5 лет | Антрациклины; ЛТ; Антрациклины +ЛТ vs без кардиотоксичного лечения | Проведение антрациклин-содержащей терапии и ЛТ увеличивало риск поздних ССО (ОР 1,48, ДИ 1,25−1,75; ОР 1,47 ДИ 1,24−1,73 соответственно). Комбинация антрациклиновой терапии и ЛТ увеличила риск поздних ССО практически в 2 раза (ОР 1,92, ДИ 1,65−2,23, p < 0,05), а риск смерти от ССО – в 3 раза (ОР 3,18, ДИ 2,52−4,01, p < 0,05). |
Wu et al, 2017 [23] | Проспективное когортное исследование | 746 | 10 лет | ЛТ vs без ЛТ | Частота ССО 3−4 ст. после проведения ЛТ не оказалась выше (4,2 % vs 4,3 %, p > 0,05). Однако ЛТ увеличила риск развития аритмии (3,2 % vs 0 %, p = 0,01). |
Doyle et al, 2016 [24] | Ретроспективное когортное исследование | 31748 | 5 лет | Антрациклины vs другая ХТ | Симптомная СН возникла у 1,24 % пациентов на фоне терапии антрациклинами, поздние ССО у 5,3 %. Риск развития кардиомиопатии возрастал в 2,48 раза (ДИ 2,1−2,9). |
Upshaw et al, 2019 [25] | РКИ III фазы | 967 | 2 года | AC-T | Симптомная СН возникла у 1,24 % пациентов на фоне лечения антрациклин-содержащей ХТ, поздние ССО у 5,3 %. |
Waliany et al, 2023 [26] | Ретроспективное когортное исследование | 41976 | Включены случаи СН, возникшие 1967 по 2021 гг. (база данных VigiBase, включающая не только противоопухолевые препараты) | Трастузумаб, пертузумаб, трастузумаб эмтанзин, трастузумаб дерукстекан, лапатиниб, комбинированная терапия и др. vs другие препараты из базы VigiBase | Самая высокая частота СН наблюдалась на фоне терапии трастузумабом (монотерапия — ОР 21,69, ДИ 20,4−23,05; схема AC-THP — ОР 4,51, ДИ 2,16−9,39). Частота СН на фоне терапии пертузумабом: ОР 3,1, ДИ 2,01−4,79. Частота СН на фоне терапии трастузумабом эмтанзином: ОР 2,64, ДИ 1,92−3,64. Остальные анти-HER2 препараты не показали значимого увеличения частоты СН. |
Procter et al, 2010 [27] | РКИ III фазы | 3401 | 3,6 года | Трастузумаб vs наблюдение | Симптомная СН на фоне терапии трастузумабом возникла у 1,9 % пациентов против 0,1 % в группе наблюдения (ДИ 1,1−2,5). Почти все (94,1 %) включенные в исследование пациенты получали антрациклины. |
Advani et al, 2015 [28] | РКИ III фазы | 1610 | 9 лет | AC-T vs AC-TH | Добавление трастузумаба к ХТ привело к увеличению риска развития поздних ССО (0,6 % vs 3 %, p = 0,0034) и симптомной СН (0,9 % vs 3,05 %, p = 0,0034). |
Примечание: РКИ — рандомизированное контролируемое исследование; ХТ — химиотерапия, ЛТ — лучевая терапия; ГТ — гормонотерапия; ИА — ингибиторы ароматазы; n — количество пациентов, включенных в исследование, ОР — отношение рисков; ДИ — доверительный интервал; АС-Т — доксорубицин, циклофосфамид с последующим паклитакселом; АС-ТН — доксорубицин, циклофосфамид с последующим паклитакселом и трастузумабом; CEF — циклофосфамид, эпирубицин, фторурацил; CMF — циклофосфамид, метотрексат, фторурацил; ССО — сердечно-сосудистые осложнения; СН — сердечная недостаточность; ИБС — ишемическая болезнь сердца.
Table 2. Review of studies on the incidence of late cardiovascular complications in breast cancer patients receiving various treatment regimens
Authors | Study Design | n | Median Follow-Up Duration | Investigated Agents | Incidence of Late Cardiovascular Complications (CVCs) |
Greenlee et al., 2022 [21] | Prospective cohort study | 13,642 (+68,202 in the control group without breast cancer) | 7 years | Anthracyclines; trastuzumab; anthracyclines + trastuzumab; other chemotherapy; radiation therapy (RT); hormonal therapy (HT) vs. cohort without breast cancer | The highest incidence of heart failure (HF) was observed with combined anthracycline and trastuzumab therapy (OR 3.68, CI 1.8–7.6). Anthracycline-based therapy increased HF risk 1.84 times (CI 1.2–2.8); trastuzumab-based therapy increased HF risk 2.53 times (CI 1.3–4.8). RT and HT also slightly increased HF risk (RT: OR 1.38, CI 1.1–1.7; aromatase inhibitors: OR 1.31, CI 1.1–1.6; tamoxifen: OR 1.39, CI 0.8–2.4). The highest CVC-related mortality risk was associated with anthracycline-based therapy (OR 2.91, CI 1.9–4.3) and other chemotherapy regimens (OR 2.9, CI 1.8–4.5). |
Lee et al., 2019 [22] | Retrospective cohort study | 3,489 | 5 years | Anthracyclines; RT; anthracyclines + RT vs. no cardiotoxic treatment | Anthracycline-based therapy and RT increased the risk of late CVCs (OR 1.48, CI 1.25–1.75; OR 1.47, CI 1.24–1.73, respectively). The combination of anthracycline-based therapy and RT nearly doubled the risk of late CVCs (OR 1.92, CI 1.65–2.23, p < 0.05) and tripled CVC-related mortality risk (OR 3.18, CI 2.52–4.01, p < 0.05). |
Wu et al., 2017 [23] | Prospective cohort study | 746 | 10 years | RT vs. no RT | The incidence of grade 3–4 CVCs after RT was not higher (4.2 % vs. 4.3 %, p > 0.05). However, RT increased the risk of arrhythmia (3.2 % vs. 0 %, p = 0.01). |
Doyle et al., 2016 [24] | Retrospective cohort study | 31,748 | 5 years | Anthracyclines vs. other chemotherapy | Symptomatic HF occurred in 1.24 % of patients on anthracycline-based therapy; late CVCs occurred in 5.3 %. The risk of cardiomyopathy increased 2.48 times (CI 2.1–2.9). |
Upshaw et al., 2019 [25] | Phase III RCT | 967 | 2 years | AC-T | Symptomatic HF occurred in 1.24 % of patients treated with anthracycline-containing chemotherapy; late CVCs were observed in 5.3 %. |
Waliany et al., 2023 [26] | Retrospective cohort study | 41,976 | Cases of HF from 1967–2021 (VigiBase database, including non-oncological drugs) | Trastuzumab, pertuzumab, trastuzumab emtansine, trastuzumab deruxtecan, lapatinib, combination therapy, and others vs. other drugs from VigiBase | The highest HF incidence was observed with trastuzumab therapy (monotherapy OR 21.69, CI 20.4–23.05; AC-THP regimen OR 4.51, CI 2.16–9.39). HF incidence with pertuzumab therapy: OR 3.1, CI 2.01–4.79. HF incidence with trastuzumab emtansine: OR 2.64, CI 1.92–3.64. Other anti-HER2 agents did not show a significant increase in HF incidence. |
Procter et al., 2010 [27] | Phase III RCT | 3,401 | 3.6 years | Trastuzumab vs. observation | Symptomatic HF occurred in 1.9 % of patients treated with trastuzumab compared to 0.1 % in the observation group (CI 1.1–2.5). Almost all patients included in the study (94.1 %) received anthracyclines. |
Advani et al., 2015 [28] | Phase III RCT | 1,610 | 9 years | AC-T vs. AC-TH | Adding trastuzumab to chemotherapy increased the risk of late CVCs (0.6 % vs. 3 %, p = 0.0034) and symptomatic HF (0.9 % vs. 3.05 %, p = 0.0034). |
Note: RCT — Randomized Controlled Trial; CT — Chemotherapy; RT — Radiation Therapy; HT — Hormonal Therapy; AI — Aromatase Inhibitors; n — Number of patients included in the study; OR — Odds Ratio; CI — Confidence Interval; AC-T — Doxorubicin, Cyclophosphamide followed by Paclitaxel; AC-TH — Doxorubicin, Cyclophosphamide followed by Paclitaxel and Trastuzumab; CEF — Cyclophosphamide, Epirubicin, Fluorouracil; CMF — Cyclophosphamide, Methotrexate, Fluorouracil; CVCs — Cardiovascular Complications; HF — Heart Failure; CAD — Coronary Artery Disease.
Среди лекарственных препаратов, используемых для лечения РМЖ, наибольшей кардиотоксичностью обладают доксорубицин и трастузумаб. Частота развития поражения сердца при использовании доксорубицина увеличивается пропорционально увеличению кумулятивной дозы (табл. 3) [29].
Таблица 2. Обзор исследований частоты возникновения поздних сердечно-сосудистых осложнений (ССО) у больных РМЖ, получавших различные режимы лечения
Авторы | Дизайн исследования | n | Медиана времени наблюдения | Исследуемые агенты | Частота поздних сердечно-сосудистых осложнений (ССО) |
Greenlee et al, 2022 [21] | Проспективное когортное исследование | 13642 (+68202 в контрольной группе без РМЖ) | 7 лет | Антрациклины; трастузумаб; Антрациклины + трастузумаб; другая ХТ; ЛТ; ГТ vs когорта без РМЖ | Наибольшая частота СН наблюдалась после комбинированной терапии антрациклинами и трастузумабом (ОР 3,68, ДИ 1,8–7,6). Антрациклин-содержащая терапия увеличивала риск СН в 1,84 раза (ДИ 1,2−2,8); трастузумабсодержащая терапия в 2,53 раза (ДИ 1,3−4,8). ЛТ и ГТ также незначительно повышали риск развития СН (ЛТ: ОР 1,38, ДИ 1,1−1,7; ИА: ОР 1,31, ДИ 1,1−1,6; тамоксифен: ОР 1,39, ДИ 0,8−2,4). Наибольший риск смерти от ССО после лечения — после терапии антрациклинами (ОР 2,91, ДИ 1,9−4,3) и другими схемами ХТ (ОР 2,9, ДИ 1,8−4,5). |
Lee et al, 2019 [22] | Ретроспективное когортное исследование | 3489 | 5 лет | Антрациклины; ЛТ; Антрациклины +ЛТ vs без кардиотоксичного лечения | Проведение антрациклин-содержащей терапии и ЛТ увеличивало риск поздних ССО (ОР 1,48, ДИ 1,25−1,75; ОР 1,47 ДИ 1,24−1,73 соответственно). Комбинация антрациклиновой терапии и ЛТ увеличила риск поздних ССО практически в 2 раза (ОР 1,92, ДИ 1,65−2,23, p < 0,05), а риск смерти от ССО – в 3 раза (ОР 3,18, ДИ 2,52−4,01, p < 0,05). |
Wu et al, 2017 [23] | Проспективное когортное исследование | 746 | 10 лет | ЛТ vs без ЛТ | Частота ССО 3−4 ст. после проведения ЛТ не оказалась выше (4,2 % vs 4,3 %, p > 0,05). Однако ЛТ увеличила риск развития аритмии (3,2 % vs 0 %, p = 0,01). |
Doyle et al, 2016 [24] | Ретроспективное когортное исследование | 31748 | 5 лет | Антрациклины vs другая ХТ | Симптомная СН возникла у 1,24 % пациентов на фоне терапии антрациклинами, поздние ССО у 5,3 %. Риск развития кардиомиопатии возрастал в 2,48 раза (ДИ 2,1−2,9). |
Upshaw et al, 2019 [25] | РКИ III фазы | 967 | 2 года | AC-T | Симптомная СН возникла у 1,24 % пациентов на фоне лечения антрациклин-содержащей ХТ, поздние ССО у 5,3 %. |
Waliany et al, 2023 [26] | Ретроспективное когортное исследование | 41976 | Включены случаи СН, возникшие 1967 по 2021 гг. (база данных VigiBase, включающая не только противоопухолевые препараты) | Трастузумаб, пертузумаб, трастузумаб эмтанзин, трастузумаб дерукстекан, лапатиниб, комбинированная терапия и др. vs другие препараты из базы VigiBase | Самая высокая частота СН наблюдалась на фоне терапии трастузумабом (монотерапия — ОР 21,69, ДИ 20,4−23,05; схема AC-THP — ОР 4,51, ДИ 2,16−9,39). Частота СН на фоне терапии пертузумабом: ОР 3,1, ДИ 2,01−4,79. Частота СН на фоне терапии трастузумабом эмтанзином: ОР 2,64, ДИ 1,92−3,64. Остальные анти-HER2 препараты не показали значимого увеличения частоты СН. |
Procter et al, 2010 [27] | РКИ III фазы | 3401 | 3,6 года | Трастузумаб vs наблюдение | Симптомная СН на фоне терапии трастузумабом возникла у 1,9 % пациентов против 0,1 % в группе наблюдения (ДИ 1,1−2,5). Почти все (94,1 %) включенные в исследование пациенты получали антрациклины. |
Advani et al, 2015 [28] | РКИ III фазы | 1610 | 9 лет | AC-T vs AC-TH | Добавление трастузумаба к ХТ привело к увеличению риска развития поздних ССО (0,6 % vs 3 %, p = 0,0034) и симптомной СН (0,9 % vs 3,05 %, p = 0,0034). |
Примечание: РКИ — рандомизированное контролируемое исследование; ХТ — химиотерапия, ЛТ — лучевая терапия; ГТ — гормонотерапия; ИА — ингибиторы ароматазы; n — количество пациентов, включенных в исследование, ОР — отношение рисков; ДИ — доверительный интервал; АС-Т — доксорубицин, циклофосфамид с последующим паклитакселом; АС-ТН — доксорубицин, циклофосфамид с последующим паклитакселом и трастузумабом; CEF — циклофосфамид, эпирубицин, фторурацил; CMF — циклофосфамид, метотрексат, фторурацил; ССО — сердечно-сосудистые осложнения; СН — сердечная недостаточность; ИБС — ишемическая болезнь сердца.
Table 2. Review of studies on the incidence of late cardiovascular complications in breast cancer patients receiving various treatment regimens
Authors | Study Design | n | Median Follow-Up Duration | Investigated Agents | Incidence of Late Cardiovascular Complications (CVCs) |
Greenlee et al., 2022 [21] | Prospective cohort study | 13,642 (+68,202 in the control group without breast cancer) | 7 years | Anthracyclines; trastuzumab; anthracyclines + trastuzumab; other chemotherapy; radiation therapy (RT); hormonal therapy (HT) vs. cohort without breast cancer | The highest incidence of heart failure (HF) was observed with combined anthracycline and trastuzumab therapy (OR 3.68, CI 1.8–7.6). Anthracycline-based therapy increased HF risk 1.84 times (CI 1.2–2.8); trastuzumab-based therapy increased HF risk 2.53 times (CI 1.3–4.8). RT and HT also slightly increased HF risk (RT: OR 1.38, CI 1.1–1.7; aromatase inhibitors: OR 1.31, CI 1.1–1.6; tamoxifen: OR 1.39, CI 0.8–2.4). The highest CVC-related mortality risk was associated with anthracycline-based therapy (OR 2.91, CI 1.9–4.3) and other chemotherapy regimens (OR 2.9, CI 1.8–4.5). |
Lee et al., 2019 [22] | Retrospective cohort study | 3,489 | 5 years | Anthracyclines; RT; anthracyclines + RT vs. no cardiotoxic treatment | Anthracycline-based therapy and RT increased the risk of late CVCs (OR 1.48, CI 1.25–1.75; OR 1.47, CI 1.24–1.73, respectively). The combination of anthracycline-based therapy and RT nearly doubled the risk of late CVCs (OR 1.92, CI 1.65–2.23, p < 0.05) and tripled CVC-related mortality risk (OR 3.18, CI 2.52–4.01, p < 0.05). |
Wu et al., 2017 [23] | Prospective cohort study | 746 | 10 years | RT vs. no RT | The incidence of grade 3–4 CVCs after RT was not higher (4.2 % vs. 4.3 %, p > 0.05). However, RT increased the risk of arrhythmia (3.2 % vs. 0 %, p = 0.01). |
Doyle et al., 2016 [24] | Retrospective cohort study | 31,748 | 5 years | Anthracyclines vs. other chemotherapy | Symptomatic HF occurred in 1.24 % of patients on anthracycline-based therapy; late CVCs occurred in 5.3 %. The risk of cardiomyopathy increased 2.48 times (CI 2.1–2.9). |
Upshaw et al., 2019 [25] | Phase III RCT | 967 | 2 years | AC-T | Symptomatic HF occurred in 1.24 % of patients treated with anthracycline-containing chemotherapy; late CVCs were observed in 5.3 %. |
Waliany et al., 2023 [26] | Retrospective cohort study | 41,976 | Cases of HF from 1967–2021 (VigiBase database, including non-oncological drugs) | Trastuzumab, pertuzumab, trastuzumab emtansine, trastuzumab deruxtecan, lapatinib, combination therapy, and others vs. other drugs from VigiBase | The highest HF incidence was observed with trastuzumab therapy (monotherapy OR 21.69, CI 20.4–23.05; AC-THP regimen OR 4.51, CI 2.16–9.39). HF incidence with pertuzumab therapy: OR 3.1, CI 2.01–4.79. HF incidence with trastuzumab emtansine: OR 2.64, CI 1.92–3.64. Other anti-HER2 agents did not show a significant increase in HF incidence. |
Procter et al., 2010 [27] | Phase III RCT | 3,401 | 3.6 years | Trastuzumab vs. observation | Symptomatic HF occurred in 1.9 % of patients treated with trastuzumab compared to 0.1 % in the observation group (CI 1.1–2.5). Almost all patients included in the study (94.1 %) received anthracyclines. |
Advani et al., 2015 [28] | Phase III RCT | 1,610 | 9 years | AC-T vs. AC-TH | Adding trastuzumab to chemotherapy increased the risk of late CVCs (0.6 % vs. 3 %, p = 0.0034) and symptomatic HF (0.9 % vs. 3.05 %, p = 0.0034). |
Note: RCT — Randomized Controlled Trial; CT — Chemotherapy; RT — Radiation Therapy; HT — Hormonal Therapy; AI — Aromatase Inhibitors; n — Number of patients included in the study; OR — Odds Ratio; CI — Confidence Interval; AC-T — Doxorubicin, Cyclophosphamide followed by Paclitaxel; AC-TH — Doxorubicin, Cyclophosphamide followed by Paclitaxel and Trastuzumab; CEF — Cyclophosphamide, Epirubicin, Fluorouracil; CMF — Cyclophosphamide, Methotrexate, Fluorouracil; CVCs — Cardiovascular Complications; HF — Heart Failure; CAD — Coronary Artery Disease.
У больных старше 65 лет, подвергшихся антрациклин-содержащей ХТ, риск развития хронической сердечной недостаточности (ХСН) составляет 10 %. Индуцированная антрациклинами кардиотоксичность может быть как острой (после введения препарата), так и отсроченной, спустя 5 и более лет [29].
Трастузумаб-индуцированная кардиотоксичность встречается у 17 % пациентов и более, получавших лечение по поводу РМЖ. Другие таргетные анти-HER2 препараты значительно реже приводят к клинически значимой кардиотоксичности: для пертузумаба частота СН будет составлять 2,64 %, а лапатиниба — 0,47 %. Данные о кардиотоксичности, индуцированной иммуноконъюгатами, ограничены коротким периодом наблюдения (вероятность развития СН для трастузумаба эмтанзина составляет 2,02 %, а для трастузумаба дерукстекана — 1,32 %) [26].
Проведение адъювантной ЛТ увеличивает риск смерти от ССО в 1,7 раза [31]. Появление более совершенных техник проведения ЛТ значительно снизило дозу излучения, приходящегося на сердце.
Механизм поражения сердца после лечения по поводу РМЖ объединяет в себе многие факторы, причем риск развития кардиотоксичности увеличивается при их сочетании. Воздействие доксорубицина вызывает образование активных форм кислорода, повреждение структуры ДНК, высвобождение медиаторов воспаления, нарушение обмена железа и кальция, что приводит к апоптозу кардиомиоцитов [32]. В миокарде существуют защитные сигнальные пути, активация которых происходит в ответ на сердечно-сосудистый стресс. Например, воздействие антрациклинов на сигнальный путь нейрорегулина (NRG-1) активирует гетеродимеризацию рецепторов HER2 и HER4. Связывание трастузумаба с внеклеточным доменом HER2 нарушает работу NRG-1 сигнального пути, подавляя любую дальнейшую передачу сигналов. Пертузумаб и лапатиниб связываются с субдоменом рецептора HER2, отличным от того, с которым связывается трастузумаб, что, вероятно, объясняет их более благоприятный профиль безопасности [34]. Воздействие ионизирующего излучения вызывает образование активных форм кислорода и повреждение структуры ДНК, которые могут приводить к миокардиту, перикардиту, фиброзу, клапанным нарушениям и повреждению сосудов с развитием ишемической болезни сердца (ИБС) [31]. Со стороны пациента можно выделить такие факторы риска развития кардиотоксичности как женский пол, возраст старше 65 лет, наличие сахарного диабета, гипертонической болезни, атеросклероза, хронической болезни почек [21].
Все эти факторы могут привести как к развитию субклинических поражений сердца (например, снижение ФВЛЖ), так и к клинически выраженным изменениям. Чаще всего поражение сердца проявляется в виде аритмии, ИБС и СН [29].
Диагностика. Согласно рекомендациям Европейской ассоциации кардиологов, в качестве мониторинга функции миокарда рекомендовано выполнение 3D-эхокардиографии (ЭХО-КГ) с измерением фракции выброса левого желудочка (ФВЛЖ). Выполнение ЭХО-КГ рекомендовано всем пациентам перед началом лечения. В случае недоступности или неинформативности ЭХО-КГ возможно выполнение МРТ сердца [33].
На фоне терапии антрациклинами дополнительный мониторинг ФВЛЖ может потребоваться после достижения кумулятивной дозы доксорубицина в 250 мг/м2. Для пациентов с высоким и очень высоким риском ССО рекомендовано выполнение ЭХО-КГ каждые 2 цикла. Всем пациентам рекомендована оценка ФВЛЖ в течение 12 мес. после завершения лечения, а для пациентов с высоким и очень высоким риском — в течение 3 мес. [32, 33].
В случае назначения анти-HER2 больным ранним РМЖ рекомендовано выполнение ЭХО-КГ каждые 3 мес., в случае низкого риска и отсутствия признаков кардиотоксичности после 3 мес. наблюдения возможно сокращение мониторинга до 1 раза в 4 мес. Также рекомендована оценка ФВЛЖ в течение 12 мес. после завершения лечения. При лечении метастатического РМЖ анти-HER2 препаратами первый год требуется оценка ФВЛЖ каждые 3 мес., а в случае отсутствия изменений возможно увеличение интервала до 6 мес. Пациентам с высоким риском ССО может потребоваться более тщательный мониторинг [32, 33].
Профилактика и лечение. Профилактика кардиотоксичности должна включать в себя лечение сопутствующих ССЗ и коррекцию модифицируемых факторов риска ССО. Всем пациентам необходимо рекомендовать регулярную умеренную физическую активность, полноценное и сбалансированное питание, отказ от алкоголя и курения.
Стратегии снижения риска ССО включают в себя использование менее кардиотоксичных режимов терапии в случае их не меньшей эффективности, возможности снижения кумулятивной дозы антрациклинов, увеличение длительности инфузии антрациклинов (6−96 ч), использование липосомальных форм антрациклинов, отказ от одновременного назначения доксорубицина и трастузумаба. В случае высокого риска развития кардиотоксичности требуется консультация кардиолога для подбора кардиопротективной терапии [29].
Решение о лечении развившейся кардиотоксичности должно приниматься мультидисциплинарной командой, а сама терапия ССО должна проходить под контролем кардиолога и онколога. Поскольку специфических методов лечения ССЗ, ассоциированных с противоопухолевой терапией, не существует, применяются стандартные методы лекарственной терапии ССЗ. При необходимости вновь использовать препараты, обладающие кардиотоксическим эффектом, следует тщательно взвешивать пользу и риски от планируемого лечения [35].
Фертильность
Благодаря современным успехам в лечении злокачественных новообразований (ЗНО), актуальной становится проблема восстановления фертильности женщин репродуктивного возраста, завершивших противоопухолевое лечение, но не реализовавших ранее репродуктивную функцию.
Этиопатогенез. По литературным данным, от 40 до 50 % больных ранним РМЖ после окончания комплексного лечения хотели бы создать семью [36]. Однако на пути реализации репродуктивных планов возникает ряд проблем.
По данным метаанализа Lambertini и соавт. (2021), вероятность наступления беременности у женщин, имеющих в анамнезе ЗНО, оказалась на 35 % ниже, чем в общей популяции. Наихудшие показатели были отмечены у больных раком шейки матки. При этом у больных РМЖ беременность наступала на 60 % реже, по сравнению с контрольной группой (из 46 780 женщин, включенных в анализ, только 4,2 % пациентов имели в последующем беременность) [37].
В качестве основной причины снижения фертильности рассматривается гонадотоксичность химиотерапевтических препаратов, используемых при лечении РМЖ, и приводящих: к повреждению пула фолликулов, развитию транзиторной или постоянной аменореи, наступлению преждевременной менопаузы и бесплодию. Тенденция последних десятилетий к поздней репродуктивной реализации позволяет рассматривать в качестве косвенных причин снижения фертильности необходимость длительной ГТ, что вынужденно отодвигает срок наступления беременности и, зачастую, приводит к естественному возрастному истощению фолликулярного пула яичников. Современные публикации, посвященные воздействию таргетной и иммунотерапии на фертильность, свидетельствуют о низкой степени гонадотоксичности данных групп лекарственных препаратов, однако для достоверных выводов необходимо продолжение исследований. Также существует распространенное заблуждение о том, что беременность может стимулировать рецидив заболевания [37, 38].
Влияние последующей беременности на онкологические исходы. Данные ряда ретроспективных исследований, а также нескольких метаанализов указывают на то, что наступление беременности после лечения РМЖ не ухудшает онкологические исходы [39−47]. При планировании дизайнов современных исследований возможного влияния последующей беременности на выживаемость пациентов учитывается когнитивное искажение «эффекта здоровой матери» (табл. 4).
Таблица 4. Обзор исследований влияния последующей беременности на показатели выживаемости больных, получивших комплексное лечение по поводу раннего РМЖ
Авторы | Год | Дизайн (период диагностики РМЖ, гг.) | Медиана наблюдения | n | Наступление беременности после комплексного лечения РМЖ, число беременностей/общее число пациентов в исследовании (%) | Особые характеристики пациентов | Завершение беременности родами, число родов/число беременностей (%) | Влияние беременности на БРВ и ОВ |
Lambertini et al. [39] | 2023 | Ретроспективное многоцентровое когортное исследование (2000−2020) | 7,8 лет (4,5−12,6) | 4732 | 659/4732 (14 %) | Женщины моложе 40 лет, носительницы мутации BRCA1/2, преобладание больных ТНРМЖ | 517/659 (78,5 %) | Беременность не приводит к ухудшению БРВ (ОР 0,99; 95 % ДИ, 0,81−1,20, p = 0,90). ОВ выше в группе пациентов с беременностью в анамнезе (ОР 0,58; 95 % ДИ, 0,40−0,85, p = 0,005) |
Bae et al. [40] | 2022 | Ретроспективное популяционное когортное исследование (2004−2014) | 8,2 года (5,8−11) | 45765 | 1826/45765 (4 %) | Женщины моложе 45 лет, подгруппы согласно видам полученной лекарственной терапии | 1139/1826 (62,4 %) | ОВ в группе беременности и родов не хуже, чем в контрольной группе (вне зависимости от вида полученной лекарственной терапии (ГТ, ХТ, трастузумаб) |
Rauh-Hain et al. [41] | 2022 | Ретроспективное популяционное когортное исследование (2000−2012) | 9,2 лет | 30021 | 553/30021 (1,9 %) | Женщины моложе 45 лет | 553/30021 (1,9 %) | 5-летняя БРВ в группе беременности выше, чем в контрольной группе (ОР 0,43; 95 % ДИ, 0,24−0,77, р = 0,002) |
Anderson et al.[42] | 2022 | Ретроспективное популяционное когортное исследование (1981−2017) | 12,2 лет (15,2−21,1) | 5181 | Нет данных вне зависимости от числа родов | Женщины моложе 40 лет | 290/5181 (5,6 %) | Среди женщин, имевших в анамнезе беременность, завершившуюся родами, ОВ выше, чем в контрольной группе (ОР 0,65; 95 % ДИ, 0,50−0,85, p = 0,002) |
Chuang et al. [43] | 2020 | Ретроспективное популяционное когортное исследование (2002−2014) | 4,3 лет | 30479 | 249/30479 (0,8 %) | Женщины моложе 50 лет, преобладание РЭ+ подгруппы (65,4 %) | 219/249 (88 %) | Среди женщин, имевших в анамнезе беременность, ОВ выше, чем в контрольной группе (ОР 0,44; 95% ДИ, 0,23-0,84). |
Lee et al. [44] | 2020 | Ретроспективное популяционное когортное исследование (2002−2010) | 9 лет | 31931 | 992/31931 (3,1 %) | Женщины моложе 45 лет, нет данных в зависимости от подтипов РМЖ | 622/992 (62,7 %) | Беременность приводит к снижению риска рецидива (ОР 0,48; 95 % ДИ, 0,39−0,59, р < 0,001) и риска смерти (ОР 0,48; 95 % ДИ, 0,39−0,59, р < 0,001) |
Lambertini et al. [45] | 2018 | Ретроспективное многоцентровое когортное исследование (1977−2007) | 9,6 лет | 1207 | 333/1207 (27,6 %) | Преобладание РЭ+ подгруппы (194/333; 58,3 %) над РЭ– подгруппой (139/333; 41,7 %) | 188/333 (56 %) | Беременность не приводит к ухудшению БРВ среди РЭ+ подгруппы (ОР 0,94, 95 % ДИ, 0,70−1,26, р = 0,68) и среди РЭ– подгруппы (ОР 0,75, 95 % ДИ, 0,53−1,06, р = 0,10). Беременность не приводит к ухудшению ОВ среди РЭ+ подгруппы (ОР 0,84, 95 % ДИ, 0,60−1,18, р = 0,32). ОВ выше в РЭ– подгруппе с беременностью в анамнезе (ОР 0,57, 95 % ДИ, 0,36−0,90, р = 0,01) |
Iqbal et al. [46] | 2017 | Ретроспективное популяционное когортное исследование (2003−2014) | 5,2 лет | 7533 | 112/7533 (1,5 %) | Женщины моложе 45 лет | Нет данных вне зависимости от числа беременностей | Показатель 5-летней выживаемости в группе беременности выше, чем в контрольной группе (ОР 0,22; 95 % ДИ, 0,10−0,49; р < 0,001) |
Valentini et al. [47] | 2013 | Ретроспективное многоцентровое когортное исследование (1985−2010) | 10,2 лет (0,2–26) | 1981 | 53/1981 (2,7 %) | Женщины моложе 45 лет, носительницы мутации BRCA1/2, преобладание больных ТНРМЖ | Нет данных вне зависимости от числа беременностей | Беременность не приводит к увеличению 15-летней смертности от РМЖ (ОР 0,93; 95 % ДИ, 0,27−3,17, p = 0,91) |
Примечание: n — количество пациентов, включенных в исследование, БРВ — безрецидивная выживаемость, ОВ — общая выживаемость, ТНРМЖ — трижды негативный рак молочной железы, ОР — отношение рисков, ДИ — доверительный интервал, РЭ — рецепторы эстрогенов.
Table 4. Review of studies on the effects of subsequent pregnancies on survival rates in patients after breast cancer treatment on early stages
Authors | Year | Study Design (Period of BC Diagnosis, Years) | Median Follow-Up | n | Pregnancies After Comprehensive BC Treatment, No. of Pregnancies/Total Patients in Study (%) | Patient Characteristics | Pregnancies Ending in Live Births, No. of Births/No. of Pregnancies (%) | Effect of Pregnancy on DFS and OS |
Lambertini et al. [39] | 2023 | Retrospective Multicenter Cohort Study (2000–2020) | 7.8 years (4.5–12.6) | 4,732 | 659/4,732 (14 %) | Women under 40, BRCA1/2 mutation carriers, predominance of TNBC patients | 517/659 (78.5 %) | Pregnancy does not worsen DFS (HR 0.99; 95 % CI, 0.81–1.20, p = 0.90). OS is higher in patients with a history of pregnancy (HR 0.58; 95 % CI, 0.40–0.85, p = 0.005). |
Bae et al. [40] | 2022 | Retrospective Population-Based Cohort Study (2004–2014) | 8.2 years (5.8–11) | 45,765 | 1,826/45,765 (4 %) | Women under 45, subgroups based on types of systemic therapy received | 1,139/1,826 (62.4 %) | OS in the pregnancy and childbirth group is not worse than in the control group, regardless of the type of systemic therapy received (hormonal therapy, chemotherapy, trastuzumab). |
Rauh-Hain et al. [41] | 2022 | Retrospective Population-Based Cohort Study (2000–2012) | 9.2 years | 30,021 | 553/30,021 (1.9 %) | Women under 45 | 553/30,021 (1.9 %) | Five-year DFS is higher in the pregnancy group compared to the control group (HR 0.43; 95 % CI, 0.24–0.77, p = 0.002). |
Anderson et al. [42] | 2022 | Retrospective Population-Based Cohort Study (1981–2017) | 12.2 years (15.2–21.1) | 5,181 | No data regardless of the number of live births | Women under 40 | 290/5,181 (5.6%) | Among women with a history of pregnancy resulting in live births, OS is higher compared to the control group (HR 0.65; 95 % CI, 0.50–0.85, p = 0.002). |
Chuang et al. [43] | 2020 | Retrospective Population-Based Cohort Study (2002–2014) | 4.3 years | 30,479 | 249/30,479 (0.8 %) | Women under 50, predominance of ER+ subgroup (65.4 %) | 219/249 (88 %) | Among women with a history of pregnancy, OS is higher compared to the control group (HR 0.44; 95 % CI, 0.23–0.84). |
Lee et al. [44] | 2020 | Retrospective Population-Based Cohort Study (2002–2010) | 9 years | 31,931 | 992/31,931 (3.1 %) | Women under 45, no data by BC subtype | 622/992 (62.7 %) | Pregnancy reduces the risk of recurrence (HR 0.48; 95 % CI, 0.39–0.59, p < 0.001) and mortality (HR 0.48; 95 % CI, 0.39–0.59, p < 0.001). |
Lambertini et al. [45] | 2018 | Retrospective Multicenter Cohort Study (1977–2007) | 9.6 years | 1,207 | 333/1,207 (27.6 %) | Predominance of ER+ subgroup (194/333; 58.3 %) over ER– subgroup (139/333; 41.7 %) | 188/333 (56 %) | Pregnancy does not worsen DFS in the ER+ subgroup (HR 0.94; 95 % CI, 0.70–1.26, p = 0.68) or the ER– subgroup (HR 0.75; 95 % CI, 0.53–1.06, p = 0.10). Pregnancy does not worsen OS in the ER+ subgroup (HR 0.84; 95 % CI, 0.60–1.18, p = 0.32). OS is higher in the ER– subgroup with a history of pregnancy (HR 0.57; 95 % CI, 0.36–0.90, p = 0.01). |
Iqbal et al. [46] | 2017 | Retrospective Population-Based Cohort Study (2003–2014) | 5.2 years | 7,533 | 112/7,533 (1.5 %) | Women under 45 | No data regardless of the number of pregnancies | Five-year survival rate is higher in the pregnancy group compared to the control group (HR 0.22; 95 % CI, 0.10–0.49, p < 0.001). |
Valentini et al. [47] | 2013 | Retrospective Multicenter Cohort Study (1985–2010) | 10.2 years (0.2–26) | 1,981 | 53/1,981 (2.7 %) | Women under 45, BRCA1/2 mutation carriers, predominance of TNBC patients | No data regardless of the number of pregnancies | Pregnancy does not increase 15-year BC-related mortality (HR 0.93; 95 % CI, 0.27–3.17, p = 0.91). |
Note: n — number of patients included in the study; DFS — disease-free survival; OS — overall survival; TNBC — triple-negative breast cancer; HR — hazard ratio; CI — confidence interval; ER — estrogen receptor.
По данным все того же метаанализа Lambertini и соавт. (2021), пациенты, имевшие беременность после завершения лечения РМЖ, демонстрировали лучшие показатели БРВ (ОР = 0,66) и ОВ (ОР = 0,56), по сравнению с больными, которые не беременели [37]. Схожие данные были получены в более раннем метаанализе Azim и соавт. (2011): беременность после завершения лечения РМЖ приводила к снижению риска смерти на 41 % [48]. При этом такие факторы, как поражение лимфатических узлов, рецепторный статус опухоли, ХТ в анамнезе, временной промежуток от завершения лечения до наступления беременности, носительство мутации BRCA, по данным подгрупповых анализов, не оказывали влияния на результат [37].
Наибольшую обеспокоенность в отношении возможного ухудшения онкологических исходов вызывает развитие беременности в подгруппе пациентов, имеющих гормонозависимый РМЖ. В метаанализе Arecco и соавт. (2023), включившем 3 805 больных гормонозависимым ранним РМЖ, у 1 285 пациенток наступила беременность. В трех исследованиях показано отсутствие различий в БРВ (ОР = 0,96; 95 % ДИ 0,75−1,24, р = 0,781), а в шести исследованиях продемонстрированы лучшие показатели ОВ (ОР = 0,46; 95 % ДИ 0,27−0,77, р = 0,005) в когорте пациентов, имевших беременность после завершения лечения [49].
Традиционно женщинам рекомендуется планировать беременность не ранее, чем через 2 года после установления диагноза РМЖ, т. к. в этот временной промежуток риск раннего рецидива заболевания максимальный [37]. Долгое время отсутствовали данные о безопасности прерывания адъювантной ГТ с целью попытки беременности. В 2023 г. были опубликованы первые результаты исследования POSITIVE, в котором изучалась безопасность перерыва в адъювантной ГТ после 18 до 30 мес. ее приема у молодых пациентов (до 42 лет), получивших комплексное лечение по поводу I−III стадии РМЖ. Для попытки беременности, родоразрешения и грудного вскармливания отводилось 24 мес., затем возобновлялась адъювантная ГТ до запланированного ранее срока. В исследование было включено 516 больных, у 74 % (368/497) женщин наступила беременность, в 86 % (317/368) случаев завершившаяся родоразрешением, в результате чего родились 365 детей. К третьему году наблюдения частота прогрессирования РМЖ в исследуемой группе составила 8,9 %, из которых 4,5 % случаев были представлены отдаленным метастазированием. В контрольной группе, сформированной из участниц исследований TEXT и SOFT, не прерывавших ГТ, данные показатели составили 9,2 % и 5,8 % соответственно. К 4 году наблюдения 76 % больных возобновили ГТ. Таким образом, несмотря на то, что длительная ГТ улучшает показатели выживаемости, кратковременный перерыв в лечении с целью попытки беременности и сама беременность не ухудшают отдаленные онкологические исходы [50].
Профилактика. Представленные данные подчеркивают важность развития программ онкофертильности. Женщинам репродуктивного возраста при потенциально излечимых стадиях РМЖ после определения гистологического, биологического подтипов опухоли и лечебной тактики должна быть предложена консультация врача-репродуктолога с целью оценки необходимости сохранения фертильности и индивидуального подбора подходящего метода. Основным способом сохранения фертильности у женщин репродуктивного возраста является криоконсервация яйцеклеток и/или эмбрионов при наличии полового партнера. При гормонозависимом РМЖ протокол стимуляции овуляции должен быть дополнен профилактикой транзиторной гиперэстрогении. При отказе от стимуляции овуляции гонадотропинами может рассматриваться метод криоконсервации кортикального слоя яичников с целью последующей ортотопической трансплантации ткани для восстановления фертильности. При отсутствии времени на проведение овариальной стимуляции или хирургического забора кортекса яичников возможно применение метода IVM, реализуемого в короткие сроки. Метод IVM (In vitro maturation) представляет собой получение в ходе трансвагинальной пункции незрелых ооцитов и их последующее дозревание в условиях in vitro. Каждый из данных методов имеет показания и противопоказания, может быть рекомендован, ориентируясь на конкретную клиническую ситуацию, возраст и показатели овариального резерва женщины [38].
Приверженность лечению
Приверженность (комплаенс) — характеристика способности пациента к следованию рекомендациям медицинского работника по приему лекарственных препаратов, соблюдению диеты, модификации образа жизни на протяжении неопределенно долгого времени. Наибольшее значение приверженность терапии приобретает в контексте длительного лечения хронических заболеваний, оказывая существенное влияние на отдаленные исходы [51].
Так, при раннем гормонозависимом РМЖ актуальной является проблема низкой приверженности больных адъювантной ГТ. По данным систематического обзора, 26 исследований реальной клинической практики, средний уровень приверженности пятилетней ГТ составил 66 %, при этом от первого к пятому году отмечалось снижение данного показателя на 25 % [52]. Недостаточная приверженность лечению влияет на выживаемость. В рандомизированном исследовании BIG 1-98 было продемонстрировано снижение БРВ в группе больных в постменопаузе, завершивших адъювантную ГТ раньше срока или нерегулярно принимавших препараты [53]. Большинство женщин, прекращавших ГТ досрочно, объясняли свое решение развитием побочных эффектов лечения: для летрозола наиболее часто раннее прекращение лечения было обусловлено артралгией (33 %), для тамоксифена — тромбоэмболическими осложнениями (19 %).
На приверженность терапии влияет множество факторов, которые перечислены в табл. 5.
Таблица 5. Факторы, влияющие на приверженность адъювантной гормонотерапии РМЖ, адаптировано из I. Yussof и соавт. [52]
Категория приверженности лечению согласно ВОЗ, 2003 | Факторы, влияющие на приверженность адъювантной гормонотерапии РМЖ |
Социально-экономические факторы | Семейное положение Социально-экономический статус Уровень образования |
Факторы, связанные с системой здравоохранения | Регион проживания Тип лечебного учреждения Размер личных расходов пациента на лечение |
Факторы, связанные с заболеванием | Размеры опухоли Степень злокачественности опухоли Наличие пораженных регионарных лимфатических узлов |
Факторы, связанные с лечением | Объем первичного хирургического лечения Лучевая терапия Химиотерапия Вариант адъювантной ГТ, побочные эффекты и применение симптоматических лекарственных препаратов для их коррекции |
Факторы, связанные с особенностями пациента | Возраст на момент установления диагноза Менопаузальный статус Коморбидность Депрессия в анамнезе Понимание пациентом значения адъювантной ГТ как этапа комплексного лечения |
Table 5. Factors influencing adherence to adjuvant hormone therapy for breast cancer, adapted from Yussof I., et al. [52]
WHO 2003 Adherence Category | Factors Influencing Adherence to Adjuvant Hormonal Therapy for Breast Cancer |
Socioeconomic Factors | Marital status Socioeconomic status Level of education |
Healthcare System-Related Factors | Region of residence Type of medical institution Out-of-pocket expenses for treatment |
Disease-Related Factors | Tumor size Tumor grade Presence of regional lymph node involvement |
Treatment-Related Factors | Scope of primary surgical treatment Radiotherapy Chemotherapy Type of adjuvant hormonal therapy, side effects, and the use of symptomatic medications for their management |
Patient-Specific Factors | Age at diagnosis Menopausal status Comorbidities History of depression Patient’s understanding of the importance of adjuvant hormonal therapy as part of comprehensive treatment |
Пожилой возраст, коморбидность, низкий социальный статус, отсутствие семьи, депрессия, а также побочные эффекты ГТ ассоциированы с худшей приверженностью лечению. Напротив, наличие таких факторов риска как высокая степень злокачественности опухоли и поражение регионарных лимфатических узлов, ХТ в анамнезе повышают приверженность адъювантной ГТ. Также повышению приверженности способствует наблюдение пациента в одном лечебном учреждении, согласно персонализированному плану и осведомленность о важности адъювантной ГТ как этапа комплексного лечения [52].
Приверженность лечению может быть измерена прямыми методами (внешний контроль приема препарата пациентом, определение концентрации препарата в биологических средах) и косвенными методами (врачебный опрос, специальные опросники). При использовании непрямых методов приверженность лечению часто может быть переоценена самим пациентом [51].
Отличительной чертой подходов для улучшения комплаенса должна быть их мультимодальная персонализированная направленность с привлечением различных специалистов (онкологов, терапевтов, психотерапевтов, медицинских психологов, среднего медицинского персонала), а также самого пациента и членов его семьи. Для улучшения приверженности лечению возможно использование новых технологий. Текстовые сообщения, напоминания по телефону, мобильные приложения могут применяться для улучшения соблюдения режима приема лекарств. Психотерапевтическими воздействиями, направленными на улучшение комплаенса, являются психообразование, когнитивно-поведенческая психотерапия, мотивационное интервью, терапия приверженности [54].
Таким образом, низкая приверженность лечению является одним из факторов несоответствия онкологических результатов, которые наблюдаются в клинических исследованиях, по сравнению c исследованиями реальной практики. Совершенствование способов оценки приверженности больных ранним РМЖ и персонализация методов ее повышения являются одной из важных задач лечащего врача.
Дальнейшие перспективы
Больные, перенесшие лечение по поводу раннего РМЖ, часто сталкиваются с физическими, психологическими и социальными трудностями. Больше половины пациентов испытывают депрессивные симптомы [55]. Кроме того, около 21 % пациентов не возвращаются к работе даже спустя два года после завершения лечения [56]. Эти данные подчеркивают недостаточную вовлеченность врачей в рутинную оценку и лечение долгосрочных и отдаленных психосоциальных и физических последствий проведенной терапии. Одним из способов стабилизации эмоционального состояния пациентов, повышения их самоэффективности и приверженности лечению, является привлечение психотерапевтов и медицинских психологов.
В рамках исследования Eden R. Brauer и соавт. (2023) была проведена оценка моделей клинической практики врачей-онкологов [57]. Врачам предлагался опрос, где следовало отметить, какие из аспектов они включают в рутинную практику при работе с пациентами, перенесшими лечение по поводу раннего РМЖ. Опрос включал в себя вопросы об оценке риска рецидива заболевания, предоставлении пациентам плана динамического наблюдения, взаимодействии с врачами других специальностей, скрининг других первичных опухолей, консультации по изменению образа жизни, оценку физических, психосоциальных и других нежелательных явлений, возникших после лечения РМЖ. Несмотря на то, что онкологи говорили о своем активном участии в наблюдении за больными, 6 из 9 основных вышеперечисленных пунктов в свою регулярную клиническую практику включали менее 50 % врачей.
Рекомендации ведущих онкологических сообществ не должны ограничиваться сбором анамнеза, физикальным осмотром и использованием визуализирующих методик во время контрольного обследования в ходе динамического наблюдения после проведенного комплексного лечения раннего РМЖ. Для улучшения качества оказания помощи пациентам требуется разработка новых рекомендаций с целью перехода к более персонализированному подходу с учетом всего вышеизложенного [58].
Заключение
Проведенный анализ данных литературы подчеркивает значимость совершенствования стратегий помощи пациентам, завершившим лечение по поводу РМЖ, в практике врача-онколога. Особенно важен индивидуализированный подход к каждому пациенту, учитывая уникальные клинические и биологические характеристики опухолей, а также индивидуально-психологические и психоэмоциональные особенности самих пациентов, уровень их комплаентности. Информирование пациентов об осложнениях, их симптомах и методах коррекции является ключевым моментом в повышении осведомленности и снижении негативных последствий. Совместные усилия врача, пациента и других медицинских специалистов могут способствовать улучшению качества жизни выживших пациентов и результатов борьбы против РМЖ.
Конфликт интересов
Авторы заявляют об отсутствии конфликта интересов.
Conflict of interest
The authors declare no conflict of interest.
Финансирование
Исследование не имело спонсорской поддержки.
Financing
The study was performed without external funding.
Участие авторов
Все авторы в равной степени участвовали в подготовке публикации: разработке концепции статьи, получении и анализе фактических данных, написании и редактировании текста статьи, проверке и утверждении текста статьи.
Authors’ contributions
All authors made a substantial contribution to the conception of the work, acquisition and analysis of data, drafting and revising the manuscript, and checking and providing final approval of the version to be published.
Об авторах
Татьяна Юрьевна Семиглазова
Национальный медицинский исследовательский центр онкологии имени Н.Н. Петрова; Северо-Западный государственный медицинский университет им. И.И. Мечникова
Email: ponasenkoolga@gmail.com
ORCID iD: 0000-0002-4305-6691
SPIN-код: 9773-3759
Россия, Санкт-Петербург; Санкт-Петербург
Ольга Игоревна Понасенко
Национальный медицинский исследовательский центр онкологии имени Н.Н. Петрова
Автор, ответственный за переписку.
Email: ponasenkoolga@gmail.com
ORCID iD: 0009-0005-1517-8228
SPIN-код: 7831-3845
Россия, Санкт-Петербург
Варвара Андреевна Лященко
Национальный медицинский исследовательский центр онкологии имени Н.Н. Петрова
Email: ponasenkoolga@gmail.com
ORCID iD: 0009-0005-7141-6286
SPIN-код: 9002-5110
Россия, Санкт-Петербург
Шейда Раджабалиевна Абдуллаева
Национальный медицинский исследовательский центр онкологии имени Н.Н. Петрова
Email: ponasenkoolga@gmail.com
ORCID iD: 0000-0002-6601-2528
SPIN-код: 8852-4848
Россия, Санкт-Петербург
Татьяна Ивановна Кудряшова
Национальный медицинский исследовательский центр онкологии имени Н.Н. Петрова
Email: ponasenkoolga@gmail.com
ORCID iD: 0000-0002-0398-790X
SPIN-код: 3538-9987
Россия, Санкт-Петербург
Надежда Александровна Бриш
Национальный медицинский исследовательский центр онкологии имени Н.Н. Петрова
Email: ponasenkoolga@gmail.com
ORCID iD: 0000-0001-6995-1048
SPIN-код: 4291-9496
Россия, Санкт-Петербург
Юлия Владимировна Алексеева
Национальный медицинский исследовательский центр онкологии имени Н.Н. Петрова
Email: ponasenkoolga@gmail.com
ORCID iD: 0000-0001-5609-1237
SPIN-код: 5787-5740
Россия, Санкт-Петербург
Антон Андреевич Крутов
Национальный медицинский исследовательский центр онкологии имени Н.Н. Петрова
Email: ponasenkoolga@gmail.com
ORCID iD: 0000-0003-4504-4974
SPIN-код: 5006-2345
Россия, Санкт-Петербург
Елена Викторовна Ткаченко
Национальный медицинский исследовательский центр онкологии имени Н.Н. Петрова
Email: ponasenkoolga@gmail.com
ORCID iD: 0000-0001-6375-8335
SPIN-код: 3925-8660
Россия, Санкт-Петербург
Лариса Валентиновна Филатова
Национальный медицинский исследовательский центр онкологии имени Н.Н. Петрова
Email: ponasenkoolga@gmail.com
ORCID iD: 0000-0002-0728-4582
SPIN-код: 2564-9233
Россия, Санкт-Петербург
Никита Александрович Козявин
Национальный медицинский исследовательский центр онкологии имени Н.Н. Петрова
Email: ponasenkoolga@gmail.com
ORCID iD: 0000-0003-2759-4817
Россия, Санкт-Петербург
Ольга Евгеньевна Лавринович
Национальный медицинский исследовательский центр онкологии имени Н.Н. Петрова
Email: ponasenkoolga@gmail.com
ORCID iD: 0000-0002-1886-3993
SPIN-код: 7239-5933
Россия, Санкт-Петербург
Татьяна Артуровна Караваева
Национальный медицинский исследовательский центр онкологии имени Н.Н. Петрова; Санкт-Петербургский государственный педиатрический медицинский университет; Национальный медицинский исследовательский центр психиатрии и неврологии имени В.М. Бехтерева; Санкт-Петербургский государственный университет
Email: ponasenkoolga@gmail.com
ORCID iD: 0000-0002-8798-3702
SPIN-код: 4799-4121
Россия, Санкт-Петербург; Санкт-Петербург; Санкт-Петербург; Санкт-Петербург
Елена Александровна Ульрих
Национальный медицинский исследовательский центр онкологии имени Н.Н. Петрова; Северо-Западный государственный медицинский университет им. И.И. Мечникова; Национальный медицинский исследовательский центр имени В.А. Алмазова
Email: ponasenkoolga@gmail.com
ORCID iD: 0000-0002-2701-8812
SPIN-код: 1110-1844
Россия, Санкт-Петербург; Санкт-Петербург; Санкт-Петербург
Владислав Владимирович Семиглазов
Национальный медицинский исследовательский центр онкологии имени Н.Н. Петрова; Первый Санкт-Петербургский государственный медицинский университет имени академика И.П. Павлова
Email: ponasenkoolga@gmail.com
ORCID iD: 0000-0002-8825-5221
SPIN-код: 6786-9577
Россия, Санкт-Петербург; Санкт-Петербург
Борис Сергеевич Каспаров
Национальный медицинский исследовательский центр онкологии имени Н.Н. Петрова; Санкт-Петербургский государственный педиатрический медицинский университет
Email: ponasenkoolga@gmail.com
ORCID iD: 0000-0003-0341-3823
SPIN-код: 1789-1260
Россия, Санкт-Петербург; Санкт-Петербург
Петр Владимирович Криворотько
Национальный медицинский исследовательский центр онкологии имени Н.Н. Петрова
Email: ponasenkoolga@gmail.com
ORCID iD: 0000-0002-4898-9159
SPIN-код: 2448-7506
Россия, Санкт-Петербург
Владимир Федорович Семиглазов
Национальный медицинский исследовательский центр онкологии имени Н.Н. Петрова
Email: ponasenkoolga@gmail.com
ORCID iD: 0000-0003-0077-9619
SPIN-код: 3874-9539
Россия, Санкт-Петербург
Список литературы
- Kohler B.A., Sherman R.L., Howlader N., et al. Annual Report to the Nation on the Status of Cancer, 1975-2011, Featuring Incidence of Breast Cancer Subtypes by Race/Ethnicity, Poverty, and State. J Natl Cancer Inst. 2015; 107(5). pii: djv121.-DOI: https://doi.org/10.1093/jnci/djv048.
- Семиглазова Т.Ю., Понасенко О.И., Лященко В.А., et al. Поздние осложнения проведенной химиотерапии и гормонотерапии при лечении рака молочной железы: общая слабость, когнитивные нарушения, периферическая нейропатия, индуцированные лечением миелопролиферативные заболевания (Часть 1). Вопросы онкологии. 2024; 70(3): 411-423.-DOI: https://doi.org/10.37469/0507-3758-2024-70-3-411-423. [Semiglazova T.Yu, Ponasenko O.I., Lyaschenko V.A., et al. Late complications of chemotherapy and hormone therapy in the treatment of breast cancer: general weakness, cognitive impairment, peripheral neuropathy, treatment-induced myeloproliferative diseases (part 1). Voprosy Onkologii = Problems in Oncology. 2024; 70(3): 411-423.-DOI: https://doi.org/10.37469/0507-3758-2024-70-3-411-423. (In Rus)].
- Francis P.A., Pagani O., Fleming G.F., et al. Tailoring adjuvant endocrine therapy for premenopausal breast cancer. N Engl J Med. 2018; 379(2): 122-137.-DOI: https://doi.org/10.1056/NEJMoa1803164.
- Waqas K., Lima Ferreira J., Tsourdi E., et al. Updated guidance on the management of cancer treatment-induced bone loss (CTIBL) in pre- and postmenopausal women with early-stage breast cancer. J Bone Oncol. 2021; 28: 100355.-DOI: https://doi.org/10.1016/j.jbo.2021.100355.
- Tseng O.L., Spinelli J.J., Gotay C.C., et al. Aromatase inhibitors are associated with a higher fracture risk than tamoxifen: a systematic review and meta-analysis. Ther Adv Musculoskelet Dis. 2018; 10(4): 71-90.-DOI: https://doi.org/10.1177/1759720X18759291.
- Goldvaser H., Barnes T.A., Šeruga B., et al. Toxicity of extended adjuvant therapy with aromatase inhibitors in early breast cancer: a systematic review and meta-analysis. J Natl Cancer Inst. 2018; 110(1): 10.1093/jnci/djx141.-DOI: https://doi.org/10.1093/jnci/djx141.
- Xu J., Cao B., Li C., et al. The recent progress of endocrine therapy-induced osteoporosis in estrogen-positive breast cancer therapy. Front Oncol. 2023; 13: 1218206.-DOI: https://doi.org/10.3389/fonc.2023.1218206.
- Lambertini M., Arecco L., Woodard T.L., et al. Advances in the management of menopausal symptoms, fertility preservation, and bone health for women with breast cancer on endocrine therapy. Am Soc Clin Oncol Educ Book. 2023; 43: e390442.-DOI: https://doi.org/10.1200/EDBK_390442.
- Багрова С.Г., Басин Е.М., Борзов К.А., et al. Профилактика и лечение патологии костной ткани при злокачественных новообразованиях. Практические рекомендации RUSSCO, часть 2. Злокачественные опухоли. 2023 (13); #3s2: 45-58.-URL: https://www.rosoncoweb.ru/standarts/RUSSCO/2023/2023-39.pdf. [Bagrova S.G., Basin E.M., Borzov K.A. et al. Prevention and treatment of bonne tissue pathology in malignant neoplasms. Practical recommendations RUSSCO, part 2. Malignant Tumours. 2023 (13), #32: 45-58.-URL: https://www.rosoncoweb.ru/standarts/RUSSCO/2023/2023-39.pdf. (In Rus)].
- Shapiro C.L., Van Poznak C., Lacchetti C., et al. Management of osteoporosis in survivors of adult cancers with nonmetastatic disease: ASCO Clinical Practice Guideline. J Clin Oncol. 2019; 37(31): 2916-2946.-DOI: https://doi.org/10.1200/JCO.19.01696.
- Kwan M.L., Lo J.C., Laurent C.A., et al. A prospective study of lifestyle factors and bone health in breast cancer patients who received aromatase inhibitors in an integrated healthcare setting. J Cancer Surviv. 2023; 17(1): 139-149.-DOI: https://doi.org/10.1007/s11764-021-00993-0.
- Thomas G.A., Cartmel B., Harrigan M., et al. The effect of exercise on body composition and bone mineral density in breast cancer survivors taking aromatase inhibitors. Obesity (Silver Spring). 2017; 25(2): 346-351.-DOI: https://doi.org/10.1002/oby.21729.
- Kim S.H., Cho Y.U., Kim S.J., et al. The effect on bone outcomes of adding exercise to supplements for osteopenic breast cancer survivors: a pilot randomized controlled trial. Cancer Nurs. 2016; 39(2): 144-152.-DOI: https://doi.org/10.1097/NCC.0000000000000245.
- Winters-Stone K.M., Dobek J., Nail L.M., et al. Impact + resistance training improves bone health and body composition in prematurely menopausal breast cancer survivors: a randomized controlled trial. Osteoporos Int. 2013; 24(5): 1637-1646.-DOI: https://doi.org/10.1007/s00198-012-2143-2.
- Prieto-Alhambra D., Servitja S., Javaid M.K., et al. Vitamin D threshold to prevent aromatase inhibitor-related bone loss: the B-ABLE prospective cohort study. Breast Cancer Res Treat. 2012; 133(3): 1159-67.-DOI: https://doi.org/10.1007/s10549-012-2013-9.
- Saarto T., Sievänen H., Kellokumpu-Lehtinen P., et al. Effect of supervised and home exercise training on bone mineral density among breast cancer patients. A 12-month randomised controlled trial. Osteoporos Int. 2012; 23(5): 1601-1612.-DOI: https://doi.org/10.1007/s00198-011-1761-4.
- Gnant M., Frantal S., Pfeiler G., et al. Long-term outcomes of adjuvant denosumab in breast cancer. NEJM Evid. 2022; 1(12): EVIDoa2200162.-DOI: https://doi.org/10.1056/EVIDoa2200162.
- Anastasilakis A.D., Makras P., Yavropoulou M.P., et al. Denosumab discontinuation and the rebound phenomenon: a narrative review. J Clin Med. 2021; 10(1): 152.-DOI: https://doi.org/10.3390/jcm10010152.
- Early Breast Cancer Trialists’ Collaborative Group (EBCTCG). Adjuvant bisphosphonate treatment in early breast cancer: meta-analyses of individual patient data from randomised trials. Lancet. 2015; 386(10001): 1353-1361.-DOI: https://doi.org/10.1016/S0140-6736(15)60908-4.
- Srikanthan K., Klug R., Tirona M., et al. Creating a biomarker panel for early detection of chemotherapy related cardiac dysfunction in breast cancer patients. J Clin Exp Cardiolog. 2017; 8(3): 507.-DOI: https://doi.org/10.4172/2155-9880.1000507.
- Greenlee H., Iribarren C., Rana J.S., et al. Risk of cardiovascular disease in women with and without breast cancer: the pathways heart study. J Clin Oncol. 2022; 40(15): 1647-1658.-DOI: https://doi.org/10.1200/JCO.21.01736.
- Lee C.H., Zhang J.F., Yuan K.SP., et al. Risk of cardiotoxicity induced by adjuvant anthracycline-based chemotherapy and radiotherapy in young and old Asian women with breast cancer. Strahlenther Onkol. 2019; 195(7): 629-639.-DOI: https://doi.org/10.1007/s00066-019-01428-7.
- Wu S.P., Tam M., Vega R.M., et al. Effect of breast irradiation on cardiac disease in women enrolled in BCIRG-001 at 10-year follow-up. Int J Radiat Oncol Biol Phys. 2017; 99(3): 541-548.-DOI: https://doi.org/10.1016/j.ijrobp.2017.06.018.
- Doyle J.J., Neugut A.I., Jacobson J.S., et al. Chemotherapy and cardiotoxicity in older breast cancer patients: a population-based study. J Clin Oncol. 2005; 23(34): 8597-8605.-DOI: https://doi.org/10.1200/JCO.2005.02.5841.
- Upshaw J.N., Ruthazer R., Miller K.D., et al. Personalized decision making in early stage breast cancer: applying clinical prediction models for anthracycline cardiotoxicity and breast cancer mortality demonstrates substantial heterogeneity of benefit-harm trade-off. Clin Breast Cancer. 2019; 19(4): 259-267.-DOI: https://doi.org/10.1016/j.clbc.2019.04.012.
- Waliany S., Caswell-Jin J., Riaz F., et al. Pharmacovigilance analysis of heart failure associated with anti-HER2 monotherapies and combination regimens for cancer. JACC CardioOncol. 2023; 5(1): 85-98.-DOI: https://doi.org/10.1016/j.jaccao.2022.09.007.
- Procter M., Suter T.M., de Azambuja E., et al. Longer-term assessment of trastuzumab-related cardiac adverse events in the Herceptin Adjuvant (HERA) trial. J Clin Oncol. 2010; 28(21): 3422-3428.-DOI: https://doi.org/10.1200/JCO.2009.26.0463.
- Advani P.P., Ballman K.V., Dockter T.J., et al. Long-term cardiac safety analysis of NCCTG N9831 (Alliance) adjuvant trastuzumab trial. J Clin Oncol. 2016; 34(6): 581-587.-DOI: https://doi.org/10.1200/JCO.2015.61.8413.
- Козявин Н.А., Мурейко Е.А., Каспаров Б.С., et al. Сердечно-сосудистые осложнения современной лекарственной противоопухолевой терапии: химиотерапии, таргетной и иммунотерапии: учебное пособие для обучающихся в системе высшего и дополнительного профессионального образования. Санкт-Петербург: НМИЦ онкологии им. Н.Н. Петрова. 2023; 82.-ISBN: 978-5-6048250-2-0. [Koziavin N.A., Mureiko E.A., Kasparov B.S., et al. Cardiovascular complications of modern drug antitumor therapy: chemotherapy, targeted and immunotherapy: a textbook for students in the system of higher and additional professional education. St. Petersburg: N.N. Petrov National Medical Research Center of Oncology. 2023; 82.-ISBN: 978-5-6048250-2-0. (In Rus)].
- Valiyaveettil D., Joseph D., Malik M. Cardiotoxicity in breast cancer treatment: Causes and mitigation. Cancer Treat Res Commun. 2023; 37: 100760.-DOI: https://doi.org/10.1016/j.ctarc.2023.100760.
- Darby S.C., McGale P., Taylor C.W., et al. Long-term mortality from heart disease and lung cancer after radiotherapy for early breast cancer: prospective cohort study of about 300,000 women in US SEER cancer registries. Lancet Oncol. 2005; 6(8): 557-565.-DOI: https://doi.org/10.1016/S1470-2045(05)70251-5.
- Семиглазова Т.Ю., Телетаева Г.М., Козявин Н.А., et al. Диагностика и профилактика кардиотоксичности у больных раком молочной железы с позиций онколога и кардиолога. Опухоли женской репродуктивной системы. 2017; 13(3): 17-27.-DOI: https://doi.org/10.17650/1994-4098-2017-13-3-17-27. [Semiglazova T.Yu., Teletaeva G.M., Kozyavin N.A., et al. Diagnosis and prevention of cardiotoxicity in patients with breast cancer from the standpoint of an oncologist and a cardiologist. Tumors of female reproductive system. 2017; 13(3): 17-27.-DOI: https://doi.org/10.17650/1994-4098-2017-13-3-17-27. (In Rus)].
- Lyon A.R., López-Fernández T., Couch L.S., et al. 2022 ESC Guidelines on cardio-oncology developed in collaboration with the European Hematology Association (EHA), the European Society for Therapeutic Radiology and Oncology (ESTRO) and the International Cardio-Oncology Society (IC-OS). Eur Heart J. 2022; 43(41): 4229-4361.-DOI: https://doi.org/10.1093/eurheartj/ehac244.
- Seidman A., Hudis C., Pierri M.K., et al. Cardiac dysfunction in the trastuzumab clinical trials experience. J Clin Oncol. 2002; 20(5): 1215-1221.-DOI: https://doi.org/10.1200/JCO.2002.20.5.1215.
- Виценя М.В., Агеев Ф.Т., Орлова Р.В., et al. Практические рекомендации по коррекции кардиоваскулярной токсичности противоопухолевой лекарственной терапии. Практические рекомендации RUSSCO, часть 2. Злокачественные опухоли, 2023 (13), #3s2: 86-111.-URL: https://www.rosoncoweb.ru/standarts/RUSSCO/2023/2023-42.pdf. [Vicenya M.V., Ageev F.T., Orlova R.V., et al. Practical recommendations for the correction of cardiovascular toxicity of antitumor drug therapy. Practical recommendations RUSSCO, part 2. Malignant Tumours. 2023; (13) #3s2: 86-111.-URL: https://www.rosoncoweb.ru/standarts/RUSSCO/2023/2023-42.pdf. (In Rus)].
- Gerstl B., Sullivan E., Ives A., et al. Pregnancy outcomes after a breast cancer diagnosis: a systematic review and meta-analysis. Clin Breast Cancer. 2018; 18(1): e79-e88.-DOI: https://doi.org/10.1016/j.clbc.2017.06.016.
- Lambertini M., Blondeaux E., Bruzzone M., et al. Pregnancy after breast cancer: a systematic review and meta-analysis. J Clin Oncol. 2021; 39(29): 3293-3305.-DOI: https://doi.org/10.1200/JCO.21.00535.
- Lambertini M., Peccatori F.A., Demeestere I., et al. Fertility preservation and post-treatment pregnancies in post-pubertal cancer patients: ESMO Clinical Practice Guidelines. Ann Oncol. 2020; 31(12): 1664-1678.-DOI: https://doi.org/10.1016/j.annonc.2020.09.006.
- Lambertini M., Blondeaux E., Agostinetto E., et al. Pregnancy after breast cancer in young BRCA carriers: an international hospital-based cohort study. JAMA. 2023; e2325463.-DOI: https://doi.org/10.1001/jama.2023.25463.
- Bae S.Y., Lee J., Lee J.S., et al. Prognosis of pregnancy after breast cancer diagnosis according to the type of treatment: A population-based study in Korea by the SMARTSHIP group. Breast. 2022; 63: 46-53.-DOI: https://doi.org/10.1016/j.breast.2022.03.005.
- Rauh-Hain J.A., Zubizarreta J., Nitecki R., et al. Survival outcomes following pregnancy or assisted reproductive technologies after breast cancer: A population-based study. Cancer. 2022; 128(17): 3243-3253.-DOI: https://doi.org/10.1002/cncr.34371.
- Anderson R.A., Lambertini M., Hall P.S., et al. Survival after breast cancer in women with a subsequent live birth: Influence of age at diagnosis and interval to subsequent pregnancy. Eur J Cancer. 2022; 173: 113-122.-DOI: https://doi.org/10.1016/j.ejca.2022.06.048.
- Chuang S.C., Lin C.H., Lu Y.S., et al. Mortality of pregnancy following breast cancer diagnoses in taiwanese women. Oncologist. 2020; 25(2): e252-e258.-DOI: https://doi.org/10.1634/theoncologist.2019-0451.
- Lee M.H., Kim Y.A., Hong J.H., et al. Outcomes of pregnancy after breast cancer in Korean women: a large cohort study. Cancer Res Treat. 2020; 52(2): 426-437.-DOI: https://doi.org/10.4143/crt.2018.382.
- Lambertini M., Kroman N, Ameye L., et al. Long-term safety of pregnancy following breast cancer according to estrogen receptor status. J Natl Cancer Inst. 2018; 110(4): 426-429.-DOI: https://doi.org/10.1093/jnci/djx206.
- Iqbal J., Amir E., Rochon P.A., et al. Association of the timing of pregnancy with survival in women with breast cancer. JAMA Oncol. 2017; 3(5): 659-665.-DOI: https://doi.org/10.1001/jamaoncol.2017.0248.
- Valentini A., Lubinski J., Byrski T., et al. The impact of pregnancy on breast cancer survival in women who carry a BRCA1 or BRCA2 mutation. Breast Cancer Res Treat. 2013; 142(1): 177-185.-DOI: https://doi.org/10.1007/s10549-013-2729-1.
- Azim H.A. Jr., Santoro L., Pavlidis N., et al. Safety of pregnancy following breast cancer diagnosis: a meta-analysis of 14 studies. Eur J Cancer. 2011; 47(1): 74-83.-DOI: https://doi.org/10.1016/j.ejca.2010.09.007.
- Arecco L., Blondeaux E., Bruzzone M., et al. Safety of pregnancy after breast cancer in young women with hormone receptor-positive disease: a systematic review and meta-analysis. ESMO Open. 2023; 8(6): 102031.-DOI: https://doi.org/10.1016/j.esmoop.2023.102031.
- Partridge A.H., Niman S.M., Ruggeri M., et al. Interrupting endocrine therapy to attempt pregnancy after breast cancer. N Engl J Med. 2023; 388(18): 1645-1656.-DOI: https://doi.org/10.1056/NEJMoa2212856.
- Николаев Н.А., Мартынов А.И., Скирденко Ю.П., et al. Приверженность лечению. Российское национальное руководство. Под ред. Николаева Н.А., Мартынова А.И., Скирденко Ю.П. М.: Издательский дом Академии Естествознания. 2022; 224.- ISBN: 978-5-91327-746-6. [Nikolaev N.A., Martynov A.I., Skirdenko Yu.P., et al. Adherence to treatment. Russian national guidelines. Ed. Nikolaev N.A., Martynov A.I., Skirdenko Yu.P. Moscow: Publishing House of the Academy of Natural Sciences. 2022; 224.-ISBN: 978-5-91327-746-6. (In Rus)].
- Yussof I., Mohd Tahir N.A., Hatah E., et al. Factors influencing five-year adherence to adjuvant endocrine therapy in breast cancer patients: A systematic review. Breast. 2022; 62: 22-35.-DOI: https://doi.org/10.1016/j.breast.2022.01.012.
- Chirgwin J.H., Giobbie-Hurder A., Coates A.S., et al. Treatment adherence and its impact on disease-free survival in the breast international group 1-98 trial of tamoxifen and letrozole, alone and in sequence. J Clin Oncol. 2016; 34(21): 2452-9.-DOI: https://doi.org/10.1200/JCO.2015.63.8619.
- Bright E.E., Finkelstein L.B., Nealis M.S., et al. A systematic review and meta-analysis of interventions to promote adjuvant endocrine therapy adherence among breast cancer survivors. J Clin Oncol. 2023; 41(28): 4548-4561.-DOI: https://doi.org/10.1200/JCO.23.00697.
- Charles C., Bardet A., Larive A., et al. Characterization of depressive symptoms trajectories after breast cancer diagnosis in women in France. JAMA Netw Open. 2022; 5(4): e225118.-DOI: https://doi.org/10.1001/jamanetworkopen.2022.5118.
- Dumas A., Vaz Luis I., Bovagnet T., et al. Impact of breast cancer treatment on employment: results of a multicenter prospective cohort study (CANTO). J Clin Oncol. 2020; 38(7): 734-743.-DOI: https://doi.org/10.1200/JCO.19.01726.
- Brauer E.R., Long E.F., Petersen L., et al. Current practice patterns and gaps in guideline-concordant breast cancer survivorship care. J Cancer Surviv. 2023; 17(3): 906-915.-DOI: https://doi.org/10.1007/s11764-021-01152-1.
- Каспаров Б.С., Ковлен Д.В., Семиглазова Т.Ю., et al. Исследование эффективности персонализированной реабилитации больных операбельным раком предстательной железы. Вопросы онкологии. 2023; 69(3): 422-428.-DOI: https://doi.org/10.37469/0507-3758-2023-69-3-422-428. [Kasparov B.S., Kovlen D.V., Semiglazova T.Yu., et al. Study on the effectiveness of personalised rehabilitation of patients with operable prostate cancer. Voprosy Onkologii = Problems in Oncology. 2023; 69(3): 422-428.-DOI: https://doi.org/10.37469/0507-3758-2023-69-3-422-428. (In Rus)].
Дополнительные файлы


