Transgenic Lines of Human Induced Pluripotent Stem Cells ICGi022-A-6 and ICGi022-A-7 with Doxycycline-Inducible Variants of Programmable Nuclease AsCas12a
- Authors: Pavlova S.V.1,2,3, Valetdinova K.R.1, Malankhanova T.B.1, Polivtsev D.E.1,4, Malahova A.A.1,2,3, Grigor’eva E.V.1,2,3, Shevchenko A.I.1,2,3, Zakian S.M.1,2,3, Medvedev S.P.1,2,3
-
Affiliations:
- Federal Research Center Institute of Cytology and Genetics, Siberian Branch of the Russian Academy of Sciences
- Meshalkin National Medical Research Center of the Ministry of Health of the Russian Federation
- Institute of Chemical Biology and Fundamental Medicine, Siberian Branch of the Russian Academy of Sciences
- Novosibirsk State University
- Issue: Vol 54, No 6 (2023)
- Pages: 415-428
- Section: Collection of pluripotent stem cell lines
- URL: https://bakhtiniada.ru/0475-1450/article/view/232038
- DOI: https://doi.org/10.31857/S047514502306006X
- EDN: https://elibrary.ru/GESSIW
- ID: 232038
Cite item
Full Text
Abstract
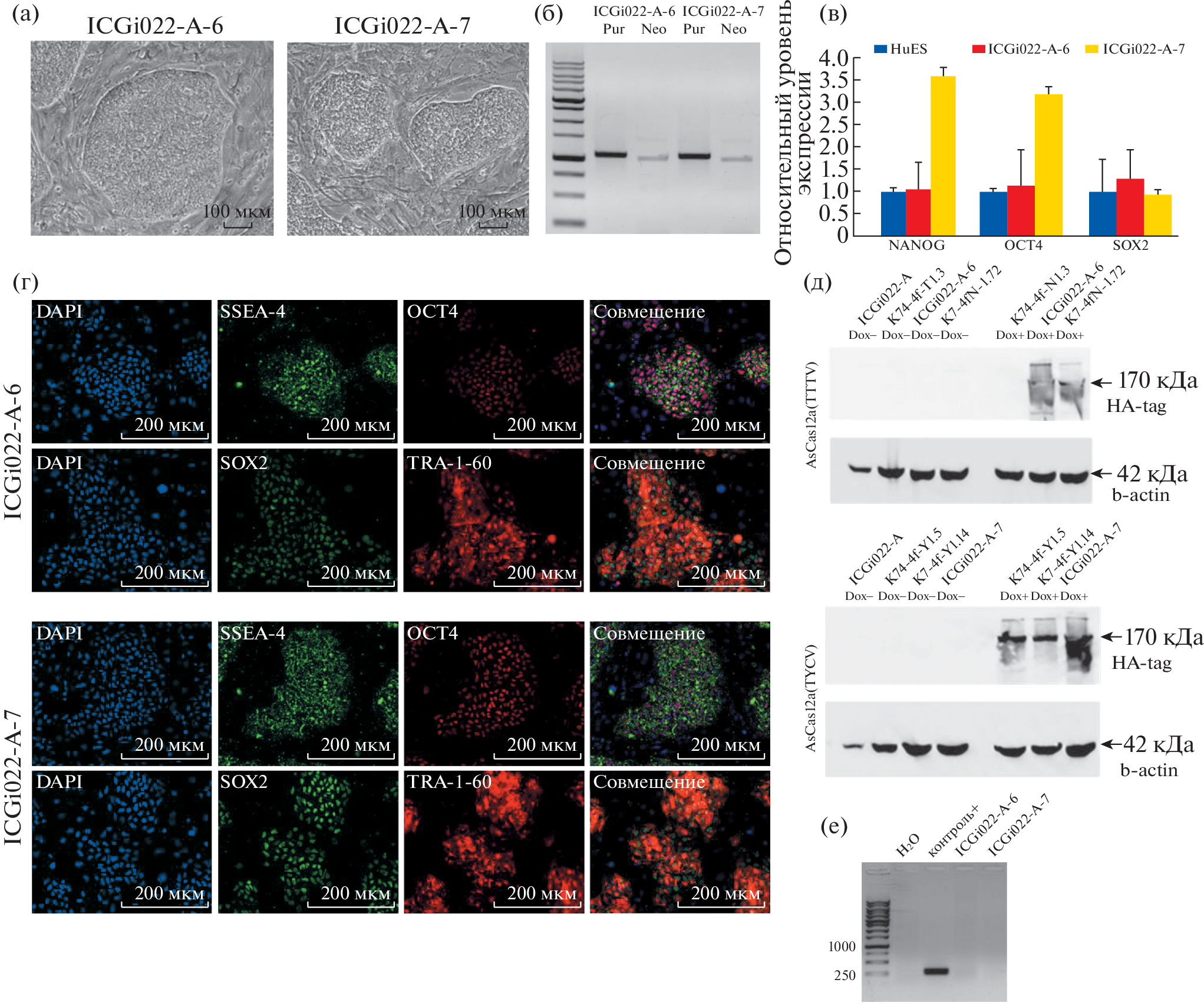
Genome editing in human pluripotent stem cells using programmable nucleases makes it possible to create models of hereditary pathologies using directed transgenesis, gene knockout, and replacement of individual nucleotides in DNA sequences. Using CRISPR/SpCas9-mediated homologous recombination at the AAVS1 locus, clones of human induced pluripotent stem cells (iPSCs) ICGi022-A (Malakhova et al., 2020) were obtained, which carry transgenes of two variants of the nuclease AsCas12a (also known as AsCpf1), recognizing different PAM consensuses, and the reverse doxycycline transgene-dependent transactivator – M2rtTA. For each AsCas12a variant, the lines ICGi022-A-6 (AsCas12a, PAM 5'-TTTV-3') and ICGi022-A-7 (AsCas12a, PAM 5'-TYCV-3') were obtained. Using Western blot analysis, it was shown that the addition of doxycycline to the culture medium causes activation of the expression of AsCas12a(TTTV) and AsCas12a(TYCV) proteins. The resulting transgenic iPSC clones were subjected to molecular and cytogenetic analysis. Using quantitative PCR and immunocytochemical analysis, it was shown that they have a high level of mRNA expression of gene markers of pluripotent cells, namely OCT4, NANOG and SOX2, as well as specific expression of protein marker OCT4, SOX2, SSEA-4 and TRA-1-60. In addition, using iPSCs spontaneous differentiation into embryoid bodies, it was found that transgenic clones can give derivatives of all three primitive germ layers: ectoderm, mesoderm and endoderm. Cytogenetic analysis showed that transgenic iPSC clones have a normal karyotype, 46,XX.
About the authors
S. V. Pavlova
Federal Research Center Institute of Cytology and Genetics, Siberian Branch of the Russian Academy of Sciences; Meshalkin National Medical Research Center of the Ministry of Health of the Russian Federation; Institute of Chemical Biology and Fundamental Medicine, Siberian Branch of the Russian Academy of Sciences
Email: medvedev@bionet.nsc.ru
Russia, 630090, Novosibirsk; Russia, 630055, Novosibirsk; Russia, 630090, Novosibirsk
K. R. Valetdinova
Federal Research Center Institute of Cytology and Genetics, Siberian Branch of the Russian Academy of Sciences
Email: medvedev@bionet.nsc.ru
Russia, 630090, Novosibirsk
T. B. Malankhanova
Federal Research Center Institute of Cytology and Genetics, Siberian Branch of the Russian Academy of Sciences
Email: medvedev@bionet.nsc.ru
Russia, 630090, Novosibirsk
D. E. Polivtsev
Federal Research Center Institute of Cytology and Genetics, Siberian Branch of the Russian Academy of Sciences; Novosibirsk State University
Email: medvedev@bionet.nsc.ru
Russia, 630090, Novosibirsk; Russia, 630090, Novosibirsk
A. A. Malahova
Federal Research Center Institute of Cytology and Genetics, Siberian Branch of the Russian Academy of Sciences; Meshalkin National Medical Research Center of the Ministry of Health of the Russian Federation; Institute of Chemical Biology and Fundamental Medicine, Siberian Branch of the Russian Academy of Sciences
Email: medvedev@bionet.nsc.ru
Russia, 630090, Novosibirsk; Russia, 630055, Novosibirsk; Russia, 630090, Novosibirsk
E. V. Grigor’eva
Federal Research Center Institute of Cytology and Genetics, Siberian Branch of the Russian Academy of Sciences; Meshalkin National Medical Research Center of the Ministry of Health of the Russian Federation; Institute of Chemical Biology and Fundamental Medicine, Siberian Branch of the Russian Academy of Sciences
Email: medvedev@bionet.nsc.ru
Russia, 630090, Novosibirsk; Russia, 630055, Novosibirsk; Russia, 630090, Novosibirsk
A. I. Shevchenko
Federal Research Center Institute of Cytology and Genetics, Siberian Branch of the Russian Academy of Sciences; Meshalkin National Medical Research Center of the Ministry of Health of the Russian Federation; Institute of Chemical Biology and Fundamental Medicine, Siberian Branch of the Russian Academy of Sciences
Email: medvedev@bionet.nsc.ru
Russia, 630090, Novosibirsk; Russia, 630055, Novosibirsk; Russia, 630090, Novosibirsk
S. M. Zakian
Federal Research Center Institute of Cytology and Genetics, Siberian Branch of the Russian Academy of Sciences; Meshalkin National Medical Research Center of the Ministry of Health of the Russian Federation; Institute of Chemical Biology and Fundamental Medicine, Siberian Branch of the Russian Academy of Sciences
Email: medvedev@bionet.nsc.ru
Russia, 630090, Novosibirsk; Russia, 630055, Novosibirsk; Russia, 630090, Novosibirsk
S. P. Medvedev
Federal Research Center Institute of Cytology and Genetics, Siberian Branch of the Russian Academy of Sciences; Meshalkin National Medical Research Center of the Ministry of Health of the Russian Federation; Institute of Chemical Biology and Fundamental Medicine, Siberian Branch of the Russian Academy of Sciences
Author for correspondence.
Email: medvedev@bionet.nsc.ru
Russia, 630090, Novosibirsk; Russia, 630055, Novosibirsk; Russia, 630090, Novosibirsk
References
- Медведев С.П., Маланханова Т.Б., Валетдинова К.Р., Закиян С.М. Создание и исследование клеточных моделей наследственных нейродегенеративных заболеваний с помощью направленного редактирования геномов // Нейрохимия. 2021. Т. 38. № 4. С. 313–319.
- Устьянцева Е.И., Медведев С.П., Ветчинова А.С. и др. Платформа для исследования механизмов нейродегенерации с помощью генетически кодируемых биосенсоров // Биохимия. 2019. Т. 84. № 3. С. 423–435.
- Cowan C.A., Klimanskaya I., McMahon J. et al. Derivation of embryonic stem-cell lines from human blastocysts // N. Engl. J. Med. 2004. V. 350. № 13. P. 1353–1356.
- DeKelver R.C., Choi V.M., Moehle E.A. et al. Functional genomics, proteomics, and regulatory DNA analysis in isogenic settings using zinc finger nuclease-driven transgenesis into a safe harbor locus in the human genome // Genome Res. 2010. V. 20. № 8. P. 1133–1142.
- Gao L., Cox D.B.T., Yan W.X. et al. Engineered Cpf1 variants with altered PAM specificities // Nat. Biotechnol. 2017. V. 35. № 8. P. 789–792.
- Grigor’eva E.V., Malankhanova T.B., Surumbayeva A. et al. Generation of GABAergic striatal neurons by a novel iPSC differentiation protocol enabling scalability and cryopreservation of progenitor cells // Cytotechnology. 2020. V. 72. P. 649–663.
- Hellemans J., Mortier G., De Paepe A. et al. qBase relative quantification framework and software for management and automated analysis of real-time quantitative PCR data // Genome Biol. 2008. V. 8. P. R19.
- Kim D., Kim J., Hur J.K. et al. Genome-wide analysis reveals specificities of Cpf1 endonucleases in human cells // Nat. Biotechnol. 2016. V. 34. № 8. P. 863–868.
- Kleinstiver B.P., Tsai S.Q., Prew M.S. et al. Genome-wide specificities of CRISPR-Cas Cpf1 nucleases in human cells // Nat. Biotechnol. 2016. V. 34. № 8. P. 869–874.
- Malakhova A.A., Grigor’eva E.V., Pavlova S.V. et al. Generation of induced pluripotent stem cell lines ICGi021-A and ICGi022-A from peripheral blood mononuclear cells of two healthy individuals from Siberian population // Stem Cell Res. 2020. V. 48. P. 101952.
- Ran F.A., Hsu P.D., Wright J. et al. Genome engineering using the CRISPR-Cas9 system // Nat. Protoc. 2013. V. 8. № 11. P. 2281–2308.
- Zetsche B., Gootenberg J.S., Abudayyeh O.O. et al. Cpf1 is a single RNA-guided endonuclease of a class 2 CRISPR-Cas system // Cell. 2015. V. 163. № 3. P. 759–771.
Supplementary files






