Создание линий индуцированных плюрипотентных стволовых клеток ICGi044-B и ICGi044-C с помощью репрограммирования мононуклеарных клеток периферической крови пациента с болезнью Паркинсона, ассоциированной с мутацией с.1492T>G в гене GLUD2
- Авторы: Сорогина Д.А.1,2, Григорьева Е.В.1, Малахова А.А.1, Павлова С.В.1, Медведев С.П.1, Вяткин Ю.В.2, Хабарова Е.А.1,3, Рзаев Д.А.3, Закиян С.М.1
-
Учреждения:
- ФГБНУ Федеральный исследовательский центр Институт цитологии и генетики Сибирского отделения Российской академии наук
- ФГАОУВО Новосибирский национальный исследовательский государственный университет
- ФГБУ Федеральный центр нейрохирургии Министерства здравоохранения Российской Федерации
- Выпуск: Том 54, № 1 (2023)
- Страницы: 114-122
- Раздел: КОЛЛЕКЦИЯ ЛИНИЙ ПЛЮРИПОТЕНТНЫХ СТВОЛОВЫХ КЛЕТОК
- URL: https://bakhtiniada.ru/0475-1450/article/view/137049
- DOI: https://doi.org/10.31857/S0475145023010123
- EDN: https://elibrary.ru/FRVDZS
- ID: 137049
Цитировать
Полный текст
Аннотация
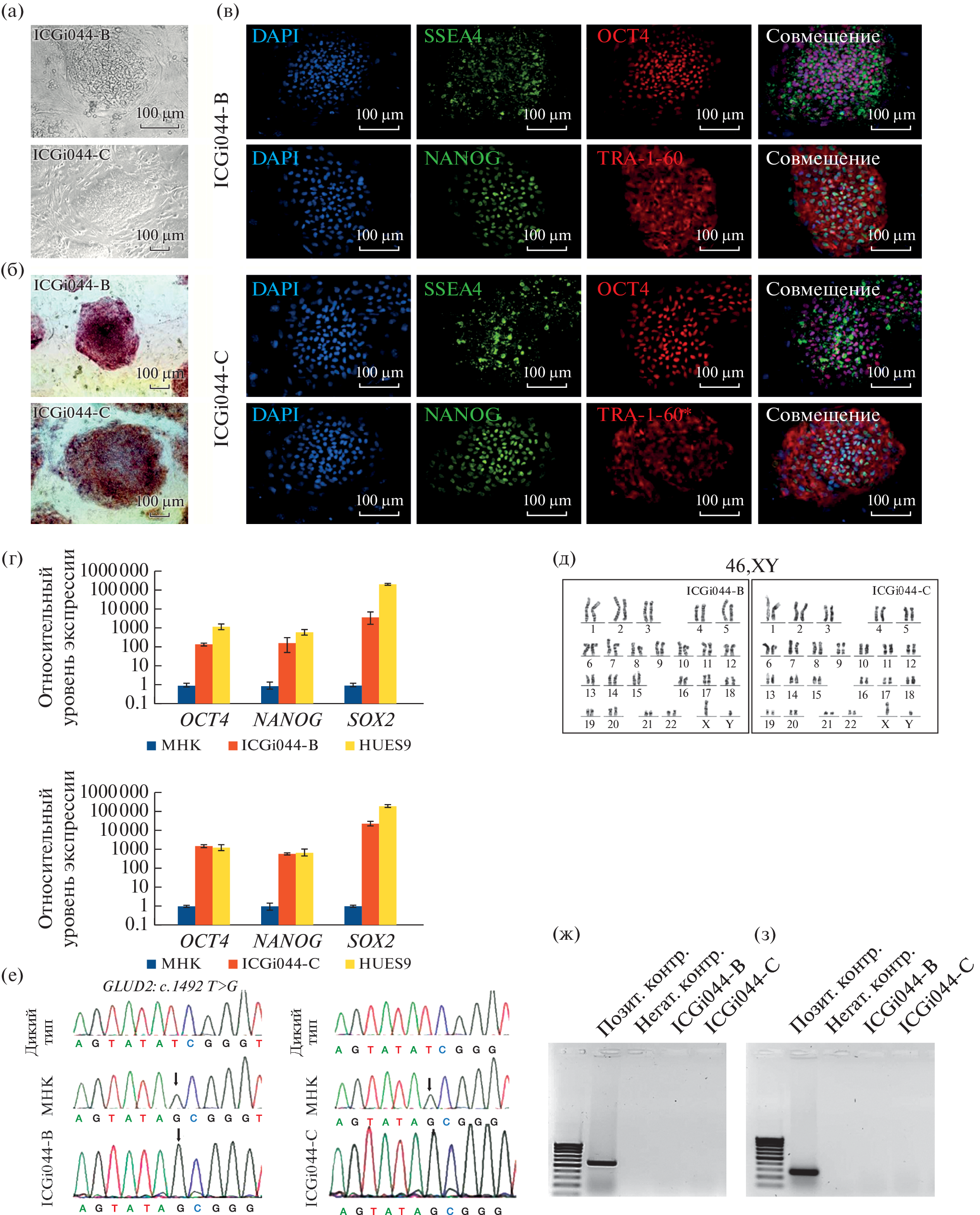
Болезнь Паркинсона – мультифакториальное заболевание, в его этиологию вносят вклад как генетическая предрасположенность (5% всех случаев), так и факторы окружающей среды, и возрастные изменения в головном мозге и других системах организма. Для диагностики и изучения патологии развития болезни важен поиск новых полиморфизмов, ассоциированных с наследственными формами заболевания. Мы проанализировали клинический экзом 55-летнего пациента с болезнью Паркинсона и выявили полиморфизм в гене GLUD2 (c.1492T>G). Данный полиморфизм является патогенным по базе данных ClinVar, однако механизм патогенеза до сих пор остается мало изученным. Кроме того, в настоящее время нет релевантных моделей на основе клеток человека, что вызывает большой интерес. Мы создали индуцированные плюрипотентные стволовые клетки (ИПСК) из мононуклеарных клеток периферической крови пациента с помощью неинтегрирующихся эписомных векторов (OCT4, KLF4, L-MYC, SOX2, LIN28 и p53 shRNA). Полученные линии ИПСК (ICGi044-B и ICGi044-C) демонстрируют типичную ЭСК-подобную морфологию, нормальный кариотип (46,XY), экспрессируют маркеры плюрипотентности (OCT4, SOX2, NANOG, SSEA4, TRA-1-60) и способны давать производные трех зародышевых листков. Линии ИПСК ICGi044-B и ICGi044-C, а также их нейральные производные представляют собой уникальную клеточную модель in vitro для изучения патогенетических механизмов развития болезни Паркинсона, ассоциированной с мутацией c.1492T>G в гене GLUD2.
Об авторах
Д. А. Сорогина
ФГБНУ Федеральный исследовательский центр Институт цитологии и генетикиСибирского отделения Российской академии наук; ФГАОУВО Новосибирский национальный исследовательский государственный университет
Email: evlena@bionet.nsc.ru
Россия, 630090, Новосибирск, просп. акад. Лаврентьева, 10; Россия, 630090, Новосибирск, ул. Пирогова, 2
Е. В. Григорьева
ФГБНУ Федеральный исследовательский центр Институт цитологии и генетикиСибирского отделения Российской академии наук
Автор, ответственный за переписку.
Email: evlena@bionet.nsc.ru
Россия, 630090, Новосибирск, просп. акад. Лаврентьева, 10
А. А. Малахова
ФГБНУ Федеральный исследовательский центр Институт цитологии и генетикиСибирского отделения Российской академии наук
Email: evlena@bionet.nsc.ru
Россия, 630090, Новосибирск, просп. акад. Лаврентьева, 10
С. В. Павлова
ФГБНУ Федеральный исследовательский центр Институт цитологии и генетикиСибирского отделения Российской академии наук
Email: evlena@bionet.nsc.ru
Россия, 630090, Новосибирск, просп. акад. Лаврентьева, 10
С. П. Медведев
ФГБНУ Федеральный исследовательский центр Институт цитологии и генетикиСибирского отделения Российской академии наук
Email: evlena@bionet.nsc.ru
Россия, 630090, Новосибирск, просп. акад. Лаврентьева, 10
Ю. В. Вяткин
ФГАОУВО Новосибирский национальный исследовательский государственный университет
Email: evlena@bionet.nsc.ru
Россия, 630090, Новосибирск, ул. Пирогова, 2
Е. А. Хабарова
ФГБНУ Федеральный исследовательский центр Институт цитологии и генетикиСибирского отделения Российской академии наук; ФГБУ Федеральный центр нейрохирургии Министерства здравоохранения Российской Федерации
Email: evlena@bionet.nsc.ru
Россия, 630090, Новосибирск, просп. акад. Лаврентьева, 10; Россия, 630087, Новосибирск, ул. Немировича-Данченко, 132/1
Дж. А. Рзаев
ФГБУ Федеральный центр нейрохирургии Министерства здравоохранения Российской Федерации
Email: evlena@bionet.nsc.ru
Россия, 630087, Новосибирск, ул. Немировича-Данченко, 132/1
С. М. Закиян
ФГБНУ Федеральный исследовательский центр Институт цитологии и генетикиСибирского отделения Российской академии наук
Email: evlena@bionet.nsc.ru
Россия, 630090, Новосибирск, просп. акад. Лаврентьева, 10
Список литературы
- Choppa P.C., Vojdani A., Tagle C. et al. Multiplex PCR for the detection of Mycoplasma fermentans, M. hominis and M. penetrans in cell cultures and blood samples of patients with chronic fatigue syndrome // Mol. Cell Probes. 1998. V. 12(5). P. 301–308. https://doi.org/10.1006/mcpr.1998.0186
- Cowan C.A., Klimanskaya I., McMahon J. et al. Derivation of embryonic stem-cell lines from human blastocysts // N. Engl. J. Med. 2004. V. 350(13). P. 1353–1356. https://doi.org/10.1056/NEJMsr040330
- Grigor’eva E.V., Malankhanova T.B., Surumbayeva A. et al. Generation of GABAergic striatal neurons by a novel iPSC differentiation protocol enabling scalability and cryopreservation of progenitor cells // Cytotechnology. 2020. V. 72(5). P. 649–663. https://doi.org/10.1007/s10616-020-00406-7
- Grigor’eva E.V., Kopytova A.E., Yarkova E.S., Pavlova S.V., Sorogina D.A., Malakhova A.A., Malankhanova T.B., Baydakova G.V., Zakharova E.Y., Medvedev S.P., Pchelina S.N., Zakian S.M. Biochemical characteristics of iPSC-derived dopaminergic neurons from N370S GBA variant carriers with and without Parkinson’s disease // Int. J. Mol. Sci. 2023. V. 24(5). P. 4437. https://doi.org/10.3390/ijms24054437.
- Okita K., Yamakawa T., Matsumura Y. et al. An efficient nonviral method to generate integration-free human-induced pluripotent stem cells from cord blood and peripheral blood // Stem Cells. 2013. V. 31. № 3. P. 458–466.
Дополнительные файлы





