Получение линий индуцированных плюрипотентных стволовых клеток ICGi022-A-3, ICGi022-A-4 и ICGi022-A-5 с внесенной в ген MYBPC3 с помощью системы CRISPR/Cas9 мутацией p.Asn515del
- Авторы: Павлова С.В.1, Шаяхметова Л.Ш.1, Проняева К.А.1, Шульгина А.Е.1, Закиян С.М.1, Дементьева Е.В.1
-
Учреждения:
- ФГБНУ Федеральный исследовательский центр Институт цитологии и генетики Сибирского отделения Российской академии наук
- Выпуск: Том 54, № 1 (2023)
- Страницы: 105-113
- Раздел: КОЛЛЕКЦИЯ ЛИНИЙ ПЛЮРИПОТЕНТНЫХ СТВОЛОВЫХ КЛЕТОК
- URL: https://bakhtiniada.ru/0475-1450/article/view/137048
- DOI: https://doi.org/10.31857/S0475145023010111
- EDN: https://elibrary.ru/FRUOIN
- ID: 137048
Цитировать
Полный текст
Аннотация
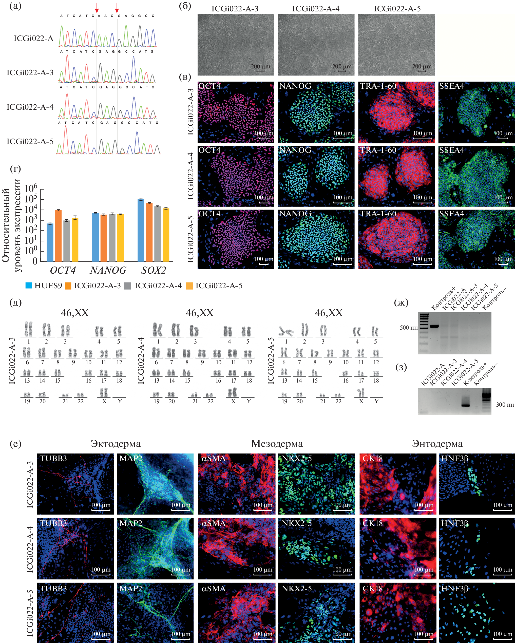
До 60% случаев гипертрофической кардиомиопатии обусловлены мутациями в генах, отвечающих за функционирование саркомеров. Однако не для всех вариантов, обнаруженных в ассоциированных с гипертрофической кардиомиопатией генах, в настоящее время известно их клиническое значение. Новые возможности для выяснения клинического значения генетических вариантов открывает использование методов редактирования нуклеотидных последовательностей. Трехнуклеотидная делеция c.1543_1545delAAC (p.Asn515del) с неясным клиническим значением была внесена в ген MYBPC3 индуцированных плюрипотентных стволовых клеток (ИПСК) здорового донора с помощью системы CRISPR/Cas9. В результате были получены три линии ИПСК (ICGi022-A-3, ICGi022-A-4 и ICGi022-A-5), гомозиготные по данной мутации. Линии ИПСК с внесенной делецией имели характерную для плюрипотентных клеток человека морфологию, нормальный кариотип (46,XX), экспрессировали маркеры плюрипотентного состояния (OCT4, NANOG, TRA-1-60, SSEA-4) и были способны давать производные трех зародышевых листков при спонтанной дифференцировке. Исследование свойств кардиомиоцитов, полученных при направленной дифференцировке линий ИПСК ICGi022-A-3, ICGi022-A-4 и ICGi022-A-5, позволит установить патогенетический вклад варианта p.Asn515del в гене MYBPC3 в развитие гипертрофической кардиомиопатии.
Об авторах
С. В. Павлова
ФГБНУ Федеральный исследовательский центр Институт цитологии и генетикиСибирского отделения Российской академии наук
Email: dementyeva@bionet.nsc.ru
Россия, 630090, Новосибирск, просп. акад. Лаврентьева, 10
Л. Ш. Шаяхметова
ФГБНУ Федеральный исследовательский центр Институт цитологии и генетикиСибирского отделения Российской академии наук
Email: dementyeva@bionet.nsc.ru
Россия, 630090, Новосибирск, просп. акад. Лаврентьева, 10
К. А. Проняева
ФГБНУ Федеральный исследовательский центр Институт цитологии и генетикиСибирского отделения Российской академии наук
Email: dementyeva@bionet.nsc.ru
Россия, 630090, Новосибирск, просп. акад. Лаврентьева, 10
А. Е. Шульгина
ФГБНУ Федеральный исследовательский центр Институт цитологии и генетикиСибирского отделения Российской академии наук
Email: dementyeva@bionet.nsc.ru
Россия, 630090, Новосибирск, просп. акад. Лаврентьева, 10
С. М. Закиян
ФГБНУ Федеральный исследовательский центр Институт цитологии и генетикиСибирского отделения Российской академии наук
Email: dementyeva@bionet.nsc.ru
Россия, 630090, Новосибирск, просп. акад. Лаврентьева, 10
Е. В. Дементьева
ФГБНУ Федеральный исследовательский центр Институт цитологии и генетикиСибирского отделения Российской академии наук
Автор, ответственный за переписку.
Email: dementyeva@bionet.nsc.ru
Россия, 630090, Новосибирск, просп. акад. Лаврентьева, 10
Список литературы
- Дементьева Е.В., Вяткин Ю.В., Кретов Е.И. и др. Генетический анализ пациентов с гипертрофической кардиомиопатией // Гены & Клетки. 2020. Т. XV. № 3. С. 68–73.
- Поляк М.Е., Ховалыг А.Б., Букаева А.А. и др. Спектр мутаций в гене MYBPC3 у пациентов с гипертрофической кардиомиопатией // Медицинская генетика. 2016. Т. 15. № 8. С. 26–29.
- Dementyeva E.V., Pavlova S.V., Chernyavsky A.M., Zakian S.M. Generation of an induced pluripotent stem cell line, ICGi029-A, by reprogramming peripheral blood mononuclear cells of a patient suffering from hypertrophic cardiomyopathy and carrying a heterozygous p.N515del mutation in MYBPC3 // Stem Cell Res. 2021. V. 53. 102344.
- Malakhova A.A., Grigor’eva E.V., Pavlova S.V. et al. Generation of induced pluripotent stem cell lines ICGi021-A and ICGi022-A from peripheral blood mononuclear cells of two healthy individuals from Siberian population // Stem Cell Res. 2020. V. 48. 101952.
- Waldmüller S., Erdmann J., Binner P. et al. Novel correlations between the genotype and the phenotype of hypertrophic and dilated cardiomyopathy: results from the German Competence Network Heart Failure // Eur. J. Heart Fail. 2011. V. 13. № 11. P. 1185–1192.
Дополнительные файлы




