Generation of an Induced Pluripotent Stem Cell Line, ICGi042-A, by Reprogramming Peripheral Blood Mononuclear Cells from Parkinson’s Disease Patient with c.1000G>A Mutation in LRRK2 Gene
- Authors: Grigor’eva E.V.1,2,3, Kovalenko L.V.4, Rzaev J.A.5, Khabarova E.A.1,5, Vyatkin Y.V.6, Minina J.M.1, Medvedev S.P.1,2,3, Malakhova A.A.1,2,3, Pavlova S.V.1,2,3, Zakian S.M.1,2,3
-
Affiliations:
- Institute of Cytology and Genetics, Siberian Branch of the Russian Academy of Sciences
- Meshalkin National Medical Research Center, Ministry of Health of the Russian Federation
- Institute of Chemical Biology and Fundamental Medicine, Siberian Branch of the Russian Academy of Sciences
- Khanty-Mansiysk Autonomous Okrug – Ugra “Surgut State University”
- FSBI Federal Neurosurgical Center
- Novosibirsk State University
- Issue: Vol 54, No 1 (2023)
- Pages: 87-95
- Section: Collection of pluripotent stem cell lines
- URL: https://bakhtiniada.ru/0475-1450/article/view/137046
- DOI: https://doi.org/10.31857/S0475145023010068
- EDN: https://elibrary.ru/FRFNVG
- ID: 137046
Cite item
Full Text
Abstract
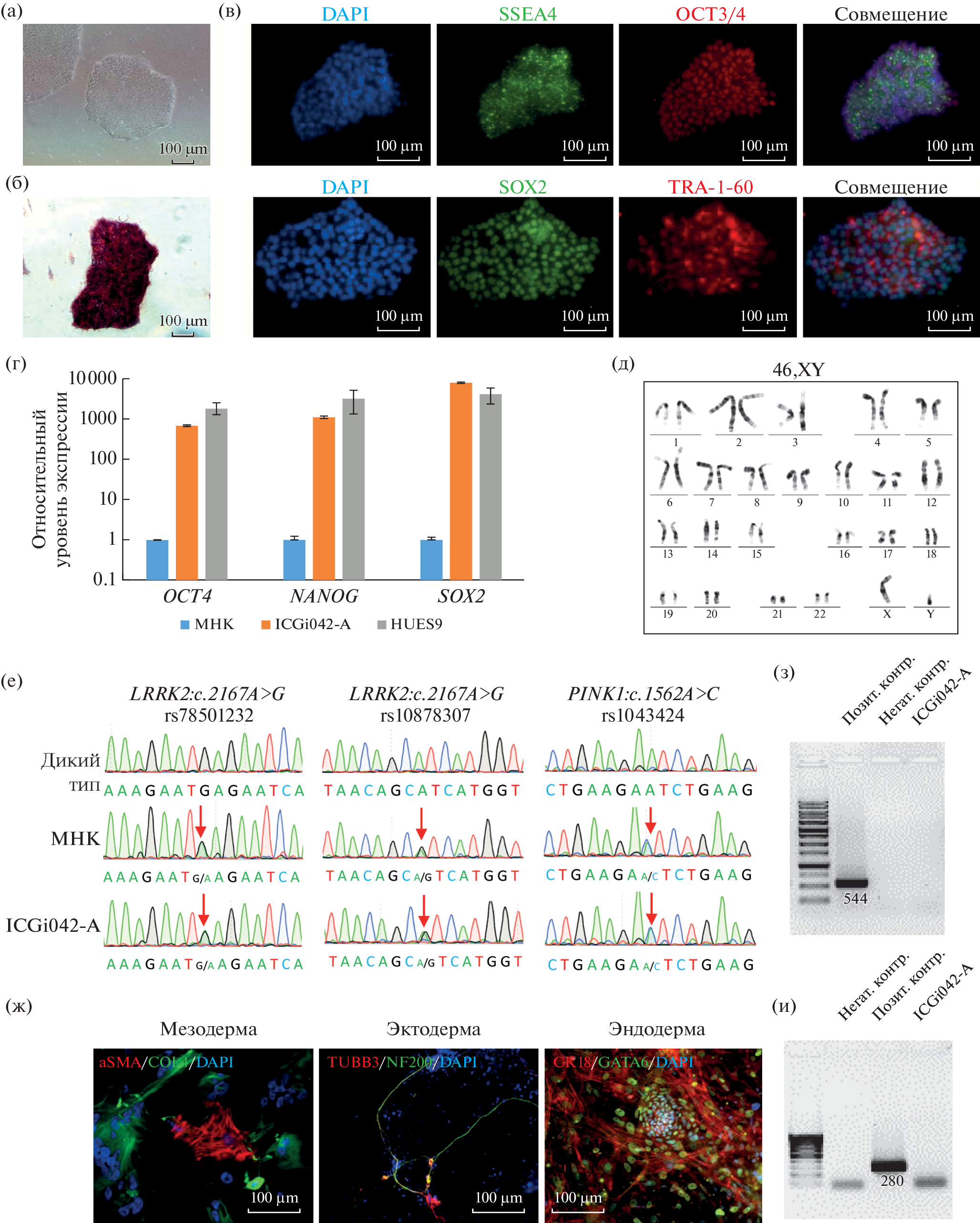
The search for new polymorphisms associated with hereditary diseases is important for diagnostics and the study of the disease development pathology. We have analyzed clinical exome of a Parkinson’s disease patient and identified single-nucleotide variations in the LRRK2 (c.1000G>A, c.2167A>G) and PINK1 (c.1562A>C) genes. The LRRK2:c.1000G>A mutation has uncertain clinical significance, and is interesting for further investigation. We generated induced pluripotent stem cells (IPSCs) from PBMCs of the patient by a non-integrating episomal vectors. IPSCs demonstrate typical morphology and normal karyotype (46,XY), express pluripotency markers (OCT4, SOX2, NANOG, SSEA4, TRA-1-60), and are able to produce derivatives of three germ layers.
About the authors
E. V. Grigor’eva
Institute of Cytology and Genetics, Siberian Branch of the Russian Academy of Sciences; Meshalkin National Medical Research Center, Ministry of Health of the Russian Federation; Institute of Chemical Biology and Fundamental Medicine, Siberian Branch of the Russian Academy of Sciences
Author for correspondence.
Email: evlena@bionet.nsc.ru
Russia, 630090, Novosibirsk, prosp. acad. Lavrentieva, 10; Russia, 630055, Novosibirsk, ul. Rechkunovskaya, 15; Russia, 630090, Novosibirsk, prosp. acad. Lavrentieva, 8
L. V. Kovalenko
Khanty-Mansiysk Autonomous Okrug – Ugra “Surgut State University”
Email: evlena@bionet.nsc.ru
Russia, 628403, Surgut, prosp. Lenina, 1
J. A. Rzaev
FSBI Federal Neurosurgical Center
Email: evlena@bionet.nsc.ru
Russia, 630087, Novosibirsk, ul. Nemirovicha-Danchenko, 132/1
E. A. Khabarova
Institute of Cytology and Genetics, Siberian Branch of the Russian Academy of Sciences; FSBI Federal Neurosurgical Center
Email: evlena@bionet.nsc.ru
Russia, 630090, Novosibirsk, prosp. acad. Lavrentieva, 10; Russia, 630087, Novosibirsk, ul. Nemirovicha-Danchenko, 132/1
Y. V. Vyatkin
Novosibirsk State University
Email: evlena@bionet.nsc.ru
Russia, 630090, Novosibirsk, ul. Pirogova, 2
J. M. Minina
Institute of Cytology and Genetics, Siberian Branch of the Russian Academy of Sciences
Email: evlena@bionet.nsc.ru
Russia, 630090, Novosibirsk, prosp. acad. Lavrentieva, 10
S. P. Medvedev
Institute of Cytology and Genetics, Siberian Branch of the Russian Academy of Sciences; Meshalkin National Medical Research Center, Ministry of Health of the Russian Federation; Institute of Chemical Biology and Fundamental Medicine, Siberian Branch of the Russian Academy of Sciences
Email: evlena@bionet.nsc.ru
Russia, 630090, Novosibirsk, prosp. acad. Lavrentieva, 10; Russia, 630055, Novosibirsk, ul. Rechkunovskaya, 15; Russia, 630090, Novosibirsk, prosp. acad. Lavrentieva, 8
A. A. Malakhova
Institute of Cytology and Genetics, Siberian Branch of the Russian Academy of Sciences; Meshalkin National Medical Research Center, Ministry of Health of the Russian Federation; Institute of Chemical Biology and Fundamental Medicine, Siberian Branch of the Russian Academy of Sciences
Email: evlena@bionet.nsc.ru
Russia, 630090, Novosibirsk, prosp. acad. Lavrentieva, 10; Russia, 630055, Novosibirsk, ul. Rechkunovskaya, 15; Russia, 630090, Novosibirsk, prosp. acad. Lavrentieva, 8
S. V. Pavlova
Institute of Cytology and Genetics, Siberian Branch of the Russian Academy of Sciences; Meshalkin National Medical Research Center, Ministry of Health of the Russian Federation; Institute of Chemical Biology and Fundamental Medicine, Siberian Branch of the Russian Academy of Sciences
Email: evlena@bionet.nsc.ru
Russia, 630090, Novosibirsk, prosp. acad. Lavrentieva, 10; Russia, 630055, Novosibirsk, ul. Rechkunovskaya, 15; Russia, 630090, Novosibirsk, prosp. acad. Lavrentieva, 8
S. M. Zakian
Institute of Cytology and Genetics, Siberian Branch of the Russian Academy of Sciences; Meshalkin National Medical Research Center, Ministry of Health of the Russian Federation; Institute of Chemical Biology and Fundamental Medicine, Siberian Branch of the Russian Academy of Sciences
Email: evlena@bionet.nsc.ru
Russia, 630090, Novosibirsk, prosp. acad. Lavrentieva, 10; Russia, 630055, Novosibirsk, ul. Rechkunovskaya, 15; Russia, 630090, Novosibirsk, prosp. acad. Lavrentieva, 8
References
- Choppa P.C., Vojdani A., Tagle C. et al. Multiplex PCR for the detection of Mycoplasma fermentans, M. hominis and M. penetrans in cell cultures and blood samples of patients with chronic fatigue syndrome // Mol. Cell Probes. 1998. V. 12. № 5. P. 301–308.
- Cowan C.A., Klimanskaya I., McMahon J. et al. Derivation of embryonic stem-cell lines from human blastocysts // N. Engl. J. Med. 2004. V. 350. № 13. P. 1353–1356.
- Grigor’eva E.V., Malankhanova T.B., Surumbayeva A. et al. Generation of GABAergic striatal neurons by a novel iPSC differentiation protocol enabling scalability and cryopreservation of progenitor cells // Cytotechnology. 2020. V. 72. № 5. P. 649–663.
- Grigor’eva E.V., Kopytova A.E., Yarkova E.S., Pavlova S.V., Sorogina D.A., Malakhova A.A., Malankhanova T.B., Baydakova G.V., Zakharova E.Y., Medvedev S.P., Pchelina S.N., Zakian S.M. Biochemical characteristics of iPSC-derived dopaminergic neurons from N370S GBA variant carriers with and without Parkinson's disease // Int. J. Mol. Sci. 2023. 24(5). 4437. https://doi.org/10.3390/ijms24054437
- Okita K., Yamakawa T., Matsumura Y. et al. An efficient nonviral method to generate integration-free human-induced pluripotent stem cells from cord blood and peripheral blood cells // Stem Cells. 2013. V. 31. № 3. P. 458–466.
Supplementary files



