Kinetics of electrodeposition of composite electrochemical coating of nickel-cobalt-aluminum oxide
- Authors: Ovchinnikova K.V.1, Bobrikova I.G.2, Zhukova I.Y.1, Kuts A.A.1, Degtyar L.A.1
-
Affiliations:
- Don State Technical University
- South Russian State Polytechnic University
- Issue: Vol 60, No 4 (2024)
- Pages: 253-261
- Section: Articles
- URL: https://bakhtiniada.ru/0424-8570/article/view/265892
- DOI: https://doi.org/10.31857/S0424857024040019
- EDN: https://elibrary.ru/QWVDLU
- ID: 265892
Cite item
Full Text
Abstract
The kinetic features of the process of electrodeposition of a wear- and corrosion-resistant composite electrochemical coating (CEC) nickel-cobalt-aluminum oxide from a colloidal chloride electrolyte are studied. The use of potentiodynamic, chronopotentiometric and temperature-kinetic methods, as well as the use of the calculated values of the temperature coefficient of the reaction rate and the diffusion coefficients of nickel ions, made it possible to establish the mechanism of CEC electrodeposition. An analysis of the research data on the kinetic features of CEC electrodeposition showed that the nature of the slow stage of the studied process is due to the electrophoretic transfer of electroactive particles to the cathode and the stage of overgrowth of dispersed particles adsorbed on the cathode surface with electrodeposited metals, proceeding at comparable rates.
Full Text
ВВЕДЕНИЕ
Интерес к процессам электроосаждения композиционных электрохимических покрытий (КЭП) на основе сплава никель-кобальт связан с высокими эксплуатационными свойствами данного покрытия, такими как износостойкость, микротвердость, коррозионная стойкость [1–4]. По этим показателям КЭП на основе сплава никель-кобальт [4, 5] способны заменить покрытия хромом, получаемые из экологически опасных электролитов хромирования [3]. Применение подобных КЭП увеличит надежность и долговечность новых и восстановленных деталей машин, а также позволит заменить легированные стали, чугуны на более дешевые сорта металлов.
Изучен широкий спектр никелевых покрытий, содержащих политетрафторэтилен (ПТФЭ), Al2O3, SiO2 и др. добавки для повышения износостойкости покрытия и защиты его от коррозии [2, 6–8]. Показано, что введение мелкодисперсных частиц, часто поддерживаемых подходящим типом и концентрацией поверхностно-активных веществ, является предпосылкой для получения однородного гальванического покрытия. Также отмечается факт возможности применения в качестве композиционных добавок современных наноструктурированных материалов, гибридных волокон и трубок [9–11]. Однако в качестве добавок по-прежнему актуальны традиционные дисперсные частицы (SiC, Al2O3, фторопласт, полистирол и др.) [4, 6–8, 12, 13], внедрение которых в покрытие приводит к улучшению их физико-механических характеристик.
Механизм формирования КЭП с заданными эксплуатационными свойствами неоднозначен. Авторы работ [1, 2] описывают три основные стадии формирования КЭП: подвод частиц к поверхности катода, задержка и гетероадагуляция частиц на катоде и заращивание их осаждающимся металлом. В перемещении частиц наряду с гидродинамикой определенную роль играют электрофоретические явления, седиментация, броуновское движение и др.
Современные представления о механизме совместного осаждения частиц различной природы и их взаимодействие с основным осаждающимся металлом немногочисленны [14–16]. Для объяснения различий в способности к осаждению разных типов твердых частиц предложены три фундаментальных механизма: механический захват, электрофорез и физическая адсорбция [1, 2, 15].
Одна из первых широко принятых моделей была разработана Н. Гульельми [17] и предлагала двухступенчатый механизм для объяснения включения частиц в металлическую матрицу с учетом электрофоретических явлений. Основным фактором, от которого зависел весь процесс, являлся заряд поглощения, выраженный дзета-потенциалом, а комбинация поглощения и электрофореза отвечала за внедрение частиц в металлическую матрицу. Данная модель достаточно хорошо объясняла влияние плотности тока на объемный процент внедренных частиц [18].
Модифицированный вариант модели электроосаждения твердых частиц, по Н. Гульельми, описывает механизм как адсорбцию в растворе положительно заряженных ионов никеля на отрицательно заряженных твердых частицах дисперсной добавки, с последующей миграцией последних к катоду и восстановлением ионов металла до атомов никеля [19]. Таким образом, получали покрытие с захваченной твердой частицей, занимающей место в матрице металла (или сплава) [16]. Составы электролитов, степень их перемешивания, режимы электроосаждения оказывают влияние на функциональные свойства композиционных покрытий. Показано, что степень включения дисперсных частиц зависит от их электрокинетической природы (дзета потенциала), а наноармирование улучшает микротвердость, износо- и коррозионную стойкость КЭП [16].
Модель электролитического соосаждения сферических частиц с металлами с использованием вращающегося дискового электрода на основе траекторного анализа осаждения частиц, включая конвективный массоперенос, механический захват и миграцию под действием определенных сил, связанных с реакцией поверхностной иммобилизации, представлена в работе [20]. Теоретические предсказания этой модели сравниваются с экспериментальными результатами для соосаждения сферических частиц полистирола с медью при электролизе из кислого раствора медного купороса. Проиллюстрировано влияние скорости потока жидкости, концентрации частиц и плотности тока на скорость осаждения частиц. Эксперименты, проведенные на вращающемся дисковом электроде, позволили определить силы сцепления при распределении частиц на поверхности. Показано, что соосаждение регулируется коллоидными взаимодействиями, которые в первом порядке могут быть аппроксимированы взаимодействиями Дерягина–Ландау–Фервея–Овербека, плюс дополнительное короткодействующее отталкивание, которое было связано с силой гидратации.
Известно, что любой электродный процесс представляет собой сложную гетерогенную реакцию, состоящую из последовательных стадий [15]: стадия массопереноса, когда возможна доставка участников реакции к поверхности электрода, либо стадия предшествующей химической реакции, когда происходит предварительное химическое превращение, переводящее участников процесса в более реакционноспособную форму; далее – разряд-ионизация (или стадия переноса электрона) – присоединение одного или нескольких электронов (восстановление), которое может протекать в одну или несколько стадий; и в завершение – стадия фазовых превращений. Лимитирующей стадией любого сложного многостадийного процесса является стадия, протекающая с наименьшей скоростью [15, 21]. При электроосаждении КЭП механизм осложняется участием в процессе частиц дисперсной фазы, которые, так же как и другие участники реакции, должны быть подведены к поверхности катода, задержаться на ней путем адгезии, налипания или адсорбции и зарасти электроосаждаемым металлом [2]. Заращивание адсорбированной на катодной поверхности дисперсной частицы металлом, восстанавливаемым из ионного состояния, согласно исследованиям Р.С. Сайфуллина и коллег, обычно является лимитирующей стадией процесса образования КЭП [1].
КЭП на основе никеля можно получать из электролитов разного состава [22–24], но хлоридные электролиты-коллоиды имеют ряд преимуществ, которые позволяют увеличить скорость нанесения покрытия на порядок и более, а также снизить концентрации основных компонентов электролита [25–27]. В этих электролитах одновременно с разрядом простых и комплексных ионов металла происходит разряд малорастворимых коллоидных соединений и тонких взвесей электроосаждаемого металла, образующихся в процессе приготовления электролита и/или в результате электролиза [25, 27].
Ранее описывались условия и закономерности электроосаждения КЭП никель-кобальт-оксид алюминия [28], но не рассматривался механизм осаждения КЭП. А в случае нанесения КЭП из электролита-коллоида возможно изменение механизма электроосаждения покрытия, который может отличаться большой сложностью вследствие влияния на него ряда теоретически трудно учитываемых факторов.
Целью исследования является изучение кинетики электроосаждения КЭП на основе сплава никель-кобальт из хлоридного электролита-коллоида, содержащего дисперсную фазу – оксид алюминия.
ЭКСПЕРИМЕНТАЛЬНАЯ ЧАСТЬ
Растворы электролитов готовили на дистиллированной воде. Все химические соединения для приготовления растворов электролитов являлись коммерчески доступными реактивами и использовались без дополнительной очистки. Хлорид никеля шестиводный (Sigma-Aldrich; 98%), хлорид кобальта семиводный (Sigma-Aldrich; 98%), сахарин (Sigma-Aldrich; ≥98%), борная кислота (Sigma-Aldrich; ≥98%), соляная кислота и гидроксид натрия, марки “х.ч.”, были приобретены у компании ООО “КАМХИМКОМ”, микропорошок оксида алюминия с размером зерна 0.5 мкм приобретен у MetCata (Германия).
Исследования проводили в электролите следующего состава, г/л: хлорид никеля шестиводный 250; хлорид кобальта семиводный 10; борная кислота 35; сахарин 1.5; оксид алюминия 20. Условия электролиза: рН 3; температура 20…60°С. Корректировку величины рН электролита проводили 20%-ным раствором соляной кислоты или 25%-ным водным раствором гидроксида натрия. Измерения величины рН электролита производили при помощи рН-метра ОР 211/1. В качестве рабочего электрода использовали стеклянный ЭСЛ-63-07, электрода сравнения – хлорсеребряный ЭВП-1М3.1. Заданную температуру электролита поддерживали с помощью ультратермостата U-10.
Электролит для электроосаждения сплава никель-кобальт готовили следующим образом: при температуре 40…60°С отдельно растворяли соли никеля, кобальта и борную кислоту в дистиллированной воде. Далее полученные растворы заданной концентрации сливали в следующем порядке: раствор борной кислоты, раствор солей никеля и кобальта, перемешивали и охлаждали до комнатной температуры.
Для электроосаждения КЭП никель-кобальт-оксид алюминия в электролит-коллоид для нанесения сплава никель-кобальт после тщательного его перемешивания и охлаждения до комнатной температуры вводили дисперсную добавку – оксид алюминия. Для поддержания во взвешенном состоянии дисперсных частиц электролит перемешивали механической мешалкой; скорость перемешивания составляла 80 об/мин. Контроль количества оборотов проводили при помощи частотомера марки Ч3-34.
Потенциодинамические измерения проводили в термостатируемой электрохимической ячейке ЯСЭ-2 или в цилиндрической ячейке объемом до 150 мл (с параллельными катодом и анодом), регистрируя кривые ток–потенциал с помощью потенциостата IPC-Pro.3A. Рабочим электродом являлась пластинка (размерами 10 × 10 мм, рабочая поверхность 0.01 дм2) из исследуемого металла – никеля (марка НПА 1), кроме лицевой стороны, залитая в эпоксидный компаунд; противоэлектродом служил никель. В качестве электрода сравнения использовали насыщенный хлорсеребряный электрод.
Перед исследованиями рабочий электрод шлифовали мелкозернистой наждачной бумагой (H-0, ГОСТ 3647-80), обезжиривали венской известью, промывали в дистиллированной воде, затем активировали в 25%-ной соляной кислоте, промывали дистиллированной водой, помещали в электрохимическую ячейку и выдерживали до достижения постоянного значения стационарного потенциала. Потенциодинамические зависимости получали при скорости изменения потенциала в пределах 1…80 мВ/с.
Для хронопотенциометрических измерений в качестве катода использовали никелевую пластинку размерами 3 × 3 мм с рабочей поверхностью 0.9 × 10–3 дм2, залитую в эпоксидный компаунд, кроме лицевой стороны. Измерения проводили в термостатируемой электрохимической ячейке ЯСЭ-2. Для снятия хронопотенциограмм использовали потенциостат IPC-Pro.3A. С целью исключения влияния естественной конвекции плотность тока выбирали таким образом, чтобы переходное время не превышало 1 мин.
Все измерения в каждом электролите проводили не менее 3 раз, и результаты статистически обрабатывали. Величину доверительной вероятности принимали равной 0.95.
РЕЗУЛЬТАТЫ И ОБСУЖДЕНИЕ
Ранее было установлено [28], что оптимальными условиями для электроосаждения КЭП никель-кобальт-оксид алюминия из хлоридного электролита-коллоида являются: перемешивание электролита со скорость 80 об/мин, рН 3, температура электролита в пределах 20…60°С, размер частиц дисперсной фазы – оксида алюминия 0.5 мкм.
Исследования по выявлению кинетических закономерностей электроосаждения КЭП никель-кобальт-оксид алюминия из низкоконцентрированного хлоридного электролита-коллоида проводили в оптимальных условиях, применяя потенциодинамический, хронопотенциометрический и температурно-кинетический методы, а также воспользовались расчетными значениями температурного коэффициента скорости реакции и коэффициентов диффузии ионов никеля.
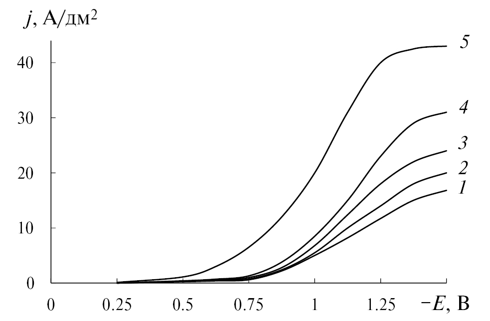
На основании потенциодинамических кривых выделения КЭП никель-кобальт-оксид алюминия из хлоридного электролита в заданном интервале потенциалов и при различных температурах (рис. 1) нами построены зависимости lgj –1/Т (рис. 2а) и энергии активации от перенапряжения E –ղ (рис. 2б).
Рис. 1. Потенциодинамические зависимости выделения КЭП никель-кобальт-оксид алюминия в хлоридном электролите. Температура электролита, °С: 1 – 20; 2 – 30; 3 – 40; 4 – 50; 5 – 60.
Рис. 2. Зависимости lgj от 1/Т (а) при перенапряжениях, В: 1 – 1.25; 2 – 1.00; 3 – 0.75; 4 – 0.55; и энергии активации от перенапряжения (б) для осаждения КЭП никель-кобальт-оксид алюминия в хлоридном электролите.
Значение эффективной энергии активации (рис. 2б) катодных процессов в области перенапряжений −0.55…−1.2 В не превышает 20 кДж/моль. Анализ значений эффективной энергии активации позволяет сделать предположение о природе перенапряжения.
Согласно [29], наибольшее влияние на скорость процесса оказывает стадия доставки электроактивных частиц к поверхности электрода, т.е. в этом случае наблюдается концентрационное перенапряжение. Однако необходимо учитывать, что температурно-кинетический метод определения лимитирующей стадии процесса электроосаждения металла по величине энергии активации является качественным методом и может быть использован только совместно с другими методами.
Также следует учитывать, что определить величину энергии активации гальванических процессов возможно только при соблюдении следующих условий [21]: на электроде без тока устанавливается равновесный потенциал; протекает только одна реакция; необходимо учитывать зависимость потенциала электрода сравнения от температуры; при наличии ПАВ в электролите учитывать зависимость степени заполнения поверхности катода ПАВ от температуры; определение кажущейся или эффективной энергии активации и температурного коэффициента скорости реакции возможно только при постоянном значении перенапряжения. Использование температурно-кинетического метода для исследования кинетики электрохимических реакций рекомендовано для случаев, когда на поляризационных кривых имеются площадки предельного тока. Однако в наших исследованиях явно выраженных площадок тока не наблюдалось. Поэтому наряду с температурно-кинетическим методом были проведены дополнительные исследования с использованием других независимых методов.
Для определения лимитирующей стадии процесса электроосаждения металла воспользовались температурным коэффициентом скорости реакции [29]:
KТ = 100 × Δjп.д. / jп.д. ΔТ.
В случае, если температурный коэффициент скорости реакции равен 7…30%, то лимитирующей является стадия присоединения электрона или электронов, а если 0.7…3% – стадия доставки электроактивных частиц к поверхности катода.
Нами рассчитаны температурные коэффициенты скорости реакции для хлоридного электролита без добавки оксида алюминия и при введении 20 г/л оксида алюминия в электролит для различных температурных интервалов (табл. 1). Температурные коэффициенты скорости реакции для электролита без добавки оксида алюминия при повышении температуры на каждые 10°С сильно не отличаются и составляют около 3%. Это свидетельствует о замедленной стадии доставки электроактивных частиц к катоду при электроосаждении сплава никель-кобальт.
Таблица 1. Температурные коэффициенты скорости реакции для хлоридного электролита без добавки и с добавкой оксида алюминия
Хлоридный электролит для электроосаждения | Температурный интервал, °С | Температурный коэффициент скорости реакции, % |
сплава никель-кобальт | 20…30 | 3.10 |
30…40 | 3.16 | |
40…50 | 2.80 | |
50…60 | 2.19 | |
КЭП никель-кобальт-оксид алюминия | 20…30 | 1.90 |
30…40 | 2.14 | |
20…40 | 2.14 | |
40…50 | 2.90 | |
50…60 | 3.87 | |
40…60 | 3.96 |
При введении в электролит 20 г/л оксида алюминия в интервале температур 20…40°С температурный коэффициент составляет 2.14%, а для интервала температур 40…60°С – 3.96%. Таким образом, в электролите для электроосаждения КЭП никель-кобальт-оксид алюминия природа лимитирующей стадии при повышении температуры, вероятно, обусловлена не только доставкой участников реакции к катоду.
Считается, что по данным потенциодинамических измерений на твердых электродах значения температурных коэффициентов можно оценить лишь приближенно [27]. Поэтому наряду с этими измерениями был использован метод хронопотенциометрии (метод гальваностатического включения), основанный на изучении изменения во времени потенциала электрода в условиях контроля тока и определения переходного времени (τ). Этот метод широко применяется для исследования кинетики электродных процессов и, в частности, для исследований осаждения на катоде КЭП [15].
С целью дальнейшего изучения кинетики процесса выделения на катоде КЭП никель-кобальт-оксид алюминия на основе хронопотенциограмм были построены зависимости величины произведения j τ1/2 от плотности тока j при разных значениях температуры электролита (рис. 3). Для исключения влияния естественной конвекции были выбраны значения j, когда τ составляло не более 40…60 с [21].
Рис. 3. Зависимость величины произведения j τ1/2 от плотности тока j в хлоридном электролите для осаждения КЭП никель-кобальт-оксид алюминия. Температура, °С: 1 – 20; 2 – 30; 3 – 40; 4 – 50; 5 – 60.
Как видно из рис. 3, кривые j τ1/2 – j практически не зависят от плотности тока при разных значениях температур (20…60°С), что подтверждает высказанное ранее предположение о замедленной стадии массопереноса.
Зависимость произведения j τ1/2 от температуры электролита (рис. 4) показывает, что в температурном интервале 20…50°С скорость массопереноса увеличивается в 3.2 раза, а в интервале 50…60°С – в 2.9 раза. Подогрев электролита от 20 до 60°С ведет к суммарному росту скорости массопереноса более чем в 9.3 раза. Таким образом, методом хронопотенциометрии установлено, что скорость процесса электроосаждения КЭП в интервале температур 20…60°С лимитируется стадией массопереноса из объема электролита к поверхности катода.
Рис. 4. Зависимость величины произведения j τ1/2 от температуры в хлоридном электролите для осаждения КЭП никель-кобальт-оксид алюминия.
Для уточнения механизма электроосаждения КЭП на основе сплава никель-кобальт в исследуемых условиях рассчитали коэффициенты диффузии ионов никеля при температурах 25 и 60оС (табл. 2). Расчетный коэффициент диффузии ионов никеля при температуре 25оС хорошо согласуется со справочными данными [30], однако при температуре 60оС наблюдаются противоречия между расчетными и справочными величинами.
Таблица 2. Зависимость коэффициентов диффузии ионов Ni2+ от температуры в водном растворе
Температура, °С | Значения коэффициента диффузии ионов никеля, рассчитанные по уравнению Санда [21], м2/с | Справочные данные коэффициента диффузии ионов никеля для разбавленных растворов, м2/с |
25 | 4.2·10−8 | 6.9·10−8 |
60 | 361·10−8 | 11.73·10−8 |
По-видимому, при температуре 60°С разряжающиеся ионы никеля доставляются к поверхности катода не за счет диффузии. Резкое возрастание скорости массопереноса при повышенных температурах (выше 40°С) говорит о возможности особого механизма доставки ионов в присутствии коллоидных соединений [25, 27]. Вероятно, за счет гидролиза, усиливающегося при температуре, и в процессе подщелачивания прикатодного слоя образуется высокодисперсная фаза, состоящая из гидроксидов, основных соединений никеля и коллоидных соединений на их основе, которые доставляются электрофорезом. В процессе электроосаждения участвует и мелкодисперсная фаза оксида алюминия, введенная в электролит извне, адсорбирующая на своей поверхности ионы электроосаждаемых металлов и доставляемая к катоду электрофоретически. Таким образом, можно утверждать, что с повышением температуры перенос электроактивных участников реакции осуществляется не только диффузией, но и электрофорезом.
Хроновольтамперометрические кривые, полученные при разных скоростях изменения потенциала (u = 1; 20; 40 и 80 мВ/с), и построенные на их основе зависимости предельных плотностей тока jпр от скорости изменения потенциала u в степени ½ (рис. 5) свидетельствуют о смешанной кинетике, так как зависимости jпр – u1/2 не проходят через начало координат и значения jпр практически не зависят от u1/2 [21].
Рис. 5. Зависимость предельной плотности тока от скорости изменения потенциала в степени ½ в хлоридном электролите для осаждения КЭП никель-кобальт-оксид алюминия. Температура, °С: 1 –20; 2 – 60.
Замедленность той или иной стадии является непосредственной причиной перенапряжения электрода. В зависимости от природы замедленной стадии можно говорить о различных видах перенапряжения. В случае смешанной кинетики скорости стадий массопереноса и разряда или фазообразования сопоставимы, т.е. возникает перенапряжение как концентрационной, так и активационной природы.
ЗАКЛЮЧЕНИЕ
Анализ исследований кинетических особенностей электроосаждения КЭП никель-кобальт-оксид алюминия из хлоридного электролита-коллоида позволил определить характер лимитирующей стадии нанесения покрытия. Оказалось, что природа замедленной стадии изучаемого процесса характеризуется смешанной кинетикой, т.е. с соизмеримыми скоростями протекают сопряженные процессы – электрофоретический перенос электроактивных частиц к катоду и заращивание адсорбированных на катодной поверхности дисперсных частиц электроосаждаемыми металлами.
КОНФЛИКТ ИНТЕРЕСОВ
Авторы заявляют, что у них нет конфликта интересов.
About the authors
K. V. Ovchinnikova
Don State Technical University
Email: degtiar@yandex.ru
Russian Federation, Gagarin Sq., 1, Rostov-on-Don, 344000
I. G. Bobrikova
South Russian State Polytechnic University
Email: degtiar@yandex.ru
Russian Federation, Prosveshcheniya St., 132, Novocherkassk, 346428
I. Yu. Zhukova
Don State Technical University
Email: degtiar@yandex.ru
Russian Federation, Gagarin Sq., 1, Rostov-on-Don, 344000
A. A. Kuts
Don State Technical University
Email: degtiar@yandex.ru
Russian Federation, Gagarin Sq., 1, Rostov-on-Don, 344000
L. A. Degtyar
Don State Technical University
Author for correspondence.
Email: degtiar@yandex.ru
Russian Federation, Gagarin Sq., 1, Rostov-on-Don, 344000
References
- Сайфуллин, Р.С. Неорганические композиционные материалы, М.: Химия, 1983. 303 с. [Saifullin, R.S., Inorganic composite materials (in Russian), Moscow: Chemistry, 1983. 303 p.]
- Гурьянов, Г.В. Электроосаждение износостойких композиций, Кишинев: Штиинца, 1985. 238 с. [Guryanov, G.V., Electrodeposition of wear-resistant compositions (in Russian), Chisinau: Shtiintsa, 1985. 238 p.].
- Jelinek, T.W., Fortschrite in der Galvanotekchnik. Eine Auswertung der international Fachliteratur 2003–2004, Galvanotekchnik, 2005, vol. 96, no. 1, ss. 42–71.
- Коробова, И.В. Структура и свойства композиционных электролитических покрытий на основе сплава никель-кобальт. Вопр. химии и хим. технологии. 2011. № 4. С. 261. [Korobova, I.V., Structure and properties of composite electrolytic coatings based on nickel-cobalt alloy (in Russian), Vopr. chemistry and chem. technol., 2011, no. 4, p. 261].
- Tebbakh, S., Messaoudi, Y., Azizi, A., Fenineche, N., Schmerber, G., and Dinia, A., The influence of saccharin on the electrodeposition and properties of Co–Ni alloy thin films, J. Trans. IMF, 2015, vol. 93, no. 4, p. 196.
- Walsh, F. C. and Ponce de Leon, C., A review of the electrodeposition of metal matrix composite coatings by inclusion of particles in a metal layer: An established and diversifying technology, J. Trans. IMF, 2014, vol.92, p. 83.
- Lajevardi, S.A., Shahrabi, T., and Szpunarc, J.A., Tribological Properties of Functionally Graded Ni-Al2O3 Nanocomposite Coating, J. Electrochem. Soc., 2017, vol. 164, p. 275.
- Балакай, В.И., Мурзенко, К.В., Старунов, А.В., Арзуманова, А.В., Балакай, И.В. Cвойства композиционного электролитического покрытия никель-кобальт-оксид кремния-фторопласт. Перспективные материалы. 2017. № 12. C.51. [Balakai, V.I., Murzenko, K.V., Starunov, A.V., Arzumanova, A.V., and Balakay, I.V., Properties of the composite electrolytic coating nickel-cobalt-silicon oxide–fluoroplastic (in Russian), Perspektivnyye Materialy, 2017, no. 12, p. 51.]
- Целуйкин, В.Н., Соловьева, Н.Д., Гулькин, И.Ф. Электроосаждение композиционных покрытий никель-фуллерен С60. Защита металлов. 2007. Т. 43. № 4. С. 418. [Tseluikin V.N., Solov’eva N.D., and Gun’kin I.F., Protection Metals, 2007, vol. 43, no. 4, p. 388.]
- Jabbar, A., Ghulam Yasin, G., Khan, W.Q., Anwar, M.Y., Korai, R.M., Nizam M.N., and Muhyodin, G., Electrochemical deposition of nickel graphene composite coatings: effect of deposition temperature on its surface morphology and corrosion resistance., RSC Adv., 2017, vol. 7, p. 31100.
- Shi, L., Sun, C.F., Gao, P., Zhou, F., and Liu, W.M., Electrodeposition and characterization of Ni–Co–carbon nanotubes composite coatings, Surf. Coat. Technol., 2006, vol. 200, p. 4870.
- Винокуров, Е.Г., Марголин, Л.Н., Фарафонов, В.В. Электроосаждение композиционных покрытий. Изв. вузов. Сер. Химия и хим. технология. 2020. Т. 63 (8). С. 4. [Vinokurov, E.G., Margolin, L.N., and Farafonov, V.V., Electrodeposition of composite coatings (in Russian). News of higher educational institutions. Ser. Chemistry and Chemical Technology, 2020, vol. 63 (8), p. 4.]
- Jović, V.D., Lačnjevac, U.Č., and Jović, B.M., Electrodeposition and Characterization of Alloys and Composite Materials, in: S. Djokić (Eds.), Modern Aspects of Electrochemistry, New York, Heidelberg, Dordrecht, London: Springer, 2014, p. 1–84.
- Low, C.T.J., Wills, R.G.A., and Walsh., F.C., Electrodeposition of composite coatings containing nanoparticles in a metal deposit, J. Surface and Coatings Technol., 2006, vol. 201, no. 1–2, p. 371.
- Łosiewicz, B., Electrodeposition Mechanism of Composite Coatings, Solid State Phenomena, 2015, vol. 228, p. 65.
- Abdel Hamid, Z., Review Article: Composite and Nanocomposite Coatings, J. Metallurg. Engineering, 2014, vol. 3, p. 29.
- Guglielmi, N., Kinetics of the Deposition of Inert Particles from Electrolytic Baths, J. Electrochem. Soc., 1972, vol. 119, p. 1009.
- Lekka, M., Electrochemical Deposition of Composite Coatings. In book: Encyclopedia of Interfacial Chemistry, 2018, no. 5.1, p. 54–67.
- Kuo, S.L., Chen, Y.C., Ger, M.D., and Hwu, W.H., Nano-Particles Dispersion Effect on Ni/Al2O3 Composite Coatings, J. Mater. Chem. and Phys., 2004, vol. 86, no. 1, p. 5.
- Fransaer, J., Celis, J.P, and Roos, J.R., Analysis of the electrolytic codeposition of non‐brownian particles with metals, J. Electrochem. Soc., 1992, vol. 139, no. 2, p. 413.
- Галюс, З. Теоретические основы электрохимического анализа. М.: Мир, 1974. 552 с. [Galius, Z., Theoretical Foundations of Electrochemical Analysis (in Russian). M.: Mir, 1974. 552 p.]
- Jovic, V.D., Jovic, B.M., Maksimovic, V.S., and Pavlovic, M.G., Electrodeposition and Morphology of Ni, Co and Ni –Co Alloy Powders Part II. Ammonium Chloride Supporting Electrolyte, J. Electrochim. Acta, 2007, vol. 52, p. 4254.
- Сосновская, Н.Г., Истомина, Н.В., Синеговская, Л.М., Розенцвейг, И.Б., Корчевин, Н.А. Электроосаждение блестящих никелевых покрытий из сульфатного электролита в присутствии изотиурониевых солей. Гальванотехника и обработка поверхности. 2019. Т. 27. № 4. С.4. [Sosnovskaya, N.G., Istomina, N.V., Sinegovskaya, L.M., Rosenzweig, I.B., and Korchevin, N.A., Electrodeposition of shiny nickel coatings from sulfate electrolyte in the presence of isothiuronium salts (in Russian), Electroplating and surface treatment, 2019, vol. 27, no. 4, p. 4.]
- Шеханов, Р.Ф., Гридчин, С.Н., Балмасов, А.В., Румянцева, К.Е. Электроосаждение сплавов кобальт-никель и цинк-никель из сульфаматно-хлоридных электролитов. Изв. вузов. Химия и хим. технология. Иваново: Иванов. гос. хим.-технол. ун-т, 2014. Т. 57. № 8. С. 4. [Shekhanov, R.F., Gridchin, S.N., Balmasov, A.V., and Rumyantseva, K.E., Electrodeposition of cobalt-nickel and zinc-nickel alloys from sulfamate-chloride electrolytes (in Russian). Izv. universities. Chemistry and chem. technology. Publisher: Ivanovo State University of Chemical Technology (Ivanovo), 2014, vol. 57, no. 8, p. 4.
- Кудрявцева, И.Д., Балакай, В.И., Кукоз Ф.И. Электроосаждение металлов из электролитов-коллоидов, ВИНИТИ: Итоги науки и техники. Сер. Электрохимия. 1990. Т. 33. С. 50. [Kudryavtseva, I.D., Balakai, V.I., and Kukoz, F.I., Electrodeposition of metals from colloidal electrolytes, VINITI: Itogi Nauki i Tekhniki. Ser. Electrochemistry, 1990, vol. 33, P. 50.]
- Degtyar, L.A., Zhukova, I.Y., and Mishurov, V.I., Experience and Perspectives of Electrodeposition from Electrolytes-Colloids of Nickel Plating, Mater. Sci. Forum, 2019, vol. 945, p. 682.
- Kudrjavtzeva, I.D., High speed electroplating in low-concentrate colloid-electrolyte baths, J. Trans. IMF, 1999, vol. 77, no. 5, p.178.
- Мурзенко, К.В., Кудрявцев, Ю.Д., Балакай, В.И. Свойства композиционного электролитического покрытия никель-кобальт-оксид алюминия, осажденного из хлоридного электролита. Журн. прикл. химии. 2013. Т. 86. № 8. С. 1261. [Murzenko, K.V., Kudryavtsev, Y.D., and Balakai, V.I., Properties of composite nickel-cobalt-aluminum oxide coating deposited from chloride electrolyte, Russ. J. Appl. Chem., 2013, vol. 86, no. 8, p. 1235.]
- Перелыгин, Ю.П., Кабанов, С.В., Киреев, С.Ю. Температурно-кинетический метод в гальванотехнике. Изв. вузов. Поволжский регион. Естественные науки. Химия. 2014. № 4 (8). C. 62. [Perelygin, Yu. P., Kabanov, S.V., and Kireev, S.Yu., Temperature-kinetic method in electroplating (in Russian). News of higher educational institutions. Volga region. Natural Sciences. Chemistry, 2014, no. 4 (8), p. 62.]
- Сухотин, А.М. Справочник по электрохимии. Л.: Химия, 1981. 488 с. [Sukhotin, A.M., Handbook of electrochemistry (in Russian). L.: Chemistry, 1981. 488 p.]
Supplementary files







