THERMODYNAMIC INVESTIGATION OF Ag8GeТe6 AND Ag8GeТe6-xSex SOLID SOLUTIONS BY THE EMF METHOD WITH A SOLID Ag+ Conducting Electrolyte
- Authors: Amiraslanova A.J.1, Mammadova A.T.1, Imamalieva S.Z.2, Alverdiyev I.J.1, Yusibov Y.A.1, Babanly M.B.2,3
-
Affiliations:
- Ganja State University
- Institute of Catalysis and Inorganic Chemistry
- Baku State University
- Issue: Vol 59, No 12 (2023)
- Pages: 834-842
- Section: Articles
- URL: https://bakhtiniada.ru/0424-8570/article/view/232695
- DOI: https://doi.org/10.31857/S0424857023120034
- EDN: https://elibrary.ru/EJITKK
- ID: 232695
Cite item
Full Text
Abstract
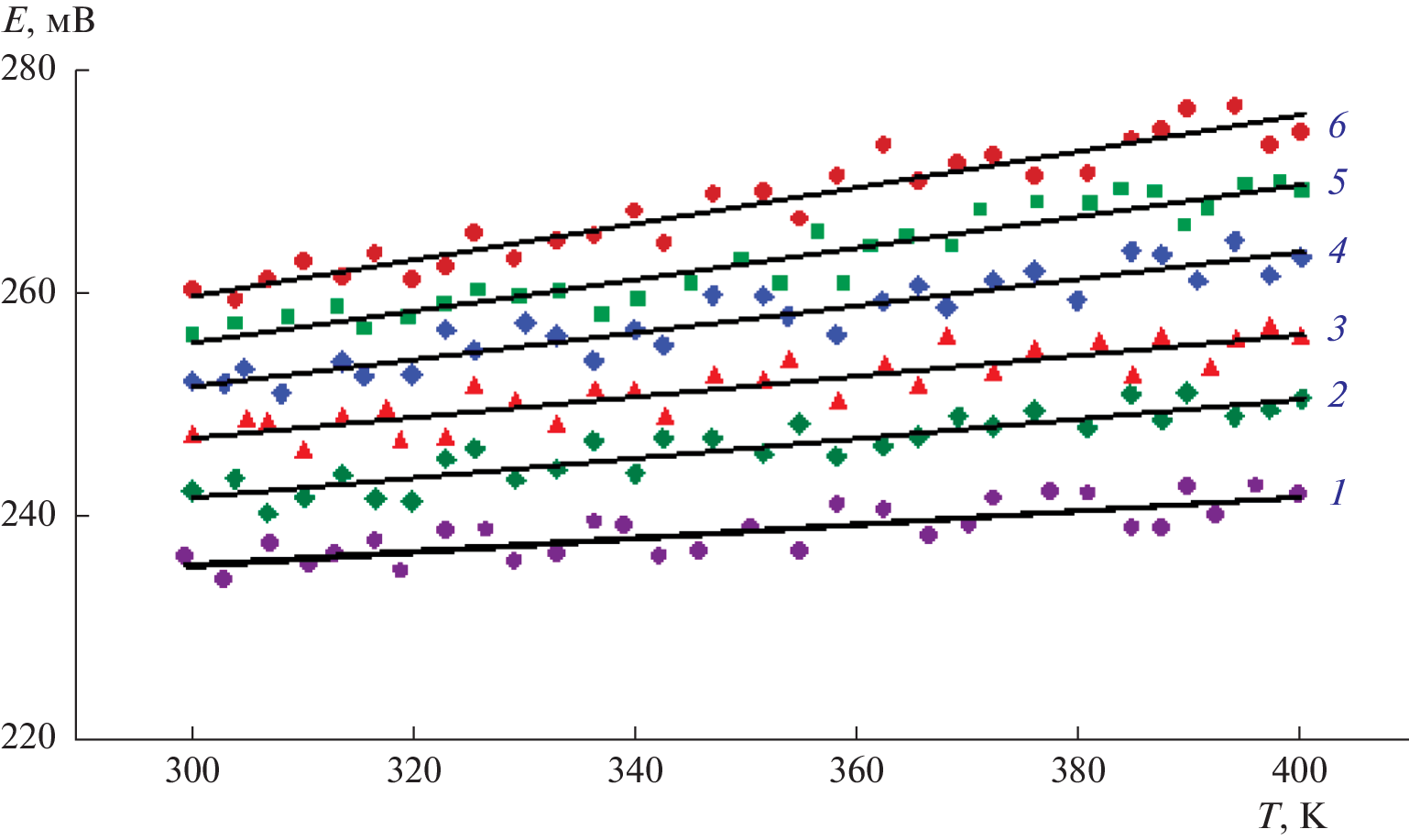
The thermodynamic properties of Ag8GeTe6 compound and Ag8GeТe6-xSex solid solutions were studied by EMF measurements of the concentration cells concerning to a silver electrode with Ag4RbI5 solid electrolyte in the 300–400 K temperature range. The partial thermodynamic functions of silver in alloys are calculated from the EMF measurements data. Based on the data on solid-phase equilibria in the Ag-Ge-Se-Te system, the potential-forming reactions responsible for these partial molar functions were determined and the standard thermodynamic functions of formation and standard entropies of the Ag8GeТe6 compound and solid solutions of the compositions Ag8GeTe5Se, Ag8GeTe4Se2, Ag8GeTe3Se3, Ag8GeTe2Se4 and Ag8GeTeSe5 were calculated.
About the authors
A. J. Amiraslanova
Ganja State University
Email: samira9597a@gmail.com
Ganja
A. T. Mammadova
Ganja State University
Email: samira9597a@gmail.com
Ganja
S. Z. Imamalieva
Institute of Catalysis and Inorganic Chemistry
Email: samira9597a@gmail.com
Baku
I. J. Alverdiyev
Ganja State University
Email: samira9597a@gmail.com
Ganja
Yu. A. Yusibov
Ganja State University
Email: samira9597a@gmail.com
Ganja
M. B. Babanly
Institute of Catalysis and Inorganic Chemistry; Baku State University
Author for correspondence.
Email: samira9597a@gmail.com
Baku; Baku
References
- Applications of Chalcogenides: S, Se, and Te. Ed. by Ahluwalia, G.K. Cham, Switzerland, Springer, 2016, 461 p.
- Chalcogenides: Advances in Research and Applications. Ed. Woodrow P. New-York. Nova, 2018. 111 p.
- Chalcogenide. From 3D to 2D and Beyond. Ed. By Liu, X., Lee, S., Furdyna, J.K., Luo, T., and Zhang, Y-H. Elsevier, 2019. 385 p.
- Scheer, R. and Schock, H-W., Chalcogenide Photovoltaics: Physics, Technologies, and Thin Film Devices. Wiley-VCH, 2011. 384 p.
- Alonso-Vante, N., Chalcogenide Materials for Energy Conversion: Pathways to Oxygen and Hydrogen Reactions. Springer Cham, 2018. 226 p.
- Бабанлы, М.Б., Юсибов, Ю.А., Абишев, В.Т. Трехкомпонентные халькогениды на основе меди и серебра, Баку: изд.БГУ, 1993. 342 с. [Babanly, M.B., Yusibov Yu.A., and Abishev, V.T., Ternary chalcogenides on the base of copper and silver (In Russian), Baku: BGU, 1993. 342 p.]
- Lin, S., Li, W., and Pei, Y., Thermally insulative thermoelectric argyrodites, Materials Today, 2021, vol. 48, p.198. https://doi.org/10.1016/j.mattod.2021.01.007
- Fujikane, M., Kurosaki, K., Muta, H., and Yamanaka, Sh., Thermoelectric properties of Ag8GeTe6, J. Alloys Compd., 2005, vol. 396 (1–2), p. 280. https://doi.org/10.1016/j.jallcom.2004.12.038
- Jiang, Q., Li,S., Luo, Y., Xin, J., Li, S., Li, W., and Yang, J., Ecofriendly highly robust Ag8SiSe6-based thermoelectric composites with excellent performance near room temperature, ACS Appl. Mater. Interfaces, 2020, vol. 12(49), p. 54653. https://doi.org/10.1021/acsami.0c15877
- Fan, Y., Wang, G., Wang, R., Zhang, B., Shen, X., Jiang, P., Zhang, X., Gu, H., Lu, X., and Zhou, X., Enhanced thermoelectric properties of p-type argyrodites Cu8GeS6 through Cu vacancy, J. Alloys Compd., 2020, vol. 822, p. 153665. https://doi.org/10.1016/j.jallcom.2020.153665
- Semkiv, H., Ilchuk, N., and Kashuba, A., Photoluminescence of Ag8SnSe6 argyrodite, Low Temp. Phys., 2022, vol. 48 (1), p. 12. https://doi.org/10.1063/10.0008957
- Yeh, L-Y and Cheng, K-W., Modification of Ag8SnS6 Photoanodes with Incorporation of Zn Ions for Photo-Driven Hydrogen Production, Catalysts, 2021, vol. 11(3), p. 363. https://doi.org/10.3390/catal11030363
- Yang, M., Shao, G., Wu, B., Jiang, J., Liu, S., and Huimin, L., Irregularly Shaped Bimetallic Chalcogenide Ag8SnS6 Nanoparticles as Electrocatalysts for Hydrogen Evolution, ACS Appl. Nano Mater., 2021, vol. 4(7), p. 6745. https://doi.org/10.1021/acsanm.1c00769
- Иванов-Шиц, А.К., Мурин, И.В. Ионика твердого тела, Т. 1. изд. С.-Петерб. ун-та: 2000, 616 с. [Ivanov-Shits, A.K. and Murin, I.V., Solid State Ionics (In Russian), vol. 1, Sankt-Petersburg, 2000, 616 p.]
- Li, L., Liu, Y., Dai, J., Hong, A, Zeng, M., Yan, Z., Xu, J., Zhang, D., Shan, D., Liu, S., Ren, Zh., and Liu, J-M., High thermoelectric performance of superionic argyrodite compound Ag8SnSe6, J. Mater. Chem. C, 2016, vol. 4, p. 5806. https://doi.org/10.1039/C6TC00810K
- Sardarly, R.M., Ashirov, G.M., Mashadiyeva, L.F., Aliyeva, N.A., Salmanov, F.T., Agayeva, R.Sh., Mamedov, R.A., and Babanly, M.B., Ionic conductivity of the Ag8GeSe6 compound, Mod. Phys. Lett. B, 2022. https://doi.org/10.1142/S0217984922501718
- Studenyak, I.P., Pogodin, A.I., Studenyak, V.I., Izai, V.Y., Filep, M.J., Kokhan, O.P., and Kúš, P., Electrical properties of copper- and silver-containing superionic (Cu1 − xAgx)7SiS5I mixed crystals with argyrodite structure, Solid State Ion., 2020, vol. 345, p. 115183. https://doi.org/10.1016/j.ssi.2019.115183
- Lin, Y., Fang, S., Su, D., and Brinkman, K.S. Enhancing grain boundary ionic conductivity in mixed ionic–electronic conductors, Nat. Commun., 2015, vol. 6(1), p. 1. https://doi.org/10.1038/ncomms7824
- Heep, B.K., Weldert, K.S., Krysiak, Y., Day, T.W., Zeier, W.G., Kolb, U., Snyder, G.J., and Tremel, W., High electron mobility and disorder induced by silver ion migration lead to good thermoelectric performance in the argyrodite Ag8SiSe6, Chem. Mater., 2017, vol. 29 (11), p. 4833. https://doi.org/10.1021/acs.chemmater.7b00767
- Li, W., Lin, S., Ge, B., Yang, J., Zhang, W., and Pei, Y., Low Sound Velocity Contributing to the High Thermoelectric Performance of Ag8SnSe6, Adv. Sci., 2016, vol. 3(11), p. 1600196. https://doi.org/10.1002/advs.201600196
- Weldert, K.S., Zeier, W.G., Day, T.W., Panthofer, M., Snyder, G.J., and Tremel, W., Thermoelectric transport in Cu7PSe6 with high copper ionic mobility, J. Amer. Chem. Soc., 2014, vol. 136, 12035. https://doi.org/10.1021/ja5056092
- Matsushita, T. and Mukai, K. Chemical Thermodynamics in Materials Science: From Basics to Practical Applications, 2018, Singapore: Springer, 257 p.
- Babanly, M.B., Mashadiyeva, L.F., Babanly, D.M., Imamaliyeva, S.Z., Tagiyev, D.B., and Yusibov, Yu.A., Some aspects of complex investigation of the phase equilibria and thermodynamic properties of the ternary chalcogenid systems by the EMF method, Russ. J. Inorg. Chem., 2019, vol. 64(13), p. 1649. https://doi.org/10.1134/S0036023619130035
- Babanly, M.B., Yusibov, Y.A., and Babanly, N.B., The EMF method with solid-state electrolyte in the thermodynamic investigation of ternary Copper and Silver Chalcogenides / Electromotive force and measurement in several systems. Ed. Kara, S., Intechweb.Org. 2011, p. 57.
- Морачевский, А.Г., Воронин, Г.Ф., Гейдерих, В.А., Куценок, И.Б. Электрохимические методы исследования в термодинамике металлических систем. М.: ИЦК “Академкнига”, 2003. 334 с. [Morachevsky, A.G., Voronin, G.F., Geiderich, V.A., and Kutsenok, I.B. Electrochemical methods of research in the thermodynamics of metal systems (in Russian), M.: ICC “Akademkniga”, 2003, 334 p.].
- Бабанлы, М.Б., Юсибов, Ю.А. Электрохимические методы в термодинамике неорганических систем. Баку, Элм, 2011, с.306. [Babanly, M.B. and Yusibov, Yu.A., Electrochemical methods in the thermodynamics of inorganic systems (in Russian), Baku: Elm, 2011, p. 306.]
- Osadchii, E.G., Korepanov, Ya.I., and Zhdanov, N.N., A multichannel electrochemical cell with glycerin-based liquid electrolyte, Instrum. Exp. Tech., 2016, vol. 59, no. 2, p. 302. https://doi.org/10.1134/S0020441216010255
- Kristavchuk, A.V., Zabolotskaya, A.V., Voronin, M.V., Chareev, D.A., and Osadchii, E.G., Temperature dependence of tellurium fugacity for the kotulskite (PdTe)–merenskyite (PdTe2) equilibrium determined by the method of a solid-state galvanic cell, Phys. Chem. Miner., 2021, vol. 48, p. 16. https://doi.org/10.1007/s00269-021-01141-x
- Hasanova, G.S., Aghazade, A.I., Babanly, D.M., Imamaliyeva, S.Z., Yusibov, Y.A., and Babanly, M.B., Experimental study of the phase relations and thermodynamic properties of Bi-Se system, J. Therm. Anal. Calorim., 2021, vol. 147, p. 6403. https://doi.org/10.1007/s10973-021-10975-0
- Imamaliyeva, S.Z., Mekhdiyeva, I.F., Jafarov, Y.I., and Babanly, M.B., Thermodynamic study of the thallium-thulium tellurides by EMF method, Bulletin of the Karaganda University. “Chemistry” series, 2021, vol. 21 (3), p. 43. https://doi.org/10.31489/2021Ch2/43-52
- Vassiliev, V.P. and Lysenko, V.A., A New Approach for the Study of Thermodynamic Properties of Lanthanide Compounds, Electrochim. Acta, 2016, vol. 222, p. 1770. https://doi.org/10.1016/j.electacta.2016.11.075
- Vassiliev, V.P., Lysenko, V., and Bros, J., Thermodynamic study of the Ag-In-Sn system by the EMF method, J. Alloys Compd., 2019, vol. 790, p. 370. https://doi.org/10.1016/J.JALLCOM.2019.03.016
- Машадиева, Л.Ф., Бабанлы, Д.М., Юсибов, Ю.А., Тагиев, Д.Б., Бабанлы, М.Б. Tермодинамическое исследование системы Ag-Sb-Se методом ЭДС с твердым электролитом Ag4RbI5. Электрохимия. 2021. Т. 57. С.162. [Mashadiyeva, L.F., Babanly, D.M., Yusibov, Yu.A., Tagiyev, D.B., and Babanly, M.B., Thermodynamic Study of the Ag–Sb–Se System by the EMF with solid electrolyte Ag4RbI5, Russ. J. Electrochem., 2021, vol. 57, p. 281.] https://doi.org/10.1134/S1023193521030083
- Алвердиев, И.Дж., Имамалиева, С.З., Бабанлы, Д.М., Юсибов, Ю.А., Тагиев, Д.Б., Бабанлы, М.Б. Термодинамическое исследование селенидов серебра–олова методом ЭДС с твердым электролитом Ag4RbI5. Электрохимия. 2019. Т. 55. С. 629. [Alverdiyev, I.J., Imamaliyeva, S.Z., Babanly, D.M., Yusibov, Yu.A., Tagiyev, D.B., and Babanly, M.B., Thermodynamic Study of Siver–Tin Selenides by the EMF Method with Ag4RbI5 Solid Electrolyte, Russ. J. Electrochem., 2019, vol. 55, p. 467.] https://doi.org/10.1134/S1023193519050021
- Moroz, M., Tesfaye, F., Demchenko, P., Mastronardo, E., and Mysina, O., Experimental Thermodynamic Characterization of the Chalcopyrite-Based Compounds in the Ag–In–Te System for a Potential Thermoelectric Application, Energies, 2022, vol. 15 (21), p. 8180. https://doi.org/10.3390/en15218180
- Мороз, Н.В., Прохоренко, М.В., Прохоренко, С.В., Яшков, М.В., Решетняк, О.В. Термодинамические свойства AgIn2Te3I и AgIn2Te3Br, определенные методом ЭДС. Журн. физич. химии. 2018. vol. 92(1). p. 25. [Moroz, M.V., Prokhorenko, M.V., Prokhorenko, S.V., Yatskov, M.V., and Reshetnyak, O.V., Thermodynamic Properties of AgIn2Te3I and AgIn2Te3Br, Determined by the EMF Method, Russ. J. Phys. Chem. A, 2018, vol. 92(1), p. 19.] https://doi.org/10.1134/S0036024418010168
- Мороз, Н.В., Прохоренко, М.В., Рудык, Б.П. Термодинамические свойства фаз в системе Ag–Ge–Te. Электрохимия. 2014. Т. 50. С. 1314. [Moroz, M.V., Prokhorenko, M.V., and Rudyk, B.P., Thermodynamic Properties of Phases of the Ag–Ge–Te System, Russ. J. Electrochem., 2014, vol. 50, p. 1177.] https://doi.org/10.1134/S1023193514120039
- Babanly, N.B., Orujlu, E.N., Imamalieva, S.Z., Yusibov, Yu.A., and Babanly, M.B., Thermodynamic investigation of silver-thallium tellurides by EMF method with solid electrolyte Ag4RbI5, J. Chem. Thermodyn., 2019, vol. 128, p. 78. https://doi.org/10.1016/j.jct.2018.08.012
- Алвердиев, И.Дж., Багхери, С.М., Имамалиева, С.З., Юсибов, Ю.А., Бабанлы, М.Б. Термодинамическое исследование соединения Ag8GeSe6 методом ЭДС с твердым электролитом Ag4RbI5. Электрохимия. 2017. Т. 53. С. 622. [Alverdiev, I.Dzh., Bagkheri, S.M., Imamalieva, S.Z., Yusibov, Yu.A., and Babanly, M.B., Thermodynamic Study of Ag8GeSe6 by EMF with an Ag4RbI5 Solid Electrolyte, Russ. J. Electrochem., 2017, vol. 53, p. 551.] https://doi.org/10.1134/S1023193517050032
- Бабанлы, М.Б., Машадиева, Л.Ф., Велиева, Г.М., Имамалиева, С.З. Термодинамическое исследование систем Ag–As–Se и Ag–S–I методом ЭДС с твердым электролитом. Электрохимия. 2009. Т. 45. С. 424. [Babanly, M.B., Mashadiyeva, L.F., Veliyeva, G.M., and Imamaliyeva, S.Z., Thermodynamic study of the Ag–As–Se and Ag–S–I systems using the EMF method with a sold Ag4RbI5 electrolyte, Russ. J. Electrochem., 2009, vol. 45, p. 399.] https://doi.org/10.1134/S1023193509040077
- Geller, S., Crystal Structure of the Solid Electrolyte, RbAg4I5, Science, 1967, vol. 157, p. 310.
- Шелимова, Л.Е., Томашик, В.Н., Грицыв, В.И. Диаграммы состояния в полупроводниковом материаловедении. М.: Наука, 1991. 369 с. [Shelimova L.E., Tomashyk, V.N., and Gricyv, V.I. Diagrammy sostoyaniya v poluprovodnikovom materialovedenii. M.: Nauka, 1991, 369 р. (In Russian).]
- Юсибов, Ю.А., Алвердиев, И.Дж., Ибрагимова, Ф.С., Мамедов, А.Г., Тагиев, Д.Б., Бабанлы, М.Б. Исследование и 3D моделирование фазовой диаграммы системы Ag–Ge–Se. Журн. неорган. химии. 2017. Т. 62. № 5. С. 1232. [Yusibov, Y.A., Alverdiev, I.D., Ibragimova, F.S., Mamedov, A.N., Tagiyev, D.B., and Babanly, M.B., Study and 3D modeling of the phase diagram of the Ag–Ge–Se system, Russ. J. Inorg. Chem., 2017, vol. 62, p.1223.] https://doi.org/10.1134/S0036023617090182
- Chizhevskaya, S.N. and Shelimova, L.E., Se–Te phase diagram and structures of amorphous and crystalline Se1 – xTex alloys: critical review, Russ. J. Inorg. Chem., 1997, vol. 42(5), p. 827.
- Amiraslanova, A.J., Mammadova, A.T., Alverdiyev, I.J., and Yusibov, Yu.A., Ag8GeS6(Se6)- Ag8GeTe6 systems: phase relations, synthesis and characterization of solid solutions, Azerb. Chem. J., 2023, no. 1, p. 22.
- База данных термические константы веществ. Электронная версия под ред. В.С. Иориша и В.С. Юнгмана. 2006 г. http://www.chem.msu.su/cgibin/ tkv [Database of thermal constants of substances Electronic version, Ed.: Iorish, V.S. and Yungman, V.S., 2006, http://www.chem.msu.su/cgi-bin/tkv.]
- Alakbarova, T.M., Thermodynamic properties of germanium telluride, New Mater., Compounds and Applications, 2021, vol. 5, no.1, p. 59.
- Hirayama, C., Thermodynamic Properties of Solid Monoxides, Monosulfides, Monoselenides, and Monotellurides of Ge, Sn, and Pb, J. Chem.l & Engin. Data, 1964, 9(1), p. 65.
- Sadikov, K.B. and Semenkovich, S.A., Study of the thermodynamic properties of germanium telluride, News of the Academy of Sciences of the Turkmen SSR series Physico-Technical, Chem. and Geol. Sci., 1966, vol. 3, p. 20.
- Kubaschewski, O., Alcock, C.B., and Spenser, P.J., Materials Thermochemistry, Pergamon Press, 1993, 350 p.
- Barin, I. Thermochemical Data of Pure Substances.Third Edition. VCH, 2008.
- Герасимов, Я.И., Крестовников, А.Н., Горбов, С.И. Химическая термодинамика в ветной металлургии, Справочник, т.6. М.: Металлургия, 1974. 312 с. [Gerasimov, Y.I., Krestovnikov, A.N., and Gorbov, S.I., Chemical thermodynamics in non-ferrous metallurgy (in Russian), Reference book. vol. 6, M.: Metallurgy, 1974, 312 p.]
- O’Hare, P.A.G., Susman, S., and Volin, K.J., The energy difference between the crystalline and vitreous forms of germanium diselenide as determined by combustion calorimetry in fluorine. The Ge–Se bond energy, J. Non. Cryst. Solids, 1987, vol. 89, no. 1–2, p. 24.
- Ghosh, G., Lukas, H. L., and Delaey, L., A thermodynamic assessment of the Se–Te system, CALPHAD, 1988, vol. 12, no. 3, p. 295. https://doi.org/10.1016/0364-5916(88)90010-7
Supplementary files





