Using magnetic composites to create controlled photon crystals
- Authors: Postelga A.E.1, Igonin S.V.1, Agapova J.A.1
-
Affiliations:
- Saratov National Research State University
- Issue: Vol 88, No 10 (2024)
- Pages: 1584-1592
- Section: Physics of magnetic fluids and composite materials based on them
- URL: https://bakhtiniada.ru/0367-6765/article/view/283381
- DOI: https://doi.org/10.31857/S0367676524100137
- EDN: https://elibrary.ru/DSOZUT
- ID: 283381
Cite item
Full Text
Abstract
A photonic crystal was created using a magnetic fluid–epoxy resin composite. The amplitude-frequency characteristics of the reflection coefficient of electromagnetic radiation in the microwave range from the resulting structure were experimentally studied. The possibility of using magnetic composites to create controlled photonic crystals has been demonstrated.
Full Text
ВВЕДЕНИЕ
К метаматериалам относится класс фотонных кристаллов — искусственных периодических структур с периодом, сравнимым с длиной волны распространяющегося в них электромагнитного излучения. По аналогии с реальными кристаллами, в фотонных кристаллах существуют разрешенные и запрещенные для распространения электромагнитного излучения частотные области.
Периодические фотонные структуры СВЧ-диапазона применяются в системах связи и телекоммуникации, при создании антенн, радарной техники и измерительного оборудования [1, 2]. Высокий коэффициент отражения электромагнитной волны от фотонного кристалла в диапазоне частот, соответствующем запрещенной зоне, является важным свойством фотонного кристалла. Одним из примеров применения СВЧ фотонных кристаллов является создание фильтров, которые могут избирательно пропускать или отражать определенные диапазоны частот.
Фотонный кристалл СВЧ диапазона представляет собой периодическую структуру чередующихся слоев с различными параметрами. Если изменять параметр хотя бы одного из слоев, появляется возможность управления амплитудно-частотными характеристиками (АЧХ) такого кристалла. Экспериментальные исследования электрического управления подробно рассмотрены в [3]. Магнитное управление возможно, если в качестве одного из слоев использовать материал, обладающий магнитными свойствами. В настоящее время широко исследуются свойства композитов различных наночастиц в диэлектрической матрице [4—10], такого рода композитом является, например, магнитная жидкость. Благодаря своим уникальным характеристикам магнитные жидкости находят применение в различных областях — машиностроении, медицине, технике и других отраслях [11—14]. Теоретический расчет намагничивания и малых установившихся деформационных колебаний капли магнитной жидкости в переменном магнитном поле рассматривается в [15]. На основе магнитных жидкостей возможно создание магнитных эмульсий [16—19]. Особенности отражения электромагнитных волн СВЧ-диапазона от подобных эмульсий рассматривались в [20].
В данной работе исследуется возможность управления амплитудно-частотными характеристиками СВЧ фотонного кристалла при приложении магнитного поля к нарушенному слою кристалла. В качестве нарушенного слоя использовались образцы композита на основе эпоксидной смолы с различными объемными долями магнитной жидкости.
МЕТОДИКА ПРОВЕДЕНИЯ ЭКСПЕРИМЕНТА
В работе исследовался фотонный кристалл, состоящий из одиннадцати слоев (рис. 1), в диапазоне частот 8—12 ГГц. Параметры слоев подбирались таким образом, чтобы в исследуемом диапазоне частот наблюдался выраженный минимум коэффициента отражения от фотонного кристалла.
Рис. 1. Схема заполнения волновода исследуемой структурой: 1 — слои поликора толщиной 1.0 мм, 2 — слои фторопласта толщиной 9.8 мм, 3 — исследуемый образец толщиной 4 мм, j — номер слоя, zj, j+1 — расстояние от поверхности структуры до границы между слоями с номером j и j+1, Aj и Bj — амплитуды падающих и отраженных электромагнитных волн в слое с номером j.
Нечетные слои представляли собой пластины из керамики (Al2O3, ε = 9.6), четные — из фторопласта (ε = 2). Толщина нечетных отрезков dAl2O3 = 1.0 мм, четных dfp = 9.8 мм. Слои полностью заполняли поперечное сечение волновода. Нарушение периодичности фотонной структуры задавалось размещением в центральном шестом слое вместо фторопласта исследуемого образца толщиной dcomposite = 4 мм.
Измерение частотных зависимостей коэффициента отражения исследуемого фотонного кристалла проводились в трехсантиметровом диапазоне длин волн с использованием СВЧ-анализатором цепей Agilent Tech. 5242А PNA-X Network Analyzer. Источником однородного магнитного поля служил электромагнит на основе катушек Гельмгольца. Вектор индукции магнитного поля направлялся перпендикулярно широкой стенке волновода. Величина индукции магнитного поля варьировалась в диапазоне 0—600 мТл. В волноводе распространялась волна основного типа H1,0. Измерения проводились при комнатной температуре 293 К.
Было выполнено три серии измерений. В серии 1 исследовалось влияние объемной доли магнитной жидкости, в серии 3 — объемной доли загустителя «Аэросил». Сравнение результатов серии 1 и серии 2 позволило выявить, как влияет добавление «Аэросила» на АЧХ фотонного кристалла при различных объемных долях магнитной жидкости.
ОБРАЗЦЫ ДЛЯ ИССЛЕДОВАНИЙ
В работе использовалась магнитная жидкость, представляющая собой однородную взвесь однодоменных частиц магнетита в керосине, стабилизированных олеиновой кислотой, с параметрами: средний радиус ферромагнитных частиц 5 нм, объемная доля твердой фазы 0.14, наночастицы магнетика были получены способом, аналогичным [21].
Была предпринята попытка использовать в качестве нарушенного слоя кюветы с магнитной жидкостью. Кювета представляла собой две параллельные пластинки из оргстекла с размерами 23.0×10.0×0.8 мм3, склеенных по периметру эпоксидной смолой. Магнитная жидкость помещалась в кювету через технологический зазор, размещенный с короткого торца кюветы. Толщина слоя магнитной жидкости в кювете составляла 1 мм. Установлено, что при приложении к слою магнитной жидкости магнитного поля, открывается возможность управления характеристиками фотонного кристалла в достаточно широких пределах. Наличие кюветы усложняет теоретическое описание фотонной структуры, т. к. магнитная жидкость не полностью занимает поперечное сечение волновода. По периметру располагается эпоксидная смола шириной порядка 1 мм, склеивающая стенки кюветы, а магнитная жидкость располагается в центральной части волновода. Размещение магнитной жидкости непосредственно в волноводе встречает технологические трудности, связанные с ее герметизацией между тонкими диэлектрическими вставками фотонного кристалла.
В настоящей работе предлагается фиксировать магнитную жидкость в твердой матрице. Образцы, представляли собой композит эпоксидная смола — магнитная жидкость и изготавливались следующим образом. Было подготовлено четыре силиконовые формы. В качестве мастер-модели использовался образец фторопласта с размерами 25.0×10.0×4.0 мм3, расположенный вертикально. Компоненты эпоксидной смолы и магнитная жидкость взвешивались на весах и подвергались механическому перемешиванию в течение 5 мин. Получившейся эмульсией заполнялись силиконовые формы. Образцы извлекались через сутки и стачивались с торца до ширины 23.0 мм, равной размеру широкой стенки волновода. Сточенный срез располагался возле узкой стенки волновода, где электрическая компонента СВЧ поля минимальна. Таким образом, удалось снизить погрешность измерений, связанную с несовершенством геометрической формы образца.
Всего было изготовлено 20 образцов (таблица 1), их можно разбить на три части, относящиеся к трем сериям экспериментов. В серии 1 и серии 2 использовался композит с одинаковыми объемными долями магнитной жидкости в диапазоне νff = 0.004 − 0.350, но в образцы серии 2 дополнительно был добавлен загуститель «Ааэросил» с объемной долей νaerosil = 0.010. Образцы 1.1—2.1, 1.2—2.2 и т. д. изготавливались парами, таким образом объемная доля магнитной жидкости в образцах серии 1 и серии 2 получалась одинаковой. Для проведения экспериментов серии 3 были изготовлены образцы с одинаковой объемной долей магнитной жидкости νff = 0.350, но с различными объемными долями «Аэросила» νaerosil = 0.0015 − 0.0105.
Таблица 1. Исследуемые образцы
Серия 1 | ||||||||
№ образца | 1.1 | 1.2 | 1.3 | 1.4 | 1.5 | 1.6 | 1.7 | 1.8 |
νff | 0.000 | 0.004 | 0.025 | 0.065 | 0.120 | 0.210 | 0.315 | 0.350 |
νaerosil | 0.000 | 0.000 | 0.000 | 0.000 | 0.000 | 0.000 | 0.000 | 0.000 |
Серия 2 | ||||||||
№ образца | 2.1 | 2.2 | 2.3 | 2.4 | 2.5 | 2.6 | 2.7 | 2.8 |
νff | 0.000 | 0.004 | 0.025 | 0.065 | 0.120 | 0.210 | 0.315 | 0.350 |
νaerosil | 0.010 | 0.010 | 0.010 | 0.010 | 0.010 | 0.010 | 0.010 | 0.010 |
Серия 3 | ||||||||
№ образца | 3.1 | 3.2 | 3.3 | 3.4 | ||||
νff | 0.350 | 0.350 | 0.350 | 0.350 | ||||
νaerosil | 0.0015 | 0.0035 | 0.0075 | 0.0105 | ||||
Магнитная жидкость в эпоксидной смоле застывает в виде капель диаметром 10—50 мкм (рис. 2а). С увеличением объемной доли магнитной жидкости в композите концентрация и диаметр капель увеличивается (рис. 2б). При объемных долях свыше 0.2 композит представляет ячеистую структуру (рис. 2в). При высоких объемных долях более 0.3 происходит расслоение композита (рис. 2г).
Рис. 2. Фотографии образцов композита эпоксидная смола — магнитная жидкость: а) № 1.2 — vff = 0.004, б) № 1.4 — vff = 0.065, в) № 1.6 — vff = 0.210, г) № 1.7 — vff = 0.315.
ТЕОРЕТИЧЕСКОЕ ОПИСАНИЕ
Распространение волны в волноводе через периодическую структуру описывается методом матриц передачи [22]. Выражения для компонент электрического Ej и магнитного Hj поля с различными значениями постоянной распространения электромагнитной волны имеют вид:
(1)
где (2)
γ0 и γj постоянные распространения электромагнитной волны в вакууме и в слое с номером j, a — размер широкой стенки волновода, ω — частота электромагнитного излучения, ε0 и µ0 — электрическая и магнитная постоянные, εj и µj — диэлектрическая и магнитная проницаемости слоя с номером j, Aj, Bj — коэффициенты, определяющие амплитуды падающей и отраженной волны от слоя с номером j, z — расстояние от поверхности структуры, отсчитываемое вдоль направления распространения электромагнитной волны. Для фотонного кристалла, состоящего из 11 слоев, индекс j принимает целые значения от 0 до 12. Слои j=0 и j=12 соответствуют воздуху перед и после периодической структуры (рис. 1).
Используя условия непрерывности:
(3)
можно записать следующее выражение для компонент матрицы передачи:
(4)
которая связывает коэффициенты Aj, Bj, и Aj+1, Bj+1, определяющие амплитуды падающих и отраженных волн по обе стороны от границы zj, j+1, соотношением:
(5)
Коэффициенты AN+1 и B0, определяющие амплитуды волны, прошедшей через многослойную структуру (рис. 1), и волны, отраженной от нее, связаны с коэффициентом A0, определяющим амплитуду падающей волны, следующим соотношением:
(6)
где
– матрица передачи слоистой структуры, состоящей из N слоев, в нашем случае N=11.
Записывая коэффициент отражения через элементы матрицы передачи TN, в соответствии с соотношением (6), получим:
. (7)
Взаимодействие электромагнитного излучения в СВЧ-диапазоне с ферромагнитными наночастицами, входящими в состав магнитной жидкости, описывается теорией динамического намагничивания однодоменной частицы во внутреннем поле анизотропии и внешнем намагничивающим поле [23, 24]. Данная модель высокочастотной восприимчивости реализована для невзаимодействующих изотропных частиц магнитной жидкости, например случай малых концентраций. В работах [25, 26] экспериментально подтверждена применимость теории к магнитным жидкостям с объемной долей твердой фазы 15 %.
В расчетах учитывалось, что магнитная проницаемость µ* магнитной жидкости является комплексной величиной и определяется через действительную χʹm и мнимую χʺm компоненты магнитной восприимчивости:
µ* = 1 + χʹm + χʺm.
Для магнитной жидкости, частицы которой имеют слабую магнитную анизотропию компоненты магнитной восприимчивости (8), определяются выражениями:
(9)
(10)
(11)
где L(σ) — функция Ланжевена, Hn — приведенное магнитное поле γ — гиромагнитное отношение, — объем ферромагнитной частицы, d и φ — средний диаметр и объемная доля твердой фазы магнетитовых наночастиц в магнитной жидкости, Md — намагниченность насыщения магнетита, ω — частота электромагнитной волны.
Размер капель магнитной жидкости в композите составляет несколько десятков микрометров, что много меньше длины волны СВЧ излучения. Гетерогенную структуру, состоящую из эпоксидной смолы и мелкодисперсных включений, можно рассматривать как гомогенный материал с некоторыми эффективными значениями диэлектрической и магнитной проницаемости [19, 20, 27]. Введение эффективных параметров позволяет учесть деполяризующий и размагничивающий факторы в случае капель в форме эллипсоида.
В расчетах предложено использовать модель эффективной объемной доли, в которой гетероструктура эпоксидной смолы со сферическими каплями магнитной жидкости заменяется магнитной жидкостью с диэлектрической проницаемостью εcomp и уменьшенной долей магнитных включений:
φcomp = vff · φ, (12)
где vff — объемная доля магнитной жидкости в композите, φ — объемная доля магнетитовых наночастиц в магнитной жидкости, φcomp — объемная доля магнетитовых наночастиц в композите. Диэлектрическая проницаемость композита εcomp может быть вычислена по формуле Нильсена [28, 29]:
(13)
где
εer, εff — диэлектрическая проницаемость эпоксидной смолы и магнитной жидкости, vff — объемная доля магнитной жидкости в композите, PF — предельный объем, занимаемый наполнителем. Коэффициент A позволяет учитывать влияние формы включений и может изменять свое значение от 1.5 (для сферических частиц) до 4 (для частиц в форме чешуек).
В отличие от известных формул Максвелла–Гарнетта, Оделевского, применение формулы Нильсена позволяет расширить диапазон значений объемной доли наполнителя с 0.05 до 0.35, в котором наблюдается удовлетворительное соответствие расчетных значений экспериментальным данным.
РЕЗУЛЬТАТЫ И ИХ ОБСУЖДЕНИЕ
На рис. 3 представлены частотные зависимости коэффициента отражения от фотонного кристалла с использованием в качестве нарушенного слоя образца № 1.5. Теоретическая кривая рассчитывалась по предложенной модели эффективной объемной доли по формуле (7) с учетом (9) и (10). Объемная доля магнитной жидкости, вычислялась по формуле (12). Диэлектрическая проницаемость композита рассчитывалась по формуле (13), при этом использовались следующие параметры: εer = 3.2, εff = 3.6, PF = 0.74, (максимальная плотность упаковки сфер), А = 1.5 (сферические частицы). Видно согласование экспериментальных точек и теоретической кривой.
Рис. 3. Частотные зависимости коэффициента отражения от фотонного кристалла с нарушением в виде слоя композита с объемной долей магнитной жидкости 0.120 (образец № 1.5), при приложении магнитного поля 600 мТл: кривая 1 — теоретически рассчитанная зависимость с использованием модели эффективной объемной доли, 2 — экспериментальная зависимость.
В отсутствии магнитного поля на частотных зависимостях коэффициента отражения СВЧ излучения имеется пик отражения в виде резкого минимума. При увеличении магнитного поля значение минимума коэффициента отражения начинает увеличиваться (рис. 4а).
Рис. 4. Частотные зависимости коэффициента отражения электромагнитной волны СВЧ диапазона от фотонной структуры, в качестве нарушения используется композит с объемной долей магнитной жидкости 0.350: а) образец № 1.8 без аэросила, кривая 1 — в отсутствии магнитного поля, кривая 2 — при приложении магнитного поля индукцией 300 мТл; б) образец № 2.8 с объемной долей аэросила 0.010, кривая 1 — в отсутствии магнитного поля, кривая 2 — при приложении магнитного поля индукцией 330 мТл.
Зависимость изменения минимума коэффициента отражения ∆R от величины индукции магнитного поля показана на рис. 5. Значение ∆R вычисляется по формуле:
, (14)
где — значение минимума коэффициента отражения при индукции магнитного поля , — значение минимума коэффициента отражения в отсутствии магнитного поля.
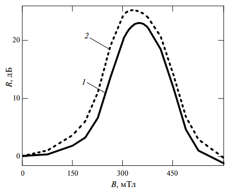
Рис. 5. Зависимость изменения коэффициента отражения от индукции магнитного поля, в качестве нарушения используется композит с объемной долей магнитной жидкости 0.315. Кривая 1 — образец № 1.7 (без «Аэросила»), кривая 2 — образец № 2.7 с объемной долей «Аэросила» 0.010.
При некотором значении индукции магнитного поля BRmax, которое зависит от объемной доли магнитной жидкости в композите, изменение коэффициента отражения ∆R достигает максимального значения ∆Rmax. Зависимость величины подавления пика ∆Rmax от объемной доли магнитной жидкости vff изображена на рис. 6 (кривая 1).
Рис. 6. Зависимость подавления пика коэффициента отражения ∆Rmax в магнитном поле от объемной доли магнитной жидкости (1 — образцы № 1.1—1.8 (без «Аэросила»), 2 — образцы № 2.1—2.8 (с «Аэросилом»), 3 — теоретически рассчитанная кривая в предположении модели эффективной объемной доли.
Увеличение объемной доли магнитной жидкости в композите, согласно расчетам, произведенным по формуле (7) с учетом (8) и (12, 13), приводит к увеличению подавления пика коэффициента отражения (рис. 6, кривая 3). Однако, из рис. 6 (кривая 1) видно, что при объемной доле магнитной жидкости 0.2 кривая выходит на насыщение. При долях более 0.3 подавление пика коэффициента отражения начинает уменьшаться. Это обусловлено тем, что при увеличении доли магнитной жидкости уменьшается вязкость композита, что приводит к образованию более крупных капель (рис. 2в–г), которые объединяются между собой и оседают. При больших долях значительная часть магнитной жидкости оседает (рис. 7а). При размещении образца в качестве нарушенного слоя фотонного кристалла в центральной части волновода магнитной жидкости остается меньше.
Рис. 7. Фотографии образцов композита магнитная жидкость — эпоксидная смола с объемной долей магнитной жидкости 0.350: а) образец № 1.8 (без «Аэросила»), б) образец № 2.8 (с «Аэросилом»).
Добавление незначительного количества (менее 0.010 по объему) загустителя «Аэросил» в композит приводит к увеличению вязкости, вследствие чего магнитная жидкость распределяется по образцу однородно даже при больших концентрациях (рис. 7б), при таких малых объемных долях диэлектрическая проницаемость композита практически не изменяется.
Однородное распределение магнитной жидкости по образцу приводит к отсутствию падающего участка зависимости на рис. 6 (кривая 2).
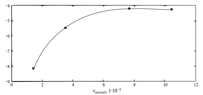
На рис. 8 приведена зависимость минимума коэффициента отражения, при приложении магнитного поля BRmax, соответствующего максимальному подавлению пика, от объемной доли «Аэросила». При объемной доле «Аэросила» более 0.01 кривая выходит на насыщение, что свидетельствует об уменьшении роли седиментации капель в композите.
Рис. 8. Зависимость минимума коэффициента отражения при приложении магнитного поля от объемной доли «Аэросила» в композите с объемной долей магнитной жидкости 0.350 (образцы № 3.1—3.4).
ЗАКЛЮЧЕНИЕ
Таким образом, был создан фотонный кристалл, где в качестве нарушения использовался слой композита магнитной жидкости в матрице из эпоксидной смолы. Приложение магнитного поля к нарушенному слою открывает возможность управления свойствами фотонного кристалла. В отсутствии магнитного поля на частотной зависимости коэффициента отражения электромагнитного излучения СВЧ диапазона от фотонного кристалла наблюдается резкий пик с некоторым минимальным значением коэффициента отражения. При приложении к нарушенному слою магнитного поля значение минимума коэффициента отражения начинает увеличиваться до некоторого максимального значения, таким образом, происходит подавление пика. При дальнейшем увеличении индукции магнитного поля минимум коэффициента отражения принимает прежнее значение, которое было до приложения магнитного поля.
Подавление пика коэффициента отражения при приложении магнитного поля возрастает с увеличением объемной доли магнитной жидкости. Однако, установлено, что при больших объемных долях магнитной жидкости происходит ее оседание, вследствие чего подавление пика уменьшается. Введение в композит загустителя «Аэросил» позволяет получить однородный образец, из-за чего подавление пика коэффициента отражения продолжает увеличиваться даже при больших объемных долях магнитной жидкости.
About the authors
A. E. Postelga
Saratov National Research State University
Author for correspondence.
Email: sanyalace@list.ru
Russian Federation, Saratov
S. V. Igonin
Saratov National Research State University
Email: sanyalace@list.ru
Russian Federation, Saratov
J. A. Agapova
Saratov National Research State University
Email: sanyalace@list.ru
Russian Federation, Saratov
References
- Вендик И.Б., Вендик О.Г. // ЖТФ. 2013. Т. 83. № . 1. С. 3; Vendik I.B., Vendik O.G. // Tech. Phys. 2013. V. 58. No. 1. P. 1.
- Усанов Д.А., Никитов С.А., Скрипаль А.В. и др. // Электрон. Микроэлектрон. СВЧ. 2019. Т. 1. С. 194.
- Усанов Д.А., Мерданов М.К., Скрипаль А.В., Пономарев Д.В. // Изв. Сарат. ун-та. Нов. сер. Сер. Физ. 2015. Т. 15. № 1. С. 57.
- Su S.-C., Chang T.-H. // Appl. Phys. Lett. 2020. V. 116. No. 20. Art. No. 202904.
- Коренькова С.Ю., Тихонов И.А., Чубенко Е.Б. // Докл. БГУИР. 2020. Т. 18. № 6. С. 25.
- Hallouet B., Wetzel B., Pelster R. // J. Nanomaterials. 2007. V. 2007. Art. No. 34527.
- Teusdea A., Malaescu I., Sfirloaga P. // Materials. 2022. V. 15. No. 6. Art. No. 2309.
- Varshney S., Ohlan A., Jain V. et al. // Mater. Chem. Phys. 2014. V. 143. No. 2. P. 806.
- Бочкова Т.С., Игонин С.В., Усанов Д.А., Постельга А.Э. // Дефектоскопия. 2018. № 8. С. 41; Bochkova T.S., Igonin S.V., Usanov D.A., Postelga A.É. // Russ. J. Nondestruct. Test. 2018. V. 54. No. 8. P. 576.
- Turkin S.D., Dikansky Y.I. // Radiophys. Quantum Electron. 2021. V. 64. No. 4. P. 251.
- Philip J., Laskar J.M. // Adv. Coll. Interface Sci. 2023. V. 311. Art. No. 102810.
- Ряполов П.А., Соколов Е.А., Калюжная Д.А. // Изв. РАН. Сер. физ. 2023. Т. 87. № 3. С. 348; Ryapolov P.A., Sokolov E.A., Kalyuzhnaya D.A. // Bull. Russ. Acad. Sci. Phys. 2023. V. 87. No. 3. P. 300.
- Ряполов П.А., Соколов Е.А., Шельдешова Е.В. и др. // Изв. РАН. Сер. физ. 2023. Т. 87. № 3. С. 343; Ryapolov P.A., Sokolov E.A., Shel’deshova E.V. et al. // Bull. Russ. Acad. Sci. Phys. 2023. V. 87. No. 3. P. 295.
- Burya P., Černobilaa F., Veveričíka M. et al. // J. Magn. Magn. Mater. 2020. V. 501. Art. No. 16639.
- Тятюшкин А.Н. // Изв. РАН. Сер. физ. 2019. Т. 83. № 7. С. 885; Tyatyushkin A.N. // Bull. Russ. Acad. Sci. Phys. 2019. V. 83. No. 7. P. 804.
- Гареев К.Г., Непомнящая Э.К. // Изв. РАН. Сер. физ. 2019. Т. 83. № 7. С. 990; Gareev K.G., Nepomnyashchaya E.K. // Bull. Russ. Acad. Sci. Phys. 2019. V. 83. No. 7. P. 904.
- Ivey M., Liu J., Zhu Y., Cutillas S. // Phys. Rev. E. 2000. V. 63. Art. No. 011403.
- Zakinyan A., Dikansky Y., Bedzhanyan M. // J. Dispersion. Sci. Technol. 2014. V. 35. No. 1. P. 111.
- Zakinyan A., Dikansky Y. // Colloids Surf. 2011. V. 380. No. 1—3. P. 314.
- Туркин С.Д., Диканский Ю.И., Закинян А.Р., Константинова Н.Ю. // ЖТФ. 2021. Т. 91. № 1. С. 131; Turkin S.D., Dikansky Yu.I., Zakinyan A.R., Konstantinova N.Yu. // Tech. Phys. 2021. V. 66. No. 1. P. 124.
- Berejnov V., Raikher Yu., Cabuil V. et al. // J. Colloid Interface Sci. 1998. V. 199. P. 215.
- Усанов Д.А., Скрипаль А.В., Абрамов А.В., Боголюбов А.С. // ЖТФ. 2006. Т. 76. № 5. С. 112; Usanov D.A., Skripal A.V., Abramov A.V., Bogolyubov A.S. // Tech. Phys. 2006. V. 51. No. 5. P. 644.
- Райхер Ю.Л., Шлиомис М.И. // ЖЭТФ. 1974. Т. 67. С. 1060.
- Гехт Р.C., Игнатченко В.А., Райхер Ю.Л., Шлиомис М.И. // ЖЭТФ. 1976. Т. 70. С. 1300.
- Усанов Д.А., Скрипаль Ал.В., Скрипаль Ан.В. и др. // ЖТФ. 2006. Т. 76. № 11. С. 126; Usanov D.A., Skripal Al.V., Skripal An.V. et al. // Tech. Phys. 2006. V. 51. No. 11. P. 1520.
- Усанов Д.А., Постельга А.Э., Алтынбаев С.В. // ЖТФ. 2013. Т. 83. № 11. С. 30; Usanov D.A., Postel’ga A.É., Altynbaev S.V. // Tech. Phys. 2013. V. 58. No. 11. P. 1578.
- Диканский Ю.И., Закинян А.Р., Константинова Н.Ю. // ЖТФ. 2008. Т. 78. № 1. С. 21; Dikanski Yu.I., Zakinyan A.R., Konstantinova N. Yu. // Tech. Phys. 2008. V. 53. No. 1. P. 19.
- Кац Г.С., Милевски Д.В. Наполнители для полимерных композиционных материалов. М.: Химия, 1981. 736 с.
- Усанов Д.А., Скрипаль А.В., Романов А.В. // ЖТФ. 2011. Т. 81. № 1. С. 106; Usanov D.A., Skripal’ A.V., Romanov A.V. // Tech. Phys. 2011. V. 56. No. 11. P. 102.
Supplementary files










