Magnetization dynamics of a suspension of non-interacting magnetic particles under the presence of static uniform magnetic field
- Authors: Ivanov A.O.1, Subbotin I.M.1
-
Affiliations:
- Ural Federal University
- Issue: Vol 88, No 10 (2024)
- Pages: 1577-1583
- Section: Physics of magnetic fluids and composite materials based on them
- URL: https://bakhtiniada.ru/0367-6765/article/view/283379
- DOI: https://doi.org/10.31857/S0367676524100121
- EDN: https://elibrary.ru/DSSVTB
- ID: 283379
Cite item
Full Text
Abstract
The time process of the magnetization growth of a suspension of non-interacting magnetic particles is studied theoretically under the condition when this process starts developing switching on an external constant uniform magnetic field. It is found that the characteristic relaxation time of the process has the same value at the initial stage and at the final stage of reaching the equilibrium value of the magnetization and contains a minimum in the region of intermediate times.
Full Text
ВВЕДЕНИЕ
Устойчивые коллоидные взвеси магнитных наночастиц в нейтральных жидких носителях, известные под терминами «магнитные жидкости» или «феррожидкости», обладают уникальным сочетанием текучести жидкого состояния и способности ощутимо реагировать на внешнее магнитное поле [1, 2]. Такая комбинация проявляется в аномалиях магнитных [3—10], структурных [4, 11—16], реологических [13, 17—20], конвективно-диффузионных [21—23], оптических [24—29], акустических [30—34] свойств. Находясь под воздействием переменного магнитного поля, в феррожидкостях происходят процессы релаксации намагниченности, определяемые броуновским вращением феррочастиц. Исследованию динамического магнитного отклика и характерных времен релаксации в различных условиях посвящено значительное количество работ, например, [35—46] и многие другие. Однако не исследованным детально остается один из самых встречаемых процессов: временной процесс намагничивания феррожидкости, к которой приложено постоянное однородное магнитное поле. Фактически, в единственной работе [36] приводятся данные о том, что временной процесс намагничивания феррожидкости невзаимодействующих между собой феррочастиц контролируется неким характерным временем релаксации, отличающимся от времени броуновской релаксации одиночных коллоидных феррочастиц за счет приложенного магнитного поля. Предложенное в работе [36] эмпирическое выражение отражает выявленный физический эффект уменьшения эффективного времени релаксации намагниченности при усилении магнитного поля. Однако данное выражение не удовлетворяет асимптотикам начального этапа намагничивания и этапа приближения к равновесному значению намагниченности.
Как показано в настоящей работе, развивающийся во времени процесс роста намагниченности характеризуется немонотонной временной зависимостью характерного времени релаксации, для которого получены аналитические оценки.
МОДЕЛЬ
Рассматривается модельная монодисперсная феррожидкость, представляющая собой устойчивую коллоидную взвесь ансамбля одинаковых сферических, однородно намагниченных наночастиц (диаметр d, магнитный момент m) в нейтральной жидкости-носителе, имеющей вязкость η. Предполагается, что энергия магнитной анизотропии значительно превосходит тепловую энергию, и магнитный момент считается жестко «вмороженным» в тело феррочастицы. Соответственно, суперпарамагнитными флуктуациями в направлениях магнитных моментов пренебрегается. Феррочастицы покрыты немагнитным слоем поверхностно-активного вещества, препятствующего коагуляции частиц; соответственно, внешний (гидродинамический) диаметр коллоидной частицы dh превосходит диаметр d однородно намагниченного ядра (dh > d) на двойную толщину немагнитного слоя. Числовая концентрация феррочастиц есть ρ, она определяет объемную долю феррочастиц φ = πρ dh3/6. Здесь рассматривается слабо концентрированная феррожидкость (φ ≤ 1), поэтому межчастичным взаимодействием пренебрегается.
Феррожидкость находится при температуре T в размагниченном состоянии за счет тепловой хаотизации вращательного броуновского движения. В начальный момент времени (t = 0) к феррожидкости прикладывается постоянное однородное магнитное поле H, и в ней начинает развиваться процесс намагничивания, связанный с ориентационным упорядочением магнитных моментов феррочастиц. Здесь рассматривается только броуновский механизм релаксации магнитных моментов феррочастиц, определяемый характерным временем τB = πη dh3/2kBT для одиночной феррочастицы; здесь kB есть постоянная Больцмана. Временная кинетика намагничивания может быть теоретически описана на базе уравнения Фоккера—Планка—Брауна [47—49] для ориентационной функции распределения W(t, θ), определяющей плотность вероятности того, что магнитный момент случайно выбранной феррочастицы направлен под углом θ к направлению магнитного поля:
(1)
Здесь параметр Ланжевена α = µ0 mH/kBT определяет величину магнитной энергии Зеемана µ0 mH взаимодействия магнитного момента феррочастицы с внешним полем по отношению к тепловой энергии kBT (µ0 есть магнитная проницаемость вакуума). Функция распределения нормирована на единицу и определяет также намагниченность M феррожидкости:
(2)
Аналитическое решение задачи (1) традиционно ищется с помощью разложения функции W в ряд по ортогональным полиномам Лежандра Pk(z) [49]:
(3)
где Ak(t) есть амплитуды гармоник, зависящие от времени. Очевидно, что намагниченность определяется первой амплитудой, M/ρm = A1/3. Подстановка разложения (3) в уравнение (1) и использование комбинаторных свойств полиномов Лежандра приводит к бесконечной системе обыкновенных дифференциальных уравнения для амплитуд (k ≥ 1):
(4)
Начальные условия для этой дифференциальной системы очевидным образом исходят из начального размагниченного состояния феррожидкости, W(0, θ) = 1, т. е. A0(t) ≡ 1, Ak(0) = 0(k ≥ 1).
Таким образом, методология исследования временной кинетики намагничивания сводится к численному/аналитическому решению системы дифференциальных уравнений (4) для некоторого количества N гармоник, проверке на сходимость и оценке ошибки, возникающей при отбрасывании гармоник/уравнений с номерами N + 1 и далее, определению оптимального N для каждого значения безразмерного магнитного поля α, и анализ получаемых результатов.
ПРИБЛИЖЕННОЕ РЕШЕНИЕ НА НАЧАЛЬНОМ ЭТАПЕ ПРОЦЕССА
Для анализа качественного характера системы уравнений (4) удобно явно представить несколько первых уравнений, введя безразмерную временную переменную tʹ = t/τB:
, (5)
, (6)
, (7)
где точкой сверху обозначена производная по временной переменной tʹ. Здесь представления система линейных дифференциальных уравнений с постоянными коэффициентами и нулевыми начальными условиями. Отличие решения от нуля вызвано наличием неоднородности в виде постоянного слагаемого в первом уравнении (5). Использование начальных условий для амплитуд Ak в уравнениях (4)–(7) позволяет получить начальные условия для скоростей изменения амплитуд: Ā1(0) = α, Āk(0) = 0(k ≥ 2). Это означает, что начальный угол наклона временной зависимости намагниченности имеет вид
M(tʹ → 0)/ρm = αtʹ/3. (7)
Поскольку амплитуда первой гармоники в самом начале процесса отличается от нуля слагаемым, линейным по α, то из уравнения (6) следует, что амплитуда A2 пропорциональна α2. Последовательно анализируя уравнения системы (4)–(7) мы приходим к выводу, что все нечетные амплитуды содержат слагаемые только нечетных степеней α, а все четные амплитуды содержат слагаемые только четных степеней α. В этой ситуации сразу следует решение системы для случая слабого внешнего поля, определяемого условием α ≤ 1. В уравнении (5) можно пренебречь квадратичным по α последним слагаемым в правой части, и решение для намагниченности очевидно:
(8)
Подстановка найденного выражения, линейного по α, в правую часть уравнения (6) и ограничение в нем слагаемыми порядка α2, дает решение для второй амплитуды:
, (9)
которое можно подставить в правую часть уравнения (5) и получить выражение для намагниченности уже с кубической точностью по α:
(10)
В принципе эту итерационную процедуру можно продолжать бесконечно, но более важным представляется следующее обстоятельство. Если рассмотреть предел больших времен (tʹ ≥ 1), то выражение (10) сходится к величине α/3 - α3/45, представляющей собой первые слагаемые разложения функции Ланжевена L(α) = cothα - 1/α.
АСИМПТОТИЧЕСКОЕ РЕШЕНИЕ НА БОЛЬШИХ ВРЕМЕНАХ
Анализ поведения системы уравнений (4) на больших временах (tʹ ≥ 1) следует начинать ситуации, в котором феррожидкость достигла равновесного намагниченного состояния. Это означает, что в уравнении (1) исчезает зависимость от времени и равновесная ориентационная функция распределения и равновесная намагниченность имеют вид:
, (11)
. (12)
Здесь система (4) имеет интересную особенность, связанную со свойствами коэффициентов разложения функции (11) в ряд по полиномам Лежандра
(13)
заключающуюся в наличии рекуррентной связи между коэффициентами:
(14)
Наглядно это проявляется в соотношении, связывающем первый и второй коэффициенты
, (15)
, (16)
, (17)
оказывающемся важным при анализе поведения системы уравнений (4) в окрестности состояния равновесия (tʹ ≥ 1). По аналогии с (8) можно ввести закон экспоненциального приближения к равновесному выражению
(18)
где введено понятие эффективного времени релаксации в процессе намагничивания феррожидкости. Подстановка выражения (18) в уравнение (5) легко приводит к зависимости эффективного времени релаксации от безразмерной напряженности приложенного магнитного поля:
(19)
Таким образом, возникает приближенное решение, описывающее временной процесс намагничивания:
(20)
переходящее в выражение (7) в пределе малых времен (t ≤ τB). Однако следует отметить, что выражение (19), строго говоря, справедливо только на самом начальном участке зависимости намагниченности от времени и на конечном участке приближения к равновесному значению. В обоих случаях процесс роста намагниченности контролируется двумя параметрами: характерное время процесса прямо пропорционально времени броуновского вращения одиночной частицы τB, но также оно зависит от интенсивности приложенного магнитного поля, которое является «движущей силой» процесса намагничивания. Усиление поля приводит к более быстрому росту намагниченности, особенно ярко это проявляется на начальном этапе, где начальный угол наклона кривой M(t) прямо пропорционален напряженности намагничивающего поля (7).
ЧИСЛЕННОЕ РЕШЕНИЕ
Численное решение конечной системы обыкновенных дифференциальных уравнений (4) проводилось в среде PTS Mathcad Prime 3.0 с использованием метода Рунге—Куттa 4 порядка c переменным (адаптивным) шагом. Точность вычислений в среде TOL = 1·10−7 . Для получения приближенного решения бесконечной системы обыкновенных дифференциальных уравнений (4), согласно работе [36], для достаточно больших значений параметра α ≈ 20 достаточно ограничиться конечной системой для 30 гармоник/уравнений (N = 30). Действительно, для значений коэффициента A1(t), определяющего изменение намагниченности системы со временем, абсолютная разница между результатами, полученными при численном решении тридцати и тридцати одного уравнения составляет порядка 1·10−11. При уменьшении значения параметра Ланжевена точность численного решения возрастает.
РЕЗУЛЬТАТЫ
Рассчитанные численно временные кривые роста намагниченности при различных значениях напряженности приложенного магнитного поля, приведенных в единицах параметра Ланжевена, представлены на рис. 1 в сравнении с приближенным аналитическим выражением (20). Как и следует ожидать, наблюдается очень точное совпадение во всем интервале времени для относительно слабого внешнего поля (кривая 1). С ростом напряженности поля ясно выражена следующая тенденция: выражение (20) хорошо описывает временной рост намагниченности на начальном этапе процесса и на конечном этапе приближения к равновесному состоянию в условиях действия асимптотики (18). В средней части численное решение демонстрирует более быстрый рост намагниченности с течением времени, нежели предсказываемый выражением (20) с постоянным эффективным временем релаксации Te(α).
Рис. 1. Временные кривые роста безразмерной намагниченности M(t)/ρm при различных значениях напряженности приложенного магнитного поля, приведенных в единицах параметра Ланжевена: α = 1 (синие круги, синяя кривая 1), α = 3 (красные треугольники, красная кривая 2), α = 5 (зеленые ромбы, зеленая кривая 3), α = 10 (черные квадраты, черная кривая 4). Символами отмечены результаты численного решения системы уравнений (4), кривые соответствуют приближенному аналитическому решению (20).
Необходимо заметить, что эмпирическое уравнение динамики роста намагниченности с постоянным эффективным временем релаксации было впервые предложено в работе [36] и активно цитируется в литературе. Использование этого времени в экспоненциальном законе (20) значительно лучше описывает результаты численного расчета в средней области, однако предсказывает иной начальный угол наклона, нежели точное соотношение (7), и не соответствует асимптотике больших времен (18)–(20). Оба эффективных времени Te и TYE представляют собой убывающую функцию безразмерного магнитного поля, как показано на рис. 2, однако эффективное время Te убывает с ростом поля медленнее, чем TYE, что и является причиной более медленного роста намагниченности с течением времени (рис. 1).
Рис. 2. Зависимость эффективного времени релаксации Te (красная сплошная кривая 1) от напряженности приложенного постоянного однородного магнитного поля, выраженной в единицах параметра Ланжевена α, в сравнении с аналогичной зависимостью времени TYE (синяя пунктирная кривая 2), эмпирически предложенного в работе [36].
Анализ обоих рисунков приводит к выводу о том, что выражение (20) надо трактовать в обобщенном смысле, вводя «переменное во времени» эффективное время релаксации в соответствии с определением
(21)
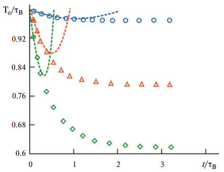
Подобное «локальное» время релаксации было использовано в работе [50] для выявления характерных временных закономерностей динамического процесса спадания намагниченности после выключения приложенного магнитного поля. Численно рассчитанная временная зависимость τe(t) приведена на рис. 3 для различных значений напряженности приложенного магнитного поля, выраженного в единицах параметра Ланжевена α. Для любых α справедливо τe(t → 0) = Te, поэтому зависимость τe(t) является убывающей до некоего минимального значения τmin(α), как представлено на рис. 3, а затем эффективное время начинает возрастать, асимптотически достигая предельного значения τe(t → ∞) = Te . Однако корректный численный расчет этого возрастания невозможен при использовании конечного числа уравнений системы (4). Полевая зависимость минимального значения τmin(α) фактически совпадает с зависимостью TYE(α), представленной кривой 2 на рис. 2. На рис. 3 также показано эффективное время, рассчитанное с помощью асимптотики начальных времен (10) и обозначенное пунктирными линиями для каждого значения α. На начальных участках наблюдается очень точное соответствие с численным решением системы уравнений (4), причем с ростом α область соответствия уменьшается. Возрастание пунктирных зависимостей означает выход за пределы применимости асимптотики малых времен.
Рис. 3. Временная зависимость τe(t)/Te, рассчитанная численно согласно выражению (21), для различных значений напряженности приложенного магнитного поля, выраженного в единицах параметра Ланжевена: α = 1 (синие круги), α = 3 (красные треугольники), α = 5 (зеленые ромбы). Пунктирными кривыми обозначены предсказания асимптотики малых времен (10). Начиная с характерных времен t ~ 3τB, эффективное время τe (t) начинает расти, достигая асимптотически значения Te (19) в пределе t → ∞. Этот предел не может быть корректно рассчитан численно при использовании конечного числа уравнений системы (4).
ЗАКЛЮЧЕНИЕ
Временная динамика процесса роста намагничивания модельной монодисперсной феррожидкости исследована теоретически на базе кинетического уравнения Фоккера—Планка—Брауна для случая броуновского механизма релаксации магнитного момента невзаимодействующих феррочастиц. Процесс контролируется эффективным временем релаксации намагниченности, которое уменьшается по мере роста намагниченности с течением времени, достигает минимального значения, и затем начинает расти, достигая асимптотически значения, определяющего приближение намагниченности к равновесному значению во внешнем однородном постоянном магнитном поле фиксированной напряженности. На начальном этапе и на конечном этапе характерное время релаксации процесса имеет одинаковое значение, которое прямо пропорционально времени броуновского вращения одиночной частицы τB, но также оно зависит от интенсивности приложенного магнитного поля, которое является «движущей силой» процесса намагничивания.
Работа выполнена при поддержке Российского научного фонда (проект № 23-12-00039).
About the authors
A. O. Ivanov
Ural Federal University
Author for correspondence.
Email: Alexey.Ivanov@urfu.ru
Russian Federation, Ekaterinburg
I. M. Subbotin
Ural Federal University
Email: Alexey.Ivanov@urfu.ru
Russian Federation, Ekaterinburg
References
- Шлиомис М.И. // УФН. 1974. Т. 112. С. 427; Shliomis M.I. // Sov. Phys. Usp. 1974. V. 17. No. 2. P. 153.
- Розенцвейг Р. Феррогидродинамика. М.: Мир, 1989. 357 с.
- Ivanov A.O., Kantorovich S.S., Reznikov E.N. et al. // Phys. Rev. E. 2007. V. 75. No. 6. Art. No. 061405.
- Klokkenburg M., Rene B.H., Mendelev V., Ivanov A.O. // J. Phys. Cond. Matter. 2008. V. 20. No. 20. Art. No. 204113.
- Диканский Ю.И., Испирян А.Г., Куникин С.А., Радионов А.В. // ЖТФ. 2018. Т. 88. № 1. С. 58; Dikanskii Y.I., Ispiryan A.G., Kunikin S.A., Radionov A.V. // Tech. Phys. 2018. V. 63. No.1. P. 57.
- Pshenichnikov A., Lebedev A., Ivanov A.O. // Nanomaterials. 2019. V. 9. No. 12. Art. No. 1711.
- Dikansky Y.I., Ispiryan A.G., Arefyev I.M., Kunikin S.A. // Eur. Phys. J. E. 2021. V. 44. No. 1. Art. No. 2.
- Русаков В.В., Райхер Ю.Л. // Коллоид. журн. 2021. Т. 83. № 1. С. 86; Rusakov V.V., Raikher Y.L. // Colloid J. 2021. V. 83. No. 1. P. 116.
- Dikansky Y.I., Ispiryan A.G., Arefyev I.M. et al. // J. Appl. Phys. 2022. V. 131. No. 20. Art. No. 204701.
- Русаков В.В., Райхер Ю.Л. // Коллоид. журн. 2022. Т. 84. № 6. С. 780; Rusakov V.V., Raikher Yu.L. // Colloid J. 2022. V. 84. No. 6. P. 741.
- Kantorovich S.S., Rovigatti L., Ivanov A.O. et al. // Phys. Chem. Chem. Phys. 2015. V. 17. No. 25. P. 16601.
- Ivanov A.S. // J. Magn. Magn. Mater. 2017. V. 441. P. 620.
- Ерин К.В. // Коллоид. журн. 2017. Т. 79. № 1. С. 32; Erin K.V. // Colloid J. 2017. V. 79. No. 1. P. 50.
- Ivanov A.O., Zubarev A. // Materials. 2020. V. 13. No. 18. Art. No. 3956.
- Бекетова Е.С., Нечаева О.А., Мкртчян В.Д., и др. // Коллоид. журн. 2021. Т. 83. № 2. С. 157; Beketova E.S., Nechaeva O.A., Mkrtchyan V.D. et al. // Colloid J. 2021. V. 83. No. 2. P. 189.
- Иванов А.С. // Коллоид. журн. 2022. Т. 84. № 6. С. 732; Ivanov A.S. // Colloid J. 2022. V. 84. No. 6. P. 696.
- Лебедев А.В. // Коллоид. журн. 2009. Т. 71. № 1. С. 78; Lebedev A.V. // Colloid J. 2009. V. 71. No. 1 P. 82.
- Borin D.Y., Odenbach S., Zubarev A.Y., Chirikov D.N. // J. Phys. Cond. Matter. 2014. V. 26. No. 40. Art. No. 406002.
- Lebedev A.V. // J. Magn. Magn. Mater. 2017. V. 431. P. 30.
- Ryapolov P.A., Shel’deshova E.V., Postnikov E.B. // J. Molec. Liquids. 2023. V. 382. No. 12. Art. No. 121887.
- Ivanov A.S., Pshenichnikov A.V. // J. Magn. Magn. Mater. 2010. V. 322. No. 17. P. 2575.
- Pshenichnikov A.F., Elfimova E.A., Ivanov A.O. // J. Chem. Phys. 2011. V. 134. No. 18. Art. No. 184508.
- Zakinyan A., Kunikin S., Chernyshov A., Aitov V. // Magnetochem. 2021. V. 7. No. 2. Art. No. 21.
- Ерин К.В. // Опт. и спектроск. 2016. Т. 120. № 2. С. 333; Erin K.V. // Opt. Spectrosc. 2016. V. 120. No. 2. P. 320.
- Пшеничников А.Ф., Лебедев А.В., Лахтина Е.В., Степанов Г.В. // Вестн. Перм. ун-та. Физ. 2017. № 3(37). С. 54.
- Yerin C.V., Vivchar V.I. // J. Magn. Magn. Mater. 2020. V. 498. P. 166144.
- Rusakov V.V., Raikher Y.L. // Phil. Trans. Royal Soc. A. 2022. V. 380. No. 2217. Art. No. 20200311.
- Ерин К.В., Вивчарь В.И., Шевченко Е.И. // Изв. РАН. Сер. физ. 2023. Т. 87. № 3. С. 315; Yerin C.V., Vivchar V.I., Shevchenko E.I. // Bull. Russ. Acad. Sci. Phys. 2023. V. 87. No. 3. P. 272.
- Белых С.С., Ерин К.В., Фурсова В.В. // Изв. РАН. Сер. физ. 2023. Т. 87. № 3. С. 333; Belykh S.S., Yerin C.V., Fursova V.V. // Bull. Russ. Acad. Sci. Phys. 2023. V. 87. No. 3. P. 287.
- Полунин В.М., Ряполов П.А., Платонов В.Б., и др. // Акуст. журн. 2017. Т. 63. № 4. С. 371; Polunin V.M., Ryapolov P.A., Platonov V.B. et al. // Acoust. Phys. 2017. V. 63. No. 4. P. 416.
- Полунин В.М., Ряполов П.А., Жакин А.И., Шельдешова Е.В. // Акуст. журн. 2019. Т. 65. № 4. С. 477; Polunin V.M., Ryapolov P.A., Zhakin A.I., Sheldeshova E.V. // Acoust. Phys. 2019. V. 65. No. 4. P. 379.
- Ryapolov P.A., Polunin V.M., Postnikov E.B. et al. // J. Magn. Magn. Mater. 2020. V. 497. P. 165925.
- Ряполов П.А., Соколов Е.А., Шельдешова Е.В. и др. // Изв. РАН. Сер. физ. 2023. Т. 87. № 3. С. 343; Ryapolov P.A., Sokolov E.A., Shel’deshov E.V. et al. // Bull. Russ. Acad. Sci. Phys. 2023. V. 87. No. 3. Р. 295.
- Ряполов П.А., Соколов Е.А., Калюжная Д.А. // Изв. РАН. Сер. физ. 2023. Т. 87. № 3. С. 348; Ryapolov P.A., Sokolov E.A., Kalyuzhnaya D.A. // Bull. Russ. Acad. Sci. Phys. 2023. V. 87. No. 3. Р. 300.
- Зубарев А.Ю., Юшков А.В. // ЖЭТФ. 1998. Т. 114. № 3. С. 892; Zubarev A.Yu., Yushkov A.V. // JETP. 1998. V. 87. No. 3. P. 484.
- Yoshida T., Enpuku K. // Japan J. Appl. Phys. 2009. V. 48. No. 12. Art. No. 127002.
- Berkov D.V., Iskakova L.Yu., Zubarev A.Yu. // Phys. Rev. E. 2009. V. 79. No. 2. Art. No. 021407.
- Déjardin P.M., Ladieu F. // J. Chem. Phys. 2014. V. 140. No. 3. Art. No. 034506.
- Ivanov A.O., Camp P.J. // Phys. Rev. E. 2018. V. 98. No. 5. Art. No. 050602.
- Lebedev A.V., Stepanov V.I., Kuznetsov A.A. et al. // Phys. Rev. E. 2019. V. 100. No. 3. Art. No. 032605.
- Ilg P., Kröger M. // Phys. Chem. Chem. Phys. 2020. V. 22. No. 39. P. 22244.
- Ivanov A.O., Camp P.J. // J. Molec. Liquids. 2022. V. 356. No. 11. Art. No. 119034.
- Fang A. // J. Phys. Cond. Matter. 2022. V. 34. No. 11. Art. No. 115102.
- Fang A. // J. Phys. Cond. Matter. 2022. V. 34. No. 11. Art. No. 115103.
- Ivanov A.O., Camp P.J. // Phys. Rev. E. 2023. V. 107. No. 3. Art. No. 034604.
- Rusanov M.S., Kuznetsov M.A., Zverev V.S., Elfimova E.A. // Phys. Rev. E. 2023. V. 108. No. 2. Art. No. 024607.
- Brown W.F.Jr. // J. Appl. Phys. 1963. V. 34. No. 4. P. 1319.
- Brown W.F.Jr. // Phys. Rev. 1963. V. 130. No. 5. P. 1677.
- Coffey W.T., Cregg P.J., Kalmykov Y.P. // in: Advances in Chemical Physics. V. 83. N.Y.: Wiley, 1993. P. 263.
- Ivanov A.O., Camp P.J. // Phys. Rev. E. 2020. V. 102. No. 3. Art. No. 032610.
Supplementary files





