Estimation of accuracy of determining the number of nucleons-spectators by the energy recorded in the calorimeter in A+A collisions
- Authors: Valiev F.F.1, Vechernin V.V.1, Feofilov G.A.1
-
Affiliations:
- Saint-Petersburg State University
- Issue: Vol 88, No 8 (2024)
- Pages: 1299-1304
- Section: Fundamental problems and applications of physics of atomic nucleus
- URL: https://bakhtiniada.ru/0367-6765/article/view/279605
- DOI: https://doi.org/10.31857/S0367676524080228
- EDN: https://elibrary.ru/OPBCHC
- ID: 279605
Cite item
Full Text
Abstract
We used the technique of the Bayes formula to estimate the relative error in the number of spectator nucleons using the information on the energy recorded by the calorimeter in the event of collision of relativistic nuclei. The minimum possible relative error in estimating the number of spectator nucleons in an event is obtained for an arbitrary general form of spectator distribution.
Full Text
ВВЕДЕНИЕ
В современных экспериментах по столкновениям релятивистских ядер важное значение имеет экспериментальная информация о начальных условиях, которые определяют в каждом событии плотность энергии в области взаимодействия и ответственны за эволюцию процессов образования материи в экстремальном состоянии кварк-глюонной плазмы. Общепринятым критерием является центральность столкновения — величина, связанная с геометрией столкновения, которая характеризуется значением прицельного параметра. Поскольку последний не может быть измерен непосредственно в эксперименте, то для классификации событий по степени их центральности используются различные наблюдаемые величины, косвенно связанные с прицельным параметром.
К таким наблюдаемым относится, в частности, число нуклонов-участников (Npart), которое может быть получено в ядро-ядерном столкновении, если известно число нуклонов-спектаторов (Ns). Так, например, в эксперименте MPD по столкновению тяжелых ионов на коллайдере NICA число нуклонов-спектаторов может быть экспериментально определено по энергии, регистрируемой в так называемом “переднем” калориметре (или калориметре «нулевого» угла), который детектирует нуклоны-спектаторы под предельно малыми углами к оси пучка [1]. Каждый из нуклонов-спектаторов сохраняет энергию и импульс, близкие к начальным до столкновения, что позволяет восстановить полное число нуклонов-спектаторов по измеренной энергии. При этом ясно, что при решении данной обратной задачи, неопределенность в оценке числа нуклонов-спектаторов с использованием калориметра будет приводить к ошибке в определении центральности [2].
Эта неопределенность связана с общей проблемой восстановления числа частиц, попавших в детектор, по величине некоторого суммарного сигнала. Так, известно, что в ряде детектирующих систем в физике высоких энергий существует эффект суммирования отдельных откликов детектора от частиц в некоторый суммарный сигнал, по величине которого может быть восстановлена искомая величина числа частиц. Например, по энергии или заряду от нескольких частиц, порожденных в одном событии, можно оценить число попавших в детектор частиц. При этом, при восстановлении информации возникают задачи, связанные как с функцией отклика детектора, так и с видом распределения по числу частиц, образовавшихся в событии в области аксептанса детектора.
В качестве примера можно привести задачу восстановления числа частиц (множественности) по результатам измерения суммарного значения величины заряда от нескольких частиц, порожденных в одном событии. Эта проблема рассматривалась ранее в работах [3, 4], в которых в качестве одного из возможных вариантов для измерения множественности было предложено использование детектора на микроканальных пластинах (МКП).
В этих работах было показано, что в результате взаимодействия минимально ионизирующих частиц с детектором на выходе МКП получается случайное значение заряда, коррелированное с числом падающих частиц. При этом при малых множественностях детектор на МКП может быть применен в счетном режиме [5].
Для выявления возможности применения МКП детекторов при больших загрузках в работе [6] был рассмотрен способ определения множественности рождающихся в событии частиц путем ее восстановления из величины зарегистрированного заряда. В этом случае на основе формулы Байеса, для детектора на МКП была получено оценка относительной погрешности 5 % — 10 % для значений множественности между 100—20 заряженных частиц соответственно. При этом в процедуре восстановлении множественности использовалась известная функция отклика детектора.
Для экспериментального подтверждения методики расчета в работе [7] была проведена проверка детектора множественности с использованием импульсного лазерного излучения и системы масок. В этой работе частицы имитировались отверстиями в системе масок. Восстановление числа “частиц” (числа отверстий) по суммарному заряду, регистрируемому детектором, подтвердило возможность применения детектора на МКП в качестве детектора множественности.
В настоящей работе разработанная ранее на основе формулы Байеса методика оценки числа частиц по заряду в детекторах на микроканальных пластинах применятся для анализа относительной погрешности определения числа нуклонов-спектаторов по энергии, регистрируемой калориметром. Приводятся результаты расчетов и их обсуждение.
ОЦЕНКИ ТОЧНОСТИ ОПРЕДЕЛЕНИЯ ЧИСЛА ПРОТОНОВ — СПЕКТАТОРОВ ПО ЭНЕРГИИ, РЕГИСТРИРУЕМОЙ В КАЛОРИМЕТРЕ
Интерес к определению числа протонов-спектаторов по энергии, регистрируемой в калориметре, связан с тем, что число спектаторов может быть использовано для оценки степени центральности столкновения и величины прицельного параметра. Между количеством нуклонов-участников (Npart) и числом спектаторов (Ns) существует очевидная связь Npart = A - Ns а число нуклонов-участников (Npart) в событии коррелирует со значением прицельного параметра b. Таким образом, абсолютная и относительная погрешности восстановления числа нуклонов-участников (Npart) и прицельного параметра (b) по энергии, регистрируемой в переднем калориметре в данном событии, связаны с погрешностями определения числа нуклонов-спектаторов (Ns). Примеры практической реализации калориметра FHCal для регистрации спектаторов приводятся в работах [1, 8].
В последнее время проблемы оценки точности восстановления среднего значения прицельного параметра и погрешности определения числа спектаторов с использованием калориметров широко обсуждаются [9—14]. В частности, в последние годы были опубликованы работы [10, 11], дающие различающиеся результаты. В работе ниже мы применяем для определения точности восстановления числа нуклонов-спектаторов в событии ядро-ядерного столкновения ранее разработанную методику, основанную на формуле Байеса, что позволяет провести модельно-независимый анализ.
В данной работе мы находим оценки точности определения числа спектаторов по энергии, регистрируемой в калориметре при следующих предположениях:
- распределение спектаторов статистически устойчиво;
- калориметр регистрирует только протоны-спектаторы (что эквивалентно предположению о линейности отклика калориметра в случае попадания в него фрагментов, а не одиночных нуклонов);
- известна функция отклика калориметра на попадание в него одного нуклона.
Для функции отклика в данной работе мы используем результаты GEANT моделирования [8]. Используемая функция отклика калориметра на 1 протон в относительных единицах представлена на рис. 1.
Рис. 1. Функция отклика калориметра (в относительных единицах).
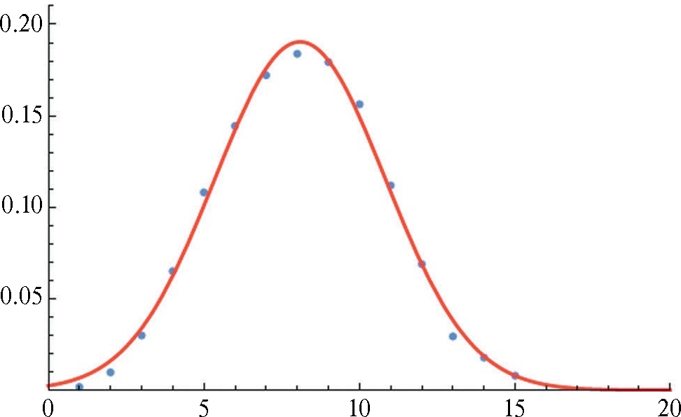
Очевидно, что функция отклика калориметра на 2 протона в одном событии может быть получена сложением двух случайных величин с распределениями, представленными на рис. 1, что приводит к результату, представленному на рис. 2.
Рис. 2. Отклик калориметра на 2 протона в одном событии с учетом функции отклика калориметра рис. 1. Точки — расчетные значения. Плавная кривая — аппроксимация расчетных значений гауссовой кривой.
Из рис. 2 видно, что функции отклика калориметра на 2 протона в одном событии уже близка к нормальному распределению. При суммировании пяти и более случайных величин итоговое распределение мало отличается от нормального. Другими словами, отклик калориметра на пять и более спектаторов в данном событии при известной энергии сталкивающихся ядер вследствие центральной предельной теоремы вполне допустимо описывать, используя гауссовы распределения.
В измерениях с калориметром в каждом событии мы имеем две коррелированные случайные величины: Ns — число протонов (спектаторов), попадающих в акцептанс калориметра, Et — соответствующая энергия на выходе калориметра. Обозначим через P(Ns) — вероятность иметь Ns спектаторов на входе калориметра и P(Q|M)dQρ(Et /Ns)dEt — вероятность иметь энергию Et в интервале dEt при условии, что число спектаторов равно Ns.
Среднеквадратичное отклонение энергии, регистрируемой в калориметре (Et) при попадании в него одного протона с энергией Eb, от истинного значения (Eb) может быть параметризовано следующим образом [9]:
. (1)
Тогда, согласно результатам имитационного моделирования, условную плотность вероятности отклика калориметра Et при условии, что в него попало ровно Ns нуклонов, можно записать в следующем виде:
. (2)
Применяя теперь теорему Байеса, можно найти P(Ns |Et) — вероятность попадания в калориметр Ns нуклонов при условии, что в данном событии измеренный отклик калориметра был равен Et.
(3)
Используя формулу (3), можно найти среднее значение Ns для данной энергии Et:
(4)
и среднее значение квадрата при энергии Et:
(5)
а также абсолютную
(6)
и относительную погрешности определения Ns для данного Et
(7)
Для погрешностей определения Npart для данного Et имеем:
, (8)
(9)
Знание числа спектаторов может быть использовано для определения прицельного параметра b, а также и для оценок абсолютной и относительной ошибок значения прицельного параметра для данного Et по формуле
(10)
РЕЗУЛЬТАТЫ РАСЧЕТОВ И ИХ ОБСУЖДЕНИЕ
В этом разделе анализируются результаты расчетов, проведенных с использованием формул (1)—(9). Результаты представлены на рис. 1—5.
Расчеты были выполнены в различных вариантах, с использованием для распределения спектаторов, — равномерного, пуассоновского и нормального распределений.
Плотность вероятности ρ(Ns |Et) получить отклик калориметра Et, когда через него проходит Ns нуклонов-спектаторов, найденная по формуле (3), представлена на рис. 3.
Рис. 3. Плотность вероятности получить отклика калориметра Et, когда через него проходит Ns нуклонов-спектаторов, как функция величины Et / Eb. Eb — энергия одного спектаторного нуклона: малое число нуклонов-спектаторов Ns (а), большое число нуклонов-спектаторов Ns (б).
Среднее число протонов, восстановленное по измеренному отклику калориметра Et, рассчитанное по формуле (4) с использованием в качестве P(Ns) — распределение Пуассона с математическим ожиданием представлено на рис. 4. Аналогичные распределения получаются с равномерным и гауссовым распределениями спектаторов, P(Ns).
Рис. 4. Среднее число протонов Ns при измеренном отклике калориметра Et, рассчитанное по формуле (4) с использованием в качестве P(Ns) распределения Пуассона с математическим ожиданием Ns = Et / Eb: для зарегистрированной энергии Et / Eb < 12 (а), Et / Eb > 30 (б).
Относительная погрешность определения Ns для данного Et, рассчитанная по формуле (7), представлена на рис. 5 и 6.
Рис. 5. Относительная погрешность определения Ns для данного Et с использованием в качестве P(Ns) распределения Пуассона с математическим ожиданием равным Ns = Et / Eb (черные кружки) и Ns = 9 (светлые кружки) при зарегистрированной энергии Et / Eb < 12.
Рис. 6. Относительная погрешность определения Ns для данного Et, с использованием в качестве P(Ns) распределения Пуассона с математическим ожиданием равным Ns = Et / Eb (черные кружки) и равномерного распределения (светлые кружки) при зарегистрированной энергии Et / Eb > 30.
Представленные выше результаты аналитических расчетов, подтверждены с использованием имитационного моделирования для случаев, когда в качестве распределения спектаторов P(Ns) использовались равномерное или нормальное распределения, а также распределение Пуассона. Из полученных графиков видно, что при ожидаемом числе спектаторов более 10, относительная погрешность определения их числа не превышает 10 %, а при числе спектаторов более 30, она меньше 5 %.
Информация о числа спектаторов может быть использована для определения числа нуклоновучастников (Npart) и точности его восстановления для данного Et по формулам (8) и (9). Подобным образом с использованием байесовского подхода может быть найдена абсолютная и относительная точность восстановления прицельного параметра b по измеренной величине энергии в калориметре Et, с использованием формулы (10) аналогично (2)–(7).
С практической точки зрения нужно иметь в виду следующие замечания, касающиеся точности определения прицельного параметра в событии:
- точность определения на основе оценки числа спектаторов увеличится, если использовать дополнительную информацию о множественности частиц в событиях [11], либо если применить вместо калориметра позиционно-чувствительные времяпролетные системы [12, 13];
- для совершенствования метода определения центральности столкновений двух ядер посредством регистрации энергии нуклонов-спектаторов необходимо также дополнительно исследовать возможное влияние на отклик калориметра тяжелых спектаторных фрагментов [14, 15].
ЗАКЛЮЧЕНИЕ
Задача восстановления числа нуклонов-спектаторов по измеренной величине энергии в калориметре Et и оценки точности его восстановления с использованием формулы Байеса была изучена как в рамках аналитического подхода, так и путем имитационного моделирования. Были рассмотрены три случая априорного распределения P(Ns) числа нуклонов-спектаторов по событиям: равномерное, пуассоновское и нормальное распределения. Показано, что для любого вида априорного распределения числа нуклонов-спектаторов в событии, P(Ns), оба подхода дают одинаковые результаты при числе спектаторов более 5. Это объясняется тем, что в этом случае для дисперсии Ns выполняется условие , которое согласно (3) и (4) и приводит к независимости точности определения Ns по измеренному Et от вида априорного распределения числа нуклонов-спектаторов в событии, P(Ns). При ожидаемом числе спектаторов более 10, относительная погрешность определения их числа не превышает 10 %, а при числе спектаторов более 30, она меньше 5 %.
Исследование выполнено в рамках проекта Санкт-Петербургского государственного университета ID 95413904.
About the authors
F. F. Valiev
Saint-Petersburg State University
Author for correspondence.
Email: valiev07@list.ru
Russian Federation, St. Petersburg, 199034
V. V. Vechernin
Saint-Petersburg State University
Email: valiev07@list.ru
Russian Federation, St. Petersburg, 199034
G. A. Feofilov
Saint-Petersburg State University
Email: valiev07@list.ru
Russian Federation, St. Petersburg, 199034
References
- Ivashkin A., Golubeva M., Guber F. et al. // Phys. Part. Nucl. 2021. V. 52. No. 4. P. 578
- Kurepin A.B., Litvinenko A.G., Litvinenko E.I. // Phys. Atom. Nucl. 2020. V. 83. P. 1359.
- Baldin A., Feofilov G., Gavrilov Yu. et al. // Nucl. Instrum. Meth. Phys. Res. A. 1992. V. 323. No. 1—2. P. 439.
- Feofilov G.A., Stolyarov O.I., Tsimbal F.A. et al. // Nucl. Instrum. Meth. Phys. Res. A. 1995. V. 367. P. 402.
- Валиев Ф.Ф. и др. // В кн.: Тезисы докладов 48 международного совещания по ядерной спектроскопии и структуре атомного ядра. 1998. С. 306.
- Avdeeva T.M. et al. // В кн.: Тезисы докладов 46 международного совещания по физике атомного ядра. 1996. C. 368.
- Валиев Ф.Ф. и др. // В кн.: Тезисы докладов 51 совещания по ядерной спектроскопии и структуре атомного ядра. 2001. C. 238.
- Golubeva M.B., Guber F.F., Ivashkin A.P. et al. // Phys. Atom. Nucl. 2013. V. 76. No. 1. P. 1.
- Das S.J., Giacalone G., Monard P.A., Ollitrault J.Y. // Phys. Rev. C. 2018. V. 97. No. 1. Art. No. 014905.
- Kurepin A., Litvinenko A., Litvinenko E. // EPJ Web Conf. 2019. V. 204. Art. No. 03014.
- Djilkibaev R.M. // arXiv: 2103.16899. 2021.
- Galaktionov K., Rudnev V., Valiev F. // Phys. Part. Nucl. 2023. V. 54. No. 3. P. 446.
- Galaktionov K., Rudnev V., Valiev F. // Moscow Univ. Phys. Bull. 2023. V. 78. No. 1. P. 552
- Светличный А.О., Пшеничников И.А. // Изв. РАН. Сер. физ. 2020. Т. 84. № 8. C. 1103; Svetlichnyi A.O., Pshenichnov I.A. // Bull. Russ. Acad. Sci. Phys. 2020. V. 84. No. 8. P. 911.
- Пшеничников И.А., Дмитриева У.А., Светличный А.О. // Изв. РАН. Сер. физ. 2020. Т. 84. № 8. C. 1215; Pshenichnov I.A., Dmitrieva U.O., Svetlichnyi A.O. // Bull. Russ. Acad. Sci. Phys. 2020. V. 84. P. 1007.
Supplementary files









