Comparison of second harmonic generation efficiency in alumo- and germanosilicate glasses at volumetric optical poling
- Authors: Vostrikova L.I.1, Kartashev l.A.1
-
Affiliations:
- Rzhanov Institute of Semiconductor Physics of the Siberian Branch of the of Russian Academy of Sciences
- Issue: Vol 88, No 7 (2024)
- Pages: 1050-1057
- Section: Luminescence and Laser Physics
- URL: https://bakhtiniada.ru/0367-6765/article/view/279463
- DOI: https://doi.org/10.31857/S0367676524070088
- EDN: https://elibrary.ru/PBPGWR
- ID: 279463
Cite item
Full Text
Abstract
The second harmonic generation is investigated on microperiodic gratings of nonlinear polarizability photointegrated at volumetric optical poling in alumo- and germanosilicate glasses. The comparison shows the significant impact of nitrogen, phosphorus, and rare-earth element additions. The developed theory of nonlinear-frequency conversion in case of current mechanism allowed to estimate the characteristics and magnitudes of photointegrated nonlinearities in glasses. The sharp dependence of the harmonic generation efficiency on intensity of the component of poling radiation was detected because of the possible influence of photoconductivity, which must be considered when developing perspective samples with photointegrated gratings.
Full Text
Введение
Метод оптического полинга (ОП) основан на формировании внутри среды длительно хранящейся пространственно-периодической поляризуемости под действием достаточно мощного импульсного взаимно-когерентного излучения с кратными частотами [1—3]. При этом в среде возникает лазерно-индуцированное накопление разделенного заряда за счет когерентного фотогальванического тока (КФГ) [3, 4] или локально-ориентационной наведенной поляризации [1]. Показано, что в изотропные материалы методом ОП можно встраивать фотоинтегрируемые решетки поляризуемости первого и второго порядков, на которых экспериментально наблюдаются линейные оптические явления малоуглового рассеяния Рамана—Ната или селективной дифракции Брэгга [2, 5], а также нелинейно-оптические явления с преобразованием частот, такие как генерация второй гармоники (ГВГ) [6—15] и вырожденное параметрическое усиление света [16]. В зависимости от условий ОП возможно создание фотоинтегрируемых решеток поляризуемости разной формы с периодичностью от микро- до сотен нанометров [2], а при использовании фемтосекундных лазерных импульсов и специальных световодных конструкций обсуждается вопрос получения элементов для сверхбыстрой нанофотоники [6].
Хотя исследования на данный момент проведены уже в достаточно большом количестве разных изотропных материалов (стекол, полимерных и гибридных пленок, стекловолокон и др.), но до сих пор актуальной остается задача получения синтезированных образцов с длительным временем хранения фотоинтегрируемых решеток поляризуемости, высокой эффективностью нелинейно-частотного преобразования в них сигналов излучений и устойчивостью к внешним воздействиям.
В настоящей работе приводятся сравнительные данные результатов исследований нелинейно-частотного преобразования лазерного излучения с ГВГ на фотоинтегрируемых в условиях объемного ОП [2] микропериодных решетках нелинейной поляризуемости χ(2) в ряде образцов алюмо- и германосиликатных стекол. Оценено влияние малых концентраций азота, фосфора и редкоземельных элементов на эффективность ГВГ, длительности записи и хранения фотоинтегрируемых решеток в образцах. Экспериментально обнаружена резкая зависимость эффективности ГВГ от интенсивности компоненты полингующего излучения. Обсуждается возможное влияние фотопроводимости.
Отметим, что большинство исследований характеристик ГВГ в алюмо- и германосиликатных материалах были выполнены в основном в стекловолокнах и при коллинеарной схеме ОП. Анализ ряда данных по таким исследованиям содержится в работе [11]. В условиях же объемного ОП, методика которого описана в работе [2], явление ГВГ в подобных средах детально не исследовалось. В данной работе мы используем объемный ОП пересекающимися гауссовыми лазерными пучками при выбранных оптимальных параметрах взаимодействия полингующих излучений [2], при которых создаются наиболее однородно распределенные фотоинтегрируемые решетки нелинейной поляризуемости χ(2) в алюмо- и германосиликатных стеклах. Полученные результаты анализируются с учетом данного вида ОП. Для этого в работе выполнены теоретические расчеты нелинейного трехволнового процесса ГВГ в модели объемного ОП изотропной среды пересекающимися гауссовыми пучками при формировании фотоинтегрируемой решетки нелинейной поляризуемости χ(2) за счет КФГ-эффекта. Изучены характеристики генерируемого в данной модели излучения второй гармоники и получено выражение для эффективности, использованное нами для оценок по полученным экспериментальным результатам величин фотоинтегрируемой нелинейной поляризуемости χ(2) в исследованных образцах.
Теоретические закономерности
Рассмотрим типовой вариант ОП с применением бихроматического взаимно-когерентного излучения основной и удвоенной частот импульсного лазера, но обладающих достаточно большой пиковой мощностью, способной оказывать влияние на формирование нелинейной составляющей фотоинтегрируемой поляризуемости. В таком случае с микроскопической точки зрения ОП является следствием нелинейно-частотного процесса ω + ω — 2ω → 0, вызывающего в результате квантовой интерференции асимметрию вероятности переходов между локальными состояниями. При этом в среде может появиться отличный от нуля КФГ-ток, формула для плотности распределения в пространстве которого будет описываться выражением
(1)
где — соответственно единичные вектора направлений поляризаций, распределения амплитуд гауссовых пучков, волновые вектора и фазы лазерного полингующего бихроматического излучения с частотами ω и 2ω, T — период следования импульсов излучения ω; σ1 и σ2 — КФГ константы [3].
Обусловленное КФГ током формирование в среде пространственно-периодического электрического поля будет происходить по зависимости
(2)
где σ(I1, I2) = σ + σωI1 + σ2ωI2 — обобщенная проводимость в образце, с учетом возможного наличия добавочных компонент фотопроводимости, зависящих от интенсивностей I1 и I2 излучений основной и удвоенной частот, использующихся при ОП, ε — статическая диэлектрическая проницаемость среды.
Очевидно, что процессы накопления и распада встроенного электрического поля (2), формируемого в среде при разделении зарядов КФГ-током, в обычных условиях при не очень больших интенсивностях, когда , будут экспоненциальными с характерным максвелловским временем релаксации τM = ε·(4πσ)–1. При использовании же полингующих излучений с достаточно большими интенсивностями I1 и I2 в процессе накопления электрического поля (2) необходим учет добавочных компонент фотопроводимости. Также отметим, что при больших интенсивностях в среде могут возникать дополнительные микроскопические механизмы, приводящие, например, к стимулированному спонтанному поглощению или светоиндуцированной неустойчивости [7, 17], и при этом процессы накопления и релаксации встраиваемого в образце методом ОП электрического поля могут иметь более сложные зависимости, отличные от экспоненциальных, которые проявляются при выполнении экспериментов.
Очевидно, что возникновение в среде наведенного электрического поля (2) вызывает обратимое изменение ее оптических свойств. Так для рассматриваемого в данной работе нелинейного трехволнового процесса ГВГ, в качестве отклика на падающее с частотой ω световое излучение в изотропном материале со встроенным периодическим электрическим полем (2), индуцированная в нем нелинейная поляризация среды второго порядка для ГВГ и соответствующий тензор фотоинтегрируемой нелинейной поляризуемости χ(2) записываются выражениями
(3)
В выражениях (3) применены обозначения терминологии нелинейной оптики [18]. Так, — содержащий разные компоненты тензор нелинейной поляризуемости третьего порядка для отклика среды на удвоенной частоте при нелинейно-частотном преобразовании в присутствии наведенного КФГ-током стационарного электрического поля, т. е. для нелинейного процесса ω + ω + 0 → 2ω. Отметим также, что характерным для фотоинтегрируемой поляризуемости χ(2) (3) является наличие пространственной огибающей и пропорциональной решетчатой структуры, что связано с пространственным распределением и периодичностью формируемого в среде при объемном ОП электрического поля (2). Отличительные фазовые и поляризационные зависимости и характерные пространственные распределения, обусловленные соответственно существованием решетчатой периодичности, тензорного вида и сверток при взаимодействиях полингующих гауссовых световых пучков внутри фотоинтегрируемой поляризуемости χ(2), непосредственно отражаются в характеристиках исследуемого нелинейного трехволнового процесса ГВГ.
При выполнении теоретических расчетов рассматривалась геометрия объемного ОП, соответствующая условиям эксперимента, в которой фотоинтегрируемая χ(2) решетка создается двумя пересекающимися гауссовыми пучками излучений основной и удвоенной частот с волновыми векторами и соответственно. Падающие на образец лучи находятся в плоскости (x, y), излучение распространяется вдоль оси y, излучение — под углом α к нему. Способ выбора оптимального угла взаимодействия полингующих излучений при объемном ОП для создания однородно распределенной в образце фотоинтегрируемой решетки нелинейной поляризуемости подробно описан в работе [2]. Полагаем, что начало координат (x, y, z) = (0,0,0) находится в точке пересечения пучков полингующих излучений, a1 и a2 — радиусы пучков по интенсивности в перетяжке (2a22 ≈ a12). В силу малости области взаимодействия также пренебрегаем расходимостью излучений на размерах решетки χ(2) и, считая угол α небольшим, полагаем cos α ≈ 1. Принимая во внимание данные условия, огибающую и вектор фотоинтегрируемой χ(2) решетки можно представить в виде
(4)
Здесь n1, n2 — показатели преломления среды для излучений основной и удвоенной частот соответственно.
Далее в расчетах рассматриваем, что световое излучение , имеющее форму гауссова пучка, распространяется вдоль оси y и, падая на сформированную методом объемного ОП внутри среды решетку поляризуемости χ(2), нелинейно преобразуется на ней с образованием излучения второй гармоники . В приближении заданного поля в частотном представлении описывающее процесс ГВГ [18] нелинейное дифференциальное уравнение второго порядка имеет вид
. (5)
Здесь Δ — оператор Лапласа, c — скорость света в вакууме, ε2 — диэлектрическая проницаемость среды для излучения второй гармоники.
Для решения уравнения (5) был применен метод фурье-преобразований. При интегрировании по области комплексного переменного мы учли, что в рассматриваемом случае малых углов взаимодействия световых пучков имеет место условие , обратные вектора, сопоставимые с Δk, дают основной вклад в нелинейный процесс ГВГ, и пренебрегли более высокими порядками в соответствующих экспонентах под интегралом. В результате вычислений было получено выражение для возникающего на фотоинтегрируемой объемным ОП пространственно-периодической решетке нелинейной поляризуемости χ(2) светового излучения второй гармоники
Здесь были введены обозначения:
(7)
Анализ выражения (6) показывает, что амплитуда генерируемой световой волны второй гармоники максимальна при
, (8)
что соответствует выполнению условия фазового синхронизма для нелинейно-оптического процесса ГВГ на формирующейся в образце при объемном ОП решетке поляризуемости χ(2). В этом случае fЗ = 0, возникающее на решетке излучение ГВГ распространяется вдоль направления γ и имеет характерные гауссовы формы поперечных распределений вдоль направлений z и τ. Угол β, на который направление γ распространения излучения ГВГ отклонено от направления y распространения падающего на решетку χ(2) излучения основной частоты, определяется из выражения . Отметим, что это соответствует регистрируемому в эксперименте под углом α сигналу ГВГ, подтверждая правильность расчетов.
Полученное выражение (6) использовалось нами для оценок и сопоставления характерных параметров регистрируемых в эксперименте сигналов излучений ГВГ на фотоинтегрируемых объемным ОП пространственно-периодических решетках нелинейной поляризуемости χ(2) в разных исследуемых образцах. Из выражения (6) была получена также формула для оценки эффективности преобразования ГВГ в реальных условиях эксперимента, имеющая вид
, (9)
где — длина области взаимодействия, в которой сформирована χ(2) решетка, λω, aω, Pω — длина волны, минимальный радиус перетяжки гауссова пучка и пиковая мощность в импульсе для падающего на χ(2) решетку светового излучения основной частоты , участвующего в нелинейно-частотном преобразовании с образованием сигнала ГВГ.
Экспериментальные результаты и их обсуждение
Схема экспериментальной установки на основе мощного импульсного YAG: Nd3+-лазера с длиной волны инфракрасного излучения λ = 1064 нм, использованная при ОП для создания фотоинтегрируемых микропериодных решеток χ(2) в разных образцах и исследования в них нелинейного процесса ГВГ, показана на рис. 1. Лазерные излучения основной и удвоенной частот разделялись в пространстве на два канала следования с помощью оптических элементов и высококачественных фильтров. Энергия в импульсе для основного излучения составляла 45 мДж, длительность импульса была порядка 10 нс, частота повторения — 12.5 Гц, коэффициент преобразования в излучение удвоенной частоты — 10%. Далее разделенные и отфильтрованные излучения основной и удвоенной частот лазера фокусировались под малым углом порядка 5° внутри исследуемых стеклянных сред в пятно радиусом в перетяжке порядка 20 мкм, и в образцах таким образом записывалась пространственно-периодическая решетка нелинейной поляризуемости χ(2). По оценкам в условиях применяемой геометрии объемного ОП периодичность фотоинтегрируемой χ(2) составляет порядка 3 мкм, а длина порядка 7 мм. В процессе записи решетки χ(2) вплоть до насыщения на входе в образец периодически на короткое время в несколько секунд перекрывалось падающее излучение удвоенной частоты лазера, и на фотоумножителе регистрировалось возникающее в наведенной χ(2) излучение нелинейного преобразования ГВГ от лазерного излучения основной частоты. Рост сигналов пиковой мощности ГВГ Pg наблюдался на компьютере в реальном времени. Эффективность ηg нелинейного преобразования ГВГ на формируемой в образце решетке χ(2) определялась как отношение ηg = Pg/P1, где P1 — пиковая мощность падающего излучения основной частоты. Порог чувствительности регистрирующей системы составлял порядка 10–10 Дж в импульсе. Отметим, что для исследования процесса ОП и нелинейно-частотных преобразований на фотоинтегрируемой периодичности χ(2) в работах других авторов использовались подобные рис. 1 экспериментальные установки при небольших вариациях оптических элементов с применением нано- и пикосекундных импульсов полингующих излучений [7—15], но в основном с использованием не объемной, а коллинеарной геометрии ОП в одном выделенном направлении. Отметим, что в последние годы исследуется также возможность применения более кратких фемтосекундных импульсов [6].
Рис. 1. Схема экспериментальной установки: 1 — YAG: Nd3+-лазер, 2 — преобразователь во вторую гармонику на основе кристалла КТР, 3 — фазовращающая пластинка, 4 — призма Глана со скошенными гранями, 5—7 — зеркала, 8, 9 — фильтры для излучений основной и удвоенной частот, 10 — шторка, 11 — поляризационный элемент, 12 — линза, 13 — образец, 14 — световод, 15 — фотоэлектронный умножитель, 16 — строб-преобразователь напряжения, 17 — фотодиод, 18 — компьютер.
В наших экспериментах при объемном ОП гауссовыми пучками в исследуемых образцах наблюдались сигналы возникающего на решетке χ(2) излучения ГВГ под углом α к падающему излучению основной частоты, что в строгом соответствии с предсказываемым теорией условием фазового синхронизма (8). Характерные поперечные распределения, гауссовы ширины и показатели расходимости регистрируемого излучения ГВГ соответствовали теоретически рассчитываемым по формуле (6). Чтобы исключить влияние случайных неоднородностей в образцах в процессе выполнения экспериментов проводился также контроль за характерными параметрами регистрируемого излучения ГВГ.
В табл. 1 приведены обобщенные сравнительные данные результатов исследований ГВГ при объемном ОП в разных по составу алюмо- и германосиликатных образцах. Исследования проводились в синтезированных стеклах, а также обрезках заготовок для световолокон. Содержание оксидов GeO2 и Al2O3 в образцах табл. 1 было на уровне нескольких процентов, а малые дозы вкраплений разных трехвалентных редкоземельных элементов составляли порядка 0.1%.
Таблица 1. Сравнительные данные результатов исследований ГВГ при объемном ОП алюмо- и германосиликатных стекол
Содержание, моль % | I1, ГВт·см-2 | I2, ГВт·см-2 | tЗ, мин | τM, мин | ηg | χ(2), пм·В-1 |
SiO2 | 8 | 0.008 | 35 | 30 | 10–7 | 0.0043 |
SiO2+Er3+ | 7 | 0.007 | 90 | 5 | 5⋅10–8 | 0.0027 |
SiO23 %N | 7 | 0.007 | 8 | 3 | 7⋅10–9 | 0.0018 |
SiO27 %Al2O3 | 4 | 0.001 | 7 | 2 | <10–9 | <0.001 |
SiO27 %Al2O3+Ce3+ | 2 | 0.01 | 120 | 18 | 2⋅10–5 | 0.058 |
SiO27 %Al2O3+Er3+ | 8 | 0.008 | 15 | 25 | 5⋅10–6 | 0.029 |
SiO27 %Al2O3+Sm3+ | 8 | 0.008 | 10 | 10 | 5⋅10–7 | 0.0085 |
SiO27 %Al2O3+Tm3+ | 2 | 0.001 | 17 | 22 | 2⋅10–6 | 0.02 |
SiO27 %Al2O3+Tb3+ | 8 | 0.008 | 28 | 20 | 10–7 | 0.0043 |
SiO27 %GeO2 | 6 | 0.006 | 60 | 10 | 10–5 | 0.047 |
SiO23 %GeO2 | 1.5 | 0.03 | 120 | 15 | 10–8 | 0.0022 |
SiO27 %GeO20.1 %N | 5 | 0.005 | 300 | 30 | 5⋅10–5 | 0.083 |
SiO23 %GeO20.5 %P | 0.5 | 0.005 | 220 | 120 | 7⋅10–5 | 0.098 |
SiO27 %GeO2+Er3+ | 8 | 0.008 | 400 | 20 | 5⋅10–5 | 0.083 |
SiO23 %GeO2+Nd3+ | 3 | 0.003 | 20 | 17 | 10–6 | 0.012 |
SiO23 %GeO2+Ce3+ | 4 | 0.4 | 5 | 2 | 3⋅10–8 | 0.0025 |
Анализ приведенных в табл. 1 обобщенных результатов экспериментальных исследований показывает, что в разных по составу образцах алюмо- и германосиликатных стекол может быть получена существенно отличающаяся на несколько порядков величины (от 10–8 до 10–5) эффективность нелинейного процесса ГВГ на фотоинтегрируемых в них при объемном ОП решетках χ(2). В алюмосиликатном стекле эффективность ГВГ оказалась очень низкой, по сравнению с германосиликатным (табл. 1). Однако было замечено, что введением добавочных активных компонент можно повысить эффективность и в алюмосиликатных образцах. Наибольшие значения эффективности ГВГ (табл. 1) наблюдались в германосиликатных стеклах с добавками активных элементов фосфора или азота на уровне десятых долей процента. Замечено также, что очень существенный вклад в повышение эффективности вносят вкрапления активных трехвалентных ионов. Для алюмосиликатных образцов значительней всего оказались Ce3+-ионы, а для германосиликатных — Er3+-ионы. Отметим, что напрямую сравнивать наблюдаемые в данной работе при объемном ОП эффективности ГВГ с полученными ранее в стекловолокнах и при коллинеарной геометрии ОП [11] некорректно, поскольку разнятся картины пространственных распределений зарядов из-за отсутствия перпендикулярной плоскостям решетки составляющей КФГ-тока [2], а также в волокнах происходит накопительный световодный процесс на больших длинах 10—20 см. Тем не менее грубые оценки с перерасчетом по длине показывают соответствие полученных результатов в пределах порядка величины.
Используя полученную при теоретических расчетах формулу (9), по наблюдаемым экспериментально эффективностям ГВГ, приведенным в табл. 1, были вычислены соответствующие величины фотоинтегрируемой при объемном ОП нелинейной поляризуемости χ(2) в разных исследованных образцах. Из табл. 1 видно, что значения фотоинтегрируемой χ(2) находятся в интервале 10–13—10–15 м·В–1, что как минимум на порядок меньше, чем χ(2) в широко используемых в лазерной технике нелинейно-оптических кристаллах. Поэтому задача поиска и синтеза оптимального химического состава с наиболее активными добавочными компонентами остается актуальной. Отметим, что полученные оценочные значения формирующихся при объемном ОП электростатических полей, соответствующие величинам χ(2) в исследованных стеклянных образцах, по порядку величины составляют 104—106 В·см–1, что сравнимо с полями при разделении зарядов в полупроводниковых структурах.
В табл. 1 приведены также характерные времена записи tЗ фотоинтегрируемых решеток χ(2) вплоть до выхода сигнала ГВГ на уровень насыщения и полученные темновые времена релаксации τM, характеризующие сроки сохранения фотоинтегрируемых решеток χ(2) в исследованных материалах при отсутствии засветки. Как показывают эксперименты, табл. 1, для больших эффективностей преобразования ГВГ характерны достаточно большие времена записи фотоинтегрируемых решеток χ(2) порядка нескольких часов. Очевидно, в данных образцах слабая обобщенная проводимость (2), при этом процесс объемного ОП идет медленнее, но разделенного заряда накапливается больше, повышая величину фотоинтегрируемой χ(2) и, соответственно, эффективность ГВГ. Отметим, что времена темновой релаксации τM фотоинтегрируемых χ(2) решеток в исследованных стеклянных образцах (табл. 1) оказались не очень большими (от нескольких минут до пары часов). Поэтому необходим также поиск и синтез материалов с длительным временем хранения χ(2)-решеток. Отметим также, что при выполнении экспериментов в наших образцах алюмо- и германосиликатных стекол происходила полная релаксация сигналов ГВГ до нулевого уровня, никаких остаточных явлений не наблюдалось, и процесс объемного ОП был полностью обратимым. Таким образом, в данном случае можно исключить существенное влияние каких-либо возможных локальных структурных видоизменений в образцах. Но стоит отметить, что при других условиях стеклообразования или при больших концентрациях добавочных активных элементов может понадобиться учет влияния структурных преобразований, в том числе возможной частичной нанокристаллизации [19, 20].
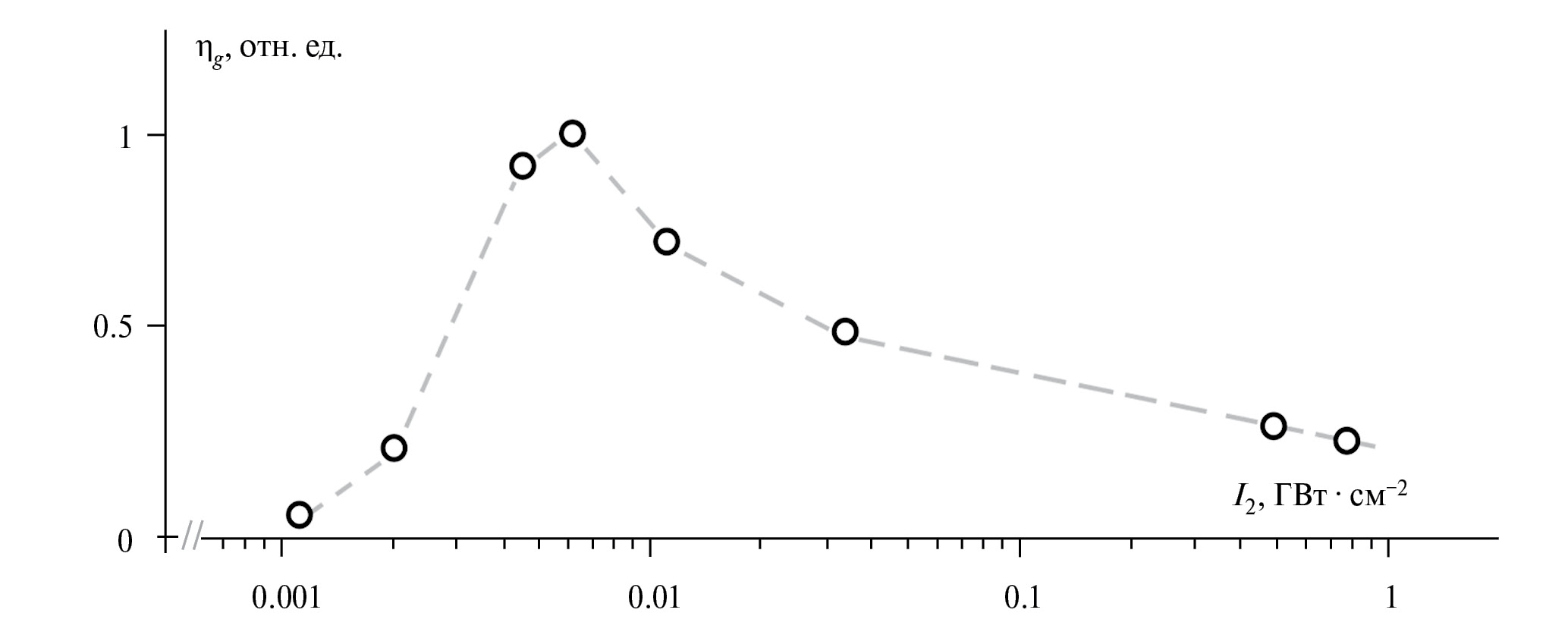
Заметим, что строго возрастающей зависимости эффективности ГВГ при увеличении интенсивностей полингующих изучений не наблюдается. Так, при меньших интенсивностях может обнаружиться, наоборот, более большая эффективность ГВГ (табл. 1). Очевидно, что подобное поведение обусловлено какими-то изменениями в микроскопических процессах, происходящими при объемном ОП среды. К примеру, при увеличении интенсивности полингующих излучений в образце может возникнуть достаточно сильная фотопроводимость, влияющая на процесс формирования решетки электрического поля (2) при объемном ОП. Для проверки данного факта в выбранном германо-силикатном стекле нами было проведено отдельное исследование зависимости эффективности ГВГ от разных интенсивностей компоненты полингующего излучения с длиной волны λ = 532 нм. Результаты этого эксперимента показаны на рис. 2.
Рис. 2. Максимумы эффективности ГВГ при разной интенсивности полингующего излучения с длиной волны λ = 532 нм.
Как видно из рис. 2, максимальная эффективность ГВГ ηg в данном образце наблюдается только при использовании в процессе объемного ОП интенсивности второй компоненты полингующего излучения I2 порядка 0.005 ГВт·см-2. При меньших интенсивностях I2 эффективность ГВГ ηg резко снижается на порядок величины, что соответствует ограничению объемного ОП при малых интенсивностях. Однако при больших интенсивностях I2 тоже наблюдаются более низкие значения эффективности ГВГ ηg. Такое поведение, на наш взгляд, может быть обусловлено появлением достаточно сильной фотопроводимости в среде в области фотоинтегрируемой полевой решетки (2). Отметим, что мы не исключаем возможное влияние и других каких-то микроскопических механизмов, например спонтанного поглощения [7] или светоиндуцированной неустойчивости [17] и др., которые могут приводить к перераспределению зарядов внутри среды при объемном ОП и ограничению нелинейного процесса ГВГ. Данный вопрос остается открытым и требует дополнительных исследований.
Заключение
В работе приведены результаты сравнительных исследований нелинейно-частотного преобразования генерации второй гармоники на фотоинтегрируемых при объемном оптическом полинге микропериодных решетках нелинейной поляризуемости в образцах алюмо- и германосиликатных стекол. Установлено существенное влияние добавок малых концентраций азота, фосфора и редкоземельных элементов. Наибольшие показатели по величине сигнала отклика и длительности хранения фотоинтегрируемых решеток зафиксированы в содержащем фосфор германосиликатном стекле, но они все же остаются малыми. Замечено также, что для наибольших экспериментально наблюдаемых эффективностей генерации гармоники (2—7)·10–5 характерны достаточно большие времена записи фотоинтегрируемых решеток нелинейной поляризуемости (несколько часов до выхода сигнала на насыщение). Полагаем, что в данных образцах алюмо- и германосиликатных стекол (с содержанием добавок азота, фосфора, а также эрбия или церия) из-за образования тяжелых малоподвижных носителей заряда может возникать достаточно сильное сопротивление протеканию когерентного фотогальванического тока. При этом процесс объемного оптического полинга проходит медленнее, но в итоге разделенного заряда накапливается больше, повышая величину фотоинтегрируемой поляризуемости и, соответственно, эффективность нелинейно-оптического преобразования.
Выполненные теоретические расчеты при токовом механизме объемного оптического полинга изотропной среды пересекающимися световыми гауссовыми пучками, в соответствии с реальными экспериментальными условиями, позволили нам сделать оценки эффективностей нелинейного процесса генерации второй гармоники в исследованных образцах и посчитать соответствующие величины фотоинтегрируемой в них нелинейной поляризуемости второго порядка, которые оказались на порядок меньше, чем в нелинейно-оптических кристаллах.
При детальном исследовании в отдельном эксперименте была обнаружена резкая зависимость эффективности от интенсивности компоненты полингующего излучения указывающая на возможное влияние фотопроводимости на процесс объемного оптического полинга, что приводит к ограничению роста решетки нелинейной поляризуемости и сигнала генерации второй гармоники. Данную зависимость необходимо учитывать при разработке эффективных образцов с фотоинтегрируемыми решетками. Вопрос влияния каких-то других микроскопических механизмов остается открытым и требует дополнительных детальных исследований.
Авторы выражают благодарность к. ф.- м. н. В. А. Смирнову, бывшему сотруднику ФГБУН ИФП СО РАН им. А. В. Ржанова, за интерес к работе по выполнению экспериментов, сотрудникам ФГБУН ИНХ СО РАН им. А. В. Николаева и ФГУП ВНЦ «ГОИ им. С. И. Вавилова» за предоставленный ряд образцов стеклянных материалов.
Работа выполнена в рамках темы государственного задания № FWGW-2021-0012.
About the authors
L. I. Vostrikova
Rzhanov Institute of Semiconductor Physics of the Siberian Branch of the of Russian Academy of Sciences
Author for correspondence.
Email: vostrik@isp.nsc.ru
Russian Federation, Novosibirsk
l. A. Kartashev
Rzhanov Institute of Semiconductor Physics of the Siberian Branch of the of Russian Academy of Sciences
Email: vostrik@isp.nsc.ru
Russian Federation, Novosibirsk
References
- Antonyuk B.P., Antonyuk V.B., Frolov A.A. // Opt. Commun. 2000. V. 174. No. 5—6. P. 427.
- Балакирев М.К., Вострикова Л.И., Смирнов В.А. // Квант. электрон. 2008. Т. 38. № 8. С. 724; Balakirev M.K., Vostrikova L.I., Smirnov V.A. // Quantum Electron. 2008. V. 38. No. 8. P. 724.
- Баскин Э.М., Энтин М.В. // Письма в ЖЭТФ. 1988. Т. 48. № 10. С. 554; Baskin E.M., Entin M.V. // JETP Lett. 1988. V. 48. No. 10. P. 601.
- Kovalev V.M., Sonowal K., Savenko I.G. // Phys. Rev. B. 2021. V. 103. No. 2. Art. No. 024513.
- Smirnov V.A., Vostrikova L.I. // Proc. SPIE. 2018. V. 10717. Art. No. 107170E.
- Hickstein D.D., Carlson D.R., Mundoor H. et al. // Nature Photonics. 2019. V. 13. No. 7. P. 494.
- Balakirev M.K., Kityk I.V., Smirnov V.A. et al. // Phys. Rev. A. 2003. V. 67. No. 2. Art. No. 023806.
- Tsutsumi N., Odane C. // J. Opt. Soc. Amer. B. 2003. V. 20. No. 7. P. 1514.
- Smirnov V.A., Vostrikova L.I. // Proc. SPIE. 2022. V. 12193. Art. No. 121930O.
- Liu Y.L., Wang W.J., Gao X.X. et al. // J. Atom. Mol. Sci. 2011. V. 2. No. 4. P. 334.
- Smirnov V.A., Vostrikova L.I. // Proc. SPIE. 2018. V. 10717. Art. No. 107170D.
- Nitiss E., Liu T., Grassani D. et al. // ACS Photonics. 2020. V. 7. No. 1. P. 147.
- Вострикова Л.И., Смирнов В.А. // Изв. РАН. Сер. физ. 2015. Т. 79. № 2. С. 203; Vostrikova L.I., Smirnov V.A. // Bull. Russ. Acad. Sci. Phys. 2015. V. 79. No. 2. P. 181.
- Porcel M.A.G., Mak J., Taballione C. et al. // Opt. Express. 2017. V. 25. No. 26. P. 33143.
- Reddy A.S.S., Kityk A.V., Jedryka J. et al. // Opt. Mater. 2022. V. 123. Art. No. 111858.
- Вострикова Л.И., Смирнов В.А. // Изв. РАН. Сер. физ. 2015. Т. 79. № 2. С. 198; Vostrikova L.I., Smirnov V.A. // Bull. Russ. Acad. Sci. Phys. 2015. V. 79. No. 2. P. 176.
- Балакирев М.К., Вострикова Л.И., Смирнов В.А., Энтин М.В. // Письма в ЖЭТФ. 2004. Т. 80. № 1. С. 32; Balakirev M.K., Vostrikova L.I., Smirnov V.A., Entin M.V. // JETP Lett. 2004. V. 80. No. 1. P. 26.
- Шен И.Р. Принципы нелинейной оптики. М.: Наука, 1989. 560 с.
- Мальчукова Е.В., Теруков Е.И. // Изв. РАН. Сер. физ. 2022. Т. 86. № 7. С. 956; Malchukova E.V., Terukov E.I. // Bull. Russ. Acad. Sci. Phys. 2022. V. 86. No. 7. P. 797.
- Goutaland F., Jander P., Brocklesby W.S., Dai G. // Opt. Mater. 2003. V. 22. No. 4. P. 383.
Supplementary files




