Улучшение оценки длины секретного ключа в канале Спутник—Земля
- Авторы: Ивченко Е.И.1,2,3,4, Хмелев А.В.1,2,3, Курочкин В.Л.1,2,3,4
-
Учреждения:
- Московский физико-технический институт (национальный исследовательский университет)
- Международный центр квантовой оптики и квантовых технологий
- ООО «КуСпэйс Технологии»
- Национальный исследовательский технологический университет «МИСИС»
- Выпуск: Том 88, № 6 (2024)
- Страницы: 981-985
- Раздел: Люминесценция и лазерная физика
- URL: https://bakhtiniada.ru/0367-6765/article/view/276209
- DOI: https://doi.org/10.31857/S0367676524060214
- EDN: https://elibrary.ru/PFFVHM
- ID: 276209
Цитировать
Полный текст
Аннотация
Исследована и оптимизирована длина секретной последовательности в зависимости от интервалов разбиения сеанса связи в ходе квантового распределения ключей между спутником и наземной станцией. В силу динамически изменяющихся параметров канала предложенная методика позволяет значительно увеличить скорость генерации ключа.
Ключевые слова
Полный текст
ВВЕДЕНИЕ
Сегодня в области защиты информации бурно развивается направление квантового распределения ключей (КРК) [1—3], которое гарантирует создание абсолютно секретного ключа для передачи данных, на основании физических законов [4]. На сегодняшний день наиболее развита область оптоволоконной криптографии [5—7], но расстояние для генерации ключа таким способом довольно ограничено из-за экспоненциального затухания. По этой причине возникла идея передачи квантовых состояний в открытом пространстве по каналу спутник-земля [8, 9].
В этой работе мы рассматриваем квантовое распределение ключей между спутником и наземной станцией [9], где биты информации кодируются в состояниях поляризации посылаемых фотонов. Процедура КРК выполняется по протоколу BB84 с пассивным выбором поляризационного базиса и с использованием состояний ловушек. В представленной работе решается задача разбиения отрезка пролета на временные интервалы для оптимальной постобработки данных.
Спутниковое квантовое распределение ключей характеризуется непостоянством параметров канала в процессе сеанса связи. Следовательно, применение алгоритмов оценки финального ключа для оптоволоконных линий в нашем случае возможно только с некоторыми допущениями. Для подходов с неизменным каналом связи мы оцениваем среднюю статистику и уровень ошибок за весь интервал, а далее работаем с этими значениями. Однако при таком способе обработки и при наличии «плохих» интервалов времени сильно занижается ключ, а также могут возникнуть проблемы с секретностью ключа. Таким образом, возникает необходимость выполнять разбиение сеанса связи на интервалы с длиной, достаточной для накопления статистики, но не слишком большой, чтобы изменение параметров не превосходило теоретические оценки в процессе постобработки.
МОДЕЛИРОВАНИЕ КАНАЛА
Для моделирования спутникового КРК понадобятся следующие параметры экспериментальной установки: среднее число фотонов на импульс (μ, ν, λ) и вероятность испускания (ps, pd, pv) для разных типов состояний (сигнальных, состояний ловушек и вакуумных, соответственно), вероятность ошибки при детектировании бита информации (edet), вероятность регистрации вакуумного клика на один испущенный импульс (Y0), вероятность ошибки в вакуумных состояниях (e0 = 0.5) и частота испускания квантовых состояний (f). Эти параметры указаны в табл. 1. Воспользуемся результатами статьи [10] и представленными параметрами для расчета пропускания η(t) канала спутник‒земля от времени.
Таблица 1. Параметры экспериментальной установки КРК
Среднее число фотонов | μ | ν | λ |
0.8 | 0.1 | 10–6 | |
Вероятность испускания состояния | ps | pd | pv |
0.5 | 0.25 | 0.25 | |
Частота генерации квантовых импульсов f, Гц | 108 | ||
Вероятность ошибки в принятии бита edet,% | 0.5 | ||
Вероятность вакуумных срабатываний на испущенный импульс Y0 | 5⋅10–6 | ||
Далее, предполагая, что число фотонов в импульсном лазерном излучении подчиняется пуассоновскому распределению с заданным средним значением, основываясь на результатах исследований [11], получим теоретический вид вероятности принятия квантовых состояний со средним числом фотонов в импульсе δφ ∈ {μ, ν, λ} и квантовых битовых ошибок (QBERφ) в них:
, (1)
, (2)
где φ ∈ {s, d, v} обозначает тип состояний (сигнальные, состояния ловушки, вакуумные соответственно).
Чтобы получить количество кликов из вероятности их принятия, нужно умножить вероятность на число испущенных импульсов соответствующего типа.
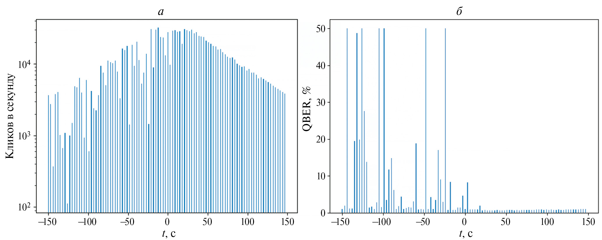
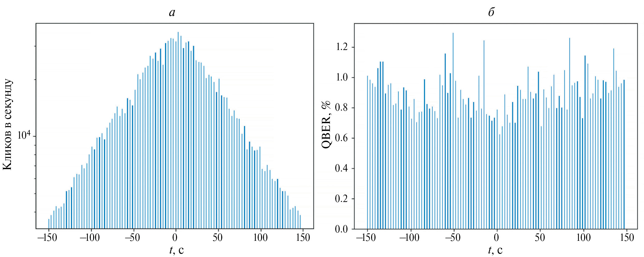
После получения средних значений принятого сигнала и ошибок в нем необходимо сгенерировать помехи. Чаще всего в реальных экспериментах встречаются два вида помех. Первый — статистические флуктуации вокруг среднего значения и второй — значительное ослабление пропускания канала. Первый вид помех имеет полностью вероятностную природу, поэтому эти шумы присутствуют всегда, и их величина пропорциональна корню из среднего значения числа кликов или ошибок. Источник второго вида помех связан с нестабильностью работы экспериментального оборудования, плохими погодными условиями и другими подобными причинами. Величина данных флуктуаций пропорциональна , где N — среднее значение числа кликов, τ — промежуток времени, на котором возникли шумы, T — полное время связи со спутником.
Результаты моделирования статистических флуктуаций представлены на рис. 1, а случай присутствия второго типа помех проиллюстрирован на рис. 2.
Рис. 1. Гистограммы зависимости количества полученных кликов (а) и процента квантовых битовых ошибок (QBER) в них (б) для случая небольших флуктуаций в районе модельных средних значений
Рис. 2. Гистограммы зависимости количества полученных кликов (а) и процента квантовых битовых ошибок (QBER) в них (б) для случая значительных флуктуаций, которые могут быть связаны с нестабильностью работы экспериментального оборудования и плохими погодными условиями
ВЫДЕЛЕНИЕ ОПТИМАЛЬНОГО РАЗБИЕНИЯ
Длина финального ключа зависит от двух параметров: количества зарегистрированных импульсов и процента квантовых битовых ошибок (QBER). Уровень квантовых битовых ошибок отвечает за секретность последовательности и влияет на длину ключа сильнее чем величина зарегистрированных кликов, которая линейно масштабирует секретную последовательность. Это можно видеть из следующего выражения для скорости генерации ключа [11]:
, (3)
где fec = 1.41– эффективность процедуры коррекции ошибок, q = 0.5 — коэффициент просеивания ключа, — бинарная энтропия, Q1 — вероятность принятия квантовых состояний, содержащих ровно один фотон и e1 — вероятность ошибки в них.
Поэтому далее в работе рассуждения основываются на рассмотрении влияния процента ошибок на финальный ключ.
Определить отрезки разбиения можно из следующего соотношения:
. (4)
Это соотношение связывает верхние нижние значения среднего , которое получается методами математического моделирования для некоторого временного интервала, и верхние нижние пределы экспериментального QBER, которые находятся из оценок границ Чернова на статистические флуктуации. Разделение времени пролета спутника на интервалы с соблюдением данного условия позволяет максимизировать длину финального ключа с применением теории для оптоволоконных линий связи.
Основной проблемой для спутникового КРК является динамическое изменение параметров канала в процессе генерации ключа. Из-за этого мы можем узнать только усредненные параметры нашего КРК за некоторый временной промежуток. Определение уровня ошибок требует раскрытия части полученной информации, в силу этого невозможно получить полный профиль ошибок экспериментальным путем. Следовательно, необходимо восстановить профиль ошибок в зависимости от времени по измеренной в процессе эксперимента статистике кликов. Для этого нужно определить верхнюю и нижнюю границу ошибок. Верхнюю границу оцениваем из предположения, что количество ошибок не уменьшается, а нижнюю находим при помощи умножения числа ошибок на функцию, моделирующую число квантовых кликов, для сохранения процента ошибок. После восстановления границ ошибок можно выделять отрезки разбиения исходя из условия (4).
На сегодняшний день в спутниковом КРК используется метод обработки полученной информации блоками одинаковой длины [9], для этого исходные данные делятся на части примерно равной величины. Графики зависимости длины ключа при оптимальном разбиении от размера блоков представлены на рис. 3. Анализ полученной зависимости показывает, что при использовании предложенного метода можно значительно увеличить ключ только для случая сильных помех в канале, при слабых флуктуациях эффективнее обрабатывать сразу весь промежуток.
Рис. 3. Графики зависимости длины финального ключа в зависимости от размера отрезков разбиения интервала сеанса связи в случае небольших флуктуаций (а) и для больших отклонений (б) числа кликов от теоретического среднего
Сравнение результатов представленного метода было проведено со случаем, когда для постобработки используются суммарные данные со всего пролета. Такой подход использует максимальный набор статистики, что позволяет минимизировать статистические флуктуации, и является оптимальным для случая отсутствия в канале помех.
ЗАКЛЮЧЕНИЕ
При использовании разработанного метода постобработки для случая малых флуктуаций около средних значений, скорость генерации слабо зависит от длины отрезков разбиения. Для такого подхода отличие в результатах со случаем обработки всего пролета может составлять не более двух процентов, так как по критерию разбиения можно брать почти весь интервал. Иначе дело обстоит при наличии значительных ослаблений пропускания канала (рис. 2), которые могут быть связаны с нестабильностью работы экспериментального оборудования, плохими погодными условиями и другими подобными причинами. В этих случаях обработка описанным методом приводит к увеличению скорости генерации до 60 %. Также существуют случаи, когда по полному интервалу ключ не генерируется, но, правильно подобрав отрезки временного разбиения, можно получить ненулевую секретную последовательность.
Работа выполнена при поддержке Министерства образования и науки Российской Федерации в рамках Программы стратегического академического лидерства «Приоритет 2030» (Стратегический проект «Квантовый Интернет»).
Об авторах
Е. И. Ивченко
Московский физико-технический институт (национальный исследовательский университет); Международный центр квантовой оптики и квантовых технологий; ООО «КуСпэйс Технологии»; Национальный исследовательский технологический университет «МИСИС»
Автор, ответственный за переписку.
Email: ivchenko.ei@phystech.edu
Россия, Долгопрудный; Москва; Москва; Москва
А. В. Хмелев
Московский физико-технический институт (национальный исследовательский университет); Международный центр квантовой оптики и квантовых технологий; ООО «КуСпэйс Технологии»
Email: ivchenko.ei@phystech.edu
Россия, Долгопрудный; Москва; Москва
В. Л. Курочкин
Московский физико-технический институт (национальный исследовательский университет); Международный центр квантовой оптики и квантовых технологий; ООО «КуСпэйс Технологии»; Национальный исследовательский технологический университет «МИСИС»
Email: ivchenko.ei@phystech.edu
Россия, Долгопрудный; Москва; Москва; Москва
Список литературы
- Gisin N., Ribordy G., Tittel W., Zbinden H. // Rev. Mod. Phys. 2002. V. 74. No. 1. P. 145.
- Кронберг Д.А., Ожигов Ю.И., Чернявский А.Ю. Квантовая информатика и квантовый компьютер: учебное пособие. М.: МАКС Пресс, 2011. 64 с.
- Bennett C.H., Brassard G. // arXiv:2003.06557. 2020.
- Shor P.W., Preskill J. // Phys. Rev. Lett. 2000. V. 85. No. 2. P. 441.
- Курочкин В.Л., Кривякин Г.К., Зверев А.В. и др. // Изв. РАН. Сер. физ. 2016. Т. 80. № 1. С. 10; Kurochkin V.L., Krivyakin G.K., Zverev A.V. et al. // Bull. Russ. Acad. Sci. Phys. 2016. V. 80. No. 1. P. 5.
- Курочкин В.Л., Неизвестный И.Г. // Изв. РАН. Сер. физ. 2015. Т. 79. № 2. С. 195; Kurochkin V.L., Neizvestnyj I.G. // Bull. Russ. Acad. Sci. Phys. 2015. V. 79. No. 2. P. 173.
- Lucamarini M., Yuan Z.L., Dynes J.F., Shields A.J. // Nature. 2018. V. 557. No. 7705. P. 400.
- Курочкин В.Л., Коляко А.В. // Изв. РАН. Сер. физ. 2016. Т. 80. № 1. С. 5; Kurochkin V.L., Kolyako A.V. // Bull. Russ. Acad. Sci. Phys. 2016. V. 80. No. 1. P. 1.
- Liao S.K., Cai W.Q., Liu W.Y. et al. // Nature. 2017. V. 549. No. 7670. P. 43.
- Khmelev A.V., Ivchenko E.I., Miller A.V. et al. // Entropy. 2023. V. 25. No. 4. Art. No. 670.
- Ma X., Qi B., Zhao Y., Lo H.K. // Phys. Rev. A. 2005. V. 72. No. 1. Art. No. 012326.
Дополнительные файлы





