Optimized frequency recovery of the satellite quantum signal
- Authors: Chernov A.N.1,2,3, Khmelev A.V.1,2,3, Kurochkin V.L.1,2,3,4
-
Affiliations:
- Moscow Institute of Physics and Technology
- International Center for Quantum Optics and Quantum Technologies
- QSpace Technologies LLC
- MISIS National University of Science and Technology
- Issue: Vol 88, No 6 (2024)
- Pages: 975-980
- Section: Luminescence and Laser Physics
- URL: https://bakhtiniada.ru/0367-6765/article/view/276206
- DOI: https://doi.org/10.31857/S0367676524060206
- EDN: https://elibrary.ru/PFLRJW
- ID: 276206
Cite item
Full Text
Abstract
We developed the frequency recovery method of laser pulses necessary for synchronizing quantum states transmitted from a satellite and registered at a ground station. Experimental modeling of a quantum key distribution session between a satellite and a ground station is also considered. The data obtained during the experiment were used to test the method of recovering the repetition frequency.
Full Text
ВВЕДЕНИЕ
Квантовые коммуникации — это совокупность инструментов и методов квантового распределения ключа (КРК) с последующей передачей зашифрованной им информации по классическим каналам связи. Секретность информации, отправленной таким способом, гарантируется законами квантовой физики. В основе КРК лежит невозможность измерения сигнала без внесения изменений, а значит любая попытка «подслушать» сигнал будет обнаружена [1].
Все системы КРК можно разделить на два класса по типу используемого канала связи: оптоволоконные системы КРК и системы, распределяющие квантовый ключ в открытом пространстве [2—7]. В настоящее время наибольшее распространение получили оптоволоконные системы КРК. Однако ввиду значительного поглощения сигнала в оптоволокне с расстоянием, спутниковое КРК считается перспективным способом надежно и эффективно проводить квантово-защищённые сеансы связи на масштабах планеты.
Для реализации спутниковой квантовой связи необходимы сопутствующие технологии и наработки. Так синхронизация времени, которая использует лишь сигналы, зарегистрированные детекторами одиночных фотонов (квантовые сигналы), упростит и ускорит работу по созданию спутника квантовой связи.
Временная синхронизация — важный аспект КРК [8—11], эта процедура позволяет двум удаленным пользователям правильно сгенерировать секретный ключ. Под временной синхронизацией квантовых сигналов понимается установление соответствия между номерами позиций отправленных и зарегистрированных импульсов. Синхронизация называется временной, потому что эта задача сводится к согласованию хода часов передатчика и приемника.
Существует три принципиально разных подхода к временной синхронизации квантовых сигналов: световая синхронизация [8, 9], синхронизация на базе глобальной навигационной спутниковой системы [10], и электронная синхронизация [11].
Световая синхронизация основывается на использовании оптических сигналов и предполагает наличие того же оборудования, которое применяется для проведения сеансов КРК. На сегодняшний день существует два подхода к световой синхронизации. Первый подход использует дополнительный источник импульсов синхронизации [7, 9], в то время как во втором подходе временная синхронизация производится лишь за счет квантовых сигналов, зарегистрированных в ходе сеанса КРК [8]. Исследования, проводимые в этой работе, направлены на реализацию второго подхода световой синхронизации, потому что его применение позволит избежать использования дополнительных устройств и оптимизирует разработку спутника.
Сопоставление квантовых сигналов осложнено шумами, потерями и нестабильностью частоты следования сигналов. Нестабильность частоты объясняется в основном нестабильностью тактовой частоты кварцевых генераторов, джиттером лазеров и приемного устройства. В случае КРК со спутника добавляется доплеровский сдвиг частоты следования, вызванный относительным движением спутника и приемника.
Соответствие позиций отправленных и принятых информационных сигналов можно получить, сопоставляя моменты времени их регистраций и отправлений. Однако прежде, чем переходить к их сопоставлению, необходимо выделить в принятых сигналах информационные и определить позиции потерянных из-за затухания в атмосфере квантовых состояний. Предлагаемое в данной работе решение этой проблемы — процедура восстановления частоты следования квантовых сигналов.
Таким образом, после восстановления тактовой частоты передаваемых импульсов, для завершения временной синхронизации остается присвоить квантовым сигналам номер их позиции в очереди испускания.
В данной работе рассматривается метод восстановления частоты следования переданных квантовых состояний, зарегистрированных в ходе сеанса КРК между спутником и наземной станцией. Изучаются возможности по оптимизации различных этапов алгоритма восстановления. Также данная работа затрагивает процесс моделирования сеанса КРК со спутником на основе полуэмпирической модели.
МОДЕЛИРОВАНИЕ СЕАНСА КРК СО СПУТНИКОМ
Для тестирования предлагаемого метода восстановления частоты следования сигналов используются моменты времени регистрации квантовых сигналов, полученных в ходе сеанса КРК. С этой целью был разработан экспериментальный стенд (рис. 1), моделирующий сеанс КРК со спутником, проходящим через зенит наземной станции.
Рис. 1. Схема экспериментальной установки. 1 — генератор импульсов, 2 — частотный модулятор, 3 — лазерный диод, 850 нм, 4 — амплитудный модулятор, 5 — аттенюатор, 6 — поляризатор, 7 — полуволновая пластинка с электроприводом, 8 — детектор одиночных фотонов, 9 — время-цифровой преобразователь
Рассмотрим подробно этапы моделирования спутникового КРК. При помощи лазерного диода 3, генератора импульсов 1 и амплитудного модулятора 4 создавались короткие световые импульсы. Затем эти импульсы системой аттенюаторов 5 ослаблялись до однофотонного уровня. Система из двух поляризаторов 6 и полуволновой пластинки с электроприводом 7 моделировала потери в атмосфере, зависящие от времени. После прохождения через нее импульсы направлялись на детектор одиночных фотонов 8. Моменты регистрации сигналов записывались время-цифровым преобразователем 9 с дискретизацией 1 пс. Частотный модулятор задавал доплеровское смещение частоты следования в диапазоне 100 МГц ± 2 кГц, отвечающее данному пролету. Параметры моделируемых квантовых сигналов приведены в табл. 1.
Таблица 1. Параметры моделируемых квантовых сигналов
Частота следования f0, МГц | 100 |
Модуляция частоты Δf, кГц | 2.2 |
Длительность импульса, нс | 2.4 |
Энергия в импульсе (доля от энергии одного фотона, рассчитанной для используемой длины волны) | 0.8 |
Параметры пролета были получены с помощью полуэмпирической модели, описанной в работе [12]. Используя данную модель, было рассчитано расстояние от спутника до приемной станции в течение моделируемого сеанса КРК. На основе полученных данных были вычислены потери сигнала в атмосфере, зависящие от времени. Также была рассчитана скорость спутника относительно приемника, которая необходима для учета влияния эффекта Доплера.
Следует отметить, что в данном эксперименте для моделирования квантового сигнала достаточно было использовать только одну из четырех возможных поляризаций, рассматривая системы КРК на базе протокола BB84 с поляризационными состояниями [7]. Такая схема эксперимента оправдана, потому что при восстановлении частоты следования квантовых сигналов используются только моменты времени их регистраций. Также предложенная схема эксперимента не нацелена на выполнение всех этапов временной синхронизации, так как использовался лишь один тип квантовых состояний с одинаковым средним числом фотонов в импульсе [7, 8].
ВОССТАНОВЛЕНИЕ ЧАСТОТЫ СЛЕДОВАНИЯ
Процедура восстановления частоты следования квантовых сигналов подразумевает компенсацию дрейфа частоты следования, объясняемого разными причинами. Таким образом, нужен общий подход, который за счет обработки времен зарегистрированных квантовых сигналов, будет устранять частотный дрейф независимо от природы вызывающих его явлений.
С этой целью нами предложен эффективный метод преобразования полученной частоты следования к частоте испускания сигналов со спутника на наземную станцию. Согласно этому методу, времена зарегистрированных сигналов преобразуются, используя следующую формулу:
, (1)
где Δti — временная добавка к времени i-го импульса, f(t) – зависимость частоты следования сигнала от времени, f = 108 Гц — частота испускания сигналов, ti — время регистрации i-го импульса. Заметим, что добавка к времени i-го импульса включает в себя добавки всех предыдущих импульсов, поэтому для их эффективного численного вычисления следует использовать кумулятивные [13] методы интегрирования.
Описанный выше подход использует зависимость частоты следования регистрируемых квантовых сигналов от времени. Для нахождения этой зависимости был взят способ, предложенный в работе [8]. Суть метода нахождения частоты следования импульсного периодического сигнала заключается в отыскании максимума следующей функции:
, (2)
где φi = 2πfti, ti — время регистрации i-го импульса, f — некоторая частота, ||…|| — евклидова норма.
Несложно видеть, что если импульсный сигнал периодический, то частоты кратные частоте следования сигналов будут доставлять максимум функции (2). Поэтому для нахождения частоты следования необходимо знать нулевое приближение искомой частоты, чтобы не получить в качестве ответа кратную гармонику. В рассматриваемом случае известна начальная частота следования квантовых сигналов, также несложно оценить максимальный дрейф частоты за все время сеанса связи со спутником.
Несмотря на то, что описанный выше метод уже позволяет устранить дрейф частоты следования квантовых сигналов, можно значительно оптимизировать данный процесс за счет компенсации эффекта Доплера.
Выше было отмечено, что для нахождения частоты следования квантового сигнала необходимо определить диапазон сканирования частот. Этот диапазон учитывает максимально возможное смещение частоты следования от предполагаемой частоты испускания. В работе [8] величина диапазона поиска частоты составила 12 кГц. Предлагаемый нами метод, за счет компенсации эффекта Доплера на начальном этапе, сокращает длину диапазона сканирования до ~ 200 Гц. Таким образом, имея информацию о положении спутника в течение сеанса связи, можно ускорить процесс поиска частоты следования. Следует отметить, что асимптотическая сложность поиска частоты следования квантовых сигналов линейно зависит от длины диапазона сканирования.
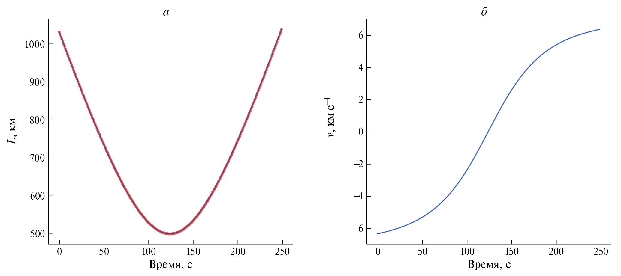
В течение всего сеанса связи наземная приемная станция удерживает спутник в поле зрения [5, 7]. Следовательно, в системе отсчета приемника спутник движется только вдоль прямой, соединяющей их, поэтому в данном случае можно учитывать только продольный эффект Доплера. Также отметим, что скорость спутника относительно приемника много меньше скорости света, что видно на рис. 2, поэтому влияние эффекта Доплера описывается разностью расстояний от спутника до приемника при испускании импульса.
Рис. 2. Расчетное расстояние до спутника, проходящего через зенит наземной станции, используемое при моделировании сеанса КРК: красные точки — данные GPS, синяя кривая — аппроксимация (a). Относительная скорость спутника в течение моделируемого сеанса (б)
В результате, данные о местонахождении спутника позволяют вычислить моменты испускания импульсов по временам их регистраций, решая следующее уравнение:
, (3)
где c — скорость света, τ — время отправления i-го импульса по часам приемника, t — время регистрации i-го импульса по часам приемника, L(τ) — временная зависимость расстояния от спутника до приемника.
Описанный способ компенсации эффекта Доплера, несмотря на высокую точность, является вычислительно сложным. В случае регистрации N импульсов компенсация эффекта Доплера заключается в решении N нелинейных уравнений. В данной работе предлагается использовать приближенный подход для компенсации эффекта Доплера. Суть этого метода состоит в изменении времен регистраций каждого импульса так, как будто они были отправлены из одной точки — неподвижного источника. Пусть спутник в течение сеанса КРК «находился» на расстоянии L(t0) = L0, тогда добавка времени к i-му импульсу имеет вид:
, (4)
где c — скорость света, Li — расстояние до спутника в момент регистрации i-го импульса.
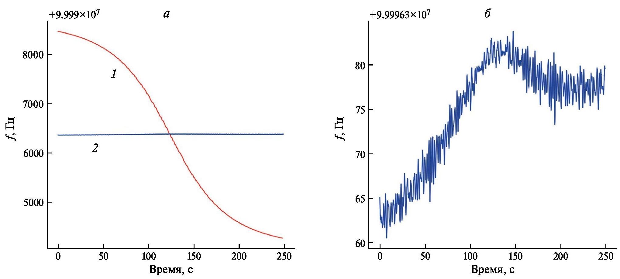
Применение данного метода компенсации эффекта Доплера оправдано по двум причинам. Во-первых, расстояние от спутника до приемной станции за время распространения светового импульса не успевает сильно измениться. Во-вторых, данный метод выполняет поставленную задачу. После такой частичной компенсации влияния эффекта Доплера, диапазон поиска частот уменьшается на порядок, что показано на рис. 3.
Рис. 3. Сравнение частот следования сигналов, полученных в ходе моделирования сеанса КРК, до (1) и после (2) приближенной компенсации влияния эффекта Доплера (a). Частота следования квантовых сигналов после компенсации эффекта Доплера (б)
РЕЗУЛЬТАТЫ
Перечислим итоговые результаты восстановления частоты следования квантовых сигналов, полученных в ходе эксперимента по моделированию сеанса КРК со спутником.
Временное распределение квантовых сигналов внутри восстановленного периода следования и его аппроксимация функцией Гаусса изображены на рис. 4а. Заметим, что характерная ошибка восстановления периода следования квантовых сигналов ~ 1.21 нс, что почти совпадает с полушириной, используемых в эксперименте импульсов (табл. 1). Это объясняется тем, что точность восстановления периода следования ограничена длительностью импульса. Ошибка восстановления не меньше полуширины импульса при условии накопления достаточной статистики сигналов. Отметим, что в данном случае основную неточность в восстановление частоты вносит именно длительность импульсов.
Рис. 4. Временное распределение квантовых сигналов внутри восстановленного периода следования (1, красные кресты) и его аппроксимация (2, синяя кривая) функцией Гаусса σ = 1.21 (a). Количество сигналов, попавших внутрь временного окна фильтрации, в зависимости от его ширины (б)
На рис. 4б. представлен график количества сигналов, попадающих во временное окно фильтрации в зависимости от его ширины. Внутри временных ворот ±3σ содержится 95.5 % зарегистрированных сигналов.
ЗАКЛЮЧЕНИЕ
Таким образом, реализован алгоритм восстановления частоты следования квантовых сигналов, отправленных со спутника к наземной станции. Было предложено использовать информацию о местонахождении спутника в течение сеанса КРК для значительного ускорения процесса восстановления частоты следования. Также был сформулирован общий подход к компенсации дрейфа частоты следования, не зависящий от природы явлений, вызывающих этот дрейф.
Для проверки и настройки разработанного алгоритма восстановления частоты следования была собрана экспериментальная установка. С помощью установки был промоделирован сеанс КРК со спутником, проходящим через зенит приемной станции. Точность восстановления частоты следования сигналов, полученных в ходе эксперимента, составила σ = 1.21 нс. Количество сигналов, попадающих в ворота ±3σ ~ 95.5 %.
Отметим, что реализованный метод восстановления частоты следования квантовых сигналов со спутника не требует использования дополнительного оборудования на спутнике для выполнения временной синхронизации. Это позволяет уменьшить габариты спутника и его стоимость. Полученные результаты будут учтены в разработке спутниковой квантовой связи.
Работа выполнена при поддержке Министерства образования и науки Российской Федерации в рамках Программы стратегического академического лидерства «Приоритет 2030» (Стратегический проект «Квантовый Интернет»).
About the authors
A. N. Chernov
Moscow Institute of Physics and Technology; International Center for Quantum Optics and Quantum Technologies; QSpace Technologies LLC
Author for correspondence.
Email: chernov.an@phystech.edu
Russian Federation, Dolgoprudny; Moscow; Moscow
A. V. Khmelev
Moscow Institute of Physics and Technology; International Center for Quantum Optics and Quantum Technologies; QSpace Technologies LLC
Email: chernov.an@phystech.edu
Russian Federation, Dolgoprudny; Moscow; Moscow
V. L. Kurochkin
Moscow Institute of Physics and Technology; International Center for Quantum Optics and Quantum Technologies; QSpace Technologies LLC; MISIS National University of Science and Technology
Email: chernov.an@phystech.edu
Russian Federation, Dolgoprudny; Moscow; Moscow; Moscow
References
- Wootters W.K., Zurek W.H. // Nature. 1982. V. 299. No. 5886. P. 802.
- Курочкин В.Л., Кривякин Г.К., Зверев А.В. и др. // Изв. РАН. Сер. физ. 2016. Т. 80. № 1. С. 10; Kurochkin V.L., Krivyakin G.K., Zverev A.V. et al. // Bull. Russ. Acad. Sci. Phys. 2016. V. 80. No. 1. P. 5.
- Курочкин В.Л., Неизвестный И.Г. // Изв. РАН. Сер. физ. 2015. Т. 79. № 2. С. 195; Kurochkin V.L., Neizvestnyj I.G. // Bull. Russ. Acad. Sci. Phys. 2015. V. 79. No. 2. P. 173.
- Курочкин В.Л., Коляко А.В. // Изв. РАН. Сер. физ. 2016. Т. 80. № 1. С. 5; Kurochkin V.L., Kolyako A.V. // Bull. Russ. Acad. Sci. Phys. 2016. V. 80. No. 1. P. 1.
- Хмелев А.В., Дуплинский А.В., Майборода В.Ф. и др. // Письма в ЖТФ. 2021. Т. 47. № 17. С. 46; Khmelev A.V., Duplinsky A.V., Mayboroda V.F. et al. // Tech. Phys. Lett. 2021. V. 47. No. 12. P. 858.
- Azuma K., Economou S.E., Elkouss D. et al. // arXiv:2212.10820. 2022.
- Liao S.K., Cai W.Q., Liu W.Y. et al. // Nature. 2017. V. 549. No. 7670. P. 43.
- Wang C.Z., Li Y., Cai W.Q. et al. // Opt. Express. 2021. V. 29. No. 19. P. 29595.
- Wang C., Li Y., Cai W. et al. // Appl. Opt. 2021. V. 60. No. 16. P. 4787.
- Vallone G., Marangon D.G., Canale M. et al. // Phys. Rev. A. 2015. V. 91. No. 4. Art. No. 042320.
- Bienfang J.C., Gross A.J., Mink A. et al. // Opt. Express. 2004. V. 12. No. 9. P. 2011.
- Khmelev A.V., Ivchenko E.I., Miller A.V. et al. // Entropy. 2023. V. 25. No. 4. Art. No. 670.
- https://docs.scipy.org/doc/scipy/reference/generated/scipy.integrate.cumulative_trapezoid.html
Supplementary files






