On the threshold value of the vertical vibrations amplitude causing Faraday ripples on the charged surface of a viscous liquid
- Authors: Belonozhko D.F.1
-
Affiliations:
- Demidov Yaroslavl State University
- Issue: Vol 88, No 1 (2024)
- Pages: 148-153
- Section: Wave Phenomena: Physics and Applications
- URL: https://bakhtiniada.ru/0367-6765/article/view/264575
- DOI: https://doi.org/10.31857/S0367676524010258
- EDN: https://elibrary.ru/RYVENX
- ID: 264575
Cite item
Full Text
Abstract
The influence of the surface electric charge on the regularities of the formation of Faraday ripples on the horizontal surface of a viscous liquid is studied on the base of the approximation of small-amplitude perturbations. The typical horizontal dimensions of the Faraday ripples are established which is most significantly affected by the surface change density and viscosity.
Full Text
ВВЕДЕНИЕ
В год открытия закона электромагнитной индукции (1831 г.) М. Фарадей опубликовал еще одну любопытную работу [1], в которой описал образование периодических ячеек, слабо искажающих горизонтальную свободную поверхность жидкости, находящейся в вертикально осциллирующем контейнере. Феномен стали называть “неустойчивость Фарадея”, а картину искажений свободной поверхности – “рябь Фарадея”. Характерный размер ряби напрямую связан с интенсивностью инициируемых в объеме конвективных течений, существенно влияющих на протекание различных природных и технологических процессов. Феномен довольно просто моделируется в рамках модели идеальной жидкости [2]. Учет же диссипации и разработка способов управления характерными размерами ряби, особенно в терминах, доступных для качественного и прикладного анализа явления, до сих пор требуют совершенствования расчетных методов [3—5].
В настоящей работе в приближении возмущений малой амплитуды решена задача обнаружения волновых искажений, отвечающих за образование ряби Фарадея на заряженной горизонтальной поверхности вязкой (в том числе сильно вязкой) жидкости. Исследовалось влияние поверхностного электрического заряда на условия образования ряби Фарадея.
МАТЕМАТИЧЕСКАЯ ФОРМУЛИРОВКА ЗАДАЧИ
Задача решалась в декартовой прямоугольной системе координат Oxyz с осью Oz, направленной вертикально вверх, против направления действия поля силы тяжести g. Нижнее полупространство z < 0 полагалось заполненным идеально проводящей несжимаемой жидкостью с плотностью ρ, коэффициентом поверхностного натяжения γ и кинематической вязкостью ν. Считалось, что система координат Oxyz вместе с жидкостью совершает малые гармонические колебания с амплитудой a и циклической частотой 2ω относительно некоторой земной инерциальной системы. На плоской равновесной свободной поверхности жидкости задавалось равномерное распределение поверхностного электрического заряда, создающего в верхнем полупространстве перпендикулярное к поверхности однородное электрическое поле с напряженностью E0. Исследовалась устойчивость равновесного состояния системы по отношению к малым волновым возмущениям свободной поверхности жидкости z = ξ(t, x) (символ t обозначает время). Для простоты полагалось, что поля скоростей, давления и возмущения электрического потенциала зависят только от горизонтальной координаты x и не зависят от y.
Для решения использовались безразмерные переменные, в которых . По времени осуществлялся переход к вспомогательному параметру τ = ωt. Математическая формулировка задачи расчета возмущенного поведения системы состоит из уравнений электрогидродинамики вязкой несжимаемой жидкости и соответствующих граничных условий. В первом приближении по амплитуде волнового возмущения волновым числом k математическая формулировка задачи имеет вид [4, 5]:
(1)
(2)
(3)
(4)
(5)
(6)
(7)
(8)
(9)
Здесь и – безразмерные горизонтальная и вертикальная компоненты поля скоростей; – безразмерная добавка к равновесному значению давления P0 = –gz; – возмущение равновесного электрического потенциала Ф0 = –E0z. Все безразмерные физические величины измеряются в единицах своих характерных масштабов. Характерным масштабом длины является капиллярная постоянная , а времени – величина . Остальные масштабы строятся естественным образом. Например, для вязкости, измеряемой в СГС в Стоксах: Ст = см2/с, характерный масштаб равен Так, вода при нормальных условиях обладает размерной вязкостью 0.01 Ст. Характерный масштаб вязкости при ρ = 1 г/см3, γ = 72 дин/см и g = 981 см/c2 составляет 4.4 Ст. Значит, безразмерная вязкость равна ν = 0.01Ст/4.4Ст = 0.0022.
РЕШЕНИЕ ЗАДАЧИ
В системе соотношений (1)–(9), помимо постоянных коэффициентов при неизвестных и их производных, присутствует коэффициент Это означает, что рассматривается динамическая система с параметрической раскачкой. Согласно теории Флоке [4—6], переходный режим (нейтральная устойчивость по отношению к параметрической раскачке) между устойчивым состоянием динамической системы и состоянием с нарастающей амплитудой начального возмущения выделяется среди прочих решений присущим только ему отличительным свойством. В режиме нейтральной устойчивости все неизвестные функции периодически зависят от параметра τ. Одному типу таких решений соответствует период π, а другому – вдвое больший. При этом закон эволюции волнового возмущения с волновым числом k раскладывается в ряд Фурье:
(10)
Для других неизвестных u, v, p, ф необходимо еще учесть зависимость коэффициентов разложения от вертикальной координаты z:
(11)
Подставляя (11) в (1)–(3) и учитывая условия (8), (9), несложно уточнить вид входящих в (11) функций от z:
(12)
Для затухания движения с глубиной при вычислении квадратного корня здесь и далее следует брать его ветвь с положительной действительной частью.
Подставляя (10)–(12) в граничные условия (4)–(7), несложно получить систему однородных линейных уравнений для определения констант An, Bn, Gn, Hn и сn. Постоянные An, Bn, Gn, Hn легко исключаются. Остается бесконечная система линейных однородных уравнений относительно сn:
(13)
(14)
(15)
Безразмерный параметр W пропорционален квадрату поверхностной плотности электрического заряда Он характеризует отношение электрических и капиллярных сил на гребнях волновых возмущений. Известно [7], что при W < 2 капиллярные силы преобладают и стабилизируют свободную поверхность по отношению к действию электрических сил. При W = 2 среди волновых возмущений принципиально выделяется возмущение с безразмерным волновым числом k = 1. На гребнях этого возмущения электрические и лапласовские силы в точности сбалансированы. Но даже исчезающе малая закритичность W > 2 нарушает баланс в пользу электрических сил [7, 8]. С ростом надкритичности к разбалансировке подключаются сначала совсем близкие к значению k = 1 волновые возмущения, а затем и “соседи” из более широкой окрестности значения k = 1. При росте W >2 вокруг k = 1 формируется целый диапазон волновых чисел (тем более широкий, чем больше W), участвующих в развитии неустойчивости поверхности по отношению к избытку электрического заряда. Она известна как неустойчивость Тонкса-Френкеля [7, 8] (НТФ). На практике на закритически заряженной поверхности жидкости (даже в отсутствие вибрации) наблюдается формирование конусообразных выступов – конусов Тейлора [9]. С их вершин избыточный заряд сбрасывается в виде маленьких сильно заряженных капелек. Соответствующая безразмерному значению k = 1 длина волны равна 2πα – мода с длиной волны примерно в шесть капиллярных постоянных оказывается наиболее чувствительной к НТФ. Настоящее исследование ограничивается изучением неустойчивости, вызванной параметрической раскачкой системы. Во всех расчетах параметр W оставался в пределах, гарантирующих преобладание лапласовских сил над электрическими: 0 ≤ W < 2. Для воды это соответствует изменению значений напряженности электрического поля, перпендикулярного заряженной поверхности от нуля до примерно 25 кВ/см.
В условиях параметрической раскачки связь параметров задачи в состоянии нейтральной устойчивости определяется условием разрешимости системы (13). При нулевой вязкости система упрощается:
(16)
Точно такая же система получается, если идею периодичности нейтрально устойчивого состояния применить к известному уравнению Матье:
(17)
Считая в (17) неизвестную периодической по своему аргументу и представляя ее рядом Фурье , легко выяснить, что для коэффициентов разложения cn получается в точности система (16).
Таким образом, в пределе нулевой вязкости все сводится к известным результатам, подробно разобранным для уравнения Матье (17) [2, 10]. Области неустойчивости решений уравнения (17) изображаются на плоскости параметров (q,W2) [10] (см. рис. 1). Это клинообразные плоские фигуры, которые при q = 0 вонзаются своими заострениями в точки оси Ω2: . Выделяют первую, вторую, третью и следующие за ними области неустойчивости. Параметр q = ak пропорционален амплитуде вертикальных вибраций. Поэтому из равенства q = 0 следует, что в условиях параметрического резонанса – при – даже исчезающе малая амплитуда a вибрации системы инициирует образование ряби Фарадея.
Рис. 1. Зоны неустойчивости уравнения Матье на плоскости параметров (Ω2, q).
Система (13) отличается от своего простого предела (17) наличием слагаемых с вязкостью. В работах [4, 5, 11] отмечено, что вязкость влияет на форму и размер областей неустойчивости. При наличии диссипации заостренные минимумы границ зон неустойчивости скругляются. На рис. 1 это схематически изображено пунктирными линиями (изображение сугубо условное и не связано с конкретным значением вязкости). Положение минимумов располагается на некоторой высоте qmin > 0 над осью Ω. Теперь условием параметрического резонанса являются значения Ωmin, при которых граница области неустойчивости достигает минимума qmin = amink > 0. Ничтожно малая по амплитуде вибрация уже не способна раскачать малые волновые возмущения и заставить их формировать рябь Фарадея. Теперь необходимо, чтобы амплитуда a вертикальных вибраций системы превысила пороговое значение . Задача определения порогового значения амплитуды вибраций при заданной вязкости сводится к вычислению значений минимумов кривых, задающих границы зон параметрической неустойчивости. Последние рассчитываются через условие разрешимости системы (13).
Система уравнений (13) распадается на две независимые подсистемы [4]. Первая формируется при нечетных значениях n, а вторая – при n = 0 и четных n. Чтобы ряд (10) сходился, его коэффициенты должны стремиться к нулю при . Поэтому условия разрешимости обеих систем записываются в виде стремления к нулю двух последовательностей определителей нарастающего порядка [4] (по числу учтенных на данном шаге уравнений).
Наиболее важной является первая зона неустойчивости. Она менее чувствительная к диссипации и четко проявляется в эксперименте [2, 4, 5, 11]. Именно ее минимум определяет пороговое значение амплитуды вертикальных вибраций, которое необходимо превысить для образования на свободной поверхности ряби Фарадея. Для других зон этот порог выше [11]. В главном приближении уравнение первой зоны неустойчивости на плоскости параметров q,(Ω2) строится с помощью определителя второго порядка (подробнее см. [4]):
(18)
Несложно привести (18) к действительной форме, аналитически определить положение минимума Ωmin и его значение qmin. После подстановки в полученные соотношения явных выражений для q, δ, и Ω2 (см. (19) возникают уравнения:
(20)
(21)
Уравнение (21) является трансцендентным. Его решение при заданном значении k определяет резонансное для данного возмущения значение ω. Уравнение (21) решалось численно относительно ω при фиксированных значениях k, W и других параметров. Результат решения вместе со значением k подставлялся в (20). В итоге для заданных значений k и W получалось пороговое значение амплитуды вибраций amin, ниже которого рябь Фарадея с характерным масштабом е образуется. Безразмерное пороговое значение amin определялось в долях капиллярной постоянной жидкости.
АНАЛИЗ РЕШЕНИЯ ЗАДАЧИ
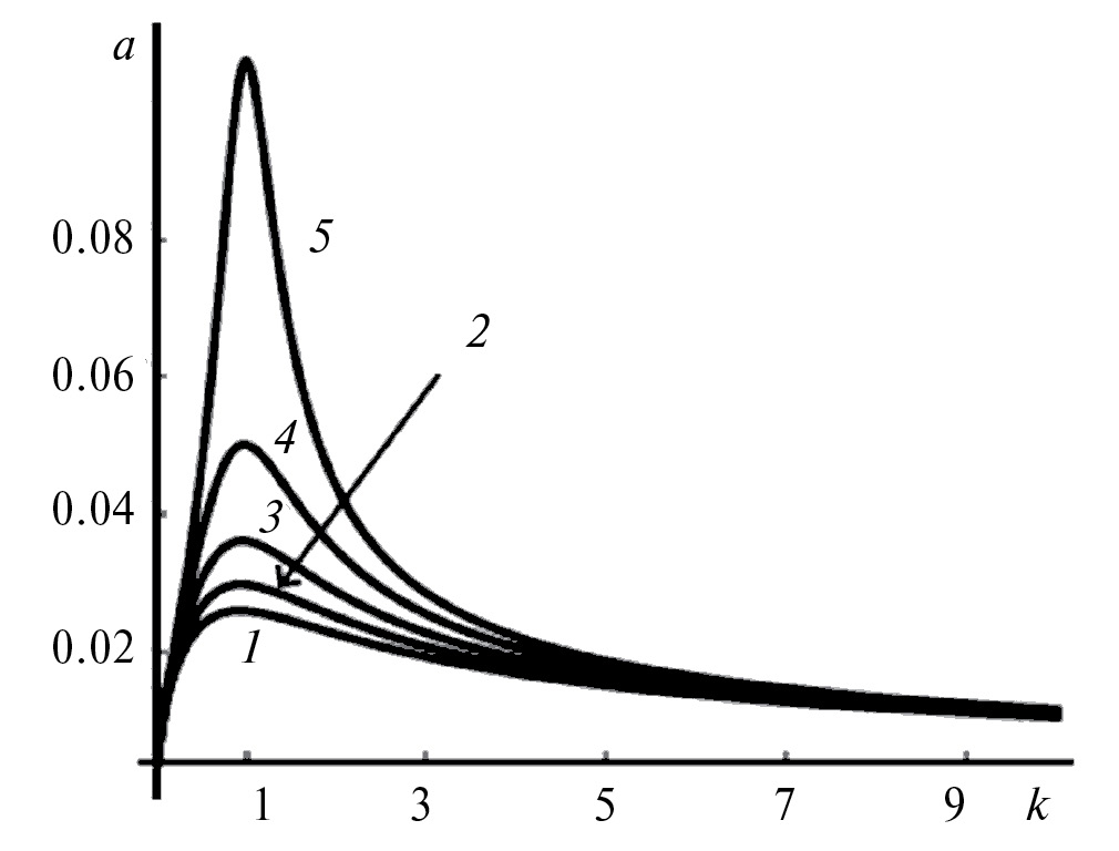
На рис. 2 показаны зависимости порогового значения амплитуды вибраций от волнового числа возмущения, вызывающего рябь Фарадея. Зависимости рассчитаны при безразмерной вязкости ν = 0.0022, что соответствует воде при нормальных условиях. Разные кривые отвечают различным значениям поверхностной плотности электрического заряда, характеризуемой параметром 0 ≤ W < 2 Расчеты показали, что вне диапазона волновых чисел пороговые значения амплитуды вибраций при различных значениях 0 ≤ W < 2 отличаются друг от друга менее чем на десятые доли максимальной величины. Внутри диапазона Dk влияние поверхностного заряда весьма отчетливо. Из рис. 2 видно, что наиболее существенно поверхностный заряд влияет на пороговое значение волновой моды с k = 1 и окрестные значения, что соответствует масштабу ряби Фарадея 2πa – примерно шесть капиллярных постоянных. Эта же волновая мода наиболее чувствительна к возбуждению НТФ – неустойчивости по отношению к избытку поверхностного электрического заряда. Дело в том, что увеличение поверхностной плотности заряда стремится инициировать рост амплитуды возмущений по апериодическому сценарию [7]. Тем самым НТФ препятствует развитию вибрационной неустойчивости, подразумевающей нарастание амплитуды колебательных движений. Амплитудный порог вибрационной неустойчивости заметно растет с увеличением поверхностной плотности заряда и особенно для моды с k = 1, наиболее чувствительной к НТФ.
Рис. 2. Зависимость безразмерного порогового значения амплитуды вертикальных вибраций a от безразмерного волнового числа при значении безразмерной вязкости v = 0.002 и различных значениях параметра Тонкса-Френкеля: 1 – W = 0; 2 – W = 0.5; 3 – W = 1.0; 4 – W = 1.5; 5 – W = 1.9.
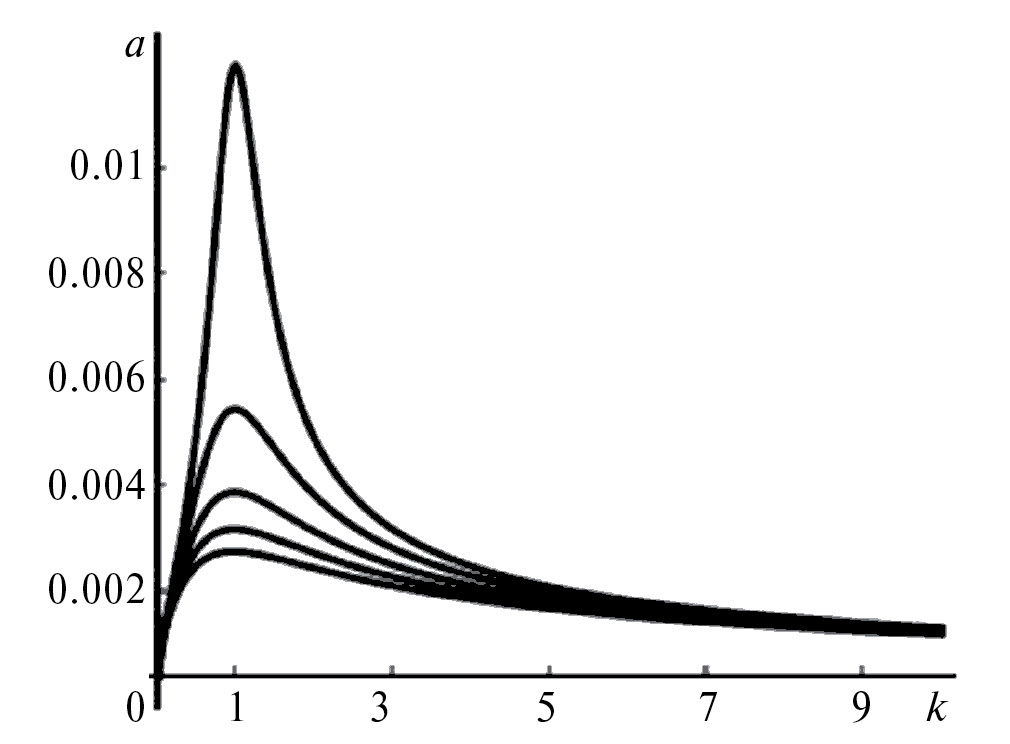
На рис. 3 можно видеть те же зависимости, что и на рис. 2, но рассчитанные при на порядок большем значении безразмерной вязкости. Хотя форма кривых не изменилась, масштаб по вертикальной оси стал на порядок грубее. Расчеты показали, что при увеличении безразмерной вязкости и фиксированном значении остальных параметров пороговое значение амплитуды вибраций растет по закону, близкому к линейному. Закономерность сохраняется даже при большой вязкости, характерной, например, для глицерино-содержащих рабочих жидкостей [12]. Рис. 4 иллюстрирует, как изменяются пороговые значения амплитуды вибраций в зависимости от вязкости для моды с k = 1 при различных значениях W.
Рис. 3. Зависимости, аналогичные рис. 2, но построенные при безразмерном значении вязкости v = 0.02.
Рис. 4. Зависимость безразмерного порогового значения амплитуды вертикальных вибраций от безразмерной вязкости при значении безразмерного волнового числа k = 1 и различных значениях параметра Тонкса-Френкеля: 1 – W = 0; 2 – W = 0.5; 3 – W = 1.0; 4 – W = 1.5; 5 – W = 1.9.
ЗАКЛЮЧЕНИЕ
Индицирование на свободной поверхности жидкости электрического заряда оказывает влияние на чувствительность этой поверхности к малым вертикальным вибрациям, вызывающим появление ряби Фарадея. Увеличение поверхностной плотности заряда приводит к увеличению порогового значения амплитуды вибраций, ниже которого образованию ряби Фарадея препятствует диссипация. Особенно действенно – до увеличения амплитудного порога вибраций на порядок – поверхностный электрический заряд подавляет процесс образования ячеек с размером порядка шести капиллярных постоянных и смежные масштабы. При любой докритической (в смысле реализации неустойчивости по отношению к избытку электрического заряда) поверхностной плотности заряда пороговое значение амплитуды вертикальных вибраций линейно зависит от вязкости, в том числе для сильно вязких жидкостей.
About the authors
D. F. Belonozhko
Demidov Yaroslavl State University
Author for correspondence.
Email: belonozhko@mail.ru
Russian Federation, Yaroslavl
References
- Faraday M. // Phil. Trans. Royal Soc. London. 1831. V. 121. P. 209.
- Benjamin T.B. // Proc. Royal Soc. London. A. 1954. V. 225. No. 1163. P. 505.
- Yuan S., Zhang Y., Gao Y. // Phys. Rev. Fluids. 2022. V. 7. No. 3. Art. No. 033902.
- Белоножко Д.Ф. Апарнева А.В. // Динам. сист. 2018. Т. 8(36). № 1. C. 51.
- Белоножко Д.Ф., Апарнева А.В. // Учен. зап. физ. фак-та Моск. ун-та. 2017. № 6. С. 1760401.
- Карлов Н.В., Кириченко Н.А. Колебания, волны, структуры. М.: Физматлит, 2003. 496 c.
- Френкель Я.И. // ЖЭТФ. 1936. Т. 6. № 4. С. 348.
- Tonks L. // Phys. Rev. 1935. V. 48. P. 562.
- Taylor G.I., McEwan A.D. // J. Fluid Mech. 1965. V. 22. No. 1. P. 1.
- Ильин М.М., Колесников К.С., Саратов Ю.С. Теория колебаний. М.: МГТУ им. Н.Э. Баумана, 2001. 272 с.
- Любимов Д.В., Любимова Т.П., Черепанов А.А. Динамика поверхности раздела в вибрационных полях. М.: Физматлит, 2003. 216 с.
- Пильгунов В.Н., Ефремова К.Д. // Радиостроение. 2020. № 06. С. 1.
Supplementary files







