Optimization of the random number generator based on InGaAs pi-n photodiode in a homodyne scheme using discrete wavelet analysis
- Authors: Sibgatullin M.E.1,2,3, Gilyazov L.R.1, Mavkov D.A.1, Arslanov N.M.1
-
Affiliations:
- Kazan National Research Technical University
- Academy of Sciences of the Republic of Tatarstan
- Kazan (Volga Region) Federal University
- Issue: Vol 87, No 12 (2023)
- Pages: 1796-1801
- Section: Articles
- URL: https://bakhtiniada.ru/0367-6765/article/view/232553
- DOI: https://doi.org/10.31857/S036767652370309X
- EDN: https://elibrary.ru/QJPWDP
- ID: 232553
Cite item
Full Text
Abstract
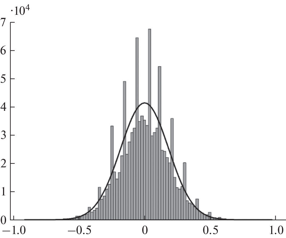
An approach is proposed to optimize the operation of a random number generator based on discrete wavelet analysis. It is shown that controlling the contribution of the scale components of the wavelet transform to the signal can increase the degree of randomness of the generated series of numbers.
About the authors
M. E. Sibgatullin
Kazan National Research Technical University; Academy of Sciences of the Republic of Tatarstan; Kazan (Volga Region) Federal University
Author for correspondence.
Email: sibmans@mail.ru
Russia, 420111, Kazan; Russia, 420111, Kazan; Russia, 420008, Kazan
L. R. Gilyazov
Kazan National Research Technical University
Email: sibmans@mail.ru
Russia, 420111, Kazan
D. A. Mavkov
Kazan National Research Technical University
Email: sibmans@mail.ru
Russia, 420111, Kazan
N. M. Arslanov
Kazan National Research Technical University
Email: sibmans@mail.ru
Russia, 420111, Kazan
References
- Petura O. True random number generators for cryptography: Design, securing and evaluation. PhD thesis. Universite de Lyon, 2019. 145 p.
- Балыгин К.А., Зайцев В.И., Климов А.Н. и др. // ЖЭТФ. 2018. Т. 153. № 6. С. 879; Balygin K.A., Zaitsev V.I., Klimov A.N. et al. // JETP. 2018. V. 126. No. 6. P. 728.
- Петров В.М., Шамрай А.В., Ильичев И.В. и др. // Фотоника. 2021. Т. 15. № 1. С. 70; Petrov V.M., Shamray A.V., Ilyichev I.V. et al. // Photonics. Russ. 2021. V. 15. No. 1. P. 70.
- Пикуза М.О. // Докл. БГУИР. 2022. Т. 20. № 7. С. 43.
- Jacak M., Jóźwiak P., Niemczuk J, Jacak J. // Sci. Reports. 2021. V. 11. Art. No. 16108.
- Bassham L., Rukhin A., Soto J. et al. A statistical test suite for random and pseudorandom number generators for cryptographic applications. Gaithersburg: National Institute of Standards and Technology, 2010. 131 p.
- Павлов А.В. // в кн.: Квантовые и оптические методы обработки информации и вычислений. Т. 1. Санкт-Петербург: Университет ИТМО, 2021. С. 90.
- Ma X., Yuan X., Cao Z. et al. // Quant. Inform. 2016. No. 2. Art. No. 16021.
- Jennewein T., Achleitner U., Weihs G. et al. // Rev. Sci. Instrum. 2000. No. 71. P. 1675.
- Московский С.Б., Сергеев А.Н., Сидорова Е.И., Марудов А.А. // Вестн. МИФИ. 2021. Т. 10. № 1. С. 77.
- Kralj L., Lenasi H. // Front Physiol. 2022. No. 13. Art. No. 1076445.
- Mallat S. A wavelet tour of signal processing. N.Y.: Academic Press, 1999. 240 p.
- Chandrasekaran S., Poomalai S., Saminathan B. et al. // Meteorol. Appl. 2019. V. 26. No. 3. P. 511.
Supplementary files







