The non-Wiener dynamics of an ensemble of identical anharmonic oscillators
- Authors: Aleksashin M.K.1, Basharov A.M.2, Trubilko A.I.3
-
Affiliations:
- Moscow Institute of Physics and Technology (National Research University)
- National Research Center Kurchatov Institute
- St. Petersburg University of State Fire Service of Emercom of Russia
- Issue: Vol 87, No 11 (2023)
- Pages: 1642-1651
- Section: Articles
- URL: https://bakhtiniada.ru/0367-6765/article/view/232512
- DOI: https://doi.org/10.31857/S0367676523702848
- EDN: https://elibrary.ru/FYPTLU
- ID: 232512
Cite item
Full Text
Abstract
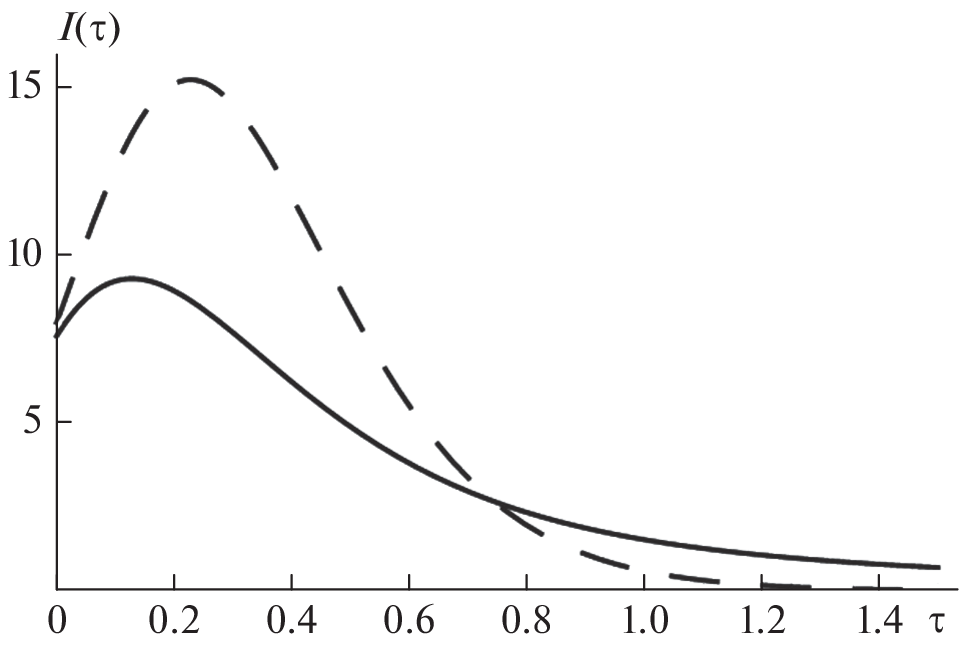
The model of an ensemble of anharmonic oscillators in the field of a common broadband photon-free thermostat is reduced to a model of an ensemble of identical N-level particles in terms of the algebraic perturbation theory. In one region the model describes the Dicke superadiance, and in the other one—oscillating dependence of the collective radiation intensity on the number of the ensemble oscillator. The collective radiation proves to be suppressed with a certain number of oscillators.
About the authors
M. K. Aleksashin
Moscow Institute of Physics and Technology (National Research University)
Email: basharov@gmail.com
Russia, 141701, Dolgoprudnyi
A. M. Basharov
National Research Center Kurchatov Institute
Author for correspondence.
Email: basharov@gmail.com
Russia, 123182, Moscow
A. I. Trubilko
St. Petersburg University of State Fire Service of Emercom of Russia
Email: basharov@gmail.com
Russia, 196105, St. Petersburg
References
- Скалли М.О., Зубайри М.С. Квантовая оптика. М.: Физматлит, 2003. 512 с.
- Шляйх В.П., Квантовая оптика в фазовом пространстве. М.: ФМЛ, 2005.
- Krantz P., Kjaergaard M., Yan F. et al. // Appl. Phys. Rev. 2019. V. 6. Art. No. 021318.
- Gu X., Kockum A., Miranowicz A. et al. // Phys. Reports. 2017. V. 718–719. P. 1.
- Моисеев С.А., Перминов Н.C. // Письма в ЖЭТФ. 2020. Т. 111. С. 602; Moiseev S.A., Perminov N.S. // JETP Lett. 2020. V. 111. P. 500.
- Моисеев С.А., Перминов Н.C., Желтиков А.М. // Письма в ЖЭТФ. 2022. Т. 115. № 6. С. 353; Moiseev S.A., Perminov N.S., Zheltikov A.M. // JETP Lett. 2022. V. 115. No. 6. P. 318.
- Башаров А.М., Трубилко А.И. // ЖЭТФ. 2021. Т. 160. № 6(12). С. 865; Basharov A.M., Trubilko A.I. // JETP. 2021. V. 160. No. 6. P. 737.
- Башаров А.М., Трубилко А.И. // ЖЭТФ. 2021. Т. 160. № 4(10). С. 498; Basharov A.M., Trubilko A.I. // JETP. 2021. V. 160. No. 4. P. 431.
- Башаров А.М., // ЖЭТФ 2020. Т. 158. № 5. С. 978; Basharov A.M. // JETP. 2020. V. 158. No. 5. P. 853.
- Maimistov A.I., Basharov AM. Nonlinear optical waves. Dordrecht: Kluwer Academic, 1999. 650 p.
- Клышко Д.Н. Физические основы квантовой электроники. М.: Наука. 1986. 296 с.
- Килин С.Я. Квантовая оптика: Поля и их детектирование. Минск: Навука i тэхнiка. 1990. 176 с.
- Hanamura E., Kawabe Y., Yamanaka A. Quantum nonlinear optics. Springer, 2007. 234 p.
- Dicke R.H. // Phys. Rev. 1954. V. 93. No. 1. P. 99.
- Benedict M.G., Ermolaev A.M., Malyshev V.A. et al. Super-radiance: multiatomic coherent emission. Bristol and Philadelphia: IOP, 1996.
- Мандель Л., Вольф Э. Оптическая когерентность и квантовая оптика. М.: Физматлит, 2000.
- Basharov A.M. // Phys. Rev. A. 2011. V. 84. Art. No. 013801.
- Hudson R.L., Parthasarathy K.R. // Commun. Math. Phys. 1984. V. 93. P. 301.
- Ильинский Ю.А., Маслова Н.С. // ЖЭТФ. 1988. Т. 94. С. 171; Il’inskii Yu.A., Maslova N.S. // Sov. Phys. JETP. 1988. V. 67. No. 1. P. 96.
- Вайнштейн Л.А., Клеев А.И. // ДАН СССР. 1990. Т. 311. С. 862.
- Сазонов С.В. // Учен. зап. Казан. гос. ун-та. Физ.-мат. науки. 2009. Т. 151. С. 150.
- Trubilko A.I., Basharov A.M. // Phys. Scripta. 2020. V. 95. Art. No. 045106.
- Cooper I.L. // Chem. Phys. 1987. V. 112. P. 67.
- Holstein T., Primakoff H. // Phys. Rev. 1940. V. 58. P. 1098.
- Vadeiko I.P., Miroshnichenko G.P., Rybin A.V., Timonen J. // Phys. Rev. A. 2003. V. 67. Art. No. 053808.
- Башаров А.М. // ЖЭТФ. 2010. Т. 137. № 6. С. 1090; Basharov A.M. // JETP. 2010. V. 110. No. 6. P. 951.
- Gardiner C.W., Zoller P. Quantum noise. Berlin: Springer-Verlag, 2004. 449 p.
Supplementary files



