Современные технологии для производства радионуклидов, используемых в ядерной медицине
- Авторы: Жеребчевский В.И.1, Алексеев И.Е.2, Мальцев Н.А.1, Петров В.В.1, Прокофьев Н.А.1, Землин Е.О.1, Торилов С.Ю.1
-
Учреждения:
- Федеральное государственное бюджетное образовательное учреждение высшего образования “Санкт-Петербургский государственный университет”
- Открытое акционерное общество “Радиевый институт имени В.Г. Хлопина”
- Выпуск: Том 87, № 8 (2023)
- Страницы: 1198-1209
- Раздел: Статьи
- URL: https://bakhtiniada.ru/0367-6765/article/view/135472
- DOI: https://doi.org/10.31857/S0367676523702149
- EDN: https://elibrary.ru/ZDISPS
- ID: 135472
Цитировать
Полный текст
Аннотация
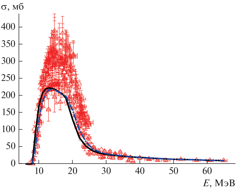
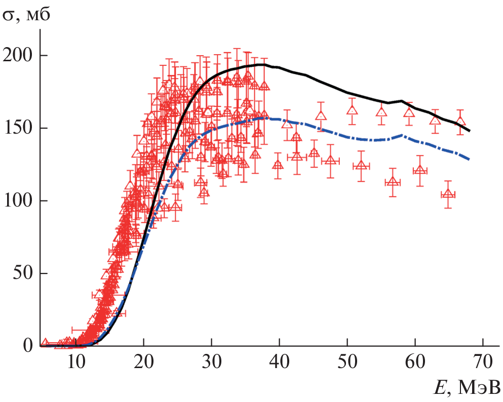
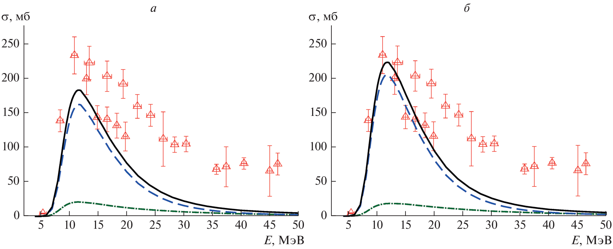
Обсуждаются ядерные технологии для производства радиоактивных изотопов, причем основной акцент сделан на радионуклидах, применяемых в виде радиофармпрепаратов в новейшие методах диагностики и радионуклидной терапии онкологических заболеваний – тераностике. Рассматриваются новые мишенные материалы и ядерные реакции для получения этих радионуклидов. Приводятся результаты экспериментальных и теоретических исследований функций возбуждения реакций (p, xn) в диапазоне энергий 6–80 МэВ для ядерных систем средней группы масс с образованием радионуклидов: скандия, технеция, сурьмы, тербия. Перечисленные радионуклиды являются перспективными для их использования в методах ядерной медицины для диагностики, терапии и тераностики.
Об авторах
В. И. Жеребчевский
Федеральное государственное бюджетное образовательное учреждение высшего образования“Санкт-Петербургский государственный университет”
Автор, ответственный за переписку.
Email: v.zherebchevsky@spbu.ru
Россия, Санкт-Петербург
И. Е. Алексеев
Открытое акционерное общество “Радиевый институт имени В.Г. Хлопина”
Email: v.zherebchevsky@spbu.ru
Россия, Санкт-Петербург
Н. А. Мальцев
Федеральное государственное бюджетное образовательное учреждение высшего образования“Санкт-Петербургский государственный университет”
Email: v.zherebchevsky@spbu.ru
Россия, Санкт-Петербург
В. В. Петров
Федеральное государственное бюджетное образовательное учреждение высшего образования“Санкт-Петербургский государственный университет”
Email: v.zherebchevsky@spbu.ru
Россия, Санкт-Петербург
Н. А. Прокофьев
Федеральное государственное бюджетное образовательное учреждение высшего образования“Санкт-Петербургский государственный университет”
Email: v.zherebchevsky@spbu.ru
Россия, Санкт-Петербург
Е. О. Землин
Федеральное государственное бюджетное образовательное учреждение высшего образования“Санкт-Петербургский государственный университет”
Email: v.zherebchevsky@spbu.ru
Россия, Санкт-Петербург
С. Ю. Торилов
Федеральное государственное бюджетное образовательное учреждение высшего образования“Санкт-Петербургский государственный университет”
Email: v.zherebchevsky@spbu.ru
Россия, Санкт-Петербург
Список литературы
- https://www.who.int/news-room/fact-sheets/detail/ cancer.
- Жеребчевский В.И. // СПбГУ. 2020. № 6(3926). С. 29.
- Sharp P.F., Gemmell H.G., Murray A.D. Practical nuclear medicine. 3rd ed. London: Springer-Verlag, 2005. 382 p.
- Volterrani D., Erba P.A., Carrió I. et al. Nuclear medicine: methodology and clinical applications. V. 1. Springer, 2019. 1331 p.
- Жеребчевский В.И., Алексеев И.Е., Лазарева Т.В. и др. // Изв. РАН. Сер. физ. 2021. Т. 85. № 10. С. 1452; Zherebchevsky V.I., Alekseev I.E., Lazareva T.V. et al. // Bull. Russ. Acad. Sci. Phys. 2021. V. 85. No. 10. P. 1128.
- Zherebchevsky V., Alekseev I., Krymov E. et al. // Proc. LXX Intern. Conf. “NUCLEUS-2020” (Saint-Petersburg, 2020). P. 9.
- Zherebchevsky V., Alekseev I., Lazareva T. et al. // Proc. LXXI Intern. Conf. “NUCLEUS-2021” (Saint Petersburg, 2021). P. 13.
- Zherebchevsky V., Alekseev I., Feofilov G. et al. // Proc. LXXII Intern. Conf. “NUCLEUS-2022” (Moscow, 2022). P. 33.
- Conti M., Bendriem B. // Clin. Transl. Imaging. 2019. V. 7. P. 139.
- Lang C., Habs D., Parodi K., Thirolfa P.G. // JINST. 2014. V. 9. Art. No. P01008.
- Gallego Manzano L., Abaline J.M., Acounis S. et al. // Nucl. Instrum. Meth. Phys. Res. A. 2018. V. 912. P. 329.
- Rosar F., Buchholz H.-G., Michels S. et al. // EJNMMI Phys. 2020. V. 7. Art. No. 16.
- Rosar F., Bohnenberger H., Moon E.S. et al. // Appl. Radiat. Isot. 2021. V. 170. Art. No. 109599.
- Khawar A., Eppard E., Sinnes J.P. et al. // Clin. Nucl. Med. 2018. V. 43. P. 486.
- Langbein T., Weber W.A., Eiber M. // J. Nucl. Med. 2019. V. 60. No. 9 (Suppl. 2). P. 13S.
- Yordanova A., Eppard E., Kürpig S. et al. // Onco. Targets Ther. 2017. V. 10. P. 4821.
- Ferrari C., Niccoli Asabella A., Villano C. et al. // BioMed Res. Int. 2015. V. 2015. Art. No. 129764.
- https://www.nndc.bnl.gov/nudat.
- https://indico.cern.ch/event/689358/book-of-abstracts.pdf.
- Müller C., Zhernosekov K., Köster U. et al. // J. Nucl. Med. 2012. V. 53. No. 12. P. 1951.
- Baum R.P., Singh A., Benešová M. et al. // Dalton Trans. 2017. V. 46. P. 14638.
- Müller C., Vermeulen C., Köster U. et al. // EJNMMI Radiopharm. Chem. 2016. V. 1. Art. No. 5.
- Umbricht C.A., Köster U., Bernhardt P. et al. // Sci. Reports. 2019. V. 9. Art. No. 17800.
- Borgna F., Haller S., Rodriguez J.M.M. et al. // Eur. J. Nucl. Med. Mol. Imaging. 2022. V. 49. P. 1113.
- Baum R.P., Singh A., Kulkarni H.R. et al. // J. Nucl. Med. 2021. V. 62. No. 10. P. 1391.
- Gómez-Tejedor G.G., Fuss M.C. Radiation damage in biomolecular systems. Dordrecht, Heidelberg, London, New York: Springer, 2012. 524 p.
- The supply of medical radioisotopes: review of potential molybdenum-99/technetium-99m production technologies. Report OECD Nuclear Energy Agency, 2010.
- Martinez Palenzuela Y., Barozier V., Chevallay E. et al. // Front. Med. 2021. V. 8. Art. No. 689281.
- https://www.prismap.eu/about/project.
- Жеребчевский В.И., Алексеев И.Е., Гриднев К.А. и др. // Изв. РАН. Сер. физ. 2016. Т. 80. № 8. С. 975; Zherebchevsky V.I., Alekseev I.E., Gridnev K.A. et al. // Bull. Russ. Acad. Sci. Phys. 2016. V. 80. No. 8. P. 888.
- van der Meulen N.P., Hasler R., Talip Z. et al. // Molecules. 2020. V. 25. Art. No. 4706.
- Filosofov D.V., Loktionova N.S., Rösch F. // Radiochim. Acta. 2010. V. 98. No. 3. P. 149.
- Alliot C., Kerdjoudj R., Michel N. et al. // Nucl. Med. Biol. 2015. V. 42. No. 6. P. 524.
- Guertin A., Nigron E., Sitarz M. et al. // Proc. 15th Intern. Conf. NRM. V. 1. (Varenna, 2018). P. 355.
- Pupillo G., Mou L., Martini P. et al. // Proc. 15th Intern. Conf. NRM. V. 1. (Varenna, 2018). P. 341.
- Fontana A., Calzaferri S., Canton L. et al. // Proc. 15th Intern. Conf. NRM. V. 1. (Varenna, 2018). P. 349.
- Koning A.J., Delaroche J.P. // Nucl. Phys. A. 2003. P. 231.
- Kalbach C. // J. Physics G. 1999. V. 25. P. 75.
- Koning A.J., Hilaire S., Duijvestijn M.C. // Proc. Int. Conf. ND 2007. (Nice, 2007). P. 211.
- Otuka N., Dupont E., Semkova V. et al. // Nucl. Data Sheets. 2014. V. 120. P. 272.
- De Waal T.J., Peisach M., Pretorius R. // J. Inorg. Nucl. Chem. 1971. V. 33. P. 2783.
- Krajewski S., Cydzik I., Abbas K. et al. // Radiochim. Acta. 2013. V. 101. P. 333.
- Carzaniga T.S., Auger M., Braccini S. et al. // Appl. Radiat. Isot. 2017. V. 129. P. 96.
- Sevior M.E., Mitchell L.W., Anderson M.R. et al. // Aust. J. Phys. 1983. V. 36. P. 463.
- Liang H., Han Y., Shen Q. // Nucl. Instrum. Meth. Phys. Res. B. 2011. V. 269. P. 597.
- https://www-nds.iaea.org/medical.
- Kalbach C. // Phys. Rev. C. 2005. V. 71. Art. No. 034606.
- Blann M. // Nucl. Phys. A. 1973. V. 213. P. 570.
- Qaim S.M., Sudár S., Scholten B. et al. // Appl. Radiat. Isot. 2014. V. 85. P. 101.
- Tárkányi F., Hermanne A., Takács S. et al. // J. Radioanalyt. Nucl. Chem. 2013. V. 298. P. 1385.
- Avrigeanu M., Rochman D., Koning A.J. et al. // Eur. Phys. J. A. 2022. V. 58. Art. No. 3.
Дополнительные файлы












