Описание данных коллаборации NA61/SHINE о рождении странных частиц в pp-взаимодействиях в модели GEANT4 FTF
- Авторы: Ужинский В.В.1, Галоян А.С.1
-
Учреждения:
- Международная межправительственная организация “Объединенный институт ядерных исследований”
- Выпуск: Том 87, № 8 (2023)
- Страницы: 1135-1138
- Раздел: Статьи
- URL: https://bakhtiniada.ru/0367-6765/article/view/135462
- DOI: https://doi.org/10.31857/S0367676523702046
- EDN: https://elibrary.ru/ZCCICV
- ID: 135462
Цитировать
Полный текст
Аннотация
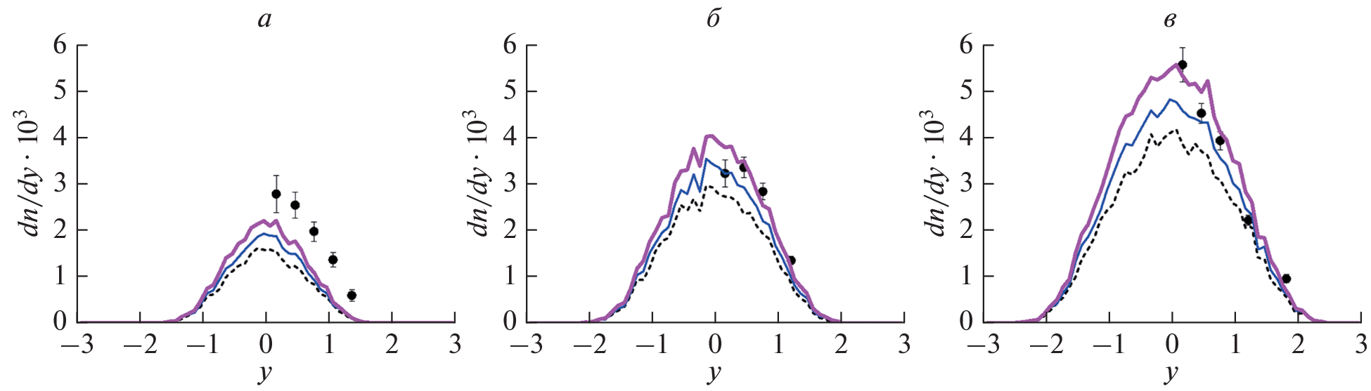
Обсуждаются последние данные коллаборации NA61/SHINE о рождении K*0 и ϕ мезонов, Ξ– и anti-Ξ+ гиперонов в pp взаимодействиях при Plab от 40 до 158 ГэВ ⋅ с–1. Как было показано ранее в экспериментальных работах монтекарловские модели – EPOS 1.99, UrQMD 3.4 и Pythia 6, не могут описать данные достаточно хорошо. В настоящей работе выходы частиц анализируются в рамках модели Geant4 FTF. Достигнуто хорошее описание экспериментальных данных.
Об авторах
В. В. Ужинский
Международная межправительственная организация“Объединенный институт ядерных исследований”
Автор, ответственный за переписку.
Email: uzhinsky@jinr.ru
Россия, Дубна
А. С. Галоян
Международная межправительственная организация“Объединенный институт ядерных исследований”
Email: uzhinsky@jinr.ru
Россия, Дубна
Список литературы
- Aduszkiewicz A., Andronov E.V., Antićić T. et al. (NA61/SHINE Collaboration) // Eur. Phys. J. C. 2020. V. 80. P. 199.
- Aduszkiewicz A., Andronov E.V., Antićić T. et al. (NA61/SHINE Collaboration) // Eur. Phys. J. C. 2020. V. 80. P. 460.
- Acharya A., Adhikary H., Allison K.K. et al. (NA61/SHINE Collaboration) // Eur. Phys. J. C. 2022. V. 82. P. 322.
- Aduszkiewicz A., Andronov E.V., Antićić T. et al. (NA61/SHINE Collaboration) // Eur. Phys. J. C. 2020. V. 80. P. 833.
- Werner K., Liu F.-M., Pierog T. // Phys. Rev. C. 2006. V. 74. Art. No. 044902.
- Pierog T., Werner K. // Nucl. Phys. B. Proc. Suppl. 2009. V. 196. P. 102.
- Bass S.A., Belkacem M., Bleicher M. et al. // Prog. Part. Nucl. Phys. 1998. V. 41. P. 255.
- Bleicher M., Zabrodin E., Spieles C. et al. // J. Phys. G. 1999. V. 25. P. 1859.
- Sjostrand T., Mrenna S., Skands P.Z. // JHEP. 2006. V. 05. P. 026.
- Agostinelli S., Allison J., Amako K. et al. // Nucl. Instrum. Meth. A. 2003. V. 506. P. 250.
- Allison T., Amako K., Apostolakis J. et al. // IEEE Trans. Nucl. Sci. 2006. V. 53. P. 270.
- Allison J., Amako K., Apostolakis J. et al. (Geant4 Collaboration) // Nucl. Instrum. Meth. A. 2016. V. 835. P. 186.
- Field R.D., Feynman R.P. // Nucl. Phys. B. 1978. V. 136. P. 1.
- Andersson B., Gustafson G., Nilsson-Almqvist B. // Nucl. Phys. B. 1987. V. 281. P. 289.
- Nilsson-Almqvist B., Stenlund E. // Comput. Phys. Commun. 1987. V. 43. P. 387.
- Andersson B., Gustafson G., Ingelman G., Sjostrand T. // Phys. Reports. 1983. V. 97. P. 31.
- Kaidalov A.B. // Phys. Lett. 1982. V. 116B. P. 459.
- Kaidalov A.B., Ter-Martirosian K.A. // Phys. Lett. 1982. V. 117B. P. 247.
- Kaidalov A.B., Piskunova O.I. // Z. Phys. C. 1986. V. 30. P. 145.
Дополнительные файлы





