Heat Load onto the Globus-M2 Tokamak Wall due to Fast Ion Loss during Development of Toroidal Alfvén Eigenmodes
- Authors: Bakharev N.N.1, Balachenkov I.M.1, Varfolomeev V.I.1, Gusev V.K.1, Kiselev E.O.1, Kurskiev G.S.1, Melnik A.D.1, Minaev V.B.1, Miroshnikov I.V.1, Petrov Y.V.1, Sakharov N.V.1, Skrekel O.M.1, Telnova A.Y.1, Tokarev V.A.1, Tukhmeneva E.A.1, Chernyshev F.V.1, Shchegolev P.B.1, Yashin A.Y.1
-
Affiliations:
- Ioffe Institute, Russian Academy of Sciences
- Issue: Vol 49, No 12 (2023)
- Pages: 1317-1326
- Section: TOKAMAKS
- URL: https://bakhtiniada.ru/0367-2921/article/view/233140
- DOI: https://doi.org/10.31857/S0367292123600905
- EDN: https://elibrary.ru/APGRRA
- ID: 233140
Cite item
Full Text
Abstract
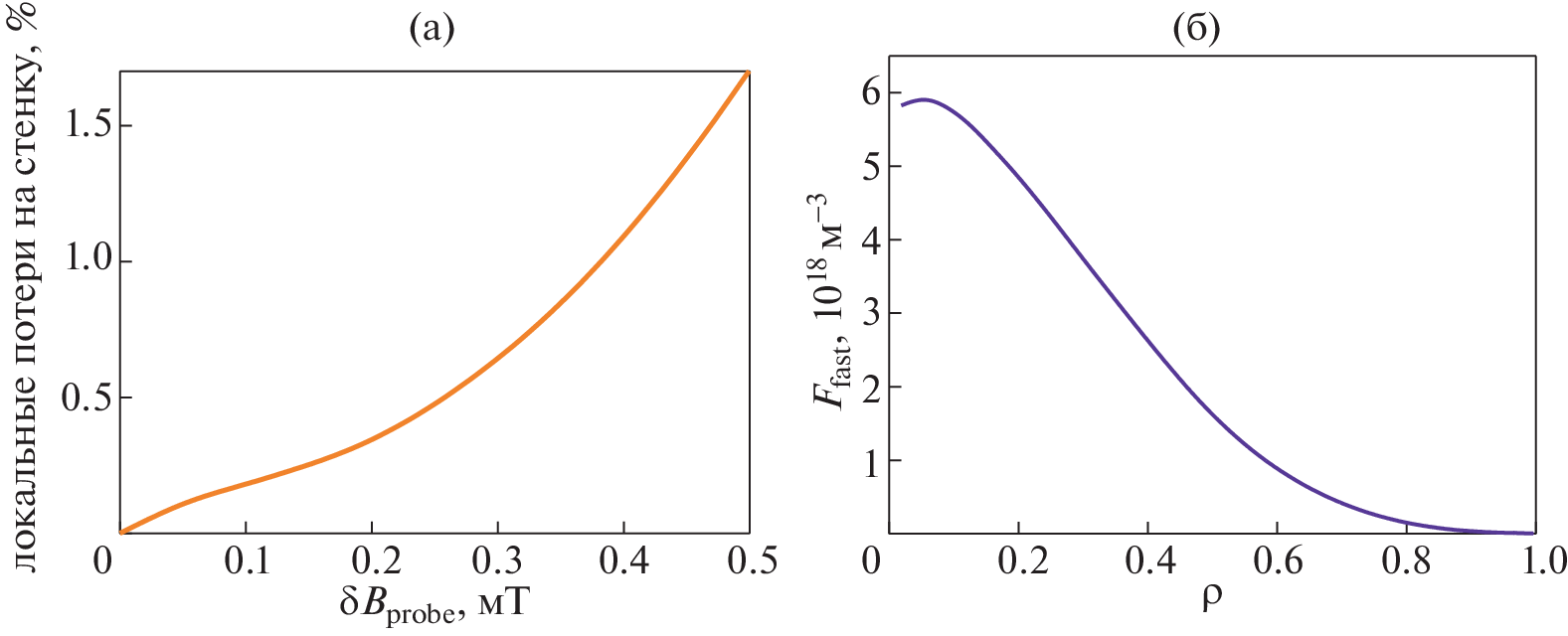
The results of experiments are described, which were performed at the Globus-M2 tokamak and
aimed at studying the fast ion loss at the outer tokamak wall due to fast ions interaction with the toroidal
Alfvén eigenmodes. The local heating of carbon tiles was experimentally measured, and the corresponding
heat flux was calculated. It was shown how simulations of the lost particle orbits can explain the characteristic
features of the spatial map of wall heating. The flux of lost fast particles onto the wall was studied as a function
of the instability amplitude. It has been demonstrated that the simulations predict similar dependence of the
fast ion flux on the instability amplitude and also correlate its nature to the peculiarities of fast ions spatial
distribution.
About the authors
N. N. Bakharev
Ioffe Institute, Russian Academy of Sciences
Email: bakharev@mail.ioffe.ru
St. Petersburg, 194021 Russia
I. M. Balachenkov
Ioffe Institute, Russian Academy of Sciences
Email: bakharev@mail.ioffe.ru
St. Petersburg, 194021 Russia
V. I. Varfolomeev
Ioffe Institute, Russian Academy of Sciences
Email: bakharev@mail.ioffe.ru
St. Petersburg, 194021 Russia
V. K. Gusev
Ioffe Institute, Russian Academy of Sciences
Email: bakharev@mail.ioffe.ru
St. Petersburg, 194021 Russia
E. O. Kiselev
Ioffe Institute, Russian Academy of Sciences
Email: bakharev@mail.ioffe.ru
St. Petersburg, 194021 Russia
G. S. Kurskiev
Ioffe Institute, Russian Academy of Sciences
Email: bakharev@mail.ioffe.ru
St. Petersburg, 194021 Russia
A. D. Melnik
Ioffe Institute, Russian Academy of Sciences
Email: bakharev@mail.ioffe.ru
St. Petersburg, 194021 Russia
V. B. Minaev
Ioffe Institute, Russian Academy of Sciences
Email: bakharev@mail.ioffe.ru
St. Petersburg, 194021 Russia
I. V. Miroshnikov
Ioffe Institute, Russian Academy of Sciences
Email: bakharev@mail.ioffe.ru
St. Petersburg, 194021 Russia
Yu. V. Petrov
Ioffe Institute, Russian Academy of Sciences
Email: bakharev@mail.ioffe.ru
St. Petersburg, 194021 Russia
N. V. Sakharov
Ioffe Institute, Russian Academy of Sciences
Email: bakharev@mail.ioffe.ru
St. Petersburg, 194021 Russia
O. M. Skrekel
Ioffe Institute, Russian Academy of Sciences
Email: bakharev@mail.ioffe.ru
St. Petersburg, 194021 Russia
A. Yu. Telnova
Ioffe Institute, Russian Academy of Sciences
Email: bakharev@mail.ioffe.ru
St. Petersburg, 194021 Russia
V. A. Tokarev
Ioffe Institute, Russian Academy of Sciences
Email: bakharev@mail.ioffe.ru
St. Petersburg, 194021 Russia
E. A. Tukhmeneva
Ioffe Institute, Russian Academy of Sciences
Email: bakharev@mail.ioffe.ru
St. Petersburg, 194021 Russia
F. V. Chernyshev
Ioffe Institute, Russian Academy of Sciences
Email: bakharev@mail.ioffe.ru
St. Petersburg, 194021 Russia
P. B. Shchegolev
Ioffe Institute, Russian Academy of Sciences
Email: bakharev@mail.ioffe.ru
St. Petersburg, 194021 Russia
A. Yu. Yashin
Ioffe Institute, Russian Academy of Sciences
Author for correspondence.
Email: bakharev@mail.ioffe.ru
St. Petersburg, 194021 Russia
References
- Chen L., Zonca F. // Reviews of Modern Physics. 2016. T. 88. № 1. C. 015008.
- McClements K.G., Fredrickson E.D. // Plasma Physics and Controlled Fusion. 2017. T. 59. № 5. C. 053001.
- Heidbrink W.W., White R.B. Mechanisms of energetic-particle transport in magnetically confined plasmas // Physics of Plasmas. 2020. T. 27. № 3. C. 030901.
- Петров Ю.В., Бахарев Н.Н., Буланин В.В., Гусев В.К., Курскиев Г.С., Мартынов А.А., Медведев С.Ю., Минаев В.Б., Патров М.И., Петров А.В., Сахаров Н.В., Щеголев П.Б., Тельнова А.Ю., Толстяков С.Ю., Яшин А.Ю. // Физика плазмы. 2019. Т. 45. С. 675–684.
- Petrov Yu.V., Bakharev N.N., Gusev V.K., Minaev V.B., Kornev V.A., Kurskiev G.S., Patrov M.I, Sakharov N.V., Tolstyakov S.Yu. and Shchegolev P.B. // Journal of Plasma Physics. 2015. T. 81. № 6. C. 515810601.
- Bakharev N.N., Chernyshev F.V., Goncharov P.R., Gu-sev V.K., Iblyaminova A.D., Kornev V.A., Kurskiev G.S., Melnik A.D., Minaev V.B., Mironov M.I., Patrov M.I., Petrov Yu.V., Sakharov N.V., Shchegolev P.B., Tolstya-kov S.Yu., Zadvitskiy G.V. // Nucl. Fusion. 2015. T. 55. C. 043023.
- Bakharev N.N., Balachenkov I.M., Chernyshev F.V., Gusev V.K., Ilyasova M.V., Khilkevitch E.M., Khromov N.A., Kiselev E.O., Kornev V.A., Kurskiev G.S., Melnik A.D., Minaev V.B., Mironov M.I., Miroshnikov I.V., Petrov Yu.V., Sakharov N.V., Shchegolev P.B., Shevelev A.E., Skre-kel O.M., Telnova A.Yu., Tokarev V.A., Tukhmeneva E.A., Varfolomeev V.I., Yashin A.Yu., Zabrodsky V.V. TAE-induced fast ion losses and transport at the Globus-M/M2 spherical tokamaks // Physics of Plasmas. 2023. T. 30. C. 072507.
- Балаченков И.М., Петров Ю.В., Гусев В.К., Баха-рев Н.Н., Буланин В.В., Варфоломеев В.И., Жиль-цов Н.С., Киселев Е.О., Курскиев Г.С., Минаев В.Б., Патров М.И., Петров А.В., Пономаренко А.М., Сахаров Н.В., Тельнова А.Ю., Токарев В.А., Хромов Н.А., Щеголев П.Б., Яшин А.Ю. // Письма в ЖТФ. 2020. Т. 46. № 23. C. 3–7.
- Балаченков И.М., Бахарев Н.Н., Варфоломеев В.И., Гусев В.К., Ильясова М.В., Курскиев Г.С., Минаев В.Б., Патров М.И., Петров Ю.В., Сахаров Н.В., Скре-кель О.М., Тельнова А.Ю., Хилькевич Е.М., Шеве-лев А.Е., Щеголев П.Б. // Журнал технической физики. 2022. T. 92. № 1. С. 45–51.
- Minaev V.B., Gusev V.K., Sakharov N.V., Varfolomeev V.I., Bakharev N.N., Belyakov V.A., Bondarchuk E.N., Brunkov P.N., Chernyshev F.V., Davydenko V.I., Dyachen-ko V.V., Kavin A.A., Khitrov S.A., Khromov N.A., Kise-lev E.O., Konovalov A.N., Kornev V.A., Kurskiev G.S., Labusov A.N., Melnik A.D., Mineev A.B., Mironov M.I., Miroshnikov I.V., Patrov M.I., Petrov Yu.V., Rozhan-sky V.A., Saveliev A.N., Senichenkov I.Yu., Shchego-lev P.B., Shcherbinin O.N., Shikhovtsev I.V., Sladkomedova A.D., Solokha V.V., Tanchuk V.N., Telnova A.Yu., Tokarev V.A., Tolstyakov S.Yu. and Zhilin E.G. // Nuclear Fusion. 2017. T. 57. № 6. C. 066047.
- Petrov Yu.V., Gusev V.K., Sakharov N.V., Minaev V.B., Varfolomeev V.I., Dyachenko V.V., Balachenkov I.M., Bakharev N.N., Bondarchuk E.N., Bulanin V.V., Chernyshev F.V., Iliasova M.V., Kavin A.A., Khilkevich E.M., Khromov N.A., Kiselev E.O., Konovalov A.N., Kornev V.A., Krikunov S.V., Kurskiev G.S., Melnik A.D., Miroshni-kov I.V., Novokhatsky A.N., Zhiltsov N.S., Patrov M.I., Petrov A.V., Ponomarenko A.M., Shulyatiev K.D., Shchegolev P.B., Shevelev A.E., Skrekel O.M., Telno-va A.Yu., Tukhmeneva E.A., Tokarev V.A., Tolstyakov S.Yu., Voronin A.V., Yashin A.Yu., Bagryansky P.A., Zhilin E.G., Goryainov V.A. // Nuclear Fusion. 2022. T. 62. № 4. C. 042009.
- Бахарев Н.Н., Балаченков И.М., Варфоломеев В.И., Воронин А.В., Гусев В.К., Дьяченко В.В., Ильясова М.В., Киселев Е.О., Коновалов А.Н., Курскиев Г.С., Мельник А.Д., Минаев В.Б., Мирошников И.В., Новохацкий А.Н., Патров М.И., Петров Ю.В., Сахаров Н.В., Скрекель О.М., Тельнова А.Ю., Токарев В.А., Толстяков С.Ю., Тюхменева Е.А., Хилькевич Е.М., Хромов Н.А., Чернышев Ф.В., Чугунов И.Н., Шевелев А.Е., Щеголев П.Б. // Физика плазмы. 2020. Т. 46. № 7. С. 579.
- Telnova A.Y., Minaev V.B., Shchegolev P.B., Bakha-rev N.N., Shikhovtsev I.V., & Varfolomeev V.I. // Journal of Physics: Conference Series. IOP Publishing, 2019. T. 1400. № 7. C. 077015.
- Гусев В.К., Деч А.В., Есипов Л.А., Минаев В.Б., Барсуков А.Г., Игонькина Г.Б., Кузнецов В.В., Панасенков А.А., Соколов М.М., Тилинин Г.Н., Лупин А.В., Марков В.К. // ЖТФ. 2007. Т. 7. № 9. С. 28.
- Сахаров Н.В., Воронин А.В., Гусев В.К., Кавин А.А., Каменщиков С.Н., Лобанов К.М., Минаев В.Б., Новохацкий А.Н., Патров М.И., Петров Ю.В., Щего-лев П.Б. // Физика плазмы. 2015. Т. 41. № 12. С. 115.
- Извозчиков А.Б., Петров М.П., Петров С.Я., Чернышев Ф.В., Шустов И.В. // Журнал технической физики. 1992. Т. 37. № 2. С. 157.
- Bakharev N.N., Melnik A.D., Chernyshev F.V. Review of the NPA Diagnostic Application at Globus-M/M2 // Atoms. 2023. T. 11. № 3. C. 53.
- Bakharev N.N., Balachenkov I.M., Chernyshev F.V., Gusev V.K., Kiselev E.O., Kurskiev G.S., Melnik A.D., Minaev V.B., Mironov M.I., Nesenevich V.G., Petrov Y.V., Sakharov N.V., Shchegolev P.B., Skrekel O.M., Telno-va A.Y., Tukhmeneva E.A., Varfolomeev V.I. // Plasma Physics and Controlled Fusion. 2021. T. 63. № 12. C. 125036.
- Буланин В.В., Балаченков И.М., Варфоломеев В.И., Гусев В.К., Курскиев Г.С., Минаев В.Б., Патров М.И., Петров А.В., Петров Ю.В., Пономаренко А.М., Тельнова А.Ю., Щеголев П.Б., Яшин А.Ю. // ПЖТФ. 2021. Т. 47. № 4. С. 41.
- Larionova M.M., Miroshnikov I.V., Gusev V.K., Mina-ev V.B., Patrov M.I., Petrov Yu.V., Sakharov N.V., Schegolev P.B., Telnova A.Yu., Bakharev N.N. // Journal of Physics: Conference Series. IOP Publishing, 2019. T. 1400. № 7. C. 077018.
- Тельнова А.Ю., Мирошников И.В., Митранкова М.М., Бахарев Н.Н., Гусев В.К., Жильцов Н.С., Киселев Е.О., Курскиев Г.С., Минаев В.Б., Петров Ю.В., Саха-ров Н.В., Щеголев П.Б., Тюхменева Е.А. // ПЖТФ. 2021. Т. 47. № 9. С. 25.
- Bakharev N.N., Chernyshev F.V., Gusev V.K., Kiselev E.O., Kurskiev G.S., Larionova M.I., Melnik A.D., Mina-ev V.B., Mironov M.I., Miroshnikov I.V., Petrov Yu.V., Sakharov N.V., Shchegolev P.B., Skrekel O.M., Telno-va A.Yu., Tukhmeneva E.A., Varfolomeev V.I. // Plasma Physics and Controlled Fusion. 2020. T. 62. № 12. C. 125010.
- Курскиев Г.С., Толстяков С.Ю., Березуцкий A.А., Гусев В.К., Кочергин М.М., Минаев В.Б., Мухин Е.Е., Патров М.И., Петров Ю.В., Сахаров Н.В., Семе-нов В.В., Чернаков П.В. // Вопросы атомной науки и техники. Серия: Термоядерный синтез. 2012. № 2. С. 81.
- Tukhmeneva E.A., Tolstyakov S.Yu., Kurskiev G.S., Gusev V.K., Minaev V.B., Petrov Yu.V., Sakharov N.V., Telnova A.Yu., Bakharev N.N., Shegolev P.B., Kiselev E.O. // Plasma Science and Technology. 2019. T. 21. № 10. C. 105104.
- Тюхменева Е.А., Бахарев Н.Н., Варфоломеев В.И., Гусев В.К., Жильцов Н.С., Киселев Е.О., Курскиев Г.С., Минаев В.Б., Петров Ю.В., Сахаров Н.В., Сладкомедова А.Д., Тельнова А.Ю., Толстяков С.Ю., Щеголев П.Б. // ПЖТФ. 2021. Т. 47. № 2. С. 9.
- Lao L.L., John H.St., Stambaugh R.D., Kellman A.G., Pfeiffer W. Reconstruction of current profile parameters and plasma shapes in tokamaks // Nuclear Fusion. 1985. T. 25. № 11. C. 1611.
- Sigmar D.J., Hsu C.T., White R., Cheng C.Z. //Physics of Fluids B: Plasma Physics. 1992. T. 4. № 6. C. 1506.
- Pankin A., McCune D., Andre R., Bateman G., & Kritz A. // Computer Physics Communications. 2004. T. 159. № 3. C. 157.
- Cole K., Beck J., Haji-Sheikh A., & Litkouhi B. Heat conduction using Greens functions. – Taylor & Francis, 2010.
- Залавутдинов Р.Х., Городецкий А.Е., Захаров А.П., Гусев В.К., Новохацкий А.Н. // Вопросы атомной науки и техники. Сер.: Термоядерный синтез. 2011. № 1. С. 39.
- Bakharev N.N., Bulanin V.V., Chernyshev F.V., Gu-sev V.K., Khromov N.A., Kiselev E.O., Kurskiev G.S., Melnik A.D., Minaev V.B., Mironov M.I., Miroshni-kov I.V., Patrov M.I., Petrov A.V., Petrov Yu.V., Sakha-rov N.V., Shchegolev P.B., Sladkomedova A.D., Solo-kha V.V., Telnova A.Yu., Tokarev V.A., Tolstyakov S.Yu. and Yashin A.Yu. // Nuclear Fusion. 2018. T. 58. № 12. C. 126029.
- García-Muñoz M., Hicks N., van Voornveld R., Clas-sen I.G.J., Bilato R., Bobkov V., Brambilla M., Brued-gam M., Fahrbach H.-U., Igochine V., Jaemsae S., Maraschek M., Sassenberg K. and the ASDEX Upgrade Team // Nuclear fusion. 2010. T. 50. № 8. C. 084004.
- Heidbrink W.W., Collins C.S., Podesta M., Kramer G.J., Pace D.C., Petty C.C., Stagner L., Van Zeeland M.A., White R.B. and Zhu Y.B. // Physics of Plasmas. 2017. T. 24. № 5. C. 056109.
- Heidbrink W.W. // Physics of Plasmas. 2008. T. 15. № 5. C. 055501.
Supplementary files









