Plasma Stored Energy Analysis during Neutral Beam Injection in the Globus-M2 Tokamak Using the Pet Equilibrium Code and Diamagnetic Measurements
- Authors: Tkachenko E.E.1, Sakharov N.V.1, Kavin A.A.2, Kurskiev G.S.1, Zhil’tsov N.S.1, Miroshnikov I.V.1, Petrov Y.V.1, Minaev V.B.1, Bakharev N.N.1, Kiselev E.O.1, Novokhatskii A.N.1, Mineev A.B.2, Solokha V.V.1, Tel’nova A.Y.1, Tyukhmeneva E.A.1, Khromov N.A.1, Shchegolev P.B.1
-
Affiliations:
- Ioffe Institute, Russian Academy of Sciences
- JSC “NIIEFA”
- Issue: Vol 49, No 12 (2023)
- Pages: 1308-1316
- Section: TOKAMAKS
- URL: https://bakhtiniada.ru/0367-2921/article/view/233137
- DOI: https://doi.org/10.31857/S0367292123600991
- EDN: https://elibrary.ru/CFIRYL
- ID: 233137
Cite item
Full Text
Abstract
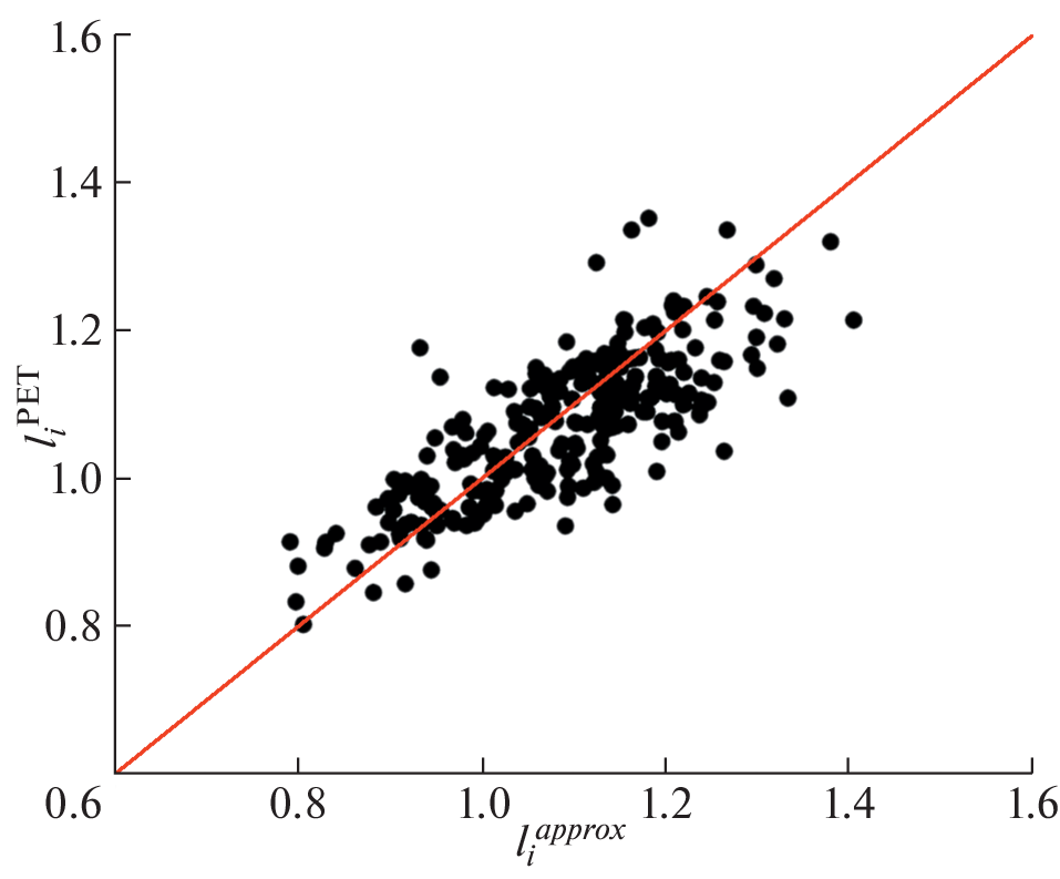
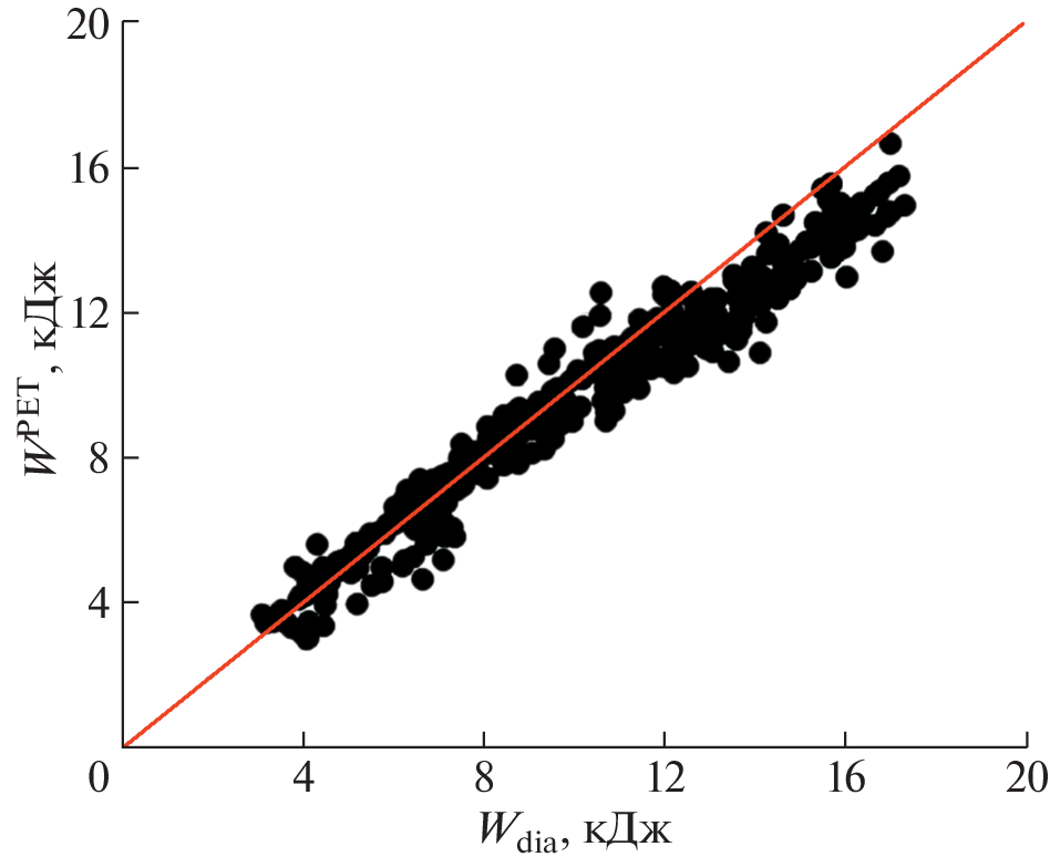
The thermal energy stored in plasma Wp, normalized internal plasma inductance li and current
beta bi are calculated via the free-boundary equilibrium PET code. The equilibrium reconstruction algorithm
is iterative method of minimizing two parameters, the distance between the reconstructed plasma
boundary and that simulated by the PET code, as well as the difference between the plasma diamagnetic flux
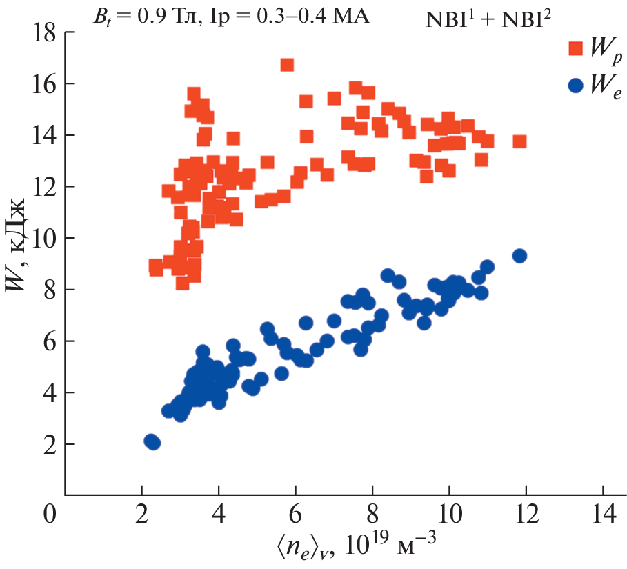
from PET and the experimental one. The discharges from the Globus-M2 tokamak with a toroidal magnetic
field up to 0.9 T and a plasma current of 0.3–0.4 MA in a mode with auxiliary heating by two atomic injectors
are analyzed. The possibility of using approximate formulas for estimating and is considered. The measured
diamagnetic flux is used to determine bdia and then to calculate Wdia . The normalized internal plasma
inductance is additionally determined from the measured vertical magnetic field under the assumption that bp=bdia.
About the authors
E. E. Tkachenko
Ioffe Institute, Russian Academy of Sciences
Author for correspondence.
Email: erina.tkachenko@yandex.ru
St. Petersburg, Russia
N. V. Sakharov
Ioffe Institute, Russian Academy of Sciences
Email: erina.tkachenko@yandex.ru
St. Petersburg, Russia
A. A. Kavin
JSC “NIIEFA”
Email: erina.tkachenko@yandex.ru
St. Petersburg, Russia
G. S. Kurskiev
Ioffe Institute, Russian Academy of Sciences
Email: erina.tkachenko@yandex.ru
St. Petersburg, Russia
N. S. Zhil’tsov
Ioffe Institute, Russian Academy of Sciences
Email: erina.tkachenko@yandex.ru
St. Petersburg, Russia
I. V. Miroshnikov
Ioffe Institute, Russian Academy of Sciences
Email: erina.tkachenko@yandex.ru
St. Petersburg, Russia
Yu. V. Petrov
Ioffe Institute, Russian Academy of Sciences
Email: erina.tkachenko@yandex.ru
St. Petersburg, Russia
V. B. Minaev
Ioffe Institute, Russian Academy of Sciences
Email: erina.tkachenko@yandex.ru
St. Petersburg, Russia
N. N. Bakharev
Ioffe Institute, Russian Academy of Sciences
Email: erina.tkachenko@yandex.ru
St. Petersburg, Russia
E. O. Kiselev
Ioffe Institute, Russian Academy of Sciences
Email: erina.tkachenko@yandex.ru
St. Petersburg, Russia
A. N. Novokhatskii
Ioffe Institute, Russian Academy of Sciences
Email: erina.tkachenko@yandex.ru
St. Petersburg, Russia
A. B. Mineev
JSC “NIIEFA”
Email: erina.tkachenko@yandex.ru
St. Petersburg, Russia
V. V. Solokha
Ioffe Institute, Russian Academy of Sciences
Email: erina.tkachenko@yandex.ru
St. Petersburg, Russia
A. Yu. Tel’nova
Ioffe Institute, Russian Academy of Sciences
Email: erina.tkachenko@yandex.ru
St. Petersburg, Russia
E. A. Tyukhmeneva
Ioffe Institute, Russian Academy of Sciences
Email: erina.tkachenko@yandex.ru
St. Petersburg, Russia
N. A. Khromov
Ioffe Institute, Russian Academy of Sciences
Email: erina.tkachenko@yandex.ru
St. Petersburg, Russia
P. B. Shchegolev
Ioffe Institute, Russian Academy of Sciences
Email: erina.tkachenko@yandex.ru
St. Petersburg, Russia
References
- Lao L.L., John H.St., Stambaugh R.D., Kellman A.G., Pfeiffer W. // Nuclear Fusion. 1985. V. 25. P. 1611.https://doi.org/10.1088/0029-5515/25/11/007
- Galkin S.A., Ivanov A.A., Medvedev S.Yu., Poshekhonov Yu.Yu. // Nuclear Fusion. 1997. V. 37. P. 1455.https://doi.org/10.1088/0029-5515/37/10/I11
- Киселев Е.О., Балаченков И.М., Бахарев Н.Н., Варфоломеев В.И., Гусев В.К., Жильцов Н.С., Курски-ев Г.С., Минаев В.Б., Мирошников И.В., Патров М.И., Петров Ю.В., Сахаров Н.В., Скрекель О.М., Тельнова А.Ю., Ткаченко Е.Е., Токарев В.А., Тюхменева Е.А., Хромов Н.А., Щеголев П.Б. // L Междунар. Звенигородская конф. по физике плазмы и управляемому термоядерному синтезу, Звенигород, 2023. С. 118. https://doi.org/10.34854/ICPAF.2023.50.2023.1.1.074
- Lao L.L., John H. St., Stambaugh R.D., Pfeiffer W. // Nuclear Fusion. 1985. V. 25. P. 1421.https://doi.org/10.1088/0029-5515/25/10/004
- Swain D.W., Neilson G.N. // Nuclear Fusion. 1982. V. 22. P. 1015.https://doi.org/10.1088/0029-5515/22/8/002
- Minaev V.B., Gusev V.K., Sakharov N.V., Varfolomeev V.I., Bakharev N.N., Belyakov V.A., Bondarchuk E.N., Brunkov P.N., Chernyshev F.V., Davydenko V.I., Dyachen-ko V.V., Kavin A.A., Khitrov S.A., Khromov N.A., Kise-lev E.O., Konovalov A.N., Kornev V.A., Kurskiev G.S., Labusov A.N., Melnik A.D., Mineev A.B., Mironov M.I., Miroshnikov I.V., Patrov M.I., Petrov Yu.V., Rozhan-sky V.A., Saveliev A.N., Senichenkov I.Yu., Shchego-lev P.B., Shcherbinin O.N., Shikhovtsev I.V., Sladkomedova A.D., Solokha V.V., Tanchuk V.N., Telnova A.Yu., Tokarev V.A., Tolstyakov S.Yu., Zhilin E.G. // Nuclear Fusion. 2017. V. 57. P. 066047.
- Petrov Yu.V., Gusev V.K., Sakharov N.V., Minaev V.B., Varfolomeev V.I., Dyachenko V.V., Balachenkov I.M., Bakharev N.N., Bondarchuk E.N., Bulanin V.V., Chernyshev F.V., Iliasova M.V., Kavin A.A., Khilkevich E.M., Khromov N.A., Kiselev E.O., Konovalov A.N., Kor-nev V.A., Krikunov S.V., Kurskiev G.S., Melnik A.D., Miroshnikov I.V., Novokhatsky A.N., Zhiltsov N.S., Patrov M.I., Petrov A.V., Ponomarenko A.M., Shulyatiev K.D., Shchegolev P.B., Shevelev A.E., Skrekel O.M., Telno-va A.Yu., Tukhmeneva E.A., Tokarev V.A., Tolstya-kov S.Yu., Voronin A.V., Yashin A.Yu., Bagryansky P.A., Zhilin E.G., Goryainov V.A. // Nuclear Fusion. 2022. V. 62. P. 042009.
- Vasiliev V.I., Kostsov Yu.A., Lobanov K.M., Makarova L.P., Mineev A.B., Gusev V.K., Levin R.G., Petrov Yu.V., Sakharov N.V. // Nuclear Fusion. 2006. V. 46. P. 625. doi: 10.1088/0029-5515/46/8/S08.
- Курскиев Г.С., Сахаров Н.В., Гусев В.К., Минаев В.Б., Мирошников И.В., Петров Ю.В., Тельнова А.Ю., Бахарев Н.Н., Кисе-лев Е.О., Жильцов Н.С., Щего-лев П.Б., Балаченков И.М., Варфоломеев В.И., Воронин А.В., Горяинов В.Ю., Дьяченко В.В., Жилин Е.Г., Ильясова М.В., Кавин А.А., Коновалов А.Н., Крикунов С.В., Лоба-нов К.М., Мельник А.Д., Минеев А.Б., Новохацкий А.Н, Патров М.И., Петров А.В., Пономаренко А.М., Скрекель О.М., Соловей В.А., Соло-ха В.В., Ткаченко Е.Е., Токарев В.А., Толстяков С.Ю., Тюхменева Е.А., Хилькевич Е.М., Хромов Н.А., Чернышев Ф.В., Шевелев А.Е., Шулятьев К.Д., Яшин А.Ю. // Физика плазмы. 2023. T. 49. C. 305.
- Kurskiev G.S., Gusev V.K., Sakharov N.V., Petrov Yu.V., Bakharev N.N., Balachenkov I.M., Bazhenov A.N., Chernyshev F.V, Khromov N.A., Kiselev E.O., Kriku-nov S.V., Minaev V.B., Miroshnikov I.V., Novokhatskii A.N., Zhiltsov N.S., Mukhin E.E., Patrov M.I., Shulyatiev K.D., Shchegolev P.B., Skrekel O.M., Telnova A.Yu., Tkachenko E.E., Tukhmeneva E.A., Tokarev V.A., Tolstyakov S.Yu., Varfolomeev V.I., Voronin A.V., Goryainov V.Yu., Bulanin V.V., Petrov A.V., Ponomarenko A.M., Yashin A.Yu., Kavin A.A., Zhilin E.G., Solovey V.A. // Nuclear Fusion. 2022. V. 62. P. 016011.
- Гусев В.К., Деч А.В., Есипов Л.А., Минаев В.Б., Барсуков А.Г., Игонькина Г.Б., Кузнецов В.В., Панасенков А.А., Соколов М.М., Тилинин Г.Н., Лупин А.В., Марков В.К. // ЖТФ. 2007. Т. 77. С. 28.
- Telnova A.Y., Minaev V.B., Shchegolev P.B., Bakha-rev N.N., Shikhovtsev I.V., Varfolomeev V.I. // J. Phys.: Confer. Series. 2019. V. 1400. P. 077015.
- Курскиев Г.С., Жильцов Н.С., Коваль А.Н., Корнев А.Ф., Макаров А.М., Мухин Е.Е., Петров Ю.В., Саха-ров Н.В., Соловей В.А., Ткаченко Е.Е., Толстяков С.Ю., Чернаков П.В. // Письма ЖТФ. 2021. Т. 47. С. 41.https://doi.org/10.21883/PJTF.2021.24.51799.19019
- Avdeeva G.F., Miroshnikov I.V., Bakharev N.N., Kurskiev G.S., Patrov M.I., Sergeev V.Y., Schegolev P.B. // J. Phys.: Confer. Ser. 2016. V. 666. P. 012002.https://doi.org/10.1088/1742-6596/666/1/012002
- Larionova M.M., Miroshnikov I.V., Gusev V.K., Mina-ev V.B., Patrov M.I., Petrov Yu.V., Sakharov N.V., Schegolev P.B., Telnova A.Yu., Bakharev N.N. // J. Phys.: Confer. Ser. 2019. V. 1400. P. 077018.
- Тельнова А.Ю., Мирошников И.В., Митранкова М.М., Бахарев Н.Н., Гусев В.К., Жильцов Н.С., Киселев Е.О., Курскиев Г.С., Минаев В.Б., Петров Ю.В., Саха-ров Н.В., Щеголев П.Б., Тюхменева Е.А. // Письма ЖТФ. 2021. Т. 47. С. 25.
- Tukhmeneva E.A., Tolstyakov S.Yu., Kurskiev G.S., Gu-sev V.K., Minaev V.B., Petrov Yu.V., Sakharov N.V., Telnova A.Yu., Bakharev N.N., Schegolev P.B., Kiselev E.O. // Plasma Sci. Technol. 2019. V. 21. P. 105104.https://doi.org/10.1088/2058-6272/ab305f
- Kurskiev G.S., Bakharev N.N., Bulanin V.V., Cherny-shev F.V., Gusev V.K., Khromov N.A., Kiselev E.O., Minaev V.B., Miroshnikov I.V., Mukhin E.E., Patrov M.I., Petrov A.V., Petrov Yu.V., Sakharov N.V., Shchegolev P.B., Sladkomedova A.D., Solokha V.V., Telnova A.Yu., Tolstyakov S.Yu., Tokarev V.A., Yashin A.Yu. // Nuclear Fusion. 2019. V. 59. P. 066032.
- Kurskiev G.S., Gusev V.K., Sakharov N.V., Balachen-kov I.M., Bakharev N.N., Bulanin V.V., Chernyshev F.V., Kavin A.A., Kiselev E.O., Khromov N.A., Minaev V.B., Miroshnikov I.V., Patrov M.I., Petrov A.V., Petrov Yu.V., Shchegolev P.B., Telnova A.Yu., Tokarev V.A., Tolstya-kov S.Yu., Tukhmeneva E.A., Varfolomeev V.I., Yashin A.Yu., Zhiltsov N.S. // Nuclear Fusion. 2021. V. 61. P. 064001.
Supplementary files











