The Study of Surface Sliding Discharge Interacting with an Oblique Shock Wave
- Autores: Mursenkova I.V.1, Ivanov I.E.1, Liao Y.1, Ziganshin A.F.1
 - 
							Afiliações: 
							
- Faculty of Physics, Moscow State University
 
 - Edição: Volume 49, Nº 6 (2023)
 - Páginas: 600-606
 - Seção: LOW TEMPERATURE PLASMA
 - URL: https://bakhtiniada.ru/0367-2921/article/view/139577
 - DOI: https://doi.org/10.31857/S0367292123600164
 - EDN: https://elibrary.ru/VEYJSC
 - ID: 139577
 
Citar
Texto integral
Resumo
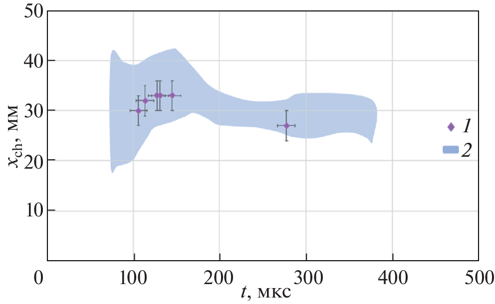
A distributed surface sliding discharge with a duration of 500 ns in supersonic air flows with an oblique shock wave had been experimentally studied. The Mach numbers of the flows were 1.18–1.68, the density was 0.02–0.45 kg/m3. The discharge was initiated in a single pulse mode. With a voltage of 25 kV, the discharge current was about 1 kA. It is shown that the discharge current, as well as the spatio-temporal characteristics of the radiation depend on the parameters of the local rarefaction zone in the boundary layer. In a stationary flow with an oblique shock wave, the discharge is generated as a single channel. Analysis of high-speed shadowgraphy of the flow after discharge showed that a single discharge channel generates a semi-cylindrical shock wave. The purpose of the work was to study the motion of the shock wave generated from the discharge under different conditions of supersonic flow. Comparison of the experimental dynamic of the shock wave with the results of numerical modelling of the flow based on the non-stationary Navier–Stokes equations showed that the value of the thermal energy released in the discharge channel is 0.15–0.36 J.
Sobre autores
I. Mursenkova
Faculty of Physics, Moscow State University
														Email: murs_i@physics.msu.ru
				                					                																			                												                								119991, Moscow, Russia						
I. Ivanov
Faculty of Physics, Moscow State University
														Email: ivanovmai@gmail.com
				                					                																			                												                								119991, Moscow, Russia						
Yu. Liao
Faculty of Physics, Moscow State University
														Email: 565164346@qq.com
				                					                																			                												                								119991, Moscow, Russia						
A. Ziganshin
Faculty of Physics, Moscow State University
							Autor responsável pela correspondência
							Email: ziganshin.af19@physics.msu.ru
				                					                																			                												                								119991, Moscow, Russia						
Bibliografia
- Leonov S.B., Adamovich I.V., Soloviev V.R. // Plasma Sources Sci. Technol. 2016. V. 25. 063001. https://doi.org/10.1088/0963-0252/25/6/063001
 - Mursenkova I.V., Znamenskaya I.A., Lutsky A.E. // J. Phys. D.: Appl. Phys. 2018. V. 51. № 10.https://doi.org/10. 105201. 10.1088/1361-6463/aaa838
 - Стариковский А.Ю., Александров Н.Л. // Физика плазмы. 2021. Т. 47. № 2. С. 126.
 - Webb N., Clifford C., Samimy M. // Exp. Fluids. 2013. V. 54. 1545. https://doi.org/10.1007/s00348-013-1545-z
 - Benard N., Moreau E. // Exp. Fluids. 2014. V. 55. 1846. https://doi.org/10.1007/s00348-014-1846-x
 - Mursenkova I.V., Ivanov I.E., Liao Yu., Kryukov I.A. // Energies. 2022. V. 15. № 6. 2189. https://doi.org/10.3390/en15062189
 - Mursenkova I.V., Kuznetsov A.Yu., Sazonov A.S. // Appl. Phys. Lett. 2019. V. 115. № 11. 114102. https://doi.org/10.1063/1.5116810
 - Mursenkova I.V., Ivanov I.E., Ulanov P., Liao Yu., Sazonov A.S. // Journal of Physics: Conf. Ser. 2020. V. 1698. 012001. https://doi.org/10.1088/1742-6596/1698/1/012001
 - Moreau E., Bayoda D., Benard N. // J. Appl. Phys. 2021. V. 54. 075207. https://doi.org/10.1088/1361-6463/abc44b
 - Atanasov P.A., Vasilev S.G., Kovalyov I.O., Kuz’min G.P., Nesterenko A.A. // J. Phys. D: Appl. Phys. 1988. V. 21. P. 1750. https://doi.org/10.1088/0022-3727/21/12/014
 - Борисов В.М., Демин А.И., Ельцов А.В., Нови-ков В.П., Христофоров О.Б. // Квантовая электроника. 1999. Т. 26. № 3. С. 204.
 - Знаменская И.А., Латфуллин Д.Ф., Луцкий А.Е., Мурсенкова И.В., Сысоев Н.Н. // ЖТФ. 2007. Т. 77. № 5. С. 10.
 - Liao Yu., Mursenkova I.V., Ivanov I.E., Znamen-skaya I.A., Sysoev N.N. // Physics of Fluids. 2020. V. 32. № 10. https://doi.org/10. 106108. 10.1063/5.0025319
 - Знаменская И.А., Латфуллин Д.Ф., Луцкий А.Е., Мурсенкова И.В. // Письма в ЖТФ. 2010. Т. 36. № 17. С. 35.
 - Глушко Г.С., Иванов И.Э., Крюков И.А. // Матем. моделирование. 2009. Т. 21. № 12. С. 103.
 - Архипов Н.О., Знаменская И.А., Мурсенкова И.В., Остапенко И.Ю., Сысоев Н.Н. // Вестник Моск. ун-та. Сер. 3: Физ. астрон. 2014. Т. 1. С. 88.
 - Brunet H., Vincent P. // J. Appl. Phys. 1979. V. 50. № 7. P. 4708. https://doi.org/10.1063/1.326527
 - Райзер Ю.П. Физика газового разряда. М.: Наука, 1992.
 - Попов Н.А. // Физика плазмы. 2011. Т. 37. № 9. С. 863.
 
Arquivos suplementares
				
			
						
						
					
						
						
				







