Numerical Simulation of Turbulent Mixing in a Shallow Lake for Periods of Under-Ice Convection
- 作者: Smirnovsky A.A.1,2, Smirnov S.I.1, Bogdanov S.P.1, Pal’shin N.I.1, Zdorovennov R.E.1, Zdorovennova G.E.1
-
隶属关系:
- Northern Water Problems Institute, Karelian Research Center, Russian Academy of Sciences, 185000, Petrozavodsk, Republic of Karelia, Russia
- Peter the Great St. Petersburg Polytechnic University, 195251, Saint-Petersburg, Russia
- 期: 卷 50, 编号 5 (2023)
- 页面: 622-632
- 栏目: ИССЛЕДОВАНИЯ ПРОЦЕССОВ ВЗАИМОДЕЙСТВИЯ СУШИ С АТМОСФЕРОЙ И ГИДРОЛОГИЧЕСКИХ ПОСЛЕДСТВИЙ ИЗМЕНЕНИЯ КЛИМАТА
- URL: https://bakhtiniada.ru/0321-0596/article/view/140803
- DOI: https://doi.org/10.31857/S0321059623600047
- EDN: https://elibrary.ru/QVUMIO
- ID: 140803
如何引用文章
全文:
详细
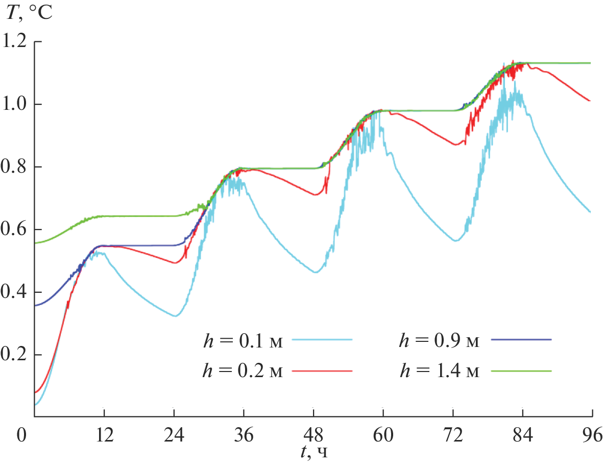
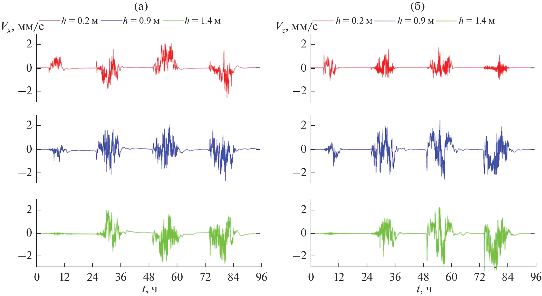
The article presents the results of application of Implicit Large Eddy Simulation method to numerical simulation of under-ice radiatively driven convection, developing in ice-covered water bodies in the moderate zone at the end of freeze-up period. Studies of the radiatively driven convection are of importance because of the role it plays in the temperature regime of lakes and the functioning of lake ecosystems at the end of freeze-up period. The simulation was carried out with the use of the finite-volume software code SINF/Flag-S, developed in SPbPU. The SIMPLEC algorithm with second-order accuracy was used for advancing in time. The discretization of the convective terms was made with the use of QUICK scheme. The results of calculations were used to study variations in the temperature and pulsation velocity components with periodically varying intensity of external energy pumping during the daily cycle. The dissipation of the kinetic energy, background potential energy, and buoyancy flux were evaluated, and changes in these variables during a daily cycle of radiation impact were calculated. The efficiency mixing of water column was evaluated for the period of development of radiatively driven convection in a model domain simulating a small lake covered by ice.
作者简介
A. Smirnovsky
Northern Water Problems Institute, Karelian Research Center, Russian Academy of Sciences, 185000, Petrozavodsk, Republic of Karelia, Russia; Peter the Great St. Petersburg Polytechnic University, 195251, Saint-Petersburg, Russia
Email: sergeysmirnov92@mail.ru
Россия, 185000, Республика Карелия, Петрозаводск; Россия, 195251, Санкт-Петербург
S. Smirnov
Northern Water Problems Institute, Karelian Research Center, Russian Academy of Sciences, 185000, Petrozavodsk, Republic of Karelia, Russia
Email: sergeysmirnov92@mail.ru
Россия, 185000, Республика Карелия, Петрозаводск
S. Bogdanov
Northern Water Problems Institute, Karelian Research Center, Russian Academy of Sciences, 185000, Petrozavodsk, Republic of Karelia, Russia
Email: sergeysmirnov92@mail.ru
Россия, 185000, Республика Карелия, Петрозаводск
N. Pal’shin
Northern Water Problems Institute, Karelian Research Center, Russian Academy of Sciences, 185000, Petrozavodsk, Republic of Karelia, Russia
Email: sergeysmirnov92@mail.ru
Россия, 185000, Республика Карелия, Петрозаводск
R. Zdorovennov
Northern Water Problems Institute, Karelian Research Center, Russian Academy of Sciences, 185000, Petrozavodsk, Republic of Karelia, Russia
Email: sergeysmirnov92@mail.ru
Россия, 185000, Республика Карелия, Петрозаводск
G. Zdorovennova
Northern Water Problems Institute, Karelian Research Center, Russian Academy of Sciences, 185000, Petrozavodsk, Republic of Karelia, Russia
编辑信件的主要联系方式.
Email: sergeysmirnov92@mail.ru
Россия, 185000, Республика Карелия, Петрозаводск
参考
- Мортиков Е.В., Глазунов А.В., Дебольский А.В., Лыкосов В.Н., Зилитинкевич С.С. О моделировании скорости диссипации кинетической энергии турбулентности // ДАН. 2019. Т. 489. № 4. С. 414–418.
- Bai Q., Li R., Li Z., Lepparanta M., Arvola L., Li M. Time-series analyses of water temperature and dissolved oxygen concentration in Lake Valkea-Kotinen (Finland) during ice season // Ecol. Inform. 2016. V. 36. P. 181–189.
- Bengtsson L., Malm J., Terzhevik A., Petrov M., Boyarinov P., Glinsky A., Palshin N. Field investigation of winter thermo- and hydrodynamics in a small Karelian lake // Limnol. Oceanogr. 1996. V. 41. P. 1502–1513.
- Bogdanov S., Zdorovennova G., Volkov S., Zdorovennov R., Palshin N., Efremova T., Terzhevik A., Bouffard D. Structure and dynamics of convective mixing in Lake Onego under ice-covered conditions // Inland Waters. 2019. V. 9. P. 177–192.
- Bouffard D., Zdorovennov R., Zdorovennova G., Pasche N., Wüest A., Terzhevik A. Icecovered Lake Onega: Effects of radiation on convection and internal waves // Hydrobiologia. 2016. V. 780. P. 21–36.
- Bouffard D., Zdorovennova G., Bogdanov S., Efremova T., Lavanchy S., Palshin N., Terzhevik A., Råman Vinnå L., Volkov S., Wüest A., Zdorovennov R., Ulloa H.N. Under-ice convection dynamics in a boreal lake // Inland Waters. 2019. V. 9. P. 142–161.
- Bouffard D., Wüest A. Convection in lakes // Annu. Rev. Fluid Mech. 2019. V. 51. P. 189–215.
- Davies Wykes M.S., Hughes G.O., Dalziel S.B. On the meaning of mixing efficiency for buoyancy-driven mixing in stratified turbulent flows // J. Fluid Mech. 2015. V. 781. P. 261–275.
- Farmer D.M. Penetrative convection in the absence of mean shear // Q. J. R. Meteorol. Soc. 1975. V. 101. P. 869–891.
- Gregg M.C., D’Asaro E.A., Riley J.J., Kunze E. Mixing Efficiency in the Ocean // Annual Rev. Marine Sci. 2018. V. 10. P. 443–473.
- Hughes G.O., Gayen B., Griffiths R.W. Available potential energy in Rayleigh–Bénard convection // J. Fluid Mech. 2013. V. 729. P. R3.
- Jabbari A., Rouhi A., Boegman L. Evaluation of the structure function method to compute turbulent dissipation within boundary layers using numerical simulations // JGR Oceans. 2016. V. 121. P. 5888–5897.
- Jonas T., Terzhevik A.Y., Mironov D.V., Wüest A. Radiatively driven convection in an ice-covered lake investigated by using temperature microstructure technique // J. Geophys. Res. 2003. V. 108. P. 3183.
- Kirillin G., Leppäranta M., Terzhevik A., Granin N., Bernhardt J., Engelhardt C., Efremova T., Golosov S., Palshin N., Sherstyankin P., Zdorovennova G., Zdorovennov R. Physics of seasonally ice-covered lakes: A review // Aquat. Sci. 2012. V. 74. P. 659–682.
- Kirillin G., Aslamov I., Leppäranta M., Lindgren E. Turbulent mixing and heat fluxes under lake ice: The role of seiche oscillations // Hydrol. Earth Syst. Sci. 2018. V. 22. P. 6493–6504.
- Kirillin G., Aslamov I., Kozlov V., Zdorovennov R., Granin N. Turbulence in the stratified boundary layer under ice: Observations from Lake Baikal and a new similarity model // Hydrol. Earth Syst. Sci. 2020. V. 24. P. 1691–1708.
- Kirillin G., Terzhevik A. Thermal instability in freshwater lakes under ice: Effect of salt gradients or solar radiation? // Cold Reg. Sci. Technol. 2011. V. 65. P. 184–190.
- Kelley D. Convection in ice-covered lakes: Effects on algal suspension // J. Plankton Res. 1997. V. 19. P. 1859–1880.
- Mironov D.V., Danilov S.D., Olbers D.J. Large-eddy simulation of radiatively-driven convection in ice covered lakes // Proc. Sixth Workshop Phys. Processes Natural Waters / Ed. X. Casamitjana. Girona, Spain: Univ. Girona, 2001. P. 71–75.
- Mironov D., Terzhevik A., Kirillin G., Jonas T., Malm J., Farmer D. Radiatively driven convection in ice-covered lakes: Observations, scaling, and a mixed layer model // J. Geophys. Res. 2002. V. 107. P. 7-1–7-16.
- Palshin N., Zdorovennova G., Zdorovennov R., Efremova T., Gavrilenko G., Terzhevik A. Effect of Under-Ice Light Intensity and Convective Mixing on Chlorophyll a Distribution in a Small Mesotrophic Lake // Water Resour. 2019. V. 46. P. 384–394.
- Peltier W.R., Caulfield C.P. Mixing efficiency in stratified shear flows // Annu. Rev. Fluid Mech. 2003. V. 35. P. 135–167.
- Salehipour H., Peltier W.R. Diapycnal diffusivity, turbulent Prandtl number and mixing efficiency in Boussinesq stratified turbulence // J. Fluid Mech. 2015. V. 775. P. 464–500.
- Salmi P., Salonen K. Regular build-up of the spring phytoplankton maximum before ice-break in a boreal lake // Limnol. Oceanogr. 2016. V. 61. P. 240–253.
- Salonen K., Pulkkanen M., Salmi P., Griffiths R. Interannual variability of circulation under spring ice in a boreal lake // Limnol. Oceanogr. 2014. V. 59. P. 2121–2132.
- Smirnov S., Smirnovsky A., Bogdanov S. The Emergence and Identification of Large-Scale Coherent Structures in Free Convective Flows of the Rayleigh-Bénard Type // Fluids. 2021. V. 6. P. 431.
- Smirnov S., Smirnovsky A., Zdorovennova G., Zdorovennov R., Palshin N., Novikova I., Terzhevik A., Bogdanov S. Water Temperature Evolution Driven by Solar Radiation in an Ice-Covered Lake: A Numerical Study and Observational Data // Water. 2022. V. 14. P. 4078.
- Stepanenko V., Mammarella I., Ojala A., Miettinen H., Lykosov V., Vesala T. LAKE 2.0: a model for temperature, methane, carbon dioxide and oxygen dynamics in lakes // Geosci. Model Development. 2016. V. 9. P. 1977–2006.
- Ulloa H.N., Wüest A., Bouffard D. Mechanical energy budget and mixing efficiency for a radiatively heated ice-covered waterbody // J. Fluid Mech. 2018. V. 852. P. R1.
- Volkov S., Bogdanov S., Zdorovennov R., Zdorovennova G., Terzhevik A., Palshin N., Bouffard D., Kirillin G. Fine scale structure of convective mixed layer in ice-covered lake // Environ. Fluid Mech. 2019. V. 19. P. 751–764.
- Winters K.B., Lombard P.N., Riley J.J., D’Asaro E.A. Available potential energy and mixing in density-stratified fluids // J. Fluid Mech. 1995. V. 289. P. 115–228.
补充文件










