Statistical Modeling of Extreme Precipitation in Summer in the Baikal Region with the Use of the Correlation Theory of Random Fields
- Авторлар: Bolgov M.V.1, Trubetskova M.D.1
-
Мекемелер:
- Water Problems Institute, Russian Academy of Sciences, 119333, Moscow, Russia
- Шығарылым: Том 50, № 3 (2023)
- Беттер: 263-273
- Бөлім: ВОДНЫЕ РЕСУРСЫ И РЕЖИМ ВОДНЫХ ОБЪЕКТОВ
- URL: https://bakhtiniada.ru/0321-0596/article/view/134856
- DOI: https://doi.org/10.31857/S0321059623030057
- EDN: https://elibrary.ru/CZDRVF
- ID: 134856
Дәйексөз келтіру
Толық мәтін
Аннотация
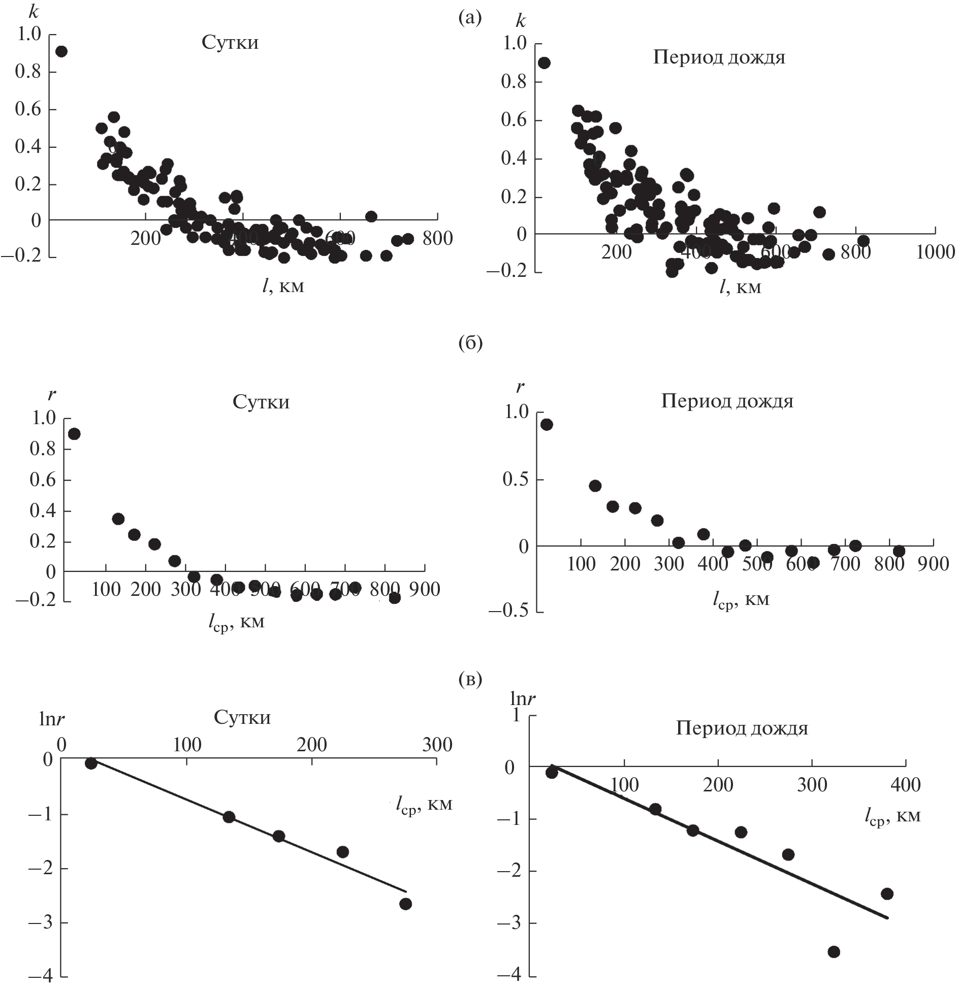
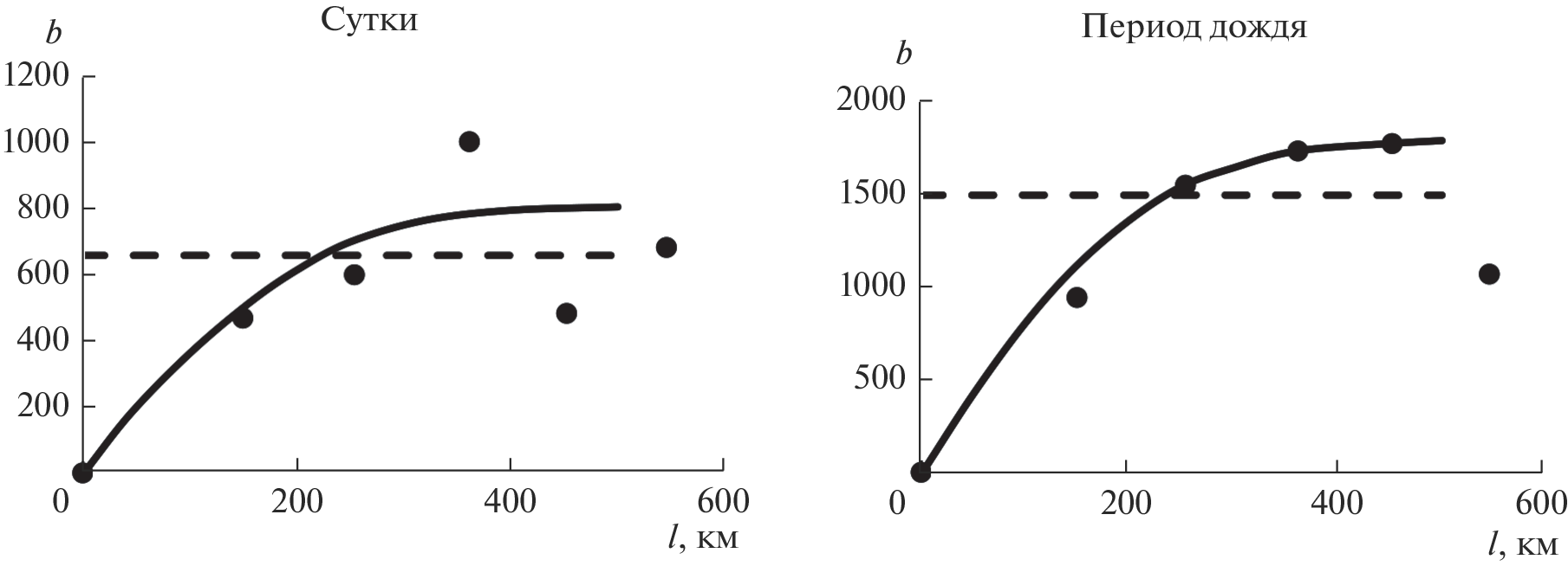
A probabilistic model of the sums of extreme precipitation was developed for heavy showers covering large areas in the Baikal region. The spatial correlation functions of precipitation fields over one day and the entire rain period were studied. Data on the Iya River basin were used to evaluate the errors in estimating the mean values over a specified contour of extreme precipitation. Errors in the interpolation of precipitation estimates for the Baikal region were evaluated in the absence of observation data with estimation of the errors of the obtained values by Drozdov–Shepelevskii formulas. These errors amounted to about 10–15% and more. The specific features of precipitation field structures were studied with the use of their expansion in series in natural orthogonal functions for one day and over a rain period for different samples: for the entire combination of cases and for samples containing 10 and 30 maximal precipitation totals for each weather station, i.e., for extreme events. It was found that, if the observation data are limited to a range of maximal values, the structure of precipitation fields is simplified and the first 4–5 decomposition components are enough for its description. The obtained results are of importance for forecast problems and for the construction of simulation models of precipitation fields for further use in deterministic runoff simulation.
Авторлар туралы
M. Bolgov
Water Problems Institute, Russian Academy of Sciences, 119333, Moscow, Russia
Email: bolgovmv@mail.ru
Россия, 119333, Москва
M. Trubetskova
Water Problems Institute, Russian Academy of Sciences, 119333, Moscow, Russia
Хат алмасуға жауапты Автор.
Email: bolgovmv@mail.ru
Россия, 119333, Москва
Әдебиет тізімі
- Алексеев Г.А. Определение вероятности гидрологических и климатологических явлений, повторяющихся несколько раз в году // Исследования процессов формирования стока и методика гидрологических расчетов. Тр. ГГИ. 1954. Вып. 43(97). С. 106–112.
- Багров Н.А. Аналитическое представление последовательностей метеорологических полей посредством естественных ортогональных составляющих // Тр. ЦИП. 1959. Вып. 74. С. 3–27.
- Болгов М.В. Моделирование многомерных гидрологических характеристик методом разложения по естественным ортогональным функциям // Метеорология и гидрология. 1994. № 7. С. 82–95.
- Болгов М.В. О точности расчетов максимального стока // Вод. ресурсы. 1988. № 6. С. 21–31.
- Болгов М.В., Коробкина Е.А., Филиппова И.А., Осипова Н.В. Об учете оценок предельных значений стока при построении функции распределения максимальных расходов воды // Гидротех. стр-во. 2019. № 1. С. 23–28.
- Булыгина О.Н., Разуваев В.Н., Александрова Т.М. Описание массива данных суточной температуры воздуха и количества осадков на метеорологических станциях России и бывшего СССР (TTTR). http://meteo.ru/data/162-temperature-precipitation#описание-массива-данных
- Гандин Л.С., Каган Р.Л. Статистические методы интерпретации метеорологических данных. Л.: Гидрометеоиздат, 1976. 360 с.
- Дроздов О.А., Шепелевский А.А. Теория интерполяции в стохастическом поле метеорологических элементов и ее применение к вопросам метеорологических карт и рационализации сети // Тр. НИУ ГУГМС. 1946. Сер. 1. Вып. 13. С. 65–115.
- Каган Р.Л. К оценке репрезентативности осадкомерных данных // Тр. ГГО. 1966. Вып. 191. С. 22–34.
- Колмогоров А.Н. Локальная структура турбулентности в несжимаемой вязкой жидкости при очень больших числах Рейнольдса // ДАН СССР. 1941. Т. 30. № 4. С. 299–303.
- Крицкий С.Н., Менкель М.Ф. Гидрологические основы управления речным стоком. М.: Наука, 1981. 255 с.
- Мещерская А.В., Руховец Л.В., Юдин М.И., Яковлева Н.И. Естественные составляющие метеорологических полей / Под ред. М.И. Юдина. Л.: Гидрометеоиздат, 1970. 199 с.
- Огородников В.А., Каргаполова Н.А., Басова К.В., Ильина А.А., Сересева О.В. Численные стохастические модели метеорологических процессов и полей и некоторые их приложения // Вод. хоз-во России. 2012. № 4. С. 33–42.
- Огородников В.А., Сересева О.В. Мультипликативная численная стохастическая модель полей суточных сумм жидких осадков и ее использование для оценки статистических характеристик экстремальных режимов их выпадения // Оптика атмосферы и океана. 2015. Т. 28. № 3. С. 238–245.
- СП 33-101-2003. Определение основных расчетных гидрологических характеристик. М.: Госстрой России, 2004. 70 с.
- Христофоров А.В. Надежность расчетов речного стока. М.: Изд-во Моск. ун-та, 1993. 165 с.
- Embrechts P., Kluppelberg C., Mokosh T. Modeling Extreme Events. Berlin: Springer, 1977. 645 p.
- Feki H., Slimani M., Cudennec C. Geostatistically based optimization of a rainfall monitoring network extension: case of the climatically heterogeneous Tunisia // Hydrol. Res. 2017. V. 48 (2). P. 514–541.
- Foehn A., Hernández J.G., Schaefli B., Cesare D.G. Spatial interpolation of precipitation from multiple rain gauge networks and weather radar data for operational applications in Alpine catchments // J. Hydrol. 2018. V. 563. P. 1092–1110.
- Handbook of Hydrology / Ed. D.R. Maidment. L.: McGraw-Hill, 1992. 507 p.
- Hosking J.R.M. L-moments: Analysis and estimation of distribution using linear combination of order statistics // J. Roy. Statist. 1990. V. 52. № 1. P. 105–112.
- Kyriakidis P.C., Kim J., Miller N.L. Geostatistical Mapping of Precipitation from Rain Gauge Data Using Atmospheric and Terrain Characteristics // J. Applied Meteorol. Climatol. 2001. V. 40. Iss. 11. P. 1855–1877.
- Lorenz E.N. Empirical orthogonal functions and statistical weather prediction. Cambridge: MIT, Department Meteorol., Statistical Forecasting Project, 1956. 49 p.
- Omer T., Ul Hassan M., Hussain I., Ilyas M., Hashmi S.G.M., Khan Y.A. Optimization of Monitoring Network to the Rainfall Distribution by Using Stochastic Search Algorithms: Lesson from Pakistan // Tellus A: Dynamic Meteorol. and Oceanogr. 2022. V. 74. P. 333–345.
- Ozturk D., Gul F.K. Geostatistical Approach for Spatial Interpolation of Meteorological Data // Anais da Academia Brasileira de Ciências. 2016. V. 88 (4). P. 2121–2136.
Қосымша файлдар







