Physiological concentrations of calciprotein particles trigger activation and pro-inflammatory response in endothelial cells and monocytes
- Authors: Shishkova D.K.1, Markova V.E.1, Markova Y.O.1, Sinitsky M.Y.1, Sinitskaya A.V.1, Matveeva V.G.1, Torgunakova E.A.1, Lazebnaya A.I.1, Stepanov A.D.1, Kutikhin A.G.1
-
Affiliations:
- Research Institute for Complex Issues of Cardiovascular Diseases
- Issue: Vol 90, No 1 (2025)
- Pages: 144-172
- Section: Articles
- URL: https://bakhtiniada.ru/0320-9725/article/view/287173
- DOI: https://doi.org/10.31857/S0320972525010104
- EDN: https://elibrary.ru/CPGOFV
- ID: 287173
Cite item
Abstract
Supraphysiological concentrations of calciprotein particles (CPPs), which are indispensable scavengers of excessive Ca2+ and PO43– ions in blood, induce pro-inflammatory activation of endothelial cells (ECs) and monocytes. Here, we determined physiological levels of CPPs (10 μg/mL calcium, corresponding to 10% increase in Ca2+ in the serum or medium) and investigated whether the pathological effects of calcium stress depend on the calcium delivery form, such as Ca2+ ions, albumin- or fetuin-centric calciprotein monomers (CPM-A/CPM-F), and albumin- or fetuin-centric CPPs (CPP-A/CPP-F). The treatment with CPP-A or CPP-F upregulated transcription of pro-inflammatory genes (VCAM1, ICAM1, SELE, IL6, CXCL8, CCL2, CXCL1, MIF) and promoted release of pro-inflammatory cytokines (IL-6, IL-8, MCP-1/CCL2, and MIP-3α/CCL20) and pro- and anti-thrombotic molecules (PAI-1 and uPAR) in human arterial ECs and monocytes, although these results depended on the type of cell and calcium-containing particles. Free Ca2+ ions and CPM-A/CPM-F induced less consistent detrimental effects. Intravenous administration of CaCl2, CPM-A, or CPP-A to Wistar rats increased production of chemokines (CX3CL1, MCP-1/CCL2, CXCL7, CCL11, CCL17), hepatokines (hepassocin, fetuin-A, FGF-21, GDF-15), proteases (MMP-2, MMP-3) and protease inhibitors (PAI-1) into the circulation. We concluded that molecular consequences of calcium overload are largely determined by the form of its delivery and CPPs are efficient inducers of mineral stress at physiological levels.
Full Text
Принятые сокращения: БСФ – фетуин-A из бычьей сыворотки; КПМ – кальципротеиновые мономеры; КПМ-А – альбуминовые КПМ; КПМ-Ф – фетуиновые КПМ; КПЧ – кальципротеиновые частицы; КПЧ-А – альбуминовые КПЧ; КПЧ-Ф – фетуиновые КПЧ; ФИТЦ – изотиоцианат флюоресцеина; ФСБД – фосфатно-солевой буфер по Дульбекко; ЭК – эндотелиальные клетки.
ВВЕДЕНИЕ
Кальципротеиновые частицы (КПЧ) и кальципротеиновые мономеры (КПМ) формируются в результате взаимодействия молекул фетуина-А с новообразованными кластерами фосфата кальция. Формирование КПЧ, нейтрализующих избыточные ионы Ca2+ и PO43−, представляет собой один из основных механизмов регуляции минерального гомеостаза [1–6]. Альбумин, являющийся наиболее распространённым белком сыворотки, ответственен за выведение циркулирующих ионов Ca2+ [5, 7], тогда как фетуин-А действует как минеральный шаперон, стабилизируя фосфат кальция в виде коллоидных КПМ или способствуя их агрегации в корпускулярные КПЧ [5, 7]. После своего формирования КПЧ удаляются из кровотока эндотелиальными клетками (ЭК) [8–15], моноцитами [13], а также макрофагами печени и селезёнки [16–19]. Формирование КПМ и КПЧ является эволюционным механизмом, предотвращающим перенасыщение крови ионами Ca2+ и PO43− (например, в результате костной резорбции) и препятствующим внескелетной кальцификации – патологическому состоянию, часто встречающемуся у пациентов на поздних стадиях хронической болезни почек [20–22]. В то же время интернализация КПЧ ЭК и моноцитами/макрофагами и их растворение в лизосомах запускают цепь патологических процессов, включающих увеличение концентрации цитозольного Ca2+, митохондриальный и эндоплазматический стресс, активацию сигнальных путей транскрипционного фактора NF-κB и высвобождение провоспалительных цитокинов (к примеру, IL-6, IL-8 и MCP-1/CCL2), что в конечном итоге способствует развитию хронического стерильного воспаления низкой интенсивности [8–19, 23–26]. Лечение селективным ингибитором фактора некроза опухоли (TNF)-α инфликсимабом снижало количество КПМ и КПЧ в сыворотке крови пациентов с аутоиммунными заболеваниями [27], что свидетельствует об эффективности противовоспалительной терапии в подавлении провоспалительной активации эндотелия и моноцитов/макрофагов, связанной с воздействием КПЧ.
В экспериментальных исследованиях применяют различные концентрации КПЧ: от 25 мкг/мл [13, 15] до 100–200 мкг/мл кальция [16–18, 25, 28] в зависимости от типа клеток и продолжительности воздействия. Повышенная молярная концентрация ионизированного кальция в сыворотке крови (Ca2+) является фактором риска инфаркта миокарда, ишемического инсульта и смерти от болезней системы кровообращения [11, 29, 30]. Причиной инфаркта миокарда и ишемического инсульта является развитие атеросклероза, которое инициируется активацией эндотелия и нарушением его целостности [31–35]. Средний межквартильный интервал между рисковыми (верхними) и протективными (нижними) уровнями ионизированного кальция составляет 0,12 ммоль/л (приблизительно 10% от среднего референсного значения или 4,8 мкг/мл) [11]; таким образом, для получения клинически значимых результатов количество кальция, добавляемого к клеточным культурам или вводимого экспериментальным животным, не должно превышать этих значений. Адекватная количественная оценка физиологических доз КПЧ и КПМ должна учитывать их перерасчёт с учётом соответствующей массы ионизированного кальция (например, добавленного в виде CaCl2), чтобы обеспечить 10%-ное увеличение содержания ионизированного кальция в культуральной среде.
Хотя неблагоприятные последствия кальциевого стресса достаточно хорошо описаны в литературе [36–38], остаётся неясным, определяются ли его патологические эффекты источником кальция (свободные ионы Ca2+, коллоидные КПМ или корпускулярные КПЧ) или исключительно количеством кальция в микроокружении. Ранее сообщалось, что стимуляция кальций-чувствительного рецептора путём увеличения концентрации внеклеточного Ca2+ способствует интернализации КПЧ, что приводит к активации инфламмасомы NLRP3 и сигнального пути IL-1β [39]. Патологические эффекты КПЧ во многом зависят от их кристалличности (аморфные первичные КПЧ и кристаллические вторичные КПЧ) и плотности (КПЧ высокой плотности, осаждающиеся при центрифугировании ≤ 16 000 g, и КПЧ низкой плотности, не осаждающиеся при этих параметрах центрифугирования) [40]. Уровни КПЧ высокой плотности в сыворотке крови положительно коррелируют с высоким содержанием провоспалительного цитокина эотаксина, тогда как уровни КПЧ низкой плотности отрицательно коррелируют с концентрацией другого провоспалительного цитокина IL-8 [40]. Увеличенный гидродинамический радиус КПЧ, который коррелирует с нарушением функции почек и возраст-зависимым сосудистым ремоделированием, связан со смертью от болезней системы кровообращения у пациентов с заболеваниями периферических артерий [41], а также с кальцификацией сосудов [42] и с общей смертностью у пациентов с терминальной хронической почечной недостаточностью [43]. Воздействие КПЧ активирует ремоделирование сосудистой стенки, в том числе коллагеногенез, формирование внеклеточного матрикса [44] и остеохондрогенную дифференцировку сосудистых гладкомышечных клеток, что в значительной степени зависит от распределения размеров частиц, минерального состава и кристалличности КПЧ [45]. Недавние исследования продемонстрировали связь между увеличением концентрации КПЧ и ускоренной кристаллизацией КПЧ с хронической болезнью почек [44], инфарктом миокарда с подъёмом сегмента ST [46] и смертью от болезней системы кровообращения у пациентов с терминальной хронической почечной недостаточностью [47] или сахарным диабетом 2 типа [48]. Удаление КПЧ из крови приводило к снижению активности хронического воспаления, дисфункции эндотелия, гипертрофии левого желудочка и сосудистой кальцификации [49]. Ингибирование кристаллизации КПЧ предотвращало кальцификацию аорты крыс, вызванную гиперфосфатемией [50].
Количественная оценка КПЧ в основном основывается на определении концентрации кальция на единицу объёма [12, 14, 16]. Искусственно синтезированные магний-протеиновые частицы (МПЧ), не содержащие кальция, не показали существенной токсичности при их добавлении к культурам ЭК или внутривенном введении лабораторным животным [11]. Это указывает на то, что именно концентрация кальция является основным фактором, определяющим последствия минерального стресса. Однако внутриклеточное распределение кальция может варьировать в зависимости от способа его доставки – от стабильного и контролируемого поступления ионов Ca2+ через мембрану клетки [51, 52] до резкого и неконтролируемого повышения концентрации ионов Ca2+ в цитозоле после частичного растворения КПЧ в лизосомах [11]. Данные особенности метаболизма кальция могут существенно модулировать транскрипцию генов ЭК при различных видах кальциевого стресса. По этой причине изучение патофизиологии нарушений минерального гомеостаза требует понимания молекулярного ответа ЭК на различные формы доставки кальция (циркулирующие ионы Ca2+, КПМ и КПЧ).
В настоящем исследовании мы изучили, определяет ли форма доставки кальция реакцию ЭК и моноцитов на физиологически значимый минеральный стресс, который был достигнут добавлением 10 мкг/мл кальция (количество, достаточное для 10%-ного увеличения уровня ионизированного кальция) в культуральную среду или внутривенным введением данной концентрации кальция крысам Wistar. Мы обнаружили, что инкубация первичных артериальных ЭК человека с альбуминовыми КПЧ (КПЧ-А) инициировала их провоспалительную активацию, которая проявлялась повышенным выделением провоспалительных цитокинов (IL-6, IL-8, MCP-1/CCL2, MIP-3α, PAI-1, uPAR) и подтверждалась увеличением экспрессии генов, кодирующих провоспалительные молекулы клеточной адгезии (VCAM1, ICAM1, SELE) и провоспалительные цитокины (IL6, CXCL8, CCL2 и CXCL1). Инкубация с фетуиновыми КПЧ (КПЧ-Ф) также способствовала высвобождению IL-6, IL-8 и MCP-1/CCL2 и повышала экспрессию генов, кодирующих вышеуказанные молекулы клеточной адгезии (VCAM1, ICAM1, SELE и SELP) и провоспалительные цитокины (IL6, CXCL1 и MIF). Аналогичным образом инкубация моноцитов с КПЧ-А в условиях пульсирующего потока способствовала высвобождению IL-6, IL-8, MIP-1α/1β, MIP-3α, CXCL1, CXCL5, PAI-1, uPAR, NGAL и MMP-9. Добавление свободных ионов Ca2+ и альбуминовых КПМ (КПМ-А) вызывало лишь незначительные изменения генной экспрессии и выделения цитокинов первичными артериальными ЭК и моноцитами. Внутривенное введение избытка ионов Ca2+ (в виде CaCl2), КПМ-А или КПЧ-А крысам линии Wistar вызывало системный воспалительный ответ, включавший повышение содержания цитокинов, гепатокинов и протеаз. Мы предполагаем, что патологические эффекты КПЧ in vitro определяются локальным кальциевым стрессом после их растворения в лизосомах, в то время как воспалительный ответ на внутривенное болюсное введение кальция в меньшей степени зависит от формы его доставки. Тем не менее даже физиологические дозы КПЧ индуцировали провоспалительную активацию ЭК и моноцитов, а также системный воспалительный ответ in vivo.
МАТЕРИАЛЫ И МЕТОДЫ
Синтез и количественный анализ КПМ и КПЧ. Для приготовления смеси для синтеза КПМ и КПЧ 340 мг бычьего сывороточного альбумина (БСА, «Sigma-Aldrich», США) или 8 мг фетуина-A из бычьей сыворотки (БСФ, «Sigma-Aldrich») растворяли в 4 мл физиологического раствора с последующим добавлением 2 мл Na2HPO4 (24 ммоль/л, «Sigma-Aldrich») и 2 мл CaCl2 (40 ммоль/л, «Sigma-Aldrich»). Смесь ресуспендировали после добавления каждого реагента. Конечные концентрации компонентов в смеси составляли 42 мг/мл для БСА и 1 мг/мл для БСФ (что эквивалентно медианному уровню в сыворотке крови человека [11]), 10 ммоль/л для CaCl2 (3,2 мг кальция) и 6 ммоль/л для Na2HPO4. Затем суспензию аликвотировали в 8 микропробирок (по 1 мл на пробирку), которые помещали в предварительно нагретый (37 °C) нагревательный блок (Термит, «ДНК-Технология», Россия) и инкубировали в течение 10 мин. После этой процедуры смесь содержала три источника кальция: свободные ионы Ca2+, КПМ (КПМ-А или КПМ-Ф, фетуиновые КПМ) и КПЧ (КПЧ-А или КПЧ-Ф).
Полученную суспензию распределяли по четырём ультрацентрифужным пробиркам (по 2 мл на пробирку, «Beckman Coulter», США) и центрифугировали при 200 000 g (OPTIMA MAX-XP, «Beckman Coulter») в течение 1 ч для осаждения КПЧ-А/КПЧ-Ф, которые затем ресуспендировали в стерильной деионизированной воде в разведении 1 : 200 и визуализировали с помощью сканирующей электронной микроскопии (S-3400N, «Hitachi», Япония) при ускоряющем напряжении 10 или 30 кВ. КПЧ из атеросклеротических бляшек и сыворотки крови человека инкубировали в культуральных флаконах («Wuxi NEST Biotechnology», КНР) в течение 6 недель после добавления 3 мл гомогената бляшек или 3 мл сыворотки, 1 ммоль/л CaCl2 и 1 ммоль/л Na2HPO4 к 7 мл среды Игла, модифицированной по Дульбекко (DMEM, «ПанЭко», Россия), содержащей 10% фетальной бычьей сыворотки (ФБС, «Capricorn Scientific», Германия), 1% раствора L-глутамина, пенициллина и стрептомицина («Thermo Fisher Scientific», США) и 0,4% амфотерицина B («Thermo Fisher Scientific»). Бляшки гомогенизировали в соответствии с описанной ранее методикой [8]. После инкубации в течение 6 недель КПЧ осаждали и визуализировали при помощи сканирующей электронной микроскопии, в соответствии с описанной ранее методикой [8]. Надосадок с КПМ-А/КПМ-Ф и свободными ионами Ca2+ переносили в центрифужные концентраторы с порогом молекулярной массы 30 кДа («Guangzhou Jet Bio-Filtration», КНР) и центрифугировали при 1800 g в течение 25 мин для разделения КПМ-А/КПМ-Ф (ретентат) и свободных ионов Ca2+ (фильтрат).
Концентрацию кальция в КПЧ-А/КПЧ-Ф, КПМ-А/КПМ-Ф и в виде свободных ионов Ca2+ измеряли посредством колориметрического анализа с использованием ортокрезолфталеинкомплексона и диэтаноламина (CalciScore, «AppScience Products», Россия) после разведения образца 1 : 30, 1 : 10 и 1 : 10 соответственно. Концентрацию альбумина измеряли с использованием набора BCA Protein Assay Kit («Thermo Fisher Scientific») после разведения 1 : 200 ретентата, содержащего КПМ (фильтрат, содержащий свободные ионы Ca2+, не разбавляли). Спектрофотометрию (Multiskan Sky, «Thermo Fisher Scientific») проводили на длине волны 575 нм (кальций) и 562 нм (альбумин). Все процедуры проводили в стерильных условиях.
Оценка дозы. Количество кальция, необходимое для 10%-ного увеличения содержания ионизированного кальция в среде, оценивали путем добавления 5, 10, 15 или 20 мкг кальция (в форме CaCl2), растворённого в водном растворе БСА (300 мг/мл, средняя концентрация альбумина в ретентате) или БСФ (28 мг/мл, средняя концентрация фетуина-A в ретентате) на 1 мл бессывороточной культуральной среды (EndoLife, «AppScience Products») или путём добавления 10, 15, 20 или 40 мкг кальция, растворённого в водном растворе БСА (300 мкг/мл), на 1 мл сыворотки крыс. Смесь ресуспендировали и инкубировали в течение 1 ч, после чего измеряли концентрацию ионизированного кальция Ca2+ (Konelab 70i, «Thermo Fisher Scientific»). В качестве отрицательного контроля использовали среду EndoLife и сыворотку крыс без добавления CaCl2. Согласно нашему предыдущему исследованию, 10%-ное увеличение содержания ионизированного кальция (0,10–0,14 ммоль/л (от 4,0 до 5,6 мкг/мл); в среднем 0,12 ммоль/л (4,8 мкг/мл) для сыворотки человека) соответствует межквартильному интервалу между верхним (рисковым) и нижним (протективным) квартилями.
Культивирование клеток. Первичные ЭК коронарной артерии человека (HCAEC, «Cell Applications», США) и ЭК внутренней грудной артерии человека (HITAEC, «Cell Applications») культивировали во флаконах Т-75, согласно протоколу производителя, в среде EndoBoost (EB1, «AppScience Products»), используя для пересева клеток 0,25%-ный раствор трипсина-ЭДТА («ПанЭко») и 10%-ный ФБС для ингибирования трипсина. Непосредственно перед экспериментами среду EndoBoost заменяли на бессывороточную среду EndoLife, в промежутке дважды промывая клеточные культуры тёплым (37 °C) раствором фосфатно-солевого буфера по Дульбекко без Ca2+ и Mg2+ (ФСБД, «БиоЛот», Россия) для удаления остаточных компонентов сыворотки. HCAEC и HITAEC культивировали параллельно в проточных камерах («Ibidi», Германия) или 6-луночных планшетах («Wuxi NEST Biotechnology») до достижения конфлюэнтности.
Моноциты получали из крови 5 здоровых добровольцев (авторов исследования) путём последовательного выделения мононуклеарных клеток периферической крови в градиенте фиколла (1077 г/см3, «ПанЭко») с последующей положительной магнитной сепарацией CD14+ клеток с использованием набора EasySep Magnet («STEMCELL Technologies», США) и набора для выделения моноцитов («STEMCELL Technologies»), в соответствии с инструкциями производителя, в стерильных условиях. Количество моноцитов определяли с помощью автоматического счётчика клеток Countess II («Thermo Fisher Scientific») и камер для подсчёта клеток («Thermo Fisher Scientific»).
Анализ интернализации. Для анализа интернализации КПМ и КПЧ ЭК использовали КПМ-А и КПЧ-А, меченные флюоресцеинизотиоцианат-меченым БСА (ФИТЦ-БСА, «Thermo Fisher Scientific») либо во время синтеза (путём добавления 750 мкг ФИТЦ-БСА в концентрации 5 мкг/мкл), либо после синтеза путём инкубации осаждённых КПЧ-А с 125 мкг (25 мкл) ФИТЦ-БСА в течение 1 ч при 4 °C и инкубации 500 мкл ретентата (КПМ-А) с 250 мкг (50 мкл) ФИТЦ-БСА в течение 1 ч при 4 °C после перемешивания. Синтез КПМ-А и КПЧ-А проводили в темноте менее чем за 24 ч до эксперимента. После мечения осаждённые КПЧ-А ресуспендировали в ФСБД, центрифугировали при 13 000 g (Microfuge 20R, «Beckman Coulter») в течение 10 мин для удаления несвязавшегося ФИТЦ-БСА и далее ресуспендировали в 400 мкл ФСБД.
Ламинарный поток создавали с использованием системы Ibidi Pump System Quad («Ibidi») с четырьмя отдельными проточными модулями (по одной камере на модуль) и набором Perfusion Set Yellow/Green («Ibidi»). Перед началом эксперимента HCAEC и HITAEC культивировали до достижения конфлюэнтности в проточных камерах (350 000 клеток на камеру) и подвергали воздействию ламинарного потока (15 дин/см2) в бессывороточной среде EndoLife в течение 24 ч. Затем меченные ФИТЦ КПМ-А и КПЧ-А добавляли в систему (10 мкг кальция на 1 мл среды; 150 мкг кальция на камеру). Всего было проведено три последовательных эксперимента: 1) с использованием КПМ-А и КПЧ-А, меченных ФИТЦ во время их синтеза; 2) с использованием КПМ-А и КПЧ-А, меченных ФИТЦ после их синтеза; 3) с использованием немеченых КПМ-А и КПЧ-А. ЭК инкубировали с КПМ-А и КПЧ-А в течение 1 ч; ядра окрашивали красителем Hoechst 33342 (2 мкг/мл, «Thermo Fisher Scientific») в течение 5 мин. После тщательной промывки меченные ФИТЦ КПМ-А и КПЧ-А визуализировали с использованием конфокальной микроскопии (LSM 700, «Carl Zeiss», Германия).
Для изучения колокализации лизосом и меченных ФИТЦ КПМ и КПЧ использовали КПМ-А, КПМ-Ф, КПЧ-А и КПЧ-Ф, меченные ФИТЦ, как описано выше. ФИТЦ-меченые КПМ-А, КПМ-Ф, КПЧ-А и КПЧ-Ф (10 мкг кальция на 1 мл среды, 4 мкг кальция на лунку) добавляли к конфлюэнтным культурам HCAEC и HITAEC в 8-луночных камерах («Ibidi») на 3 ч. Затем культуральную среду заменяли на свежую, содержащую pH-сенсор LysoTracker Red (1 мкмоль/л, «Thermo Fisher Scientific»), и инкубировали в течение 1 ч. В качестве контроля использовали свободный ФИТЦ-БСА (60 мкг); ядра окрашивали Hoechst 33342 в течение 10 мин. После тщательной промывки меченные ФИТЦ КПМ-А, КПМ-Ф, КПЧ-А и КПЧ-Ф визуализировали с использованием конфокальной микроскопии.
Добавление свободных ионов Ca2+, КПМ и КПЧ к ЭК и моноцитам. Для исследования реакции ЭК на одинаковые концентрации кальция в различных формах к конфлюэнтным культурам HCAEC и HITAEC на 24 ч добавляли ФСБД (контроль), свободные ионы Ca2+ (в форме CaCl2), КПМ (КПМ-А или КПМ-Ф) или КПЧ (КПЧ-А или КПЧ-Ф) (10 мкг кальция на 1 мл среды; 20 мкг кальция на лунку 6-луночного планшета; n = 18 лунок на группу). Для нивелирования потенциальных защитных эффектов белков во все лунки в соответствующих экспериментах также добавляли БСА (12 мг; средняя масса альбумина в добавленных КПМ-А) или БСФ (0,33 мг; средняя масса фетуина-А в КПМ-Ф). Среду EndoBoost заменяли на бессывороточную среду EndoLife непосредственно перед началом эксперимента. После инкубации в течение 24 ч клетки визуализировали при помощи фазово-контрастной микроскопии. После удаления среды клетки промывали холодным (4 °C) ФСБД и лизировали в реагенте TRIzol («Thermo Fisher Scientific») для выделения РНК, согласно протоколу производителя. Культуральную среду центрифугировали при 2000 g (MiniSpin Plus, «Eppendorf», США) для удаления клеточного детрита, переносили в новые пробирки и замораживали при −80 °C.
Для оценки цитотоксичности различных форм кальциевого стресса проводили микропланшетный колориметрический анализ с использованием водорастворимой соли тетразолия (WST-8) и окрашивание аннексином V/пропидия йодидом с последующей проточной цитометрией. Для оценки интенсивности клеточного метаболизма HCAEC и HITAEC культивировали в 96-луночных планшетах («Wuxi NEST Biotechnology») до достижения конфлюэнтности в среде EndoBoost с последующей её заменой на бессывороточную среду EndoLife и добавлением ФСБД (контроль), свободных ионов Ca2+ (в форме CaCl2), КПМ (КПМ-А или КПМ-Ф) или КПЧ (КПЧ-А или КПЧ-Ф) (10 мкг кальция на 1 мл среды; 2 мкг кальция на лунку 96-луночного планшета; n = 12 лунок на группу). После инкубации в течение 24 ч среду заменяли на 100 мкл свежей бессывороточной среды EndoLife и добавляли 10 мкл реагента WST-8 («Wuhan Servicebio Technology», КНР) на 2 ч. Продукты реакции детектировали посредством спектрофотометрии при длине волны 450 нм.
Для окрашивания аннексином V/пропидия йодидом HCAEC и HITAEC культивировали в 6-луночных планшетах («Wuxi NEST Biotechnology») до состояния конфлюэнтности в среде EndoBoost с последующей её заменой на бессывороточную среду EndoLife и добавлением на 24 ч ФСБД (контроль), свободных ионов Ca2+ (в форме CaCl2), КПМ (КПМ-А или КПМ-Ф) или КПЧ (КПЧ-А или КПЧ-Ф) (10 мкг кальция на 1 мл среды, 20 мкг кальция на лунку 6-луночного планшета). Затем ЭК отделяли от культурального пластика с использованием раствора Accutase («Capricorn Scientific») и анализировали с помощью набора для окрашивания аннексином V/пропидия йодидом (ab14085, «Abcam», Великобритания), в соответствии с протоколом производителя. Проточную цитометрию выполняли с использованием прибора CytoFlex и программного обеспечения CytExpert («Beckman Coulter»).
Для анализа реакции моноцитов 350 000 клеток в каждой камере инкубировали в бессывороточной среде EndoLife с равными концентрациями свободных ионов Ca2+ (CaCl2), КПМ-А или КПЧ-А (10 мкг кальция на 1 мл среды; 150 мкг кальция на камеру; n = 5 доноров/проведений эксперимента на группу) в системе пульсирующего потока с использованием вышеупомянутого набора для перфузии на 24 ч. В качестве контроля использовали ФСБД; также во все камеры добавляли БСА (87 мг, средняя масса альбумина в добавленных КПМ-А) для нивелирования потенциальных защитных эффектов альбумина. Четыре экспериментальные группы (ФСБД, свободные ионы Ca2+, КПМ-А и КПЧ-А) распределяли по четырём модулям системы пульсирующего потока. Эксперименты выполнялись в стерильных условиях. После 24 ч инкубации культуральную среду центрифугировали при 220 g (5804R, «Eppendorf») для осаждения моноцитов и при 2000 g для удаления клеточного детрита с последующим замораживанием при –80 °C.
Анализ генной экспрессии. Экспрессию генов в ЭК после добавления свободных ионов Ca2+, КПМ-А/КПМ-Ф или КПЧ-А/КПЧ-Ф анализировали методом количественной полимеразной цепной реакции после обратной транскрипции (ОТ-кПЦР). кДНК синтезировали с использованием набора M-MuLV–RH First Strand cDNA Synthesis Kit (R01-250, «Евроген», Россия) и обратной транскриптазы M-MuLV–RH (R03-50, «Евроген»). ОТ-кПЦР проводили с использованием праймеров (500 нмоль/л каждый, «Евроген», табл. П1 Приложения), 20 нг кДНК и набора BioMaster HS-qPCR Lo-ROX SYBR Master Mix (MHR031-2040, «Биолабмикс», Россия), в соответствии с протоколом производителя. Количественный анализ уровней мРНК (генов VCAM1, ICAM1, SELE, SELP, IL6, CXCL8, CCL2, CXCL1, MIF, NOS3, SNAI1, SNAI2, TWIST1 и ZEB1) проводили с использованием метода 2−ΔΔCt и нормировали относительно средней экспрессии трёх генов домашнего хозяйства (GAPDH, ACTB и B2M), а также группы ФСБД (контроль).
Введение свободных ионов Ca2+, КПМ и КПЧ крысам линии Wistar. Протокол исследования на животных был одобрен Локальным этическим комитетом Федерального государственного бюджетного научного учреждения «Научно-исследовательский институт комплексных проблем сердечно-сосудистых заболеваний» (код протокола: 042/2023; дата утверждения: 4 апреля 2023 года). Эксперименты на животных проводились в соответствии с Европейской конвенцией о защите позвоночных животных (Страсбург, 1986) и Директивой 2010/63/EU Европейского парламента о защите животных, используемых в научных целях. Самцам крыс линии Wistar (масса тела ~300 г; объём крови ~20 мл, что составляет около 6,5% массы тела) вводили ФСБД (контроль), свободные ионы Ca2+ (CaCl2), КПМ-А или КПЧ-А (10 мкг кальция на 1 мл крови крысы; 200 мкг кальция на крысу; n = 5 крыс на группу, всего n = 20 крыс) через хвостовую вену. Во все инъекции добавляли БСА (120 мг, средняя масса альбумина, добавленного в КПМ-А) для контроля возможного иммунного ответа на чужеродный альбумин. Через 1 ч всех крыс подвергали эвтаназии путём внутрибрюшинного введения раствора пентобарбитала натрия (100 мг/кг массы тела). Сыворотку выделяли центрифугированием крови при 1700 g в течение 15 мин.
Дот-блоттинг и иммуноферментный анализ (ИФА). Уровни белков в культуральной среде измеряли методом дот-блоттинга и ИФА. Дот-блоттинг проводили с использованием набора Proteome Profiler Human XL Cytokine Array Kit (ARY022B, «R&D Systems», США) и Proteome Profiler Rat XL Cytokine Array (ARY030, «R&D Systems»), в соответствии с инструкциями производителя; визуализацию белков проводили с использованием системы детекции хемилюминесценции Odyssey XF («LI-COR Biosciences», США). Для повышения чувствительности дот-блоттинга образцы культуральной среды концентрировали с помощью вакуумного центрифужного концентратора HyperVAC-LITE («Gyrozen», Республика Корея) перед измерениями. Сыворотку крыс анализировали без предварительной концентрации. Образцы культуральной среды концентрировали до одинакового уровня между экспериментальными группами (для моноцитов – в 7 раз, с 14 мл до 2 мл; для ЭК – в 3 раза, с 3 мл до 1 мл). Для дот-блоттинга использовали по 1 мл концентрированной среды или неконцентрированной сыворотки крыс. Содержание IL-6, IL-8 и MCP-1/CCL2 определяли методом ИФА с использованием соответствующих наборов (A-8768, A-8762 и A-8782, «Вектор-Бест», Россия), в соответствии с протоколами производителя. Колориметрическое определение результатов ИФА проводили посредством спектрофотометрии при длине волны 450 нм. Для ИФА использовали по 100 мкл неконцентрированной культуральной среды на образец.
Статистический анализ проводили с использованием программного обеспечения GraphPad Prism 8 («GraphPad Software», США). Данные для ОТ-кПЦР представлены в виде средних значений ± стандартное отклонение. Сравнение четырёх независимых групп проводили методом однофакторного дисперсионного анализа (ОДА) с последующей поправкой на множественные сравнения по критерию Даннета. Результаты ИФА представлены в виде медианы, 25-го и 75-го процентилей и диапазона. Сравнение четырёх независимых групп проводили с использованием теста Краскела–Уоллиса с последующей поправкой на множественные сравнения по критерию Данна. Различия считали статистически значимыми при p ≤ 0,05.
РЕЗУЛЬТАТЫ ИССЛЕДОВАНИЯ
Физиологическая значимость синтеза КПМ и КПЧ в условиях минерального стресса. Для изучения влияния различных форм доставки кальция в ЭК и моноциты была синтезирована реакционная смесь, содержащая физиологическую концентрацию БСА либо БСФ, физиологический раствор (NaCl) и супрафизиологические уровни Na2HPO4 и CaCl2 для одновременного получения КПМ-А/КПМ-Ф и КПЧ-А/КПЧ-Ф. Для выделения КПЧ использовали ультрацентрифугирование, после чего проводили ультрафильтрацию для отделения КПМ (жёлтый ретентат) от свободных ионов и солей (прозрачный фильтрат). Таким образом, кальций был представлен в виде (i) свободных ионов Ca2+, (ii) КПМ (коллоидная форма) и (iii) КПЧ (корпускулярная форма). Для синтеза КПМ (КПМ-А) и КПЧ (КПЧ-А) были выбраны и БСФ, и БСА, поскольку ранее было доказано, что низкий уровень альбумина в сыворотке крови является независимым фактором риска ишемической болезни сердца и ишемического инсульта (в сочетании с повышенными уровнями Ca2+ в сыворотке) [11]. Низкий уровень альбумина в сыворотке коррелировал с большей склонностью к кальцификации (выражаемой преципитацией КПЧ), а концентрация альбумина положительно коррелировала с молярной концентрацией общего кальция [11]. Поскольку фетуин-A играет ключевую роль как минеральный шаперон и регулирует образование КПМ и КПЧ в крови человека, в большинстве экспериментов использовались также КПМ-Ф и КПЧ-Ф, синтезированные с использованием описанного протокола.
Сканирующая электронная микроскопия КПЧ-А показала их губчатую структуру и неправильную форму, которая отличалась от сферической и игольчатой формы первичных и вторичных КПЧ, полученных из крови (рис. 1). КПЧ-Ф имели сферическую форму и губчатую структуру, что делало их схожими с первичными КПЧ, выделенными из атеросклеротических бляшек и сыворотки крови [11]. Эти наблюдения согласуются с ранее полученными данными по сравнению альбуминовых, фетуиновых, бляшечных и сывороточных КПЧ [8] и могут быть объяснены различными взаимодействиями кислых сывороточных белков при образовании КПЧ в крови.
Рис. 1. Микрофотографии альбуминовых КПЧ (КПЧ-А), фетуиновых КПЧ (КПЧ-Ф), КПЧ из атеросклеротических бляшек (КПЧ-Б) и сыворотки (КПЧ-С), полученные методом сканирующей электронной микроскопии. Режим вторичных электронов; ускоряющее напряжение – 10 кВ (КПЧ-А) или 30 кВ (остальные типы КПЧ); увеличение ×30 000; шкала масштаба – 1 мкм
На формирование КПЧ и КПМ уходило 30% и 20% кальция соответственно, тогда как 50% кальция оставалось в растворе в виде свободных ионов Ca2+. Это распределение соответствует физиологическому соотношению между ионизированным кальцием (Ca2+) и кальцием, связанным с белками и фосфором, в сыворотке человека (1 : 1). КПЧ содержали от 11 до 17% общего альбумина, тогда как 83–89% альбумина оставалось в удержанном растворе, сохраняя способность связывать Ca2+. Эффективность ультрафильтрации была подтверждена отсутствием в фильтрате БСА или БСФ. Эти данные подтверждают физиологическую значимость разработанной процедуры искусственного синтеза КПМ и КПЧ в условиях минерального стресса.
Физиологические концентрации КПЧ вызывают провоспалительную активацию ЭК и моноцитов. Для определения количества кальция, необходимого для обеспечения физиологического увеличения молярной концентрации ионизированного кальция, была построена кривая «доза-ответ». Добавление 10 мкг кальция на 1 мл бессывороточной культуральной среды (рис. 2, а) или сыворотки крыс (рис. 2, б) оказалось достаточным для 10%-ного увеличения концентрации ионизированного кальция (межквартильный интервал между рисковым и протективным уровнем в популяции). Таким образом, концентрация кальция в 10 мкг/мл была выбрана в качестве оптимальной для моделирования клинически значимого минерального стресса. Дальнейшие эксперименты включали четыре группы: 1) контроль (ФСБД); 2) свободные ионы Ca2+, добавленные в виде CaCl2; 3) КПМ (КПМ-А или КПМ-Ф); 4) КПЧ (КПЧ-А или КПЧ-Ф).
Рис. 2. Увеличение концентрации ионизированного кальция (Ca2+) в культуральной среде (а) и сыворотке крови крыс (б) при добавлении увеличивающихся количеств CaCl2. Ось абсцисс – концентрация добавленного кальция; ось ординат – увеличение молярной концентрации Ca2+ относительно контрольной среды или сыворотки без добавления кальция. 10%-ное увеличение концентрации Ca2+ (синяя пунктирная линия) достигалось добавлением 10 мкг кальция на 1 мл среды или сыворотки (красный круг)
Для проверки способности интернализации КПМ и КПЧ при культивировании в условиях пульсирующего потока использовали КПМ-А и КПЧ-А, меченные изотиоцианатом флюоресцеина (ФИТЦ-БСА) либо в процессе их синтеза, либо после инкубации осаждённых КПЧ-А и ретентата (КПМ-А) с ФИТЦ-БСА. Интенсивная зелёная флюоресценция наблюдалась в ЭК уже через 1 ч после добавления ФИТЦ-меченых КПМ-А и КПЧ-А в систему пульсирующего потока (рис. 3, а). КПМ-А и КПЧ-А, инкубированные с ФИТЦ-БСА после синтеза, демонстрировали значительно более высокий уровень флюоресценции по сравнению с образцами, меченными в процессе синтеза (рис. 3, а). Обнаружение ФИТЦ-меченых КПМ/КПЧ в лизосомах, окрашенных с помощью pH-сенсора LysoTracker Red, подтвердило интернализацию КПМ-А, КПМ-Ф, КПЧ-А и КПЧ-Ф HCAEC и HITAEC после 4 ч инкубации, в то время как свободный ФИТЦ-БСА не проникал в клетки (рис. 3, б).
Рис. 3. Интернализация ФИТЦ-меченых КПМ (ФИТЦ-КПМ) и КПЧ (ФИТЦ-КПЧ) HCAEC и HITAEC. а – Сравнение интенсивности сигнала ФИТЦ, интернализированного ЭК после инкубации с немечеными КПМ и КПЧ (слева), КПМ и КПЧ, меченными ФИТЦ-БСА во время их синтеза (по центру), и КПМ и КПЧ, меченными после их синтеза (справа). Ядра окрашены Hoechst 33342. Конфокальная микроскопия; увеличение ×630; масштабная линейка – 5 мкм. б – Лизосомы, окрашенные LysoTracker Red, в ЭК, инкубированных с КПМ (ФИТЦ-КПМ-А и ФИТЦ-КПМ-Ф) или КПЧ (ФИТЦ-КПЧ-А и ФИТЦ-КПЧ-Ф) в течение 4 ч. Слева – свободный ФИТЦ-БСА; центр – КПМ-А и КПМ-Ф, меченные во время синтеза; справа – КПЧ-А и КПЧ-Ф, меченные после синтеза. Жёлтые стрелки указывают на КПЧ внутри клеток. Ядра окрашены Hoechst 33342. Конфокальная микроскопия; увеличение ×200; шкала масштаба – 50 мкм
Для сравнения патологических эффектов различных форм доставки кальция к HCAEC и HITAEC добавляли Ca2+, КПМ-А/КПМ-Ф или КПЧ-А/КПЧ-Ф (10 мкг/мл). При помощи светлопольной и фазово-контрастной микроскопии наблюдали патологические изменения морфологии ЭК (потеря межклеточных контактов, типичной вытянутой формы ЭК и их открепление от культурального пластика) после инкубации с КПЧ-А/КПЧ-Ф, но не с Ca2+ или КПМ-А/КПМ-Ф (рис. 4).
Рис. 4. Светлопольная микроскопия (КПМ-А/КПЧ-А, сверху) и фазово-контрастная микроскопия (КПМ-Ф/КПЧ-Ф, снизу) HCAEC (слева) и HITAEC (справа), инкубированных с ФСБД (контроль), свободными ионами Ca2+, КПМ (КПМ-А, сверху; КПМ-Ф, снизу) или КПЧ (КПЧ-А, сверху; КПЧ-Ф, снизу) (10 мкг кальция на 1 мл бессывороточной культуральной среды) в течение 24 ч; увеличение ×200; шкала масштаба – 100 мкм
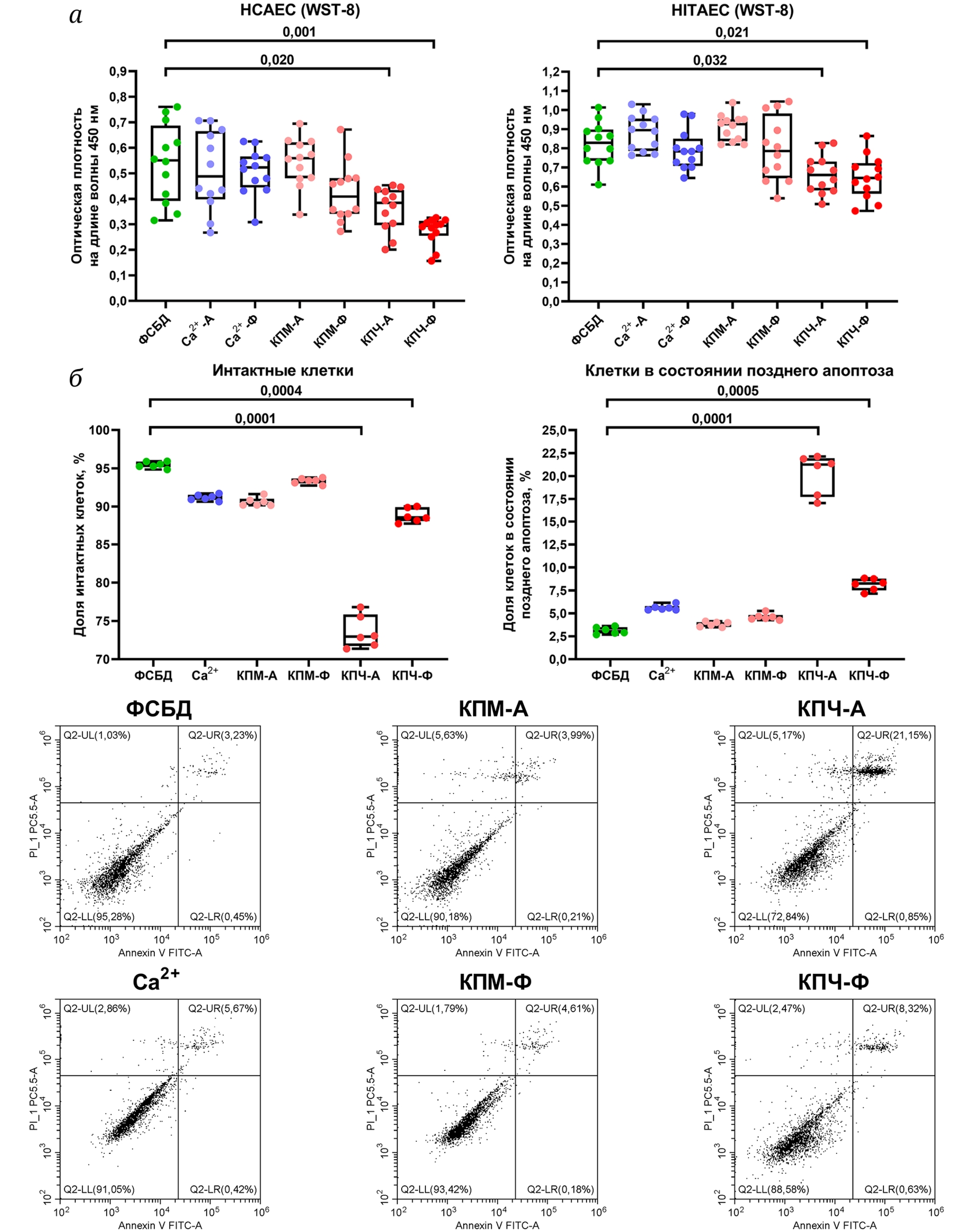
Для оценки цитотоксичности различных форм кальциевого стресса проводили колориметрический анализ жизнеспособности клеток и метаболической активности с использованием водорастворимой соли тетразолия WST-8. После 24-часовой инкубации с КПЧ-А или КПЧ-Ф интенсивность метаболической активности клеток HCAEC и HITAEC существенно снижалась (рис. 5, а). Проточно-цитометрический анализ гибели клеток после окрашивания аннексином V и пропидия йодидом показал, что значительная доля ЭК подвергалась апоптозу после 24 ч воздействия КПЧ-А или КПЧ-Ф (рис. 5, б).
Рис. 5. Тест на цитотоксичность после инкубации HCAEC (левые панели) и HITAEC (правые панели) с ФСБД (контроль), свободными ионами Ca2+ (Ca2+-А или Ca2+-Ф), КПМ (КПМ-А или КПМ-Ф) или КПЧ (КПЧ-А или КПЧ-Ф) (10 мкг кальция на 1 мл бессывороточной культуральной среды) в течение 24 ч. а – Колориметрический тест WST-8 (оценка восстановления WST-8 внутриклеточными дегидрогеназами до водорастворимого оранжево-жёлтого формазана, максимальная абсорбция которого наблюдается при 450 нм). б – Тест с аннексином V и пропидия йодидом (нижний левый квадрант Q2-LL – нормальные клетки; нижний правый квадрант Q2-LR – клетки в состоянии раннего апоптоза; верхний правый квадрант Q2-UR – клетки в состоянии позднего апоптоза; верхний левый квадрант Q2-UL – клетки в состоянии некроза). Верхняя панель – статистический анализ содержания интактных клеток и клеток в состоянии позднего апоптоза. Нижняя панель – репрезентативные проточно-цитометрические графики. Значения вероятности отклонить верную нулевую гипотезу (p) при межгрупповом сравнении указаны над графиками
Посредством ОТ-кПЦР было показано значительное увеличение экспрессии генов, кодирующих провоспалительные молекулы клеточной адгезии (VCAM1, ICAM1 и SELE) и провоспалительные цитокины (IL6, CXCL8, CCL2 и CXCL1) в HCAEC, инкубированных с КПЧ-А (табл. 1). Воздействие КПЧ-Ф вызывало аналогичный ответ, включающий повышение экспрессии генов VCAM1, SELP, IL6 и MIF, а также тенденцию к увеличению экспрессии генов ICAM1 и SELE (табл. 2). Аналогичный профиль генной экспрессии наблюдался для HITAEC, включая индукцию экспрессии генов VCAM1, IL6 и CXCL8 при воздействии КПЧ-А (табл. 1), в то время как инкубация с КПЧ-Ф повышала экспрессию генов SELE, SELP, CXCL1 и MIF (табл. 2). Данные результаты указывали на развитие провоспалительной активации эндотелия и свидетельствовали об увеличении содержания провоспалительных цитокинов в культуральной среде. В отличие от КПЧ-А/КПЧ-Ф, свободные ионы Ca2+ и КПМ-А/КПМ-Ф вызывали скорее случайные, чем систематические изменения, которые не были связаны с дисфункцией эндотелия.
Таблица 1. Относительная экспрессия генов (ΔCt; кратность изменения; значение p) в HCAEC и HITAEC, инкубированных с ФСБД (контроль), свободными ионами Ca2+, КПМ-А или КПЧ-А (10 мкг кальция на 1 мл бессывороточной культуральной среды) в течение 24 ч
Ген | Метрика | HCAEC | HITAEC | ||||||
ФСБД | Ca2+ | КПМ-А | КПЧ-А | ФСБД | Ca2+ | КПМ-А | КПЧ-А | ||
VCAM1 | ΔCt | 0,0003 ± 0,0006 | 0,0001 ± 0,0001 | 0,0002 ± 0,0001 | 0,0015 ± 0,0010 | 0,0003 ± 0,0002 | 0,0011 ± 0,0011 | 0,0006 ± 0,0004 | 0,0010 ± 0,0008 |
Кратн. изм. | 1 | 0,52 | 0,76 | 6,00 | 1 | 3,67 | 2,00 | 3,33 | |
p | 1,00 | 0,904 | 0,985 | 0,001 | 1,00 | 0,009 | 0,463 | 0,029 | |
ICAM1 | ΔCt | 0,0148 ± 0,0066 | 0,0372 ± 0,0210 | 0,0118 ± 0,0034 | 0,1169 ± 0,0837 | 0,0338 ± 0,0213 | 0,0503 ± 0,0339 | 0,0404 ± 0,0244 | 0,0432 ± 0,0201 |
Кратн. изм. | 1 | 2,52 | 0,80 | 7,90 | 1 | 1,49 | 1,20 | 1,28 | |
p | 1,00 | 0,320 | 0,994 | 0,001 | 1,00 | 0,148 | 0,782 | 0,559 | |
SELE | ΔCt | 0,0056 ± 0,0026 | 0,0089 ± 0,0036 | 0,0020 ± 0,0009 | 0,0134 ± 0,0065 | 0,0595 ± 0,0351 | 0,1049 ± 0,1387 | 0,0909 ± 0,1203 | 0,0943 ± 0,0872 |
Кратн. изм. | 1 | 1,59 | 0,36 | 2,39 | 1 | 1,76 | 1,53 | 1,58 | |
p | 1,00 | 0,041 | 0,026 | 0,001 | 1,00 | 0,415 | 0,687 | 0,619 | |
SELP | ΔCt | 0,0077 ± 0,0067 | 0,0027 ± 0,0008 | 0,0015 ± 0,0009 | 0,0026 ± 0,0023 | 0,0009 ± 0,0006 | 0,0054 ± 0,0058 | 0,0056 ± 0,0055 | 0,0025 ± 0,0030 |
Кратн. изм. | 1 | 0,35 | 0,19 | 0,34 | 1 | 6,00 | 6,22 | 2,78 | |
p | 1,00 | 0,001 | 0,001 | 0,001 | 1,00 | 0,008 | 0,005 | 0,567 | |
IL6 | ΔCt | 0,0182 ± 0,0131 | 0,0058 ± 0,0023 | 0,0072 ± 0,0045 | 0,1197 ± 0,0837 | 0,0085 ± 0,0043 | 0,0132 ± 0,0155 | 0,0197 ± 0,0214 | 0,0247 ± 0,0272 |
Кратн. изм. | 1 | 0,32 | 0,40 | 6,58 | 1 | 1,55 | 2,32 | 2,91 | |
p | 1,00 | 0,729 | 0,796 | 0,001 | 1,00 | 0,803 | 0,196 | 0,035 | |
CXCL8 | ΔCt | 0,0371 ± 0,0260 | 0,0441 ± 0,0152 | 0,0250 ± 0,0105 | 2,1412 ± 1,5287 | 0,1396 ± 0,0561 | 0,1801 ± 0,2005 | 0,1825 ± 0,1871 | 0,3279 ± 0,3681 |
Кратн. изм. | 1 | 1,19 | 0,67 | 57,71 | 1 | 1,29 | 1,31 | 2,35 | |
p | 1,00 | 0,999 | 0,999 | 0,001 | 1,00 | 0,914 | 0,901 | 0,045 | |
CCL2 | ΔCt | 0,7514 ± 0,6502 | 0,4398 ± 0,4293 | 0,6965 ± 0,6669 | 1,3616 ± 1,0636 | 0,8908 ± 0,4072 | 1,2866 ± 1,5286 | 1,4987 ± 1,6929 | 1,6162 ± 1,9876 |
Кратн. изм. | 1 | 0,59 | 0,93 | 1,81 | 1 | 1,44 | 1,68 | 1,81 | |
p | 1,00 | 0,448 | 0,992 | 0,042 | 1,00 | 0,777 | 0,494 | 0,353 | |
CXCL1 | ΔCt | 0,1267 ± 0,0562 | 0,0436 ± 0,0408 | 0,0444 ± 0,0343 | 0,3486 ± 0,1551 | 0,0647 ± 0,0279 | 0,1520 ± 0,1842 | 0,0944 ± 0,0885 | 0,0983 ± 0,1052 |
Кратн. изм. | 1 | 0,34 | 0,35 | 2,75 | 1 | 2,35 | 1,46 | 1,52 | |
p | 1,00 | 0,017 | 0,018 | 0,001 | 1,00 | 0,069 | 0,782 | 0,715 | |
MIF | ΔCt | 0,3853 ± 0,1660 | 0,2309 ± 0,1040 | 0,2731 ± 0,0839 | 0,4170 ± 0,2857 | 0,2753 ± 0,1576 | 0,7919 ± 0,9280 | 0,5270 ± 0,4019 | 0,4618 ± 0,4146 |
Кратн. изм. | 1 | 0,60 | 0,71 | 1,08 | 1 | 2,88 | 1,91 | 1,68 | |
p | 1,00 | 0,031 | 0,155 | 0,910 | 1,00 | 0,018 | 0,386 | 0,618 | |
NOS3 | ΔCt | 0,0094 ± 0,0063 | 0,0069 ± 0,0036 | 0,0069 ± 0,0033 | 0,0091 ± 0,0087 | 0,0031 ± 0,0018 | 0,0093 ± 0,0090 | 0,0119 ± 0,0126 | 0,0060 ± 0,0037 |
Кратн. изм. | 1 | 0,73 | 0,73 | 0,97 | 1 | 3,00 | 3,84 | 1,94 | |
p | 1,00 | 0,473 | 0,475 | 0,997 | 1,00 | 0,050 | 0,005 | 0,547 | |
SNAI1 | ΔCt | 0,0168 ± 0,0101 | 0,0100 ± 0,0040 | 0,0124 ± 0,0065 | 0,0344 ± 0,0291 | 0,0049 ± 0,0020 | 0,0129 ± 0,0110 | 0,0140 ± 0,0124 | 0,0094 ± 0,0100 |
Кратн. изм. | 1 | 0,60 | 0,74 | 2,05 | 1 | 2,63 | 2,86 | 1,92 | |
p | 1,00 | 0,487 | 0,771 | 0,009 | 1,00 | 0,042 | 0,018 | 0,371 | |
SNAI2 | ΔCt | 0,0129 ± 0,0103 | 0,0038 ± 0,0009 | 0,0065 ± 0,0046 | 0,0047 ± 0,0032 | 0,0009 ± 0,0007 | 0,0033 ± 0,0022 | 0,0099 ± 0,0160 | 0,0030 ± 0,0055 |
Кратн. изм. | 1 | 0,29 | 0,50 | 0,36 | 1 | 3,67 | 11,00 | 3,33 | |
p | 1,00 | 0,001 | 0,005 | 0,001 | 1,00 | 0,784 | 0,015 | 0,841 | |
TWIST1 | ΔCt | 0,0015 ± 0,0012 | 0,0003 ± 0,0002 | 0,0002 ± 0,0001 | 0,0009 ± 0,0008 | 0,0004 ± 0,0004 | 0,0018 ± 0,0026 | 0,0037 ± 0,0077 | 0,0016 ± 0,0016 |
Кратн. изм. | 1 | 0,20 | 0,13 | 0,60 | 1 | 4,50 | 9,25 | 4,00 | |
p | 1,00 | 0,001 | 0,001 | 0,150 | 1,00 | 0,742 | 0,170 | 0,874 | |
ZEB1 | ΔCt | 0,2376 ± 0,1200 | 0,0779 ± 0,0561 | 0,1607 ± 0,0596 | 0,3277 ± 0,2237 | 0,1438 ± 0,0686 | 0,3697 ± 0,4382 | 0,4552 ± 0,4601 | 0,3559 ± 0,4082 |
Кратн. изм. | 1 | 0,33 | 0,68 | 1,38 | 1 | 2,57 | 3,17 | 2,47 | |
p | 1,00 | 0,002 | 0,209 | 0,117 | 1,00 | 0,201 | 0,049 | 0,244 | |
Примечание. Были проанализированы гены, кодирующие провоспалительные молекулы клеточной адгезии (VCAM1, ICAM1, SELE, SELP), провоспалительные цитокины (IL6, CXCL8, CCL2, CXCL1, MIF), эндотелиальную NO-синтазу (NOS3) и транскрипционные факторы эндотелиально-мезенхимального перехода (SNAI1, SNAI2, TWIST1, ZEB1). Статистическая значимая кратность изменения (fold change) и значения p выделены жирным; ΔCt представлены как среднее ± стандартное отклонение.
Таблица 2. Относительная экспрессия генов (ΔCt; кратность изменения; значение p) в HCAEC и HITAEC, инкубированных с ФСБД (контроль), свободными ионами Ca2+, КПМ-Ф и КПЧ-Ф (5 мкг кальция на 1 мл бессывороточной культуральной среды) в течение 24 ч
Ген | Метрика | HCAEC | HITAEC | ||||||
ФСБД | Ca2+ | КПМ-Ф | КПЧ-Ф | ФСБД | Ca2+ | КПМ-Ф | КПЧ-Ф | ||
VCAM1 | ΔCt | 0,0020 ± 0,0015 | 0,0019 ± 0,0007 | 0,0018 ± 0,0009 | 0,0042 ± 0,0032 | 0,0004 ± 0,0003 | 0,0004 ± 0,0002 | 0,0005 ± 0,0003 | 0,0006 ± 0,0005 |
Кратн. изм. | 1 | 0,95 | 0,90 | 2,1 | 1 | 0,95 | 1,28 | 1,54 | |
p | 1,00 | 0,998 | 0,984 | 0,008 | 1,00 | 0,995 | 0,628 | 0,113 | |
ICAM1 | ΔCt | 0,0540 ± 0,0510 | 0,0165 ± 0,0133 | 0,0208 ± 0,0266 | 0,1011 ± 0,1201 | 0,0646 ± 0,0282 | 0,0906 ± 0,0503 | 0,0820 ± 0,0306 | 0,0885 ± 0,0519 |
Кратн. изм. | 1 | 0,31 | 0,39 | 1,87 | 1 | 1,40 | 1,27 | 1,37 | |
p | 1,00 | 0,229 | 0,319 | 0,098 | 1,00 | 0,159 | 0,454 | 0,213 | |
SELE | ΔCt | 0,0048 ± 0,0037 | 0,0082 ± 0,0107 | 0,0028 ± 0,0019 | 0,0091 ± 0,0053 | 0,0018 ± 0,0007 | 0,0084 ± 0,0055 | 0,0069 ± 0,0032 | 0,0058 ± 0,0061 |
Кратн. изм. | 1 | 1,71 | 0,58 | 1,90 | 1 | 4,67 | 3,83 | 3,22 | |
p | 1,00 | 0,441 | 0,879 | 0,375 | 1,00 | 0,001 | 0,003 | 0,023 | |
SELP | ΔCt | 0,0119 ± 0,0131 | 0,0060 ± 0,0060 | 0,0089 ± 0,0079 | 0,0318 ± 0,0276 | 0,0050 ± 0,0023 | 0,0032 ± 0,0016 | 0,0035 ± 0,0017 | 0,0078 ± 0,0053 |
Кратн. изм. | 1 | 0,50 | 0,75 | 2,67 | 1 | 0,64 | 0,70 | 1,56 | |
p | 1,00 | 0,534 | 0,895 | 0,002 | 1,00 | 0,227 | 0,374 | 0,025 | |
IL6 | ΔCt | 0,0072 ± 0,0029 | 0,0100 ± 0,0097 | 0,0063 ± 0,0046 | 0,0233 ± 0,0188 | 0,0044 ± 0,0016 | 0,0045 ± 0,0045 | 0,0031 ± 0,0012 | 0,0064 ± 0,0042 |
Кратн. изм. | 1 | 1,39 | 0,88 | 3,24 | 1 | 1,02 | 0,70 | 1,45 | |
p | 1,00 | 0,783 | 0,988 | 0,001 | 1,00 | 0,999 | 0,463 | 0,191 | |
CXCL8 | ΔCt | 0,1330 ± 0,0572 | 0,2582 ± 0,1501 | 0,1892 ± 0,0573 | 0,1632 ± 0,0898 | 0,0294 ± 0,0175 | 0,0636 ± 0,0714 | 0,0366 ± 0,0185 | 0,0522 ± 0,0411 |
Кратн. изм. | 1 | 1,94 | 1,42 | 1,23 | 1 | 2,16 | 1,24 | 1,78 | |
p | 1,00 | 0,001 | 0,203 | 0,668 | 1,00 | 0,053 | 0,924 | 0,272 | |
CCL2 | ΔCt | 1,1073 ± 0,3168 | 2,8331 ± 1,9144 | 1,1255 ± 0,3747 | 1,3772 ± 0,8673 | 0,3096 ± 0,0759 | 0,5079 ± 0,3852 | 0,4625 ± 0,1941 | 0,5145 ± 0,3698 |
Кратн. изм. | 1 | 2,56 | 1,02 | 1,24 | 1 | 1,64 | 1,49 | 1,66 | |
p | 1,00 | 0,001 | 0,999 | 0,795 | 1,00 | 0,105 | 0,265 | 0,090 | |
CXCL1 | ΔCt | 0,3756 ± 0,1000 | 0,6205 ± 0,3781 | 0,4173 ± 0,1658 | 0,5612 ± 0,3499 | 0,0543 ± 0,0156 | 0,1053 ± 0,0885 | 0,0831 ± 0,0437 | 0,1477 ± 0,1538 |
Кратн. изм. | 1 | 1,65 | 1,11 | 1,49 | 1 | 1,94 | 1,53 | 2,72 | |
p | 1,00 | 0,026 | 0,942 | 0,117 | 1,00 | 0,235 | 0,668 | 0,009 | |
MIF | ΔCt | 2,8076 ± 0,9811 | 2,6168 ± 1,6847 | 2,2889 ± 0,8340 | 5,5963 ± 3,2599 | 0,2999 ± 0,0856 | 0,4214 ± 0,3609 | 0,3627 ± 0,1458 | 0,6572 ± 0,5581 |
Кратн. изм. | 1 | 0,93 | 0,82 | 1,99 | 1 | 1,41 | 1,21 | 2,19 | |
p | 1,00 | 0,983 | 0,763 | 0,001 | 1,00 | 0,583 | 0,904 | 0,007 | |
NOS3 | ΔCt | 0,1599 ± 0,0597 | 0,1075 ± 0,0592 | 0,1686 ± 0,0643 | 0,2636 ± 0,0972 | 0,0176 ± 0,0056 | 0,0187 ± 0,0174 | 0,0170 ± 0,0060 | 0,0347 ± 0,0382 |
Кратн. изм. | 1 | 0,67 | 1,05 | 1,65 | 1 | 1,06 | 0,97 | 1,97 | |
p | 1,00 | 0,082 | 0,969 | 0,001 | 1,00 | 0,997 | 0,999 | 0,050 | |
SNAI1 | ΔCt | 0,0595 ± 0,0214 | 0,0513 ± 0,0284 | 0,0650 ± 0,0257 | 0,0943 ± 0,0377 | 0,0017 ± 0,0008 | 0,0020 ± 0,0017 | 0,0015 ± 0,0008 | 0,0031 ± 0,0024 |
Кратн. изм. | 1 | 0,86 | 1,09 | 1,58 | 1 | 1,18 | 0,88 | 1,82 | |
p | 1,00 | 0,728 | 0,892 | 0,002 | 1,00 | 0,937 | 0,969 | 0,031 | |
SNAI2 | ΔCt | 0,0162 ± 0,0088 | 0,0097 ± 0,0056 | 0,0196 ± 0,0100 | 0,0521 ± 0,0311 | 0,0003 ± 0,0003 | 0,0005 ± 0,0006 | 0,0002 ± 0,0001 | 0,0003 ± 0,0003 |
Кратн. изм. | 1 | 0,60 | 1,21 | 3,22 | 1 | 1,57 | 0,63 | 1,01 | |
p | 1,00 | 0,596 | 0,901 | 0,001 | 1,00 | 0,451 | 0,856 | 0,999 | |
TWIST1 | ΔCt | 0,0019 ± 0,0010 | 0,0016 ± 0,0009 | 0,0022 ± 0,0011 | 0,0029 ± 0,0014 | 0,00013 ± 0,0001 | 0,0002 ± 0,0001 | 0,0001 ± 0,0001 | 0,0003 ± 0,0003 |
Кратн. изм. | 1 | 0,84 | 1,16 | 1,53 | 1 | 1,54 | 0,85 | 2,31 | |
p | 1,00 | 0,757 | 0,794 | 0,086 | 1,00 | 0,992 | 0,981 | 0,094 | |
ZEB1 | ΔCt | 0,3158 ± 0,2627 | 0,2493 ± 0,0424 | 0,2738 ± 0,0783 | 0,2246 ± 0,2089 | 0,0468 ± 0,0208 | 0,0734 ± 0,0970 | 0,0227 ± 0,0064 | 0,0589 ± 0,0651 |
Кратн. изм. | 1 | 0,16 | 0,23 | 0,71 | 1 | 1,57 | 0,49 | 1,26 | |
p | 1,00 | 0,294 | 0,323 | 0,276 | 1,00 | 0,403 | 0,477 | 0,875 | |
Примечание. Описания анализируемых генов и представления данных приведены в примечании к табл. 1.
Инкубация с КПЧ-А значительно увеличивала экспрессию индуцируемых эндотелиальных провоспалительных цитокинов (IL-6, IL-8 и MCP-1/CCL2) в культуральной среде от HCAEC и HITAEC (рис. 6), в то время как добавление свободных ионов Ca2+ и КПМ-А не вызывало стабильного патологического ответа на белковом уровне, подтверждая результаты анализа генной экспрессии (рис. 6). Инкубация с КПЧ-Ф также способствовала увеличению экспрессии упомянутых цитокинов в HCAEC и HITAEC, тогда как свободные ионы Ca2+ и КПМ-Ф вызывали цитокиновый ответ только в HITAEC (рис. 7).
Рис. 6. Оценка уровней IL-6 (верхняя панель), IL-8 (средняя панель) и MCP-1/CCL2 (нижняя панель) в неконцентрированной бессывороточной культуральной среде от HCAEC и HITAEC, инкубированных с ФСБД (контроль; чёрный цвет), свободными ионами Ca2+ (синий), КПМ-А (зелёный) и КПЧ-А (красный) (10 мкг кальция на 1 мл среды) в течение 24 ч (ИФА). Значения вероятности отклонить верную нулевую гипотезу (p) при межгрупповом сравнении указаны над графиками
Рис. 7. Оценка уровней IL-6 (верхняя панель), IL-8 (средняя панель) и MCP-1/CCL2 (нижняя панель) в неконцентрированной бессывороточной культуральной среде от HCAEC и HITAEC, инкубированных с ФСБД (контроль; чёрный цвет), свободными ионами Ca2+ (синий), КПМ-Ф (зелёный) и КПЧ-Ф (красный) (10 мкг кальция на 1 мл среды) в течение 24 ч (ИФА). Значения вероятности отклонить верную нулевую гипотезу (p) при межгрупповом сравнении указаны над графиками
Для дальнейшего изучения выделения цитокинов при кальциевом стрессе был проведён полуколичественный анализ методом дот-блоттинга бессывороточной культуральной среды от HCAEC и HITAEC, инкубированных с Ca2+, КПМ-А и КПЧ-А. Инкубация с КПЧ-А приводила к повышению выделения PAI-1 (серпина E1), CXCL1, MCP-1/CCL2, IL-8, MIF, растворимых форм CD105 и CD147 в HCAEC, а также стимулировала синтез ST2 и RANTES/CCL5 в HITAEC (рис. 8 и табл. П1 Приложения). Уровни растворимой формы uPAR и MIP-3α/CCL20 также были повышены в культуральной среде от обеих линий ЭК после инкубации с КПЧ-А (рис. 8 и табл. 1). Таким образом, воздействие КПЧ-А индуцировало выделение 11 цитокинов (рис. 8 и табл. П1 Приложения). Экспрессия шести из этих провоспалительных молекул (CXCL1, MCP-1/CCL2, MIF, uPAR, sCD147 и ST2) также была повышена в культуральной среде после инкубации ЭК с КПМ-А; экспрессия пяти белков (CXCL1, sCD147, ST2, PDGF-AA и RANTES/CCL5) была повышена после добавления CaCl2 (рис. 8 и табл. П1 Приложения). Наиболее выраженное повышение было отмечено для растворимой формы CD147 (EMMPRIN/басигин; изменение в 11,41 раза в HCAEC после воздействия КПЧ-А) и MIP-3α/CCL20 (изменение в 12,52 раза в HITAEC после воздействия КПЧ-А).
Рис. 8. Профилирование цитокинов в концентрированной (в 3 раза) бессывороточной культуральной среде от HCAEC (верхняя панель) и HITAEC (нижняя панель), инкубированных с ФСБД (контроль), свободными ионами Ca2+, КПМ-А или КПЧ-А (10 мкг кальция на 1 мл культуральной среды) в течение 24 ч (дот-блоттинг). Зелёный цвет – серпин E1/PAI-1; светло-коричневый цвет – CXCL1/GROα; серый цвет – CD105/эндоглин; тёмно-синий цвет – MCP-1/CCL2; красный цвет – IL-8; фиолетовый цвет – MIF; тёмно-коричневый цвет – uPAR; золотой цвет – MIP-3α/CCL20; светло-голубой цвет – CD147/EMMPRIN/басигин; лазурный цвет – ST2; розовый цвет – PDGF-AA; тёмно-зелёный цвет – RANTES/CCL5. Короткие, средние и длинные стрелки указывают на кратность изменения в 1,20–1,49, 1,50–1,99 и ≥ 2 раза соответственно по сравнению с контрольной группой (ФСБД). Количество гиперэкспрессированных цитокинов при воздействии Ca2+, КПМ-А или КПЧ-А указано внизу рисунка
Инкубация моноцитов с КПЧ-А вызывала увеличение выделения серпина E1/PAI-1, CXCL1, хемокина CXCL5, адипонектина, NGAL, IL-6, CHI3L1, аполипопротеина A-I, uPAR, MIP-3α/CCL20 и MMP-9. В отличие от этого, Ca2+ и КПМ-А вызывали лишь стохастические изменения выделения цитокинов (рис. 9 и табл. П2 Приложения). Воздействие КПЧ-А значительно увеличивало выделение 11 вышеуказанных цитокинов, тогда как эффекты Ca2+ и КПМ-А ограничивались индукцией NGAL, CHI3L1 и MMP-9 (рис. 9 и табл. П1 Приложения). Белки CXCL1, адипонектин, IL-6 и аполипопротеин A-I были экспрессированы исключительно в культуральной среде от моноцитов, инкубированных с КПЧ-А. Таким образом, было установлено, что КПЧ-А вызывают провоспалительную активацию ЭК и моноцитов, что подтверждается повышенной экспрессией генов цитокинов и увеличенным выделением соответствующих белков. Хотя свободные ионы Ca2+ и КПМ-А также стимулировали выделение некоторых цитокинов ЭК, их провоспалительные эффекты были менее выраженными по сравнению с КПЧ-А независимо от типа клеточной линии (HCAEC, HITAEC и моноциты).
Рис. 9. Профилирование цитокинов в концентрированной (в 7 раз) бессывороточной культуральной среде от человеческих моноцитов, инкубированных с ФСБД (контроль), свободными ионами Ca2+, КПМ-А и КПЧ-А (10 мкг кальция на 1 мл культуральной среды) в течение 24 ч (дот-блоттинг). Зелёный цвет – серпин E1/PAI-1; светло-коричневый цвет – CXCL1/GROα; красный цвет – CXCL5/ENA-78; светло-голубой цвет – адипонектин; фиолетовый цвет – NGAL/липокалин-2; тёмно-синий цвет – IL-6; небесно-голубой цвет – хитиназа 3-подобный белок 1; розовый цвет – аполипопротеин A-I; коричневый цвет – uPAR; золотой цвет – MIP-3α/CCL20; лазурный цвет – MMP-9. Короткие, средние и длинные стрелки указывают на кратность изменения в 1,20–1,49, 1,50–1,99 и ≥ 2,00 раз соответственно по сравнению с контрольной группой (ФСБД). Количество гиперэкспрессированных цитокинов при воздействии Ca2+, КПМ-А или КПЧ-А указано внизу рисунка
Наконец, были исследованы in vivo эффекты различных форм кальциевого стресса после внутривенного введения CaCl2, КПМ-А и КПЧ-А крысам линии Вистар (10 мкг кальция на 1 мл крови). В отличие от результатов in vitro, все формы доставки кальция вызывали повышение содержания провоспалительных цитокинов в сыворотке крыс по результатам дот-блоттинга (22, 30 и 24 цитокина в случае инъекций Ca2+, КПМ-А и КПЧ-А соответственно; рис. 10 и табл. П3 Приложения). Среди обнаруженных молекул были GM-CSF, хемокины: CX3CL1 (фракталкин), MCP-1/CCL2, CXCL7, CCL11 (эотаксин) и CCL17, серпин E1/PAI-1, матриксные металлопротеиназы (MMP-2, MMP-3), гепатокины: гепассоцин, фетуин-А, FGF-21 и GDF-15, белки с плейотропными эффектами: RAGE/AGER, адипонектин, фибулин-3, галектин-1 и галектин-3 (рис. 10 и табл. П3 Приложения). Уровни пролактина, GM-CSF, гепассоцина, CNTF, MMP-3, CX3CL1 (фракталкина), FGF-21, фибулина-3 и GDF-15 увеличивались после воздействия всех трёх видов кальциевого стресса (рис. 10 и табл. П3 Приложения). Однако уровни RAGE/AGER, фетуина-А, MCP-1/ CCL2, MMP-9, CCL17 и галектина-3 повышались исключительно после инъекций КПМ-А и КПЧ-А, в то время как высвобождение HGF, CCL11 (эотаксина) и галектина-1 стимулировалось только КПМ-А. Содержание PAI-1 увеличивалось исключительно при введении КПЧ-А (рис. 10 и табл. П3 Приложения). При этом экспрессия uPAR и MIP-3α/CCL20 повышалась во всех трёх типах клеток (HCAEC, HITAEC и моноцитах), но не в сыворотке крыс. PAI-1 был единственной молекулой, содержание которой увеличивалось во всех образцах (среде от ЭК, моноцитов и в сыворотке крыс) после инкубации с КПЧ-А (табл. 3).
Рис. 10. Профилирование цитокинов в сыворотке крыс после внутривенного введения ФСБД (контроль), свободными ионами Ca2+, КПМ-А и КПЧ-А (10 мкг кальция на 1 мл крови) в течение 1 ч. Верхняя панель (красная рамка): зелёный цвет – пролактин; тёмно-зелёный – GM-CSF; чёрный цвет – RAGE/AGER; голубой цвет – гепассоцин/FGL-1; фиолетовый цвет – фетуин-А; тёмно-синий цвет – CNTF; золотой цвет – MMP-3; розовый цвет – HGF; коричневый цвет – CX3CL1/фракталкин; красный цвет – MCP-1/CCL2; лазурный цвет – MMP-9. Нижняя панель (синяя рамка): зелёный цвет – FGF-21; тёмно-зелёный цвет – CXCL7; чёрный цвет – фибулин-3; голубой цвет – Cyr61/CCN1; фиолетовый цвет – CCL11/эотаксин; тёмно-синий цвет – серпин E1/PAI-1; золотой цвет – CCL17/TARC; розовый цвет – галектин-1; коричневый цвет – галектин-3; красный цвет – GDF-15; лазурный цвет – Pref-1/DLK1/FA1. Короткие, средние и длинные стрелки указывают на кратность изменения в 1,20–1,49, 1,50–1,99 и ≥ 2,00 раз соответственно по сравнению с группой ФСБД. Количество гиперэкспрессированных цитокинов при воздействии Ca2+, КПМ-А или КПЧ-А указано внизу рисунка
Таблица 3. Специфические и общие цитокины с повышенным содержанием в культуральной среде (ЭК или моноциты) или сыворотке крыс после инкубации со свободными ионами Ca2+, КПМ-А и КПЧ-А (10 мкг кальция на 1 мл среды или крови) в течение 24 ч (для клеток) или 1 ч (для крыс) по сравнению с контролем (ФСБД)
Индуктор кальциевого стресса | In vitro (бессывороточная культуральная среда от HCAEC и HITAEС) | In vitro (бессывороточная культуральная среда от моноцитов) | In vivo (сыворотка крови крыс) |
Свободные ионы Ca2+ (вводимые с CaCl2) | CXCL1/GROα, CD147/басигин, ST2, PDGF-AA, MIP-3α/CCL20 | NGAL, CHI3L1, MMP-9 | пролактин, GM-CSF, гепассоцин, CNTF, MMP-3, фракталкин, FGF-21, CXCL7, фибулин-3, Cyr61/CCN, GDF-15 |
КПМ-A | MCP-1/CCL2, CXCL1/GROα, MIF, uPAR, CD147/басигин, ST2 | MMP-9, NGAL, CHI3L1 | MCP-1/CCL2, MMP-9, пролактин, GM-CSF, RAGE/AGER, гепассоцин, фетуин-A, CNTF, MMP-3, HGF, фракталкин, FGF-21, CXCL7, фибулин-3, Cyr61/CCN, CCL11/эотаксин, CCL17/TARC, галектин-1, галектин-3, GDF-15 |
КПЧ-A | серпин E1/PAI-1, uPAR, CXCL1/GROα, MIP-3α/CCL20, MCP-1/CCL2, CD105/эндоглин, IL-8, MIF, CD147/басигин, ST2, RANTES/CCL5 | серпин E1/PAI-1, uPAR, CXCL1/GROα, MIP-3α/CCL20, MMP-9, CXCL5/ENA-78, адипонектин, NGAL, IL-6, CHI3L1, аполипопротеин A-I | серпин E1/PAI-1, MCP-1/CCL2, MMP-9, пролактин, GM-CSF, RAGE/AGER, гепассоцин, фетуин-A, CNTF, MMP-3, фракталкин, FGF-21, фибулин-3, CCL17/TARC, галектин-3, GDF-15, Pref-1/DLK1/FA1 |
КПМ-A: повышение экспрессии в ЭК и в крысах | MCP-1/CCL2 | ||
КПМ-A: повышение экспрессии в моноцитах и в крысах | MMP-9 | ||
КПЧ-A: повышение экспрессии в ЭК и в моноцитах | uPAR, CXCL1/GROα, MIP-3α/CCL20 | ||
КПЧ-A: повышение экспрессии в ЭК и в крысах | MCP-1/CCL2 | ||
КПЧ-A: повышение экспрессии в моноцитах и в крысах | MMP-9 | ||
КПЧ-A: повышение экспрессии в ЭК, моноцитах и крысах | серпин E1/PAI-1 | ||
ОБСУЖДЕНИЕ РЕЗУЛЬТАТОВ
Нарушения минерального гомеостаза (к примеру, патологическое снижение уровня альбумина и/или патологическое увеличение содержания кальция или фосфора в сыворотке крови) являются независимым фактором риска болезней системы кровообращения [11]. Это состояние также характерно для хронической болезни почек, которая способствует развитию дисфункции эндотелия за счёт повышения концентраций мочевины и креатинина в сыворотке [53, 54]. Помимо этих биохимических триггеров, дисфункция эндотелия усугубляется интернализацией КПЧ ЭК сосудов [8–15] и синусоидальными ЭК печени [17, 18], что приводит к развитию хронического стерильного воспаления низкой интенсивности [13, 14]. Интернализация КПЧ ассоциирована с увеличением уровней провоспалительных цитокинов, нарушением баланса между вазоконстрикцией и вазодилатацией (включая снижение продукции NO) и эндотелиально-мезенхимальным переходом [55]. В частности, интернализация КПЧ ЭК и моноцитами запускает высвобождение индуцируемых эндотелиальных цитокинов (IL-6, IL-8, MCP-1/CCL2 и растворимой формы ICAM-1), а также цитокинов, выделяемых моноцитами (MIP-1α, MIP-3α, CINC-1, CINC-3 и CXCL10) [13]. Поскольку хроническое стерильное воспаление низкой интенсивности и дисфункция эндотелия взаимно усиливают друг друга [56–59], достаточно сложно объективно определить вклад, вносимый в развитие системного воспаления ЭК и моноцитами в результате воздействия КПЧ, а также специфическими цитокинами, которые они вырабатывают.
Согласно последним концепциям, КПМ нанометрового размера (~9–10 нм) служат «строительными блоками» для субмикронных (~30–100 нм) первичных КПЧ (или КПЧ-I), которые затем подвергаются агрегации и переходу из аморфной в кристаллическую форму, образуя микронные (100–300 нм) вторичные КПЧ (или КПЧ-II) [18, 27, 60, 61]. Первичные КПЧ (изначально аморфные и сферические) созревают в веретенообразные или игольчатые кристаллические вторичные КПЧ [18, 27, 60, 61]. КПМ и первичные КПЧ состоят из аморфного фосфата кальция, тогда как вторичные КПЧ образованы карбонат-гидроксиапатитом (биоапатитом). КПЧ представляют собой скевенджеры кальция и фосфора, которые могут адсорбировать белки микроокружения (например, циркулирующие белки крови) [18, 27, 60, 61]. Кальций и фосфор взаимодействуют друг с другом в присутствии минерального шаперона фетуина-А и других кислых белков сыворотки, что приводит к образованию аморфного фосфата кальция (КПМ или первичных КПЧ) или карбонат-гидроксиапатита (вторичных КПЧ) [22, 62–64]. Высокие концентрации фосфора ингибируют продукцию оксида азота, что ухудшает вазодилатацию [65–67], индуцирует апоптоз ЭК [65, 67] и дозозависимо способствует системному воспалению за счёт запуска окислительного стресса и стимуляции экспрессии провоспалительных цитокинов [68]. Высокое содержание фосфатов считается независимым фактором дисфункции эндотелия и хронического стерильного воспаления низкой интенсивности [69–71].
Хотя было показано, что исчерпание способности сыворотки связывать Ca2+ приводит к осаждению КПЧ и что минеральный стресс влияет на развитие дисфункции эндотелия и системного воспаления, остаётся неясным, обусловлены ли последствия кальциевого стресса исключительно количеством кальция или также формой его доставки (свободные ионы Ca2+, КПМ и КПЧ). Как правило, КПМ и КПЧ синтезируются искусственно путём смешивания избыточных ионов кальция и фосфора с белками в буферном растворе. Ответ на вышеуказанный вопрос может быть получен при использовании целостного подхода (добавление сыворотки как источника белка) или редукционистского подхода (добавление какого-либо из основных белков сыворотки, например, альбумина или фетуина-А, в качестве источника белка). Целостный подход воспроизводит сценарий, происходящий в сыворотке человека, тогда как редукционистский подход позволяет проанализировать способность каждого белка сыворотки связывать минералы и исключить возможные отрицательные эффекты других компонентов сыворотки. Для более точного моделирования минерального стресса в данном исследовании был применён редукционистский подход для одновременного синтеза КПМ и КПЧ. В качестве источника белка для КПМ-А и КПЧ-А был выбран БСА, поскольку: (i) нижний квартиль содержания альбумина в сыворотке связан с повышенным риском развития сердечно-сосудистых заболеваний и коррелирует с повышенной склонностью сыворотки крови к преципитации КПЧ [11]; (ii) концентрация альбумина в сыворотке крови положительно коррелирует с концентрацией КПЧ (измеренной с помощью меченого бисфосфоната) и общим содержанием кальция [11]; (iii) альбумин является одним из двух основных скевенджеров ионизированного кальция наряду с фетуином-А [7]; (iv) альбумин удобен в использовании, так как его выраженный жёлтый цвет облегчает визуальный контроль качества при проведении эксперимента. Кроме БСА, для синтеза КПМ-Ф и КПЧ-Ф также использовался БСФ, поскольку именно фетуин-А является основным минеральным шапероном, поддерживающим образование КПМ и КПЧ в организме человека [1–4].
При смешивании физиологических концентраций БСА с супрафизиологическими концентрациями кальция и фосфата соотношение (%) между ионизированным, связанным с белками (КПМ) и связанным с фосфатом (КПЧ) кальцием составило 50 : 20 : 30 соответственно. Это подтвердило физиологическую значимость разработанной модели минерального стресса (так как соотношение ионизированного и связанного кальция составило 1 : 1) и продемонстрировало, что циркулирующие минеральные депо – КПМ и КПЧ – способны сохранять свою функцию связывания кальция на физиологическом уровне даже при выраженном минеральном стрессе. В условиях минерального стресса количество кальция в КПЧ превышало таковое в КПМ, что подчёркивает основную роль КПЧ как скевенджеров минералов, регулирующих уровень ионизированного кальция в крови человека. Эти результаты согласуются с ранее опубликованными данными о соотношении кальция в КПЧ и КПМ (1 : 1) [18, 72]. Они предполагают, что КПЧ являются конечным буфером, который агрегирует избыточные ионы кальция и фосфора, предотвращая перенасыщение крови ионизированным кальцием при исчерпании других минеральных буферов. Относительно низкая доля альбумина, связанного с КПЧ (~15%) даже при супрафизиологических условиях минерального стресса, указывает на то, что формирование КПЧ, вероятно, не влияет на функции альбумина в живом организме.
Для сравнения эффектов различных форм доставки кальция (CaCl2 как донор ионов Ca2+, КПМ-А/КПМ-Ф и КПЧ-А/КПЧ-Ф) были выбраны ЭК и моноциты, поскольку они являются первыми клеточными популяциями, взаимодействующими с КПЧ в организме человека. В данном исследовании мы определили и использовали физиологическую дозу кальция (10 мкг/мл), поскольку данный параметр в организме строго регулируется для предотвращения аритмии и внескелетной кальцификации [73–75]. Эта доза вызывала 10%-ное увеличение концентрации ионизированного кальция, что соответствовало межквартильному интервалу ионизированного кальция крови в популяции (от 0,10 до 0,14 ммоль/л, т.е. от 4,0 до 5,6 мкг/мл) [11]. Интернализация КПЧ является обязательным предварительным условием их патологического воздействия [8–19]. Было показано, что КПМ интернализуются ЭК в условиях потока аналогично КПЧ [10, 13]. В соответствии с нашими предыдущими данными [9–15], инкубация артериальных ЭК с КПЧ-А усиливала экспрессию генов, кодирующих провоспалительные молекулы клеточной адгезии (VCAM1, ICAM1 и SELE) и провоспалительные цитокины (IL6, CXCL8, CCL2 и CXCL1). Инкубация артериальных ЭК с КПЧ-Ф стимулировала экспрессию генов VCAM1, ICAM1, SELE, SELP, IL6, MIF и CXCL1. Подобное репрограммирование характерно для дисфункциональных ЭК [55, 76, 77] и указывает на развитие хронического стерильного воспаления низкой интенсивности [56–59] и ассоциированного со старением секреторного фенотипа [78–80].
Инкубация ЭК и моноцитов с КПЧ-А или КПЧ-Ф (10 мкг кальция на 1 мл культуральной среды) усиливала выделение провоспалительных цитокинов. Среди молекул, повышенная экспрессия которых наблюдалась в артериальных ЭК и моноцитах после воздействия КПЧ-А, были цитокины и хемокины (IL-6, IL-8, MCP-1/CCL2, CXCL1/GROα, MIP-3α/CCL20), а также про- и антитромботические молекулы (PAI-1 и uPAR). Из них uPAR, MIP-3α/CCL20 и PAI-1 увеличивались в HCAEC, HITAEC и моноцитах. В обобщение результатов экспериментов in vitro, воздействие КПЧ вызывало провоспалительный ответ, характеризующийся активацией выделения цитокинов и соответствующими изменениями экспрессии генов. Хотя Ca2+, КПМ-А и КПМ-Ф также стимулировали выработку нескольких цитокинов ЭК, данный ответ был менее выраженным, что свидетельствовало об ограниченных патогенных эффектах этих форм кальция.
Профилирование цитокинов с помощью ИФА выявило статистически значимое увеличение продукции IL-6, IL-8 и MCP-1/CCL2 в HCAEC и HITAEC после их инкубации с КПЧ-А. Тем не менее дот-блот-профилирование показало увеличение содержания IL-8 и MCP-1/CCL2 исключительно в HCAEC; IL-6 не был обнаружен в культуральной среде даже после её трёхкратной концентрации. Наиболее вероятной причиной этого несоответствия является ограниченная чувствительность полуколичественного хемилюминесцентного дот-блоттинга, так как уровни IL-6 не превышали 175 пг/мл (по сравнению с 250–500 пг/мл для IL-8 и 2500–6000 пг/мл для MCP-1/CCL2). Это предположение частично подтверждается нашими предыдущими данными [13], согласно которым концентрация IL-6 после 24-часового культивирования ЭК, инкубированных с КПЧ, достигала 300–450 пг/мл и могла быть обнаружена с помощью дот-блоттинга.
Предыдущие исследования последовательно демонстрировали цитотоксические и провоспалительные эффекты КПЧ, преимущественно опосредованные инфламмасомой NLRP3. Эти эффекты обусловлены кальциевым и осмотическим стрессом, который возникает в результате резкого увеличения концентрации Ca2+ в цитозоле после растворения кальция в лизосомах [11, 81, 82]. Бафиломицин А1, специфический ингибитор вакуолярной H+-ATPазы (V-ATPазы), предотвращал лизосомально-опосредованную гибель ЭК [11] и сосудистых гладкомышечных клеток [81], вызванную КПЧ, путём предотвращения ацидификации лизосом и растворения КПЧ. Аналогичные цитопротекторные эффекты наблюдались при использовании ингибиторов кальций-чувствительного рецептора, NLRP3 или каспазы-1 в условиях кальциевого стресса [82]. Фармакологическое ингибирование ключевой лизосомальной протеазы катепсина B также уменьшало выделение IL-1β макрофагами при воздействии КПЧ [25, 82]. Протеомное профилирование выявило увеличение экспрессии белков, связанных с лизосомами (особенно белков лизосомальной мембраны) в артериальных ЭК [13]. Молекулярные процессы, связанные с лизосомальным растворением кальция (ацидификация вакуолей, регуляция pH, регуляция протеолиза, увеличение концентрации Ca2+ в цитозоле и проницаемость наружной мембраны митохондрий), также были усилены в HCAEC и HITAEC, инкубированных с КПЧ [13]. Протеомное профилирование позволило предположить, что лизосомальный ответ на интернализацию КПЧ включает использование уже существующего белкового аппарата, а не регуляцию на транскрипционном, посттранскрипционном и трансляционном уровнях [15]. Хотя некоторые исследования сообщали об алкализации лизосом и снижении активности гидролаз при растворении КПЧ из-за избытка Ca2+ [26, 28], в данном исследовании КПЧ-А и КПЧ-Ф были обнаружены в лизосомах ЭК с использованием стандартного pH-сенсора (LysoTracker Red). Обобщённые данные о лизосомоспецифическом распределении и цитотоксических и проапоптотических эффектах КПЧ-А и КПЧ-Ф позволяют предположить, что их патогенный профиль схож с таковым у КПЧ, выделенных из атеросклеротических бляшек и сыворотки [8], а также с КПЧ-П и КПЧ-С (кристаллические вторичные КПЧ) [9–13, 15].
Внутривенное введение Ca2+, КПМ-А или КПЧ-А крысам линии Wistar, не имеющим других факторов сердечно-сосудистого риска, также вызывало системный воспалительный ответ, преимущественно опосредованный хемокинами (MCP-1/CCL2, CX3CL1, CXCL7, CCL11 и CCL17), гепатокинами (гепассоцин, фетуин-А, FGF-21 и GDF-15), протеазами (MMP-2 и MMP-3) и ингибиторами протеаз (PAI-1). Наши данные in vitro и in vivo подтверждают выраженный провоспалительный эффект КПЧ. Для данного исследования на основании результатов предыдущих работ был выбран 1-часовой временной интервал [13], учитывая быстрое выведение избытка кальция из крови через его связывание кислыми белками сыворотки, удаление КПМ почками и переработку КПЧ в печени [5]. Концентрация ионизированного кальция является одним из наиболее строго регулируемых биохимических параметров крови человека (аналогичным pH); стабильная гиперкальциемия встречается относительно редко, а даже кратковременная гиперкальциемия может привести к аритмии [83–86]. Модель транзиторной гиперкальциемии, состояния, которое часто встречается у пациентов с гиперпаратиреозом или избыточным приёмом витамина D, является весьма актуальной [83–86]. Патологические эффекты кальциевого стресса, наблюдаемые через 1 ч после внутривенного введения CaCl2, КПМ или КПЧ крысам линии Wistar, были связаны с хроническим стерильным воспалением низкой интенсивности, определяемым как умеренное увеличение уровней цитокинов в кровотоке. Таким образом, кальциевый стресс способен приводить к провоспалительному состоянию, которое само по себе может поддерживать активацию эндотелия. Если такое состояние остаётся неконтролируемым (например, у пожилых пациентов с более чем одним сопутствующим заболеванием, таким как диабет или хроническая болезнь почек), такие временные повышения провоспалительных цитокинов могут способствовать синдрому старческой астении, при котором биологический возраст превышает хронологический [56–59].
Наши результаты согласуются с данными, полученными группой W. Jahnen-Dechent, которые показали отсутствие токсичности или провоспалительных эффектов у КПМ после их интернализации синусоидальными ЭК печени и эпителиальными клетками проксимальных канальцев, в отличие от КПЧ, которые проявляли значительные цитотоксические эффекты и вызывали быструю активацию инфламмасомы NLRP3 уже через 2 ч после добавления КПЧ [18]. Объединённый анализ результатов in vitro и in vivo показал, что PAI-1 был единственной молекулой, уровень которой стабильно повышался в ЭК, моноцитах и сыворотке крыс после инкубации с КПЧ-А. Причины такого устойчивого повышения уровня PAI-1 могут включать его относительно высокую экспрессию (что позволяет фиксировать увеличение его выделения методом дот-блоттинга) и кальций-зависимую регуляцию. Другие цитокины, концентрация которых была повышена в культуральной среде от клеток, инкубированных с КПЧ-А/КПЧ-Ф, или в сыворотке крыс, которым внутривенно вводили КПЧ-А/КПЧ-Ф (uPAR, CXCL1/GROα, MIP-3α/CCL20, MCP-1/CCL2 и MMP-9), демонстрировали менее стабильную экспрессию в разных экспериментальных моделях. Например, uPAR и CXCL1/GROα характеризовались умеренным сигналом в культуральной среде от ЭК и моноцитов, тогда как MIP-3α/CCL20 и MMP-9 были высокоэкспрессированы в культуральной среде от моноцитов, но не ЭК. Подобно PAI-1, MCP-1/CCL2 показывал относительно высокую экспрессию во всех моделях, но не был повышен в культуральной среде от моноцитов. PAI-1 продуцируется [87, 88] и его активность поддерживается [89] кальций-зависимым образом, что предполагает наличие механизма, обеспечивающего активацию его выделения после инкубации с КПЧ-А или КПЧ-Ф. К сожалению, предыдущие исследования не изучали продукцию PAI-1 различными клеточными популяциями после воздействия КПЧ.
Последующие исследования могут быть сосредоточены на изучении эффектов КПМ и КПЧ, учитывая высокое сродство фетуина-А к кальцию и уникальную функцию этого белка как минерального шаперона, регулирующего формирование КПЧ, хотя средний уровень фетуина-А в сыворотке (1 г/л) значительно ниже, чем у альбумина (34 г/л) [90–93]. Перспективным направлением является исследование комбинированных эффектов Ca2+ и КПМ или КПЧ, поскольку кальций-чувствительный рецептор способствует интернализации КПЧ [39], что может усиливать их патогенные эффекты. Другой задачей является определение иерархии способности кислых белков сыворотки (например, таких как альбумин, фетуин-А, остеонектин, остеопротегерин, остеопонтин, матриксный Gla-белок, Gla-богатый белок, альфа-1-кислый гликопротеин, трансферрин, гаптоглобин, фибриноген, церулоплазмин, альфа-2-макроглобулин, иммуноглобулин А, фибронектин и антитромбин III) связывать минералы. С диагностической точки зрения дифференциальное обнаружение КПМ и КПЧ может быть выполнено с использованием проточной цитометрии с флюоресцентно меченным бисфосфонатом (например, IVISense Osteo 680) и искусственно синтезированных КПМ и КПЧ. Измерение концентраций КПМ и КПЧ в сыворотке крови здоровых людей и при различных заболеваниях может помочь лучше понять патофизиологическую значимость этих параметров.
Полученные результаты позволяют предположить, что негативные эффекты кальциевого стресса определяются формой доставки кальция, а не только его количеством. Это может свидетельствовать о необходимости пересмотра подходов к количественной оценке КПЧ, хотя альтернативные методы (флюоресцентное мечение в сочетании с проточной цитометрией, турбидиметрия, нефелометрия, динамическое рассеяние света и сканирующая электронная микроскопия) менее стандартизированы, и их применение для количественной оценки КПЧ in vitro является предметом широкого обсуждения. Динамическое рассеяние света и сканирующая электронная микроскопия занимают достаточно много времени, в то время как результаты турбидиметрии зависят от распределения размеров частиц. Последующие исследования в этом направлении, вероятно, будут сфокусированы на разработке новых методов количественной оценки КПЧ.
ЗАКЛЮЧЕНИЕ
Мы установили, что физиологическое увеличение концентрации Ca2+ (на 10%, что эквивалентно межквартильному интервалу в популяции) достигается добавлением 10 мкг кальция на 1 мл бессывороточной культуральной среды или сыворотки крыс. Инкубация ЭК и моноцитов с таким количеством КПЧ-А или КПЧ-Ф инициировала их провоспалительную активацию, проявлявшуюся в виде транскрипционного репрограммирования и увеличенного выделения цитокинов, продуцируемых эндотелием (IL-6, IL-8, MCP-1/CCL2, uPAR, MIP-3α/CCL20, PAI-1) и моноцитами (IL-6, IL-8, MIP-1α/1β, MIP-3α/CCL20, uPAR, PAI-1, CXCL1, CXCL5). Добавление свободных ионов Ca2+ и КПМ-А вызывало ограниченные отрицательные эффекты в ЭК и моноцитах, хотя КПМ интернализировались ЭК в условиях потока аналогично КПЧ. Все формы доставки кальция (свободные ионы Ca2+, коллоидные КПМ-А и корпускулярные КПЧ-А) вызывали системный воспалительный ответ у крыс линии Wistar (Ca2+: 22 цитокина, КПМ-А: 30 цитокинов, КПЧ-А: 24 цитокина). PAI-1 был единственной молекулой, уровень которой стабильно повышался и в ЭК, и в моноцитах, и в сыворотке крыс после инкубации с КПЧ-А. Повышение выделения хемокинов (CX3CL1, MCP-1/CCL2, CXCL7, CCL11, CCL17) и гепатокинов (гепассоцин, фетуин-А, FGF-21, GDF-15) после воздействия КПЧ свидетельствует об их роли в развитии хронического стерильного воспаления низкой интенсивности.
Дополнительные материалы. Приложение к статье опубликовано на сайте журнала «Биохимия» (https://biochemistrymoscow.com).
Вклад авторов. Д.Ш. и A.K. разработали дизайн исследования и осуществили валидацию данных; Д.Ш., Виктория М., Ю.М., М.С., А.С, Вера М., Е.Т., А.Л. и А.С. разработали методологию исследования, провели эксперименты и проанализировали данные; А.К. провёл анализ и валидацию данных, получил финансирование, осуществлял общее руководство проектом, подготовил рисунки, написал и отредактировал текст статьи. Все авторы ознакомлены и согласны с опубликованной версией статьи.
Финансирование. Исследование выполнено при поддержке гранта Российского научного фонда № 22-15-00107 «Патологические последствия и молекулярные механизмы воздействия кальций-фосфатных бионов (кальципротеиновых частиц) на форменные элементы крови», https://rscf.ru/project/22-15-00107/.
Конфликт интересов. Авторы заявляют об отсутствии конфликта интересов.
Соблюдение этических норм. Все протоколы экспериментов на животных были одобрены Локальным этическим комитетом Научно-исследовательского института комплексных проблем сердечно-сосудистых заболеваний (код протокола: 042/2023; дата одобрения: 4 апреля 2023 г.). Все эксперименты на животных проводились в соответствии с Европейской конвенцией о защите позвоночных животных (Страсбург, 1986) и Директивой 2010/63/EU Европейского парламента о защите животных, используемых в научных целях.
About the authors
D. K. Shishkova
Research Institute for Complex Issues of Cardiovascular Diseases
Email: kytiag@kemcardio.ru
Department of Experimental Medicine
Russian Federation, 650002 KemerovoV. E. Markova
Research Institute for Complex Issues of Cardiovascular Diseases
Email: kytiag@kemcardio.ru
Department of Experimental Medicine
Russian Federation, 650002 KemerovoY. O. Markova
Research Institute for Complex Issues of Cardiovascular Diseases
Email: kytiag@kemcardio.ru
Department of Experimental Medicine
Russian Federation, 650002 KemerovoM. Yu. Sinitsky
Research Institute for Complex Issues of Cardiovascular Diseases
Email: kytiag@kemcardio.ru
Department of Experimental Medicine
Russian Federation, 650002 KemerovoA. V. Sinitskaya
Research Institute for Complex Issues of Cardiovascular Diseases
Email: kytiag@kemcardio.ru
Department of Experimental Medicine
Russian Federation, 650002 KemerovoV. G. Matveeva
Research Institute for Complex Issues of Cardiovascular Diseases
Email: kytiag@kemcardio.ru
Department of Experimental Medicine
Russian Federation, 650002 KemerovoE. A. Torgunakova
Research Institute for Complex Issues of Cardiovascular Diseases
Email: kytiag@kemcardio.ru
Department of Experimental Medicine
Russian Federation, 650002 KemerovoA. I. Lazebnaya
Research Institute for Complex Issues of Cardiovascular Diseases
Email: kytiag@kemcardio.ru
Department of Experimental Medicine
Russian Federation, 650002 KemerovoA. D. Stepanov
Research Institute for Complex Issues of Cardiovascular Diseases
Email: kytiag@kemcardio.ru
Department of Experimental Medicine
Russian Federation, 650002 KemerovoA. G. Kutikhin
Research Institute for Complex Issues of Cardiovascular Diseases
Author for correspondence.
Email: kytiag@kemcardio.ru
Department of Experimental Medicine
Russian Federation, 650002 KemerovoReferences
- Heiss, A., Pipich, V., Jahnen-Dechent, W., and Schwahn, D. (2010) Fetuin-A is a mineral carrier protein: small angle neutron scattering provides new insight on Fetuin-A controlled calcification inhibition, Biophys. J., 99, 3986-3995, https://doi.org/10.1016/j.bpj.2010.10.030.
- Jahnen-Dechent, W., Heiss, A., Schäfer, C., and Ketteler, M. (2011) Fetuin-A regulation of calcified matrix metabolism, Circ. Res., 108, 1494-1509, https://doi.org/10.1161/CIRCRESAHA.110.234260.
- Jahnen-Dechent, W., Büscher, A., Köppert, S., Heiss, A., Kuro-O, M., and Smith, E. R. (2020) Mud in the blood: the role of protein-mineral complexes and extracellular vesicles in biomineralisation and calcification, J. Struct. Biol., 212, 107577, https://doi.org/10.1016/j.jsb.2020.107577.
- Smith, E. R., Hewitson, T. D., and Jahnen-Dechent, W. (2020) Calciprotein particles: mineral behaving badly? Curr. Opin. Nephrol. Hypertens., 29, 378-386, https://doi.org/10.1097/MNH.0000000000000609.
- Kutikhin, A. G., Feenstra, L., Kostyunin, A. E., Yuzhalin, A. E., Hillebrands, J. L., and Krenning, G. (2021) Calciprotein particles: balancing mineral homeostasis and vascular pathology, Arterioscler. Thromb. Vasc. Biol., 41, 1607-1624, https://doi.org/10.1161/ATVBAHA.120.31569.
- Jahnen-Dechent, W., and Pasch, A. (2023) Solving the insoluble: calciprotein particles mediate bulk mineral transport, Kidney Int., 103, 663-665, https://doi.org/10.1016/j.kint.2023.01.011.
- Bäck, M., Aranyi, T., Cancela, M. L., Carracedo, M., Conceição, N., Leftheriotis, G., Macrae, V., Martin, L., Nitschke, Y., Pasch, A., Quaglino, D., Rutsch, F., Shanahan, C., Sorribas, V., Szeri, F., Valdivielso, P., Vanakker, O., and Kempf, H. (2019) Endogenous calcification inhibitors in the prevention of vascular calcification: a consensus statement from the COST Action EuroSoftCalcNet, Front. Cardiovasc. Med., 5, 196, https://doi.org/10.3389/fcvm.2018.00196.
- Kutikhin, A. G., Velikanova, E. A., Mukhamadiyarov, R. A., Glushkova, T. V., Borisov, V. V., Matveeva, V. G., Antonova, L. V., Filip’ev, D. E., Golovkin, A. S., Shishkova, D. K., Burago, A. Y., Frolov, A. V., Dolgov, V. Y., Efimova, O. S., Popova, A. N., Malysheva, V. Y., Vladimirov, A. A., Sozinov, S. A., Ismagilov, Z. R., Russakov, D. M., Lomzov, A. A., Pyshnyi, D. V., Gutakovsky, A. K., Zhivodkov, Y. A., Demidov, E. A., Peltek, S. E., Dolganyuk, V. F., Babich, O. O., Grigoriev, E. V., Brusina, E. B., Barbarash, O. L., and Yuzhalin, A. E. (2016) Apoptosis-mediated endothelial toxicity but not direct calcification or functional changes in anti-calcification proteins defines pathogenic effects of calcium phosphate bions, Sci. Rep., 6, 27255, https://doi.org/10.1038/srep27255.
- Shishkova, D., Velikanova, E., Sinitsky, M., Tsepokina, A., Gruzdeva, O., Bogdanov, L., and Kutikhin, A. (2019) Calcium phosphate bions cause intimal hyperplasia in intact aortas of normolipidemic rats through endothelial injury, Int. J. Mol. Sci., 20, 5728, https://doi.org/10.3390/ijms20225728.
- Shishkova, D., Markova, V., Sinitsky, M., Tsepokina, A., Velikanova, E., Bogdanov, L., Glushkova, T., and Kutikhin, A. (2020) Calciprotein particles cause endothelial dysfunction under flow, Int. J. Mol. Sci., 21, 8802, https://doi.org/10.3390/ijms21228802.
- Shishkova, D. K., Velikanova, E. A., Bogdanov, L. A., Sinitsky, M. Y., Kostyunin, A. E., Tsepokina, A. V., Gruzdeva, O. V., Mironov, A. V., Mukhamadiyarov, R. A., Glushkova, T. V., Krivkina, E. O., Matveeva, V. G., Hryachkova, O. N., Markova, V. E., Dyleva, Y. A., Belik, E. V., Frolov, A. V., Shabaev, A. R., Efimova, O. S., Popova, A. N., Malysheva, V. Y., Kolmykov, R. P., Sevostyanov, O. G., Russakov, D. M., Dolganyuk, V. F., Gutakovsky, A. K., Zhivodkov, Y. A., Kozhukhov, A. S., Brusina, E. B., Ismagilov, Z. R., Barbarash, O. L., Yuzhalin, A. E., and Kutikhin, A. G. (2021) Calciprotein particles link disturbed mineral homeostasis with cardiovascular disease by causing endothelial dysfunction and vascular inflammation, Int. J. Mol. Sci., 22, 12458, https://doi.org/10.3390/ijms222212458.
- Bogdanov, L., Shishkova, D., Mukhamadiyarov, R., Velikanova, E., Tsepokina, A., Terekhov, A., Koshelev, V., Kanonykina, A., Shabaev, A., Frolov, A., Zagorodnikov, N., and Kutikhin, A. (2022) Excessive adventitial and perivascular vascularisation correlates with vascular inflammation and intimal hyperplasia, Int. J. Mol. Sci., 23, 12156, https://doi.org/10.3390/ijms232012156.
- Shishkova, D., Lobov, A., Zainullina, B., Matveeva, V., Markova, V., Sinitskaya, A., Velikanova, E., Sinitsky, M., Kanonykina, A., Dyleva, Y., and Kutikhin, A. (2022) Calciprotein particles cause physiologically significant pro-inflammatory response in endothelial cells and systemic circulation, Int. J. Mol. Sci., 23, 14941, https://doi.org/10.3390/ijms232314941.
- Feenstra, L., Kutikhin, A. G., Shishkova, D. K., Buikema, H., Zeper, L. W., Bourgonje, A. R., Krenning, G., and Hillebrands, J. L. (2023) Calciprotein particles induce endothelial dysfunction by impairing endothelial nitric oxide metabolism, Arterioscler. Thromb. Vasc. Biol., 43, 443-455, https://doi.org/10.1161/ATVBAHA.122.318420.
- Shishkova, D., Lobov, A., Repkin, E., Markova, V., Markova, Y., Sinitskaya, A., Sinitsky, M., Kondratiev, E., Torgunakova, E., and Kutikhin, A. (2023) Calciprotein particles induce cellular compartment-specific proteome alterations in human arterial endothelial cells, J. Cardiovasc. Dev. Dis., 11, 5, https://doi.org/10.3390/jcdd11010005.
- Herrmann, M., Schäfer, C., Heiss, A., Gräber, S., Kinkeldey, A., Büscher, A., Schmitt, M. M., Bornemann, J., Nimmerjahn, F., Herrmann, M., Helming, L., Gordon, S., and Jahnen-Dechent, W. (2012) Clearance of fetuin-A-containing calciprotein particles is mediated by scavenger receptor-A, Circ. Res., 111, 575-584, https://doi.org/10.1161/CIRCRESAHA.111.261479.
- Köppert, S., Büscher, A., Babler, A., Ghallab, A., Buhl, E. M., Latz, E., Hengstler, J. G., Smith, E. R., and Jahnen-Dechent, W. (2018) Cellular clearance and biological activity of calciprotein particles depend on their maturation state and crystallinity, Front. Immunol., 9, 1991, https://doi.org/10.3389/fimmu.2018.01991.
- Koeppert, S., Ghallab, A., Peglow, S., Winkler, C. F., Graeber, S., Büscher, A., Hengstler, J. G., and Jahnen-Dechent, W. (2021) Live imaging of calciprotein particle clearance and receptor mediated uptake: role of calciprotein monomers, Front. Cell Dev. Biol., 9, 633925, https://doi.org/10.3389/fcell.2021.633925.
- Zeper, L. W., Bos, C., Leermakers, P. A., Franssen, G. M., Raavé, R., Hoenderop, J. G. J., and de Baaij, J. H. F. (2024) Liver and spleen predominantly mediate calciprotein particle clearance in a rat model of chronic kidney disease, Am. J. Physiol. Renal Physiol., 326, F622-F634, https://doi.org/10.1152/ajprenal.00239.2023.
- Hutcheson, J. D., and Goettsch, C. (2023) Cardiovascular calcification heterogeneity in chronic kidney disease, Circ. Res., 132, 993-1012, https://doi.org/10.1161/CIRCRESAHA.123.321760.
- Sutton, N. R., Malhotra, R., St Hilaire, C., Aikawa, E., Blumenthal, R. S., Gackenbach, G., Goyal, P., Johnson, A., Nigwekar, S. U., Shanahan, C. M., Towler, D. A., Wolford, B. N., and Chen, Y. (2023) Molecular mechanisms of vascular health: insights from vascular aging and calcification, Arterioscler. Thromb. Vasc. Biol., 43, 15-29, https://doi.org/10.1161/ATVBAHA.122.317332.
- Turner, M. E., Beck, L., Hill Gallant, K. M., Chen, Y., Moe, O. W., Kuro-O, M., Moe, S. M., and Aikawa, E. (2024) Phosphate in cardiovascular disease: from new insights into molecular mechanisms to clinical implications, Arterioscler. Thromb. Vasc. Biol., 44, 584-602, https://doi.org/10.1161/ATVBAHA.123.319198.
- Smith, E. R., Hanssen, E., McMahon, L. P., and Holt, S. G. (2013) Fetuin-A-containing calciprotein particles reduce mineral stress in the macrophage, PLoS One, 8, e60904, https://doi.org/10.1371/journal.pone.0060904.
- Peng, H. H., Wu, C. Y., Young, D., Martel, J., Young, A., Ojcius, D. M., Lee, Y. H., and Young, J. D. (2013) Physicochemical and biological properties of biomimetic mineralo-protein nanoparticles formed spontaneously in biological fluids, Small, 9, 2297-2307, https://doi.org/10.1002/smll.201202270.
- Anzai, F., Karasawa, T., Komada, T., Yamada, N., Miura, Y., Sampilvanjil, A., Baatarjav, C., Fujimura, K., Matsumura, T., Tago, K., Kurosu, H., Takeishi, Y., Kuro-O, M., and Takahashi, M. (2021) Calciprotein particles induce IL-1β/α-mediated inflammation through NLRP3 inflammasome-dependent and -independent mechanisms, Immunohorizons, 5, 602-614, https://doi.org/10.4049/immunohorizons.2100066.
- Murthy, S., Karkossa, I., Schmidt, C., Hoffmann, A., Hagemann, T., Rothe, K., Seifert, O., Anderegg, U., von Bergen, M., Schubert, K., and Rossol, M. (2022) Danger signal extracellular calcium initiates differentiation of monocytes into SPP1/osteopontin-producing macrophages, Cell Death Dis., 13, 53, https://doi.org/10.1038/s41419-022-04507-3.
- Tiong, M. K., Smith, E. R., Toussaint, N. D., Al-Khayyat, H. F., and Holt, S. G. (2021) Reduction of calciprotein particles in adults receiving infliximab for chronic inflammatory disease, JBMR Plus, 5, e10497, https:// doi.org/10.1002/jbm4.10497.
- Kunishige, R., Mizoguchi, M., Tsubouchi, A., Hanaoka, K., Miura, Y., Kurosu, H., Urano, Y., Kuro-O, M., and Murata, M. (2020) Calciprotein particle-induced cytotoxicity via lysosomal dysfunction and altered cholesterol distribution in renal epithelial HK-2 cells, Sci. Rep., 10, 20125, https://doi.org/10.1038/s41598-020-77308-3.
- Kobylecki, C. J., Nordestgaard, B. G., and Afzal, S. (2021) Plasma ionized calcium and risk of cardiovascular disease: 106,774 individuals from the Copenhagen General Population Study, Clin. Chem., 67, 265-275, https://doi.org/10.1093/clinchem/hvaa245.
- Kobylecki, C. J., Nordestgaard, B. G., and Afzal, S. (2022) Low plasma ionized calcium is associated with increased mortality: a population-based study of 106,768 individuals, J. Clin. Endocrinol. Metab., 107, e3039-e3047, https://doi.org/10.1210/clinem/dgac146.
- Gimbrone, M. A., Jr., and García-Cardeña, G. (2016) Endothelial cell dysfunction and the pathobiology of atherosclerosis, Circ. Res., 118, 620-636, https://doi.org/10.1161/CIRCRESAHA.115.306301.
- Mundi, S., Massaro, M., Scoditti, E., Carluccio, M. A., van Hinsbergh, V. W. M., Iruela-Arispe, M. L., and De Caterina, R. (2018) Endothelial permeability, LDL deposition, and cardiovascular risk factors – a review, Cardiovasc. Res., 114, 35-52, https://doi.org/10.1093/cvr/cvx226.
- Libby, P., Buring, J. E., Badimon, L., Hansson, G. K., Deanfield, J., Bittencourt, M. S., Tokgözoğlu, L., and Lewis, E. F. (2019) Atherosclerosis, Nat. Rev. Dis. Primers, 5, 56, https://doi.org/10.1038/s41572-019-0106-z.
- Tamargo, I. A., Baek, K. I., Kim, Y., Park, C., and Jo, H. (2023) Flow-induced reprogramming of endothelial cells in atherosclerosis, Nat. Rev. Cardiol., 20, 738-753, https://doi.org/10.1038/s41569-023-00883-1.
- Wang, X., Shen, Y., Shang, M., Liu, X., and Munn, L. L. (2023) Endothelial mechanobiology in atherosclerosis, Cardiovasc. Res., 119, 1656-1675, https://doi.org/10.1093/cvr/cvad076.
- Giorgi, C., Marchi, S., and Pinton, P. (2018) The machineries, regulation and cellular functions of mitochondrial calcium, Nat. Rev. Mol. Cell Biol., 19, 713-730, https://doi.org/10.1038/s41580-018-0052-8.
- Walkon, L. L., Strubbe-Rivera, J. O., and Bazil, J. N. (2022) Calcium overload and mitochondrial metabolism, Biomolecules, 12, 1891, https://doi.org/10.3390/biom12121891.
- De Nicolo, B., Cataldi-Stagetti, E., Diquigiovanni, C., and Bonora, E. (2023) Calcium and reactive oxygen species signaling interplays in cardiac physiology and pathologies, Antioxidants (Basel), 12, 353, https://doi.org/10.3390/antiox12020353.
- Werner, L. E., and Wagner, U. (2023) Calcium-sensing receptor-mediated NLRP3 inflammasome activation in rheumatoid arthritis and autoinflammation, Front. Physiol., 13, 1078569, https://doi.org/10.3389/fphys.2022.1078569.
- Mukai, H., Miura, Y., Kotani, K., Kotoda, A., Kurosu, H., Yamada, T., Kuro-O, M., and Iwazu, Y. (2022) The effects for inflammatory responses by CPP with different colloidal properties in hemodialysis patients, Sci. Rep., 12, 21856, https://doi.org/10.1038/s41598-022-26166-2.
- Bojic, M., Cejka, D., Bielesz, B., and Schernthaner, G. H. (2023) Secondary calciprotein particle size is associated with patient mortality in peripheral artery disease, Atherosclerosis, 370, 12-17, https://doi.org/10.1016/ j.atherosclerosis.2023.02.006.
- Chen, W., Anokhina, V., Dieudonne, G., Abramowitz, M. K., Kashyap, R., Yan, C., Wu, T. T., de Mesy Bentley, K. L., Miller, B. L., and Bushinsky, D. A. (2019) Patients with advanced chronic kidney disease and vascular calcification have a large hydrodynamic radius of secondary calciprotein particles, Nephrol. Dial. Transplant., 34, 992-1000, https://doi.org/10.1093/ndt/gfy117.
- Chen, W., Fitzpatrick, J., Monroy-Trujillo, J. M., Sozio, S. M., Jaar, B. G., Estrella, M. M., Serrano, J., Anokhina, V., Miller, B. L., Melamed, M. L., Bushinsky, D. A., and Parekh, R. S. (2021) Associations of serum calciprotein particle size and transformation time with arterial calcification, arterial stiffness, and mortality in incident hemodialysis patients, Am. J. Kidney Dis., 77, 346-354, https://doi.org/10.1053/j.ajkd.2020.05.031.
- Feenstra, L., Reijrink, M., Pasch, A., Smith, E. R., Visser, L. M., Bulthuis, M., Lodewijk, M. E., Mastik, M. F., Greuter, M. J. W., Slart, R. H. J. A., Mulder, D. J., Pol, R. A., Te Velde-Keyzer, C. A., Krenning, G., Hillebrands, J. L., and TransplantLines Investigators (2024) Calciprotein particle counts associate with vascular remodelling in chronic kidney disease, Cardiovasc. Res., 120, 1953-1966, https://doi.org/10.1093/cvr/cvae164.
- Zeper, L. W., Smith, E. R., Ter Braake, A. D., Tinnemans, P. T., de Baaij, J. H. F., and Hoenderop, J. G. J. (2023) Calciprotein particle synthesis strategy determines in vitro calcification potential, Calcif. Tissue Int., 112, 103-117, https://doi.org/10.1007/s00223-022-01036-1.
- Mencke, R., Al Ali, L., de Koning, M. L. Y., Pasch, A., Minnion, M., Feelisch, M., van Veldhuisen, D. J., van der Horst, I. C. C., Gansevoort, R. T., Bakker, S. J. L., de Borst, M. H., van Goor, H., van der Harst, P., Lipsic, E., and Hillebrands, J. L. (2024) Serum calcification propensity is increased in myocardial infarction and hints at a pathophysiological role independent of classical cardiovascular risk factors, Arterioscler. Thromb. Vasc. Biol., 44, 1884-1894, https://doi.org/10.1161/ATVBAHA.124.320974.
- Mori, K., Shoji, T., Nakatani, S., Uedono, H., Ochi, A., Yoshida, H., Imanishi, Y., Morioka, T., Tsujimoto, Y., Kuro-O, M., and Emoto, M. (2024) Differential associations of fetuin-A and calcification propensity with cardiovascular events and subsequent mortality in patients undergoing hemodialysis, Clin. Kidney J., 17, sfae042, https://doi.org/10.1093/ckj/sfae042.
- Van der Vaart, A., Eelderink, C., van Goor, H., Hillebrands, J. L., Te Velde-Keyzer, C. A., Bakker, S. J. L., Pasch, A., van Dijk, P. R., Laverman, G. D., and de Borst, M. H. (2024) Serum T50 predicts cardiovascular mortality in individuals with type 2 diabetes: a prospective cohort study, J. Intern. Med., 295, 748-758, https://doi.org/10.1111/joim.13781.
- Miura, M., Miura, Y., Iwazu, Y., Mukai, H., Sugiura, T., Suzuki, Y., Kato, M., Kano, M., Nagata, D., Shiizaki, K., Kurosu, H., and Kuro-O, M. (2023) Removal of calciprotein particles from the blood using an adsorption column improves prognosis of hemodialysis miniature pigs, Sci. Rep., 13, 15026, https://doi.org/10.1038/s41598-023-42273-0.
- Kawakami, K., Ohya, M., Yashiro, M., Sonou, T., Yamamoto, S., Nakashima, Y., Yano, T., Tanaka, Y., Ishida, K., Kobashi, S., Shigematsu, T., and Araki, S. I. (2023) Bisphosphonate FYB-931 prevents high phosphate-induced vascular calcification in rat aortic rings by altering the dynamics of the transformation of calciprotein particles, Calcif. Tissue Int., 113, 216-228, https://doi.org/10.1007/s00223-023-01086-z.
- Rossi, A., Pizzo, P., and Filadi, R. (2019) Calcium, mitochondria and cell metabolism: a functional triangle in bioenergetics, Biochim. Biophys. Acta Mol. Cell Res., 1866, 1068-1078, https://doi.org/10.1016/j.bbamcr.2018.10.016.
- Park, C. J., and Shin, R. (2022) Calcium channels and transporters: roles in response to biotic and abiotic stresses, Front. Plant Sci., 13, 964059, https://doi.org/10.3389/fpls.2022.964059.
- Harlacher, E., Wollenhaupt, J., Baaten, C. C. F. M. J., and Noels, H. (2022) Impact of uremic toxins on endothelial dysfunction in chronic kidney disease: a systematic review, Int. J. Mol. Sci., 23, 531, https://doi.org/10.3390/ijms23010531.
- Roumeliotis, S., Mallamaci, F., and Zoccali, C. (2020) Endothelial dysfunction in chronic kidney disease, from biology to clinical outcomes: a 2020 update, J. Clin. Med., 9, 2359, https://doi.org/10.3390/jcm9082359.
- Kutikhin, A. G., Shishkova, D. K., Velikanova, E. A., Sinitsky, M. Y., Sinitskaya, A. V., and Markova, V. E. (2022) Endothelial dysfunction in the context of blood-brain barrier modeling, J. Evol. Biochem. Physiol., 58, 781-806, https://doi.org/10.1134/S0022093022030139.
- Ferrucci, L., and Fabbri, E. (2018) Inflammageing: chronic inflammation in ageing, cardiovascular disease, and frailty, Nat. Rev. Cardiol., 15, 505-522, https://doi.org/10.1038/s41569-018-0064-2.
- Liberale, L., Montecucco, F., Tardif, J. C., Libby, P., and Camici, G. G. (2020) Inflamm-ageing: the role of inflammation in age-dependent cardiovascular disease, Eur. Heart J., 41, 2974-2982, https://doi.org/10.1093/eurheartj/ehz961.
- Walker, K. A., Basisty, N., Wilson, D. M., 3rd, and Ferrucci, L. (2022) Connecting aging biology and inflammation in the omics era, J. Clin. Invest., 132, e158448, https://doi.org/10.1172/JCI158448.
- Li, X., Li, C., Zhang, W., Wang, Y., Qian, P., and Huang, H. (2023) Inflammation and aging: signaling pathways and intervention therapies, Signal Transduct. Target Ther., 8, 239, https://doi.org/10.1038/s41392-023-01502-8.
- Kuro-O, M. (2021) Phosphate as a pathogen of arteriosclerosis and aging, J. Atheroscler. Thromb., 28, 203-213, https://doi.org/10.5551/jat.RV17045.
- Tiong, M. K., Holt, S. G., Ford, M. L., and Smith, E. R. (2022) Serum calciprotein monomers and chronic kidney disease progression, Am. J. Nephrol., 53, 806-815, https://doi.org/10.1159/000526609.
- Kuro-O, M. (2021) Klotho and calciprotein particles as therapeutic targets against accelerated ageing, Clin. Sci. (Lond.), 135, 1915-1927, https://doi.org/10.1042/CS20201453.
- Gelli, R., Ridi, F., and Baglioni, P. (2019) The importance of being amorphous: calcium and magnesium phosphates in the human body, Adv. Colloid Interface Sci., 269, 219-235, https://doi.org/10.1016/j.cis.2019.04.011.
- Pasch, A., Jahnen-Dechent, W., and Smith, E. R. (2018) Phosphate, calcification in blood, and mineral stress: the physiologic blood mineral buffering system and its association with cardiovascular risk, Int. J. Nephrol., 2018, 9182078, https://doi.org/10.1155/2018/9182078.
- Di Marco, G. S., Hausberg, M., Hillebrand, U., Rustemeyer, P., Wittkowski, W., Lang, D., and Pavenstädt, H. (2008) Increased inorganic phosphate induces human endothelial cell apoptosis in vitro, Am. J. Physiol. Renal Physiol., 294, F1381-F1387, https://doi.org/10.1152/ajprenal.00003.2008.
- Shuto, E., Taketani, Y., Tanaka, R., Harada, N., Isshiki, M., Sato, M., Nashiki, K., Amo, K., Yamamoto, H., Higashi, Y., Nakaya, Y., and Takeda, E. (2009) Dietary phosphorus acutely impairs endothelial function, J. Am. Soc. Nephrol., 20, 1504-1512, https://doi.org/10.1681/ASN.2008101106.
- Peng, A., Wu, T., Zeng, C., Rakheja, D., Zhu, J., Ye, T., Hutcheson, J., Vaziri, N. D., Liu, Z., Mohan, C., and Zhou, X. J. (2011) Adverse effects of simulated hyper- and hypo-phosphatemia on endothelial cell function and viability, PLoS One, 6, e23268, https://doi.org/10.1371/journal.pone.0023268.
- Yamada, S., Tokumoto, M., Tatsumoto, N., Taniguchi, M., Noguchi, H., Nakano, T., Masutani, K., Ooboshi, H., Tsuruya, K., and Kitazono, T. (2014) Phosphate overload directly induces systemic inflammation and malnutrition as well as vascular calcification in uremia, Am. J. Physiol. Renal Physiol., 306, F1418-F1428, https://doi.org/ 10.1152/ajprenal.00633.2013.
- Voelkl, J., Egli-Spichtig, D., Alesutan, I., and Wagner, C. A. (2021) Inflammation: a putative link between phosphate metabolism and cardiovascular disease, Clin. Sci. (Lond.), 135, 201-227, https://doi.org/10.1042/CS20190895.
- Ding, M., Zhang, Q., Zhang, M., Jiang, X., Wang, M., Ni, L., Gong, W., Huang, B., and Chen, J. (2022) Phosphate overload stimulates inflammatory reaction via PiT-1 and induces vascular calcification in uremia, J. Ren. Nutr., 32, 178-188, https://doi.org/10.1053/j.jrn.2021.03.008.
- Hetz, R., Beeler, E., Janoczkin, A., Kiers, S., Li, L., Willard, B. B., Razzaque, M. S., and He, P. (2022) Excessive inorganic phosphate burden perturbed intracellular signaling: quantitative proteomics and phosphoproteomics analyses, Front. Nutr., 8, 765391, https://doi.org/10.3389/fnut.2021.765391.
- Heiss, A., Eckert, T., Aretz, A., Richtering, W., van Dorp, W., Schäfer, C., and Jahnen-Dechent, W. (2008) Hierarchical role of fetuin-A and acidic serum proteins in the formation and stabilization of calcium phosphate particles, J. Biol. Chem., 283, 14815-14825, https://doi.org/10.1074/jbc.M709938200.
- Dridi, H., Kushnir, A., Zalk, R., Yuan, Q., Melville, Z., and Marks, A. R. (2020) Intracellular calcium leak in heart failure and atrial fibrillation: a unifying mechanism and therapeutic target, Nat. Rev. Cardiol., 17, 732-747, https://doi.org/10.1038/s41569-020-0394-8.
- Arnold, A., Dennison, E., Kovacs, C. S., Mannstadt, M., Rizzoli, R., Brandi, M. L., Clarke, B., and Thakker, R. V. (2021) Hormonal regulation of biomineralization, Nat. Rev. Endocrinol., 17, 261-275, https://doi.org/10.1038/s41574-021-00477-2.
- Collins, M. T., Marcucci, G., Anders, H. J., Beltrami, G., Cauley, J. A., Ebeling, P. R., Kumar, R., Linglart, A., Sangiorgi, L., Towler, D. A., Weston, R., Whyte, M. P., Brandi, M. L., Clarke, B., and Thakker, R. V. (2022) Skeletal and extraskeletal disorders of biomineralization, Nat. Rev. Endocrinol., 18, 473-489, https://doi.org/10.1038/ s41574-022-00682-7.
- Shishkova, D. K., Sinitskaya, A. V., Sinitsky, M. Y., Matveeva, V. G., Velikanova, E. A., Markova, V. E., and Kutikhin, A. G. (2022) Spontaneous endothelial-to-mesenchymal transition in human primary umbilical vein endothelial cells, Compl. Iss. Cardiovasc. Dis., 11, 97-114, https://doi.org/10.17802/2306-1278-2022-11-3-97-114.
- Bogdanov, L. A., Velikanova, E. A., Kanonykina, A. Y., Frolov, A. V., Shishkova, D. K., Lazebnaya, A. I., and Kutikhin, A. G. (2022) Vascular smooth muscle cell contractile proteins as universal markers of vessels of microcirculatory bed, Compl. Iss. Cardiovasc. Dis., 11, 162-176, https://doi.org/10.17802/2306-1278-2022-11-3-162-176.
- Wang, B., Han, J., Elisseeff, J. H., and Demaria, M. (2024) The senescence-associated secretory phenotype and its physiological and pathological implications, Nat. Rev. Mol. Cell Biol., 25, 958-978, https://doi.org/10.1038/s41580-024-00727-x.
- Mehdizadeh, M., Aguilar, M., Thorin, E., Ferbeyre, G., and Nattel, S. (2022) The role of cellular senescence in cardiac disease: basic biology and clinical relevance, Nat. Rev. Cardiol., 19, 250-264, https://doi.org/10.1038/ s41569-021-00624-2.
- Di Micco, R., Krizhanovsky, V., Baker, D., and d’Adda di Fagagna, F. (2021) Cellular senescence in ageing: from mechanisms to therapeutic opportunities, Nat. Rev. Mol. Cell Biol., 22, 75-95, https://doi.org/10.1038/s41580-020-00314-w.
- Ewence, A. E., Bootman, M., Roderick, H. L., Skepper, J. N., McCarthy, G., Epple, M., Neumann, M., Shanahan, C. M., and Proudfoot, D. (2008) Calcium phosphate crystals induce cell death in human vascular smooth muscle cells: a potential mechanism in atherosclerotic plaque destabilization, Circ. Res., 103, e28-e34, https://doi.org/10.1161/CIRCRESAHA.108.181305.
- Jäger, E., Murthy, S., Schmidt, C., Hahn, M., Strobel, S., Peters, A., Stäubert, C., Sungur, P., Venus, T., Geisler, M., Radusheva, V., Raps, S., Rothe, K., Scholz, R., Jung, S., Wagner, S., Pierer, M., Seifert, O., Chang, W., Estrela-Lopis, I., Raulien, N., Krohn, K., Sträter, N., Hoeppener, S., Schöneberg, T., Rossol, M., and Wagner, U. (2020) Calcium-sensing receptor-mediated NLRP3 inflammasome response to calciprotein particles drives inflammation in rheumatoid arthritis, Nat. Commun., 11, 4243, https://doi.org/10.1038/s41467-020-17749-6.
- Tournis, S., Makris, K., Cavalier, E., and Trovas, G. (2020) Cardiovascular risk in patients with primary hyperparathyroidism, Curr. Pharm. Des., 26, 5628-5636, https://doi.org/10.2174/1381612824999201105165642.
- Bkaily, G., and Jacques, D. (2023) Calcium homeostasis, transporters, and blockers in health and diseases of the cardiovascular system, Int. J. Mol. Sci., 24, 8803, https://doi.org/10.3390/ijms24108803.
- Minisola, S., Arnold, A., Belaya, Z., Brandi, M. L., Clarke, B. L., Hannan, F. M., Hofbauer, L. C., Insogna, K. L., Lacroix, A., Liberman, U., Palermo, A., Pepe, J., Rizzoli, R., Wermers, R., and Thakker, R. V. (2022) Epidemiology, pathophysiology, and genetics of primary hyperparathyroidism, J. Bone Miner. Res., 37, 2315-2329, https://doi.org/10.1002/jbmr.4665.
- Tonon, C. R., Silva, T. A. A. L., Pereira, F. W. L., Queiroz, D. A. R., Junior, E. L. F., Martins, D., Azevedo, P. S., Okoshi, M. P., Zornoff, L. A. M., de Paiva, S. A. R., Minicucci, M. F., and Polegato, B. F. (2022) A review of current clinical concepts in the pathophysiology, etiology, diagnosis, and management of hypercalcemia, Med. Sci. Monit., 28, e935821, https://doi.org/10.12659/MSM.935821.
- Lang, I. M., and Schleef, R. R. (1996) Calcium-dependent stabilization of type I plasminogen activator inhibitor within platelet alpha-granules, J. Biol. Chem., 271, 2754-2761, https://doi.org/10.1074/jbc.271.5.2754.
- Liu, Q., Möller, U., Flügel, D., and Kietzmann, T. (2004) Induction of plasminogen activator inhibitor I gene expression by intracellular calcium via hypoxia-inducible factor-1, Blood, 104, 3993-4001, https://doi.org/10.1182/blood-2004-03-1017.
- Peiretti, F., Fossat, C., Anfosso, F., Alessi, M. C., Henry, M., Juhan-Vague, I., and Nalbone, G. (1996) Increase in cytosolic calcium upregulates the synthesis of type 1 plasminogen activator inhibitor in the human histiocytic cell line U937, Blood, 87, 162-173, https://doi.org/10.1182/blood.V87.1.162.162.
- Heiss, A., DuChesne, A., Denecke, B., Grötzinger, J., Yamamoto, K., Renné, T., and Jahnen-Dechent, W. (2003) Structural basis of calcification inhibition by alpha 2-HS glycoprotein/fetuin-A: formation of colloidal calciprotein particles, J. Biol. Chem., 278, 13333-13341, https://doi.org/10.1074/jbc.M210868200.
- Schäfer, C., Heiss, A., Schwarz, A., Westenfeld, R., Ketteler, M., Floege, J., Müller-Esterl, W., Schinke, T., and Jahnen-Dechent, W. (2003) The serum protein alpha 2-Heremans-Schmid glycoprotein/fetuin-A is a systemically acting inhibitor of ectopic calcification, J. Clin. Invest., 112, 357-366, https://doi.org/10.1172/JCI17202.
- Heiss, A., Jahnen-Dechent, W., Endo, H., and Schwahn, D. (2007) Structural dynamics of a colloidal protein-mineral complex bestowing on calcium phosphate a high solubility in biological fluids, Biointerphases, 2, 16-20, https://doi.org/10.1116/1.2714924.
- Rochette, C. N., Rosenfeldt, S., Heiss, A., Narayanan, T., Ballauff, M., and Jahnen-Dechent, W. (2009) A shielding topology stabilizes the early stage protein-mineral complexes of fetuin-A and calcium phosphate: a time-resolved small-angle X-ray study, Chembiochem, 10, 735-740, https://doi.org/10.1002/cbic.200800719.
Supplementary files












