Портрет трёх бицистронных мРНК млекопитающих, которые происходят из генов ASNSD1, SLC35A4 и MIEF1
- Авторы: Андреев Д.Е.1,2, Шатский И.Н.2
-
Учреждения:
- Институт биоорганической химии имени академиков М.М. Шемякина и Ю.А. Овчинникова РАН
- Московский государственный университет имени М.В. Ломоносова
- Выпуск: Том 90, № 1 (2025)
- Страницы: 35-47
- Раздел: Статьи
- URL: https://bakhtiniada.ru/0320-9725/article/view/287117
- DOI: https://doi.org/10.31857/S0320972525010034
- EDN: https://elibrary.ru/CQDSNX
- ID: 287117
Цитировать
Аннотация
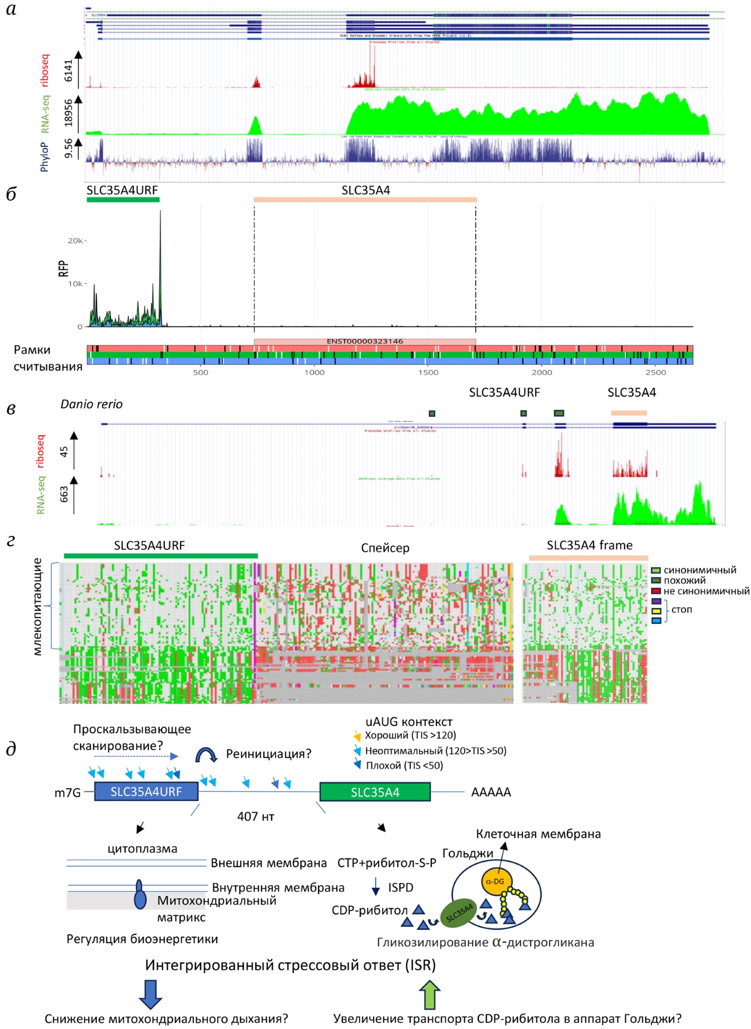
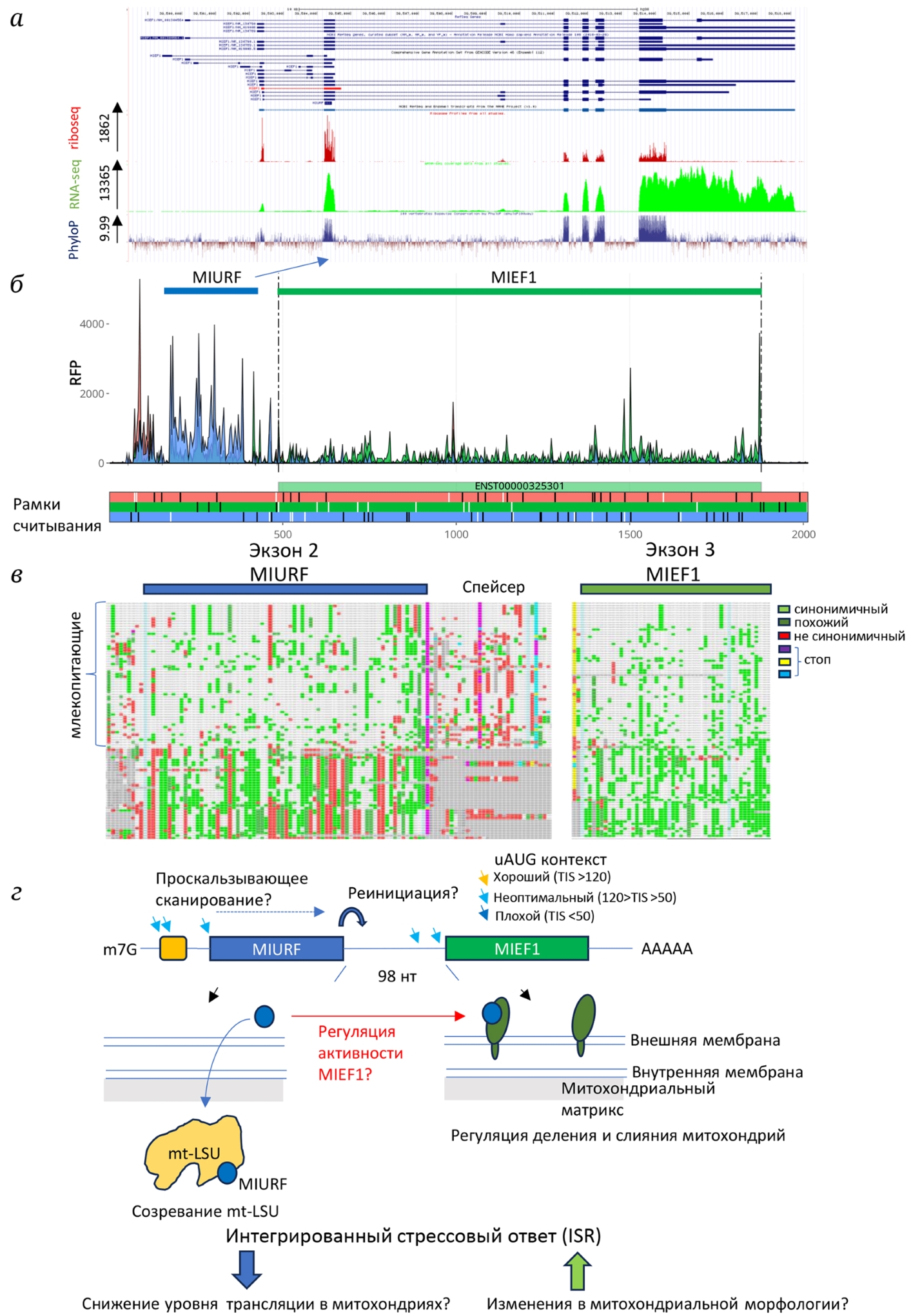
Последние достижения в области функциональной геномики позволили идентифицировать тысячи коротких открытых рамок считывания (sORF) в 5′-лидерах мРНК млекопитающих. Хотя большинство sORF, по всей видимости, не кодирует функциональные белки, установлено, что небольшое их количество эволюционирует как белок-кодирующие гены. В результате десятки таких sORF уже аннотированы как белок-кодирующие гены. мРНК, которые содержат и белок-кодирующую sORF, и аннотированную белок-кодирующую открытую рамку считывания, называют бицистронными. В этой работе рассматриваются три гена, ASNSD1, SLC35A4 и MIEF1, из которых происходят соответствующие бицистронные мРНК. Обсуждается функциональная роль соответствующих белковых продуктов и регуляция трансляции этих бицистронных мРНК, а также то, как такая необычная организация генов могла возникнуть в процессе эволюции.
Полный текст
Об авторах
Д. Е. Андреев
Институт биоорганической химии имени академиков М.М. Шемякина и Ю.А. Овчинникова РАН; Московский государственный университет имени М.В. Ломоносова
Автор, ответственный за переписку.
Email: cycloheximide@yandex.ru
НИИ физико-химической биологии имени А.Н. Белозерского
Россия, 117997 Москва; 119992 МоскваИ. Н. Шатский
Московский государственный университет имени М.В. Ломоносова
Email: cycloheximide@yandex.ru
НИИ физико-химической биологии имени А.Н. Белозерского
Россия, 119992 МоскваСписок литературы
- Kozak, M. (1980) Evaluation of the “scanning model” for initiation of protein synthesis in eucaryotes, Cell, 22, 7-8, https://doi.org/10.1016/0092-8674(80)90148-8.
- Hinnebusch, A. G. (2011) Molecular mechanism of scanning and start codon selection in eukaryotes, Microbiol. Mol. Biol. Rev., 75, 434-467, first page of table of contents, https://doi.org/10.1128/MMBR.00008-11.
- Hinnebusch, A. G. (2014) The scanning mechanism of eukaryotic translation initiation, Annu. Rev. Biochem., 83, 779-812, https://doi.org/10.1146/annurev-biochem-060713-035802.
- Hinnebusch, A. G., Ivanov, I. P., and Sonenberg, N. (2016) Translational control by 5′-untranslated regions of eukaryotic mRNAs, Science, 352, 1413-1416, https://doi.org/10.1126/science.aad9868.
- Shirokikh, N. E., and Preiss, T. (2018) Translation initiation by cap-dependent ribosome recruitment: Recent insights and open questions, Wiley Interdiscip. Rev. RNA, 9, e1473, https://doi.org/10.1002/wrna.1473.
- Rogozin, I. B., Kochetov, A. V., Kondrashov, F. A., Koonin, E. V., and Milanesi, L. (2001) Presence of ATG triplets in 5′ untranslated regions of eukaryotic cDNAs correlates with a ‘weak’ context of the start codon, Bioinformatics, 17, 890-900, https://doi.org/10.1093/bioinformatics/17.10.890.
- Suzuki, Y., Ishihara, D., Sasaki, M., Nakagawa, H., Hata, H., Tsunoda, T., Watanabe, M., Komatsu, T., Ota, T., Isogai, T., Suyama, A., and Sugano, S. (2000) Statistical analysis of the 5′ untranslated region of human mRNA using “Oligo-Capped” cDNA libraries, Genomics, 64, 286-297, https://doi.org/10.1006/geno.2000.6076.
- Pesole, G., Gissi, C., Grillo, G., Licciulli, F., Liuni, S., and Saccone, C. (2000) Analysis of oligonucleotide AUG start codon context in eukariotic mRNAs, Gene, 261, 85-91, https://doi.org/10.1016/s0378-1119(00)00471-6.
- Davuluri, R. V., Suzuki, Y., Sugano, S., and Zhang, M. Q. (2000) CART classification of human 5′ UTR sequences, Genome Res., 10, 1807-1816, https://doi.org/10.1101/gr.gr-1460r.
- Andreev, D. E., Loughran, G., Fedorova, A. D., Mikhaylova, M. S., Shatsky, I. N., and Baranov, P. V. (2022) Non-AUG translation initiation in mammals, Genome Biol., 23, 111, https://doi.org/10.1186/s13059-022-02674-2.
- Ingolia, N. T., Ghaemmaghami, S., Newman, J. R., and Weissman, J. S. (2009) Genome-wide analysis in vivo of translation with nucleotide resolution using ribosome profiling, Science, 324, 218-223, https://doi.org/10.1126/science.1168978.
- Dever, T. E., Ivanov, I. P., and Hinnebusch, A. G. (2023) Translational regulation by uORFs and start codon selection stringency, Genes Dev., 37, 474-489, https://doi.org/10.1101/gad.350752.123.
- Tidu, A., and Martin, F. (2024) The interplay between cis- and trans-acting factors drives selective mRNA translation initiation in eukaryotes, Biochimie, 217, 20-30, https://doi.org/10.1016/j.biochi.2023.09.017.
- Renz, P. F., Valdivia-Francia, F., and Sendoel, A. (2020) Some like it translated: small ORFs in the 5′UTR, Exp. Cell Res., 396, 112229, https://doi.org/10.1016/j.yexcr.2020.112229.
- Silva, J., Fernandes, R., and Romao, L. (2019) Translational regulation by upstream open reading frames and human diseases, Adv. Exp. Med. Biol., 1157, 99-116, https://doi.org/10.1007/978-3-030-19966-1_5.
- Chen, H. H., and Tarn, W. Y. (2019) uORF-mediated translational control: recently elucidated mechanisms and implications in cancer, RNA Biol., 16, 1327-1338, https://doi.org/10.1080/15476286.2019.1632634.
- Zhang, H., Wang, Y., and Lu, J. (2019) Function and evolution of upstream ORFs in eukaryotes, Trends Biochem. Sci., 44, 782-794, https://doi.org/10.1016/j.tibs.2019.03.002.
- Cabrera-Quio, L. E., Herberg, S., and Pauli, A. (2016) Decoding sORF translation - from small proteins to gene regulation, RNA biology, 13, 1051-1059, https://doi.org/10.1080/15476286.2016.1218589.
- Young, S. K., and Wek, R. C. (2016) Upstream open reading frames differentially regulate gene-specific translation in the integrated stress response, J. Biol. Chem., 291, 16927-16935, https://doi.org/10.1074/jbc.R116.733899.
- Wethmar, K. (2014) The regulatory potential of upstream open reading frames in eukaryotic gene expression, Wiley Interdiscip. Rev. RNA, 5, 765-778, https://doi.org/10.1002/wrna.1245.
- Somers, J., Poyry, T., and Willis, A. E. (2013) A perspective on mammalian upstream open reading frame function, Int. J. Biochem. Cell Biol., 45, 1690-1700, https://doi.org/10.1016/j.biocel.2013.04.020.
- Lizio, M., Harshbarger, J., Shimoji, H., Severin, J., Kasukawa, T., Sahin, S., Abugessaisa, I., Fukuda, S., Hori, F., Ishikawa-Kato, S., Mungall, C. J., Arner, E., Baillie, J. K., Bertin, N., Bono, H., de Hoon, M., Diehl, A. D., Dimont, E., Freeman, T. C., Fujieda, K., et al. (2015) Gateways to the FANTOM5 promoter level mammalian expression atlas, Genome Biol., 16, 22, https://doi.org/10.1186/s13059-014-0560-6.
- Severin, J., Lizio, M., Harshbarger, J., Kawaji, H., Daub, C. O., Hayashizaki, Y., Consortium, F., Bertin, N., and Forrest, A. R. (2014) Interactive visualization and analysis of large-scale sequencing datasets using ZENBU, Nat. Biotechnol., 32, 217-219, https://doi.org/10.1038/nbt.2840.
- Slavoff, S. A., Mitchell, A. J., Schwaid, A. G., Cabili, M. N., Ma, J., Levin, J. Z., Karger, A. D., Budnik, B. A., Rinn, J. L., and Saghatelian, A. (2013) Peptidomic discovery of short open reading frame-encoded peptides in human cells, Nat. Chem. Biol., 9, 59-64, https://doi.org/10.1038/nchembio.1120.
- Keshishian, H., Addona, T., Burgess, M., Kuhn, E., and Carr, S. A. (2007) Quantitative, multiplexed assays for low abundance proteins in plasma by targeted mass spectrometry and stable isotope dilution, Mol. Cell. Proteomics, 6, 2212-2229, https://doi.org/10.1074/mcp.M700354-MCP200.
- Cloutier, P., Poitras, C., Faubert, D., Bouchard, A., Blanchette, M., Gauthier, M. S., and Coulombe, B. (2020) Upstream ORF-encoded ASDURF is a novel prefoldin-like subunit of the PAQosome, J. Proteome Res., 19, 18-27, https://doi.org/10.1021/acs.jproteome.9b00599.
- Houry, W. A., Bertrand, E., and Coulombe, B. (2018) The PAQosome, an R2TP-based chaperone for quaternary structure formation, Trends Biochem. Sci., 43, 4-9, https://doi.org/10.1016/j.tibs.2017.11.001.
- Hofman, D. A., Ruiz-Orera, J., Yannuzzi, I., Murugesan, R., Brown, A., Clauser, K. R., Condurat, A. L., van Dinter, J. T., Engels, S. A. G., Goodale, A., van der Lugt, J., Abid, T., Wang, L., Zhou, K. N., Vogelzang, J., Ligon, K. L., Phoenix, T. N., Roth, J. A., Root, D. E., Hubner, N., et al. (2024) Translation of non-canonical open reading frames as a cancer cell survival mechanism in childhood medulloblastoma, Mol. Cell, 84, 261-276, e218, https://doi.org/10.1016/j.molcel.2023.12.003.
- Michel, A. M., Fox, G., Kiran. A. M., De Bo, C., O’Connor, P. B., Heaphy, S. M., Mullan, J. P., Donohue, C. A., Higgins, D. G., and Baranov, P. V. (2014) GWIPS-viz: development of a ribo-seq genome browser, Nucleic Acids Res., 42, D859-864, https://doi.org/10.1093/nar/gkt1035.
- Pollard, K. S., Hubisz, M. J., Rosenbloom, K. R., and Siepel, A. (2010) Detection of nonneutral substitution rates on mammalian phylogenies, Genome Res., 20, 110-121, https://doi.org/10.1101/gr.097857.109.
- Abramson, J., Adler, J., Dunger, J., Evans, R., Green, T., Pritzel, A., Ronneberger, O., Willmore, L., Ballard, A. J., Bambrick, J., Bodenstein, S. W., Evans, D. A., Hung, C. C., O’Neill, M., Reiman, D., Tunyasuvunakool, K., Wu, Z., Zemgulyte, A., Arvaniti, E., Beattie, C., et al. (2024) Accurate structure prediction of biomolecular interactions with AlphaFold 3, Nature, 630, 493-500, https://doi.org/10.1038/s41586-024-07487-w.
- Thompson, J. D., Higgins, D. G., and Gibson, T. J. (1994) CLUSTAL W: improving the sensitivity of progressive multiple sequence alignment through sequence weighting, position-specific gap penalties and weight matrix choice, Nucleic Acids Res., 22, 4673-4680, https://doi.org/10.1093/nar/22.22.4673.
- Boulon, S., Marmier-Gourrier, N., Pradet-Balade, B., Wurth, L., Verheggen, C., Jady, B. E., Rothe, B., Pescia, C., Robert, M. C., Kiss, T., Bardoni, B., Krol, A., Branlant, C., Allmang, C., Bertrand, E., and Charpentier, B. (2008) The Hsp90 chaperone controls the biogenesis of L7Ae RNPs through conserved machinery, J. Cell Biol., 180, 579-595, https://doi.org/10.1083/jcb.200708110.
- Cloutier, P., Poitras, C., Durand, M., Hekmat, O., Fiola-Masson, E., Bouchard, A., Faubert, D., Chabot, B., and Coulombe, B. (2017) R2TP/Prefoldin-like component RUVBL1/RUVBL2 directly interacts with ZNHIT2 to regulate assembly of U5 small nuclear ribonucleoprotein, Nat. Commun., 8, 15615, https://doi.org/10.1038/ncomms15615.
- Malinova, A., Cvackova, Z., Mateju, D., Horejsi, Z., Abeza, C., Vandermoere, F., Bertrand, E., Stanek, D., and Verheggen, C. (2017) Assembly of the U5 snRNP component PRPF8 is controlled by the HSP90/R2TP chaperones, J. Cell Biol., 216, 1579-1596, https://doi.org/10.1083/jcb.201701165.
- Horejsi, Z., Takai, H., Adelman, C. A., Collis, S. J., Flynn, H., Maslen, S., Skehel, J. M., de Lange, T., and Boulton, S. J. (2010) CK2 phospho-dependent binding of R2TP complex to TEL2 is essential for mTOR and SMG1 stability, Mol. Cell, 39, 839-850, https://doi.org/10.1016/j.molcel.2010.08.037.
- Kim, S. G., Hoffman, G. R., Poulogiannis, G., Buel, G. R., Jang, Y. J., Lee, K. W., Kim, B. Y., Erikson, R. L., Cantley, L. C., Choo, A. Y., and Blenis, J. (2013) Metabolic stress controls mTORC1 lysosomal localization and dimerization by regulating the TTT-RUVBL1/2 complex, Mol. Cell, 49, 172-185, https://doi.org/10.1016/j.molcel.2012.10.003.
- Boulon, S., Pradet-Balade, B., Verheggen, C., Molle, D., Boireau, S., Georgieva, M., Azzag, K., Robert, M. C., Ahmad, Y., Neel, H., Lamond, A. I., and Bertrand, E. (2010) HSP90 and its R2TP/Prefoldin-like cochaperone are involved in the cytoplasmic assembly of RNA polymerase II, Mol. Cell, 39, 912-924, https://doi.org/10.1016/j.molcel.2010.08.023.
- Nelde, A., Flototto, L., Jurgens, L., Szymik, L., Hubert, E., Bauer, J., Schliemann, C., Kessler, T., Lenz, G., Rammensee, H. G., Walz, J. S., and Wethmar, K. (2022) Upstream open reading frames regulate translation of cancer-associated transcripts and encode HLA-presented immunogenic tumor antigens, Cell. Mol. Life Sci., 79, 171, https://doi.org/10.1007/s00018-022-04145-0.
- Noderer, W. L., Flockhart, R. J., Bhaduri, A., Diaz de Arce, A. J., Zhang, J., Khavari, P. A., and Wang, C. L. (2014) Quantitative analysis of mammalian translation initiation sites by FACS-seq, Mol. Systems Biol., 10, 748, https://doi.org/10.15252/msb.20145136.
- Andreev, D. E., O’Connor, P. B., Fahey, C., Kenny, E. M., Terenin, I. M., Dmitriev, S. E., Cormican, P., Morris, D. W., Shatsky, I. N., and Baranov, P. V. (2015) Translation of 5′ leaders is pervasive in genes resistant to eIF2 repression, eLife, 4, e03971, https://doi.org/10.7554/eLife.03971.
- Rocha, A. L., Pai, V., Perkins, G., Chang, T., Ma, J., De Souza, E. V., Chu, Q., Vaughan, J. M., Diedrich, J. K., Ellisman, M. H., and Saghatelian, A. (2024) An inner mitochondrial membrane microprotein from the SLC35A4 upstream ORF regulates cellular metabolism, J. Mol. Biol., 436, 168559, https://doi.org/10.1016/j.jmb.2024.168559.
- Yang, H., Li, Q., Stroup, E. K., Wang, S., and Ji, Z. (2024) Widespread stable noncanonical peptides identified by integrated analyses of ribosome profiling and ORF features, Nat. Commun., 15, 1932, https://doi.org/10.1038/s41467-024-46240-9.
- Ury, B., Potelle, S., Caligiore, F., Whorton, M. R., and Bommer, G. T. (2021) The promiscuous binding pocket of SLC35A1 ensures redundant transport of CDP-ribitol to the Golgi, J. Biol. Chem., 296, 100789, https://doi.org/10.1016/j.jbc.2021.100789.
- Gerin, I., Ury, B., Breloy, I., Bouchet-Seraphin, C., Bolsee, J., Halbout, M., Graff, J., Vertommen, D., Muccioli, G. G., Seta, N., Cuisset, J. M., Dabaj, I., Quijano-Roy, S., Grahn, A., Van Schaftingen, E., and Bommer, G. T. (2016) ISPD produces CDP-ribitol used by FKTN and FKRP to transfer ribitol phosphate onto alpha-dystroglycan, Nat. Commun., 7, 11534, https://doi.org/10.1038/ncomms11534.
- Sidrauski, C., McGeachy, A. M., Ingolia, N. T., and Walter, P. (2015) The small molecule ISRIB reverses the effects of eIF2alpha phosphorylation on translation and stress granule assembly, eLife, 4, https://doi.org/10.7554/eLife.05033.
- Palmer, C. S., Osellame, L. D., Laine, D., Koutsopoulos, O. S., Frazier, A. E., and Ryan, M. T. (2011) MiD49 and MiD51, new components of the mitochondrial fission machinery, EMBO Rep., 12, 565-573, https://doi.org/10.1038/embor.2011.54.
- Yu, R., Liu, T., Jin, S. B., Ankarcrona, M., Lendahl, U., Nister, M., and Zhao, J. (2021) MIEF1/2 orchestrate mitochondrial dynamics through direct engagement with both the fission and fusion machineries, BMC Biol., 19, 229, https://doi.org/10.1186/s12915-021-01161-7.
- Brown, A., Rathore, S., Kimanius, D., Aibara, S., Bai, X. C., Rorbach, J., Amunts, A., and Ramakrishnan, V. (2017) Structures of the human mitochondrial ribosome in native states of assembly, Nat. Struct. Mol. Biol., 24, 866-869, https://doi.org/10.1038/nsmb.3464.
- Rathore, A., Chu, Q., Tan, D., Martinez, T. F., Donaldson, C. J., Diedrich, J. K., Yates, J. R., 3rd, and Saghatelian, A. (2018) MIEF1 microprotein regulates mitochondrial translation, Biochemistry, 57, 5564-5575, https://doi.org/10.1021/acs.biochem.8b00726.
- Chen, J., Brunner, A. D., Cogan, J. Z., Nunez, J. K., Fields, A. P., Adamson, B., Itzhak, D. N., Li, J. Y., Mann, M., Leonetti, M. D., and Weissman, J. S. (2020) Pervasive functional translation of noncanonical human open reading frames, Science, 367, 1140-1146, https://doi.org/10.1126/science.aay0262.
- Delcourt, V., Brunelle, M., Roy, A. V., Jacques, J. F., Salzet, M., Fournier, I., and Roucou, X. (2018) The protein coded by a short open reading frame, not by the annotated coding sequence, is the main gene product of the dual-coding gene MIEF1, Mol. Cell. Proteomics, 17, 2402-2411, https://doi.org/10.1074/mcp.RA118.000593.
- Grosely, R., Alvarado, C., Ivanov, I. P., Nicholson, O. B., Puglisi, J. D., Dever, T. E., and Lapointe, C. P. (2024) eIF1 and eIF5 dynamically control translation start site fidelity, bioRxiv, https://doi.org/10.1101/2024.07.10.602410.
- Ly, J., Xiang, K., Su, K. C., Sissoko, G. B., Bartel, D. P., and Cheeseman, I. M. (2024) Nuclear release of eIF1 globally increases stringency of start-codon selection to preserve mitotic arrest physiology, bioRxiv, https://doi.org/10.1101/2024.04.06.588385.
- Loughran, G., Sachs, M. S., Atkins, J. F., and Ivanov, I. P. (2012) Stringency of start codon selection modulates autoregulation of translation initiation factor eIF5, Nucleic Acids Res., 40, 2898-2906, https://doi.org/10.1093/nar/gkr1192.
- Ivanov, I. P., Loughran, G., Sachs, M. S., and Atkins, J. F. (2010) Initiation context modulates autoregulation of eukaryotic translation initiation factor 1 (eIF1), Proc. Natl. Acad. Sci. USA, 107, 18056-18060, https://doi.org/10.1073/pnas.1009269107.
- Llacer, J. L., Hussain, T., Saini, A. K., Nanda, J. S., Kaur, S., Gordiyenko, Y., Kumar, R., Hinnebusch, A. G., Lorsch, J. R., and Ramakrishnan, V. (2018) Translational initiation factor eIF5 replaces eIF1 on the 40S ribosomal subunit to promote start-codon recognition, eLife, 7, https://doi.org/10.7554/eLife.39273.
- Martin-Marcos, P., Cheung, Y. N., and Hinnebusch, A. G. (2011) Functional elements in initiation factors 1, 1A, and 2beta discriminate against poor AUG context and non-AUG start codons, Mol. Cell. Biol., 31, 4814-4831, https://doi.org/10.1128/MCB.05819-11.
- Nanda, J. S., Cheung, Y. N., Takacs, J. E., Martin-Marcos, P., Saini, A. K., Hinnebusch, A. G., and Lorsch, J. R. (2009) eIF1 controls multiple steps in start codon recognition during eukaryotic translation initiation, J. Mol. Biol., 394, 268-285, https://doi.org/10.1016/j.jmb.2009.09.017.
- Hacisuleyman, E., Hale, C. R., Noble, N., Luo, J. D., Fak, J. J., Saito, M., Chen, J., Weissman, J. S., and Darnell, R. B. (2024) Neuronal activity rapidly reprograms dendritic translation via eIF4G2:uORF binding, Nat. Neurosci., 27, 822-835, https://doi.org/10.1038/s41593-024-01615-5.
- Shestakova, E. D., Tumbinsky, R. S., Andreev, D. E., Rozov, F. N., Shatsky, I. N., and Terenin, I. M. (2023) The roles of eIF4G2 in leaky scanning and reinitiation on the human dual-coding POLG mRNA, Int. J. Mol. Sci., 24, 17149, https://doi.org/10.3390/ijms242417149.
- She, R., Luo, J., and Weissman, J. S. (2023) Translational fidelity screens in mammalian cells reveal eIF3 and eIF4G2 as regulators of start codon selectivity, Nucleic Acids Res., 51, 6355-6369, https://doi.org/10.1093/nar/gkad329.
- Weber, R., Kleemann, L., Hirschberg, I., Chung, M. Y., Valkov, E., and Igreja, C. (2022) DAP5 enables main ORF translation on mRNAs with structured and uORF-containing 5′ leaders, Nat. Commun., 13, 7510, https://doi.org/10.1038/s41467-022-35019-5.
- David, M., Olender, T., Mizrahi, O., Weingarten-Gabbay, S., Friedlander, G., Meril, S., Goldberg, N., Savidor, A., Levin, Y., Salomon, V., Stern-Ginossar, N., Bialik, S., and Kimchi, A. (2022) DAP5 drives translation of specific mRNA targets with upstream ORFs in human embryonic stem cells, RNA, 28, 1325-1336, https://doi.org/10.1261/rna.079194.122.
- Smirnova, V. V., Shestakova, E. D., Nogina, D. S., Mishchenko, P. A., Prikazchikova, T. A., Zatsepin, T. S., Kulakovskiy, I. V., Shatsky, I. N., and Terenin, I. M. (2022) Ribosomal leaky scanning through a translated uORF requires eIF4G2, Nucleic Acids Res., 50, 1111-1127, https://doi.org/10.1093/nar/gkab1286.
- Loughran, G., Zhdanov, A. V., Mikhaylova, M. S., Rozov, F. N., Datskevich, P. N., Kovalchuk, S. I., Serebryakova, M. V., Kiniry, S. J., Michel, A. M., O’Connor, P. B. F., Papkovsky, D. B., Atkins, J. F., Baranov, P. V., Shatsky, I. N., and Andreev, D. E. (2020) Unusually efficient CUG initiation of an overlapping reading frame in POLG mRNA yields novel protein POLGARF, Proc. Natl. Acad. Sci. USA, 117, 24936-24946, https://doi.org/10.1073/pnas.2001433117.
- Mudge, J. M., Ruiz-Orera, J., Prensner, J. R., Brunet, M. A., Calvet, F., Jungreis, I., Gonzalez, J. M., Magrane, M., Martinez, T. F., Schulz, J. F., Yang, Y. T., Alba, M. M., Aspden, J. L., Baranov, P. V., Bazzini, A. A., Bruford, E., Martin, M. J., Calviello, L., Carvunis, A. R., Chen, J., et al. (2022) Standardized annotation of translated open reading frames, Nat. Biotechnol., 40, 994-999, https://doi.org/10.1038/s41587-022-01369-0.
Дополнительные файлы






