Low Molecular Weight Neurotrophin-3 Mimetics, Distinct in the Pattern of Activation of Postreceptor Signaling, Attenuate the Manifestations of Morphine Withdrawal in Rats in Different Ways
- Authors: Kolik L.G.1, Konstantinopolsky M.A.1, Nikolaev S.V.1, Logvinov I.O.1, Antipova T.A.1, Gudasheva T.A.1
-
Affiliations:
- Federal Research Center for Innovative and Emerging Biomedical and Pharmaceutical Technologies
- Issue: Vol 89, No 11 (2024)
- Pages: 1882-1892
- Section: Articles
- URL: https://bakhtiniada.ru/0320-9725/article/view/282285
- DOI: https://doi.org/10.31857/S0320972524110105
- EDN: https://elibrary.ru/IKLOMW
- ID: 282285
Cite item
Full Text
Abstract
The accumulated data suggest that changing activity levels of tyrosine kinase receptor signaling pathways may regulate opiate-related neuroadaptation of the noradrenergic system. Neurotrophin-3 (NT-3) interacts with tropomyosin receptor kinases (TRK), binding predominantly to TRKC receptors, which are expressed in noradrenergic neurons of locus coeruleus. Taking into account the difficulties of delivering full-size neurotrophins to the CNS after systemic administration, low-molecular mimetics of the 4th loop of NT-3, hexamethylenediamide bis-(N-monosuccinyl-L-asparaginyl-L-asparagine) (GTS-301) and hexamethylenediamide bis-(N-γ-hydroxybutyril-L-glutamyl-L-asparagine) (GTS-302), interacting with TRKC and TRKB receptors, were synthesized. The aim of this work was a comparative study of NT–3 mimetics effect on the manifestations of morphine withdrawal symptoms in albino rats with opiate dependence, as well as the features of activation of postreceptor signaling pathways by NT–3 mimetics. The dipeptides GTS-301 and GTS-302 after acute administration at doses of 0.1, 1.0 and 10.0 mg/kg, i.p., had a dose-dependent effect on the specific signs of morphine withdrawal with the most effective dose of 1.0 mg/kg. The maximum reduction in the total morphine withdrawal syndrome index for GTS-301 was 31.3% and for GTS-302 – 41.4%. Unlike GTS-301, GTS-302 weakened mechanical allodynia, reducing tactile sensitivity. When studying the activation of postreceptor signaling pathways by NT-3 mimetics on a culture of HT-22 hippocampal cells, it was shown that they had a different pattern of postreceptor signaling: GTS-302 (10−6 M), like NT-3, activated all three MAPK/ERK, PI3K/AKT/mTOR and PLCy1, while GTS-301(10−6 M) – only MAPK/ERK- and PLCy1. Thus, the revealed features of attenuation of morphine withdrawal syndrome in rats after acute GTS-301 and GTS-302 administration may be associated with a different pattern of activation of postreceptor pathways.
Keywords
Full Text
Принятые сокращения: СИ – суммарный индекс; СО – синдром отмены; AKT – протеинкиназа B; ERK – киназы, регулируемые внеклеточными сигналами; LC – голубое пятно; MAPK – митогенактивируемая протеинкиназа; mTOR – рапамициновый комплекс 1; NT-3 – нейротрофин-3; PI3K – фосфатидилинозитол-3-киназа; PLC – фосфолипаза C; TRKA, TRKB, TRKC – тропомиозинассоциированные протеинкиназы типа A, B и C соответственно.
ВВЕДЕНИЕ
Лекарственная зависимость нередко ассоциируется с мучительными симптомами отмены, которые пациенты испытывают при резком прекращении или быстром снижении дозы наркотических анальгетиков. Предполагается, что соматический компонент лекарственной зависимости в большей степени связан с мезолимбическими областями мозга, голубым пятном (locus coeruleus, LC) и серой периакведуктальной зоной (periaqueductal grey area) [1, 2]. Гиперактивность и растормаживание норадренергических нейронов ствола головного мозга считаются ключевыми механизмами аверсивного состояния и многих соматических симптомов, возникающих во время острой опийной абстиненции [3].
Нейротрофин-3 (NT-3), принадлежащий к семейству нейротрофинов, взаимодействует с тропомиозинассоциированными протеинкиназами типа А, В и С (TRKA, TRKB и TRKC), связываясь преимущественно с TRKC-рецепторами, которые экспрессируются в норадренергических нейронах LC [4]. Известно, что LC экспрессирует высокие уровни NT-3 и TRKC [5, 6], а также NT-3 увеличивает выживаемость LC-нейронов in vitro [7]. Вовлеченность сигнальных путей TRKC в индуцированную опиатами адаптацию катехоламинергической системы была показана в экспериментах in vitro [7] и in vivo [8]. У трансгенных мышей, сверхэкспрессирующих TRKC-рецепторы (TgNTRK3), была выявлена измененная частота спонтанного возбуждения нейронов LC и реакция норадренергической системы на хроническое воздействие опиатов, что, вероятно, связано со сдвигами в регуляции нейротрофинов [9]. Накопленные данные позволяют предположить, что изменяющиеся комбинации и уровень активности TRK-рецепторных сигнальных путей в нейронных цепях, которые взаимосвязаны с норадренергическими нейронами, могут регулировать и тонко настраивать связанные с опиатами адаптации норадренергической системы. Учитывая трудности доставки полноразмерных нейротрофинов в ЦНС при системном введении, в ФГБНУ «ФИЦ оригинальных и перспективных биомедицинских и фармацевтических технологий» разрабатываются низкомолекулярные миметики NT-3, дизайн которых проводили с использованием авторской технологии создания дипептидных миметиков нейротрофинов [10]. Наиболее экспонированной является четвертая петля, фрагмент которой (-Ser91-Glu92-Asn93-Asn94-Lys95-Leu96-), предположительно, занимает геометрически наиболее выгодное положение для взаимодействия с рецептором. При конструировании соединения ГТС-301 дипептидный фрагмент (-Asn93-Asn94-) бета-поворот-подобного участка был сохранен, а предшествующий аминокислотный остаток Glu92 заменен на остаток янтарной кислоты. Димерную структуру нейротрофина воспроизводили с помощью гексаметилендиаминового спейсера по С-концу (гексаметилендиамид бис-(N-моносукцинил-L-аспарагинил-L-аспарагина) [11]. Другой миметик NT-3, соединение ГТС-302, сконструирован на основе этого же фрагмента четвертой петли, но со сдвигом на один аминокислотный остаток влево относительно (-Asn93-Asn94-), при этом дипептидный участок (-Glu92-Asn93-) сохраняли, а предшествующий аминокислотный остаток Ser91 заменяли остатком гамма-оксимасляной кислоты; димеризацию вели также с помощью гексаметилендиамина (гексаметилендиамид бис-(N-γ-оксибутирил-L-глутамил-L-аспарагина)) [12]. Цель исследования – сравнительное изучение влияния миметиков четвертой петли NT-3 на проявление признаков отмены морфина у животных со сформированной опиатной зависимостью, а также особенностей активации миметиками пострецепторных сигнальных путей.
МАТЕРИАЛЫ И МЕТОДЫ
Эксперименты in vivo. Эксперименты выполнены на беспородных белых крысах-самцах с массой тела 230–250 г (n = 112) (ФГБНУ «Научный центр биомедицинских технологий Федерального медико-биологического агентства», филиал «Столбовая»). Животных содержали по 8 особей в клетке в условиях вивария ФГБНУ «ФИЦ оригинальных и перспективных биомедицинских и фармацевтических технологий» (температура – 21–23 °С; относительная влажность воздуха – 40–60%) при естественной освещенности и свободном доступе к воде и брикетированному корму в течение 10 суток до начала тестирования.
Препараты. Морфина гидрохлорид (Минмедбиопром объединение «Чимкентбиофарм», субстанция) растворяли в дистиллированной воде для инъекций и вводили внутрибрюшинно (в/б) из расчета 0,1 мл/100 г массы тела крысы. Синтезированные в отделе химии ФГБНУ «ФИЦ оригинальных и перспективных биомедицинских и фармацевтических технологий» ГТС-301 (температура плавления – 214–229 °С (с разложением); [α]D22 – 20,2 ° (c = 1, DMSO)) и ГТС-302 (температура плавления – 173–178 °C (с разложением); [α]D23 – 7,76 ° (с = 1, DMSO)) [11] вводили в/б в виде суспензии в 1%-ном водном растворе Tween 80 из расчета 0,1 мл/100 г массы животного.
Методика формирование опиатной зависимости и оценка соматических проявлений синдрома отмены морфина. У крыс вырабатывали зависимость от морфина и оценивали поведение на наличие специфических признаков синдрома отмены (СО) в соответствии со схемой, описанной ранее [13]. Для получения животных, зависимых от морфина, препарат вводили животным в возрастающих дозах (10–20 мг/кг) 2 раза в день с промежутком в 8 ч в течение 5 суток: 1-е сутки – 10 и 10 мг/кг; 2-е сутки – 10 и 20 мг/кг; 3-и сутки – 20 и 20 мг/кг; 4-е сутки – 20 и 20 мг/кг; 5-е сутки – 20 мг/кг. На 5-й день эксперимента через 5 ч после последней инъекции морфина вводили ГТС-301 и ГТC-302 в дозах 0,1, 1,0 и 10,0 мг/кг (в/б), а животным из контрольных групп (группы «0,0») – воду для инъекций, содержащую 1% (v/v) Tween 80, в эквивалентном объеме за 60 мин до тестирования. Тестирование животных на наличие специфических признаков СО морфина проводили в течение 5 мин в «открытом поле» (освещенная круглая арена диаметром 80 см) через 15 мин после введения антагониста опиатных рецепторов налоксона («Du Pont De Nemours Int.», Швейцария) в дозе 1,0 мг/кг (в/б). Для всех групп регистрировали специфические признаки СО морфина. Суммарный индекс (СИ) выраженности СО для каждого животного и средние значения для опытных и контрольных групп рассчитывали на основании альтернативных признаков (наличие признака – 1 балл, отсутствие признака – 0 баллов), всего регистрировали 18 признаков СО, у каждого животного отмечали свой индивидуальный набор признаков (табл. 1).
Таблица 1. Специфические признаки синдрома отмены морфина у крыс
Признаки абстиненции | Оценка | Признаки абстиненции | Оценка |
Диарея | баллы 1–5 | судороги | да/нет |
Скрежет зубами | кол-во эпизодов | стереотипия | да/нет |
Отряхивания по типу «мокрой собаки» | кол-во эпизодов | вокализация | да/нет |
Попытки бегства | да/нет | жевание | да/нет |
Уринация | да/нет | носовое кровотечение | да/нет |
Нарушение позы | да/нет | ринорея | да/нет |
Пилоэрекция | да/нет | встряхивания головой | да/нет |
Диспноэ | да/нет | встряхивания лапами | да/нет |
Птоз | да/нет | корчи | да/нет |
Примечание. Среднее значение выраженности СО в контрольной группе (группа «0,0») принимали за 100%.
Оценку изменений тактильной чувствительности у крыс выполняли, используя стандартный набор из 20 нейлоновых монофиламентов (филаменты фон Фрея – «von Frey filaments set»; «Ugo Basile», Италия). В ходе тестирования отдельный филамент через сетчатую поверхность платформы прикладывали к поверхности задних лап крысы в течение 1–2 с, отдергивание или смещение лапы считали положительной реакцией. Пороговый уровень тактильного стимула определяли по его наименьшему значению, вызывавшему реакцию у крыс, в соответствии с градуировкой в граммах, указанной на каждом филаменте. В ходе исследования процедуру тестирования проводили дважды: в день, предшествующий первому дню введения морфина, и через 24 ч после отмены морфина [13].
Эксперименты in vitro. Культивированиие клеток. Эксперименты проводились на клетках гиппокампа мыши линии НТ-22 (из клеточного банка Утрехтского университета, Голландия). Все манипуляции с клетками выполнялись в строго стерильных условиях. Клетки культивировали при температуре 37 °С в атмосфере 5% СО2 в среде ДМЕМ (среда Игла, модифицированная по методу Дульбекко; «HyClone», США) [14], содержащей 5% FBS (фетальная бычья сыворотка; «Gibco», США) и 2 мМ L-глутамина («ICN Pharmaceuticals», США). Смену культуральной среды производили через 24 ч после рассева и каждые последующие 2–3 дня. Пересев на культуральные флаконы площадью 75 см2 («TPP», Швейцария) осуществляли 3 раза в неделю.
Вестерн-блот-анализ. Пробы лизировали в 50 мМ Tris-HCl (pH 7,5), содержащем 5 мМ ЭДТА, 1 мМ дитиотреитола, 1% (w/v) Triton Х-100, через 5, 15, 30, 60 и 180 мин после внесения NT-3 (10−9 М) («Sigma», США), или ГТС-301 (L,L) (10−6 М), или ГТС-302 (L,L) (10−6 М). NT-3 (10−9 М) использовали в качестве положительного контроля. Нефосфорилированные протеинкиназы B (AKT), киназы, регулируемые внеклеточными сигналами (ERK1/ERK2) и фосфолипаза C (PLCγ1) были использованы в качестве контроля загрузки. Содержание белков исследовали в цитозольной фракции. Концентрацию белка в образцах измеряли по методу Фолина–Лоури [15]. На дорожку в геле наносили 75 мкг белка. Белки разделяли электрофорезом в 10%-ном полиакриламидном геле с использованием электрофоретической системы Mini-Protean Tetra Cell («Bio-Rad», США) [16]. Далее, белки переносили на мембрану PVDF («Santa Cruz», США) в системе для переноса Trans-Blot Turbo («Bio-Rad»). Преинкубацию всех вестерн-блотов проводили в буфере TBS-T (20 мМ Tris-HCl, 137 мМ NaCl, 1% (v/v) Tween 20; pH = 7,5), содержащем 3% (w/v) BSA («Bio-Rad»), в течение 1 ч с использованием первичных антител anti-p-AKT (#PA5-104445; «Invitrogen, ThermoFisher», США), anti-p-ERK1/ERK2 (#PA5-37828; «Invitrogen, ThermoFisher»), anti-p-PLCγ1 (#2821S; «Cell Signaling Technology», США), против AKT (#PA5-77855; «Invitrogen, ThermoFisher»), ERK1/ERK2 (#61-7400; «Invitrogen, ThermoFisher») и PLCγ1 (#2822S; «Cell Signaling Technology») в разведении 1 : 1000 в течение ночи при +4 °С. Затем, после отмывки в буфере TBS-T, содержащем 0,05% (w/v) BSA, мембраны инкубировали в присутствии вторичных антител goat anti-rabbit IgG (#31460; «Thermo Fisher Scientific»), конъюгированных с пероксидазой хрена (разведение 1 : 1000) в течение 1 ч. Детектирование белков осуществляли после отмывки от вторичных антител в буфере с ECL-реагентами (#32106; Pierce ECL WB Substrate («ThermoFisher», США)) c использованием гель-документирующей системы Alliance («UVITEC», Великобритания). Денситометрию полученных изображений проводили с помощью программы GIMP2.
Статистический анализ в опытах in vivo проводили при помощи программы Statistica 10, описательной статистики, однофакторного дисперсионного анализа (ANOVA), ANOVA для повторных измерений для зависимых групп; в опытах in vitro – с использованием U-критерия Манна–Уитни.
РЕЗУЛЬТАТЫ ИССЛЕДОВАНИЯ
Полученные результаты показывают, что ГТС-301 и ГТС-302 (рис. 1) оказывали зависимое от дозы влияние на специфические признаки отмены морфина у крыс. В сравнении с контрольной группой (группа «0,0»), снижение суммарного индекса СО морфина для группы «ГТС-301; 0,1 мг/кг» составило 12% (F(1,14) = 4,66; p < 0,05); для группы «ГТС-301; 1,0 мг/кг» – 31,3% (F(1,14) = 9,14; p < 0,01); для группы «ГТС-301; 10,0 мг/кг» – 26,5% (F(1,14) = 21,44; p < 0,001). Для группы «ГТС-302; 0,1 мг/кг» падение СИ СО составило 26,9% (F(1,14) = 10,19; p < 0,01); для группы «ГТС-302; 1,0 мг/кг» – 41,4% (F(1,14) = 12,49; p < 0,01) и для группы «ГТС-302; 10,0 мг/кг» – 36,5% (F(1,14) = 25,64; p < 0,001). Эффект миметиков NT-3 наиболее выражен в дозе 1,0 мг/кг. Оценивая коррекцию отдельных показателей СО морфина, следует отметить характерное для ГТС-301 снижение диареи во всех изученных дозах, устранение нарушения позы, птоза, встряхивания лапами, вокализации и ринореи (табл. 2). Для ГТС-302 регистрировали снижение выраженности или полное устранение таких показателей, как диарея, нарушение позы, скрежет зубами, отряхивания по типу «мокрой собаки», вокализация, встряхивания головой и лапами (табл. 3).
Рис. 1. Влияние миметиков четвертой петли нейротрофина-3 на суммарный индекс налоксон-индуцированного синдрома отмены морфина у беспородных крыс-самцов (в % от контроля). * p < 0,05; ** p < 0,01; *** p < 0,001 – достоверное отличие от контроля (группа «0,0»); в каждой группе по 8 животных, данные представлены в виде среднего значения ± стандартной ошибки среднего (M ± SEM)
Таблица 2. Влияние ГТС-301 на отдельные признаки отмены морфина
Поведенческие признаки | ГТС-301, дозы, мг/кг | |||
0,0 | 0,1 | 1,0 | 10,0 | |
Диарея | 4,13 ± 0,30 | 2,50 ± 0,60* | 2,50 ± 0,70* | 1,87 ± 0,77* |
Нарушение позы | 0,87 ± 0,00 | 1,00 ± 0,00 | 0,75 ± 0,16 | 0,38 ± 0,18* |
Птоз | 0,38 ± 0,18 | 0,00 ± 0,00* | 0,25 ± 0,16 | 0,25 ± 0,16 |
Скрежет зубами | 1,13 ± 0,78 | 1,75 ± 0,88 | 0,13 ± 0,12* | 0,50 ± 0,50 |
Отряхивания по типу «мокрой собаки» | 2,50 ± 1,12 | 1,00 ± 0,42 | 1,00 ± 0,53 | 0,75 ± 0,52 |
Вокализация | 0,50 ± 0,19 | 0,62 ± 0,18 | 0,13 ± 0,12* | 0,75 ± 0,16 |
Встряхивания головой | 0,50 ± 0,19 | 0,38 ± 0,18 | 0,25 ± 0,16 | 0,25 ± 0,16 |
Встряхивания лапами | 0,75 ± 0,16 | 0,25 ± 0,16* | 0,38 ± 0,18 | 0,13 ± 0,13** |
Ринорея | 1,00 ± 0,00 | 0,88 ± 0,12 | 0,38 ± 0,18** | 0,38 ± 0,18** |
Примечание. * p < 0,05; ** p < 0,01 – достоверное отличие от контроля (группа «0,0»); в каждой группе по 8 животных, данные представлены в виде среднего значения ± стандартной ошибки среднего (M ± SEM).
Таблица 3. Влияние ГТС-302 на отдельные признаки отмены морфина
Поведенческие признаки | ГТС-302, дозы, мг/кг | |||
0,0 | 0,1 | 1,0 | 10,0 | |
Диарея | 3,10 ± 0,71 | 3,9 ± 0,22 | 1,60 ± 0,70 | 1,50 ± 0,59 |
Нарушение позы | 1,00 ± 0,00 | 0,25 ± 0,16*** | 0,25 ± 0,16*** | 0,38 ± 0,18** |
Птоз | 0,38 ± 0,18 | 0,37 ± 0,18 | 0,25 ± 0,16 | 0,13 ± 0,11 |
Скрежет зубами | 1,88 ± 0,81 | 0,25 ± 0,25* | 0,50 ± 0,50 | 0,13 ± 0,13* |
Отряхивания по типу «мокрой собаки» | 0,70 ± 0,15 | 0,25 ± 0,25 | 0,0 ± 0,0* | 0,0 ± 0,0* |
Вокализация | 0,65 ± 0,17 | 0,63 ± 0,18 | 0,13 ± 0,11* | 0,49 ± 0,17 |
Встряхивания головой | 0,75 ± 0,16 | 0,61 ± 0,18 | 0,13 ± 0,13** | 0,50 ± 0,19 |
Встряхивания лапами | 0,75 ± 0,16 | 0,25 ± 0,16* | 0,38 ± 0,18 | 0,25 ± 0,16* |
Ринорея | 0,62 ± 0,18 | 0,38 ± 0,18 | 0,50 ± 0,19 | 0,88 ± 0,12 |
Примечание. * p < 0,05; ** p < 0,01; *** p < 0,001 – достоверное отличие от контроля (группа «0,0»); в каждой группе по 8 животных, данные представлены в виде среднего значения ± стандартной ошибки среднего (M ± SEM).
В целом, ГТС-301 и ГТС-302 ослабляли 7 из 18 анализируемых признаков СО морфина, при этом наибольшее снижение суммарного индекса СО (41,1%) наблюдалось у ГТС-302 в дозе 1,0 мг/кг (табл. 3).
К основным клиническим проявлениям опийного абстинентного синдрома, помимо вегетативных нарушений (зевота, ринорея, слезотечение, диарея, расширение зрачка, пилоэрекция и др.), часто присоединяются болевой синдром и гиперестезия, которые считаются важными диагностическими признаками, относящимися к категории расстройств, наиболее тяжело переживаемых пациентами. В дополнительной серии опытов изучено влияние ГТС-301 и ГТС-302 на пороги тактильной чувствительности в условиях отмены морфина у зависимых крыс. При предварительном тестировании (пре-тест) животных с помощью филаментов фон Фрея показано, что крысы, в частности, не отличались статистически значимо по исходному уровню чувствительности к механическому тактильному воздействию: для ГТС-301 – F(3,28) = 0,957, р = 0,426; для ГТС-302 – F(3,28) = 1,159, p = 0,342. В условиях моделирования отмены морфина в контрольной и в опытных группах с ГТС-301 наблюдалось значительное снижение порога чувствительности по сравнению с исходными значениями (F(3,28) = 4,078; p = 0,0002), что согласуется с ранее опубликованными данными [13]. Однако ГТС-301 в изученных дозах при однократном введении не влиял на сформированную при отмене морфина механическую аллодинию. При оценке эффективности ГТС-302 показано, что при отмене морфина в контрольной и опытных группах происходит значительное снижение порога чувствительности по сравнению с исходным уровнем (пре-тест) (F(3,28) = 5,125; p = 0,0059). В отличие от ГТС-301, ГТС-302 при остром введении дозозависимо увеличивал порог реакции во всех изученных дозах с максимально эффективной дозой 1,0 мг/кг, при которой отмечалось повышение регистрируемого показателя в 3 раза по сравнению с контрольной группой (F(1,14) = 17,42; p = 0,009). Тем не менее уровень тактильной чувствительности оставался во всех опытных группах ниже, чем при предварительном (пре-тест) тестировании (табл. 4).
Таблица 4. Влияние ГТС-302 на пороги тактильной чувствительности у крыс при механическом раздражении стопы
Группы | Дозы, мг/кг | |||
0,0 | 0,1 | 1,0 | 10,0 | |
Пре-тест | 1,35 ± 0,15 | 1,23 ± 0,14 | 1,05 ± 0,14 | 1,05 ± 0,09 |
Тест | 0,040 ± 0,005*** | 0,060 ± 0,005***,# | 0,12 ± 0,02***,### | 0,08 ± 0,01***,## |
Примечание. Число животных в каждой группе – 8; *** p < 0,001 – достоверное отличие от группы «Пре-тест»; # p < 0,05, ## p < 0,01, ### p < 0,001 – достоверное отличие от группы контроль. Данные представлены в граммах в виде среднего значения ± стандартной ошибки среднего (M ± SEM).
Фармакологические преимущества ГТС-302 перед ГТС-301, выявленные при моделировании опиоидной зависимости in vivo, могут быть обусловлены особенностями активации пострецепторных сигнальных путей. Поэтому была исследована активация сигнальных путей PI3K/AKT, MAPK/ERK, PLCγ1 миметиками ГТС-301 и ГТС-302 на культуре гиппокампальных клеток НТ-22. ГТС-301 (10−6 М) и ГТС-302 (10−6 М) вносили в культуральную среду в виде стерильного раствора в эффективных концентрациях, установленных в экспериментах по нейропротекторному действию этих соединений на культуре гиппокампальных клеток линии НТ-22 [17, 12]. В качестве положительного контроля использовали NT-3 (10−9 М). Клетки лизировали через 5, 15, 30, 60 и 180 мин после внесения пептидов.
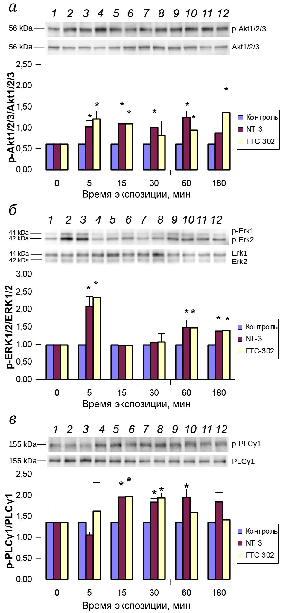
Хотя ранее нами было показано, что оба миметика активируют TRKB- и TRKС-рецепторы, оказалось, что при этом они имеют разную картину пострецепторного сигналинга: ГТС-302 (10−6 М), подобно NT-3, активирует все три MAPK/ERK, PI3K/AKT/mTOR и PLCγ1, в то время как ГТС-301 (10−6 М) – только MAPK/ERK- и PLCγ1-сигнальные пути. Как видно из рис. 2 и 3, достоверное увеличение фосфорилирования AKT-киназ наблюдалось через 5, 15, 60 и 180 мин после внесения ГТС-302 (10−6 М), через 5, 15, 30 и 60 мин после внесения NT-3; достоверное увеличение фосфорилирования Еrk-киназ под действием ГТС-302 – через 5, 60 и 180 мин, под действием ГТС-301 – через 30, 60 и 180 мин. Сигнальный путь PLCγ1 активировался через 15 и 30 мин после внесения и ГТС-302, и ГТС-301.
Рис. 2. Фосфорилирование AKT1/2/3 (а), ERK1/2 (б), PLCγ1 (в) после внесения NT-3 и ГТС-301 (10−6 М) в культуру клеток гиппокампа мыши линии HT-22 (оригинальные вестерн-блоты и результаты их денситометрии). Дорожки: 1, 6 – Контроль; 2 – ГТС-301, 5 мин; 3 – NT-3, 5 мин; 4 – ГТС-301, 15 мин; 5 – NT-3, 15 мин; 7 – ГТС-301, 30 мин; 8 – NT-3, 30 мин; 9 – ГТС-301, 60 мин; 10 – NT-3, 60 мин; 11 – ГТС-301, 180 мин; 12 – NT-3, 180 мин. Данные представлены в виде среднее значение ± стандартное отклонение (M ± SD) трех независимых экспериментов; * p < 0,05 – достоверное отличие от контроля
Рис. 3. Фосфорилирование AKT1/2/3 (а), ERK1/2 (б), PLCγ1 (в) после внесения NT-3 и ГТС-302 (10−6 М) в культуру клеток гиппокампа мыши линии HT-22 (оригинальные вестерн-блоты и результаты их денситометрии). Дорожки: 1, 6 – Контроль, 2 – ГТС-302, 5 мин; 3 – NT-3, 5 мин; 4 – ГТС-302, 15 мин; 5 – NT-3, 15 мин; 7 – ГТС-302, 30 мин; 8 – NT-3, 30 мин; 9 – ГТС-302, 60 мин; 10 – NT-3, 60 мин; 11 – ГТС-302, 180 мин; 12 – NT-3, 180 мин. Данные представлены в виде среднее значение ± стандартное отклонение (M ± SD) трех независимых экспериментов; * p < 0,05 – достоверное отличие от контроля
ОБСУЖДЕНИЕ РЕЗУЛЬТАТОВ
При моделировании лекарственной зависимости от морфина у крыс налоксон в низких дозах провоцирует возникновение общего негативного аффективного состояния (мотивационный компонент), а в высоких дозах – проявление соматических признаков отмены [18], что и было продемонстрировано в данной работе: при использовании налоксона в дозе 1 мг/кг через 15 мин у крыс наблюдали развитие сомато-вегетативных нарушений, характерных для опийного абстинентного синдрома. Ранее в опытах in vitro показано, что обработка нейронов LC морфином приводила к снижению поглощения норадреналина на 20% и уменьшению на 12% количества тирозингидроксилазных-иммунореактивных (TH+) клеток, а при введении в культуру клеток NT-3 отмечалось увеличение захвата норадреналина и числа клеток ТН+ [7]. В опытах ex vivo инфузия NT-3 непосредственно в вентральную тегментальную область крысам предотвращала биохимические изменения в мезолимбической дофаминергической системе, возникающие при продолжительном действии морфина [19]. Несмотря на изменение уровней мРНК NT-3 и TRKC в нескольких областях мозга во время отмены опиатов, доказательств роли NT-3 в развитии опиоидной абстиненции in vivo крайне мало. У мышей с условной абляцией NT-3 в головном мозге соматические симптомы отмены опиатов ослаблялись в сочетании со сниженной экспрессией тирозингидроксилазы в LC [20]. Отмена опиатов приводила к значительному снижению в LC уровней мРНК NT-3 через 20 и 70 ч после отмены морфина, при этом уровни мРНК TRKC были также ниже контрольных значений [4]. Нельзя исключить, что миметики NT-3 могут обладать определенными преимуществами при использовании в качестве средств для быстрой фармакотерапии опийного абстинентного синдрома.
В настоящей работе впервые в опытах in vivo показано, что дипептидные миметики NT-3 при системном однократном введении статистически значимо ослабляли проявления соматических признаков спровоцированной налоксоном отмены морфина у крыс, что согласуется с представлениями об участии нейротрофинов в механизмах, ассоциируемых с формированием зависимости от опиатов [21]. С помощью метода гибридизации in situ еще в 1995 г. было показано, что отдельные нейроны ЦНС могут совместно экспрессировать мРНК для высокоаффинных рецепторов NT-3, TRKB- и TRKC-рецепторов [22]. Способность ГТС-301 и ГТС-302 активировать, подобно полноразмерному нейротрофину, два типа рецепторов (TRKB и TRKC) на клетках гиппокампа HT-22 при моделировании окислительного стресса [17, 12] позволяет предположить высокий уровень регуляторной активности низкомолекулярных миметиков NT-3 при патологических состояниях, возникающих при отмене психоактивных веществ, включая наркотические анальгетики. Соединения ГТС-301 и ГТС-302 статистически значимо ослабляли 7 из 18 признаков отмены морфина, однако при остром системном введении ГТС-302 вызывал не только наибольшее снижение суммарного индекса синдрома отмены, но и дозозависимо ослаблял механическую аллодинию у крыс со сформированной лекарственной зависимостью, что не исключает наличие взаимосвязи «структура–свойства».
В настоящей работе впервые показаны различия в паттернах активации миметиками NT-3 пострецепторных путей при взаимодействии с TRK-рецепторами. Особенностью ГТС-302 является способность активировать внутриклеточные каскады, подобно NT-3, тогда как ГТС-301 не проявлял активности в отношении сигнального пути PI3K/AKT/mTOR. Известно, что PI3K/AKT/mTOR ингибирует рапамициновый комплекс 1 (mTOR), изменение функционирования которого установлено при злоупотреблении психоактивными веществами [23]. В работе Zhu et al. [24], опубликованной в 2021 г., была раскрыта возможная роль сигнального пути PI3K/AKT/mTOR при героиновой зависимости, поскольку авторами была показана вовлеченность фосфорилирования PI3K/AKT/mTOR в прилежащем ядре в формировании поведения, связанного с поиском героина, у крыс. Анализ экспрессии генов продемонстрировал статистическое увеличение экспрессии mTOR при снижении уровней экспрессии AKT, а также PI3K (фосфатидилинозитол-3-киназа) среди пациентов с героиновой зависимостью, по сравнению с контрольной группой (p < 0,001), при этом наблюдался недостаточный уровень фосфорилирования PI3K и AKT, а в некоторых случаях – избыточная экспрессия mTOR (p < 0,001) [25].
Следует отметить, что нейропротекторные свойства в отношении ослабления механической аллодинии в условиях гипергликемии могут быть реализованы в том числе за счет фосфорилирования AKT, а также ее нижестоящего фактора-мишени mTOR, то есть повышение жизнеспособности шванновских клеток, по-видимому, опосредуется через сигнальный путь PI3K/AKT/mTOR [26]. Однако в другой работе антагонист рецептора опиоидного пептида ноцицептина (NOP), также известный как рецептор ноцицептина/орфанина FQ (N/OFQ), облегчал механическую аллодинию, связанную с вызванной химиотерапией нейропатической болью, за счет ингибирования увеличенной под действием паклитаксела экспрессии PI3K и фосфо-AKT в дорсальном корневом ганглии [27]. В целом, роль PI3K, идентифицированной в проявлении центральной сенсибилизации после воздействия вредных стимулов, остается до конца неясной в проявлении отдельных симптомов опиатной зависимости. Однако выявленная нами способность ГТС-302 не только купировать основные проявления синдрома отмены морфина, но и заметно ослаблять механическую аллодинию у крыс со сформированной лекарственной зависимостью позволяет предположить, что эти эффекты миметика NT-3 могут быть обусловлены вовлечением активации сигнального пути PI3K/AKT/mTOR, в том числе и в процессы центральной сенсибилизации. Данный факт требует дальнейшего изучения.
ЗАКЛЮЧЕНИЕ
Впервые экспериментально доказана способность низкомолекулярных миметиков нейротрофина-3 снижать проявления синдрома отмены морфина у крыс с опиатной зависимостью, при этом фармакологически более значимый эффект наблюдается у миметика, который, подобно полноразмерному нейротрофину, активирует все три основных пострецепторных сигнальных каскада: PI3K/AKT, MAPK/ERK и PLCγ1.
Вклад авторов. Л.Г. Колик – руководство работой, обсуждение результатов исследования, написание текста; М.А. Константинопольский – проведение экспериментов in vivo, статистическая обработка данных; С.В. Николаев – проведение экспериментов in vitro, редактирование текста и рисунков; И.О. Логвинов – проведение экспериментов in vitro, биохимические исследования; Т.А. Антипова – статистическая обработка данных и обсуждение полученных результатов исследования in vitro, написание текста; Т.А. Гудашева – концепция и обсуждение результатов исследования.
Финансирование. Работа выполнена при финансовой поддержке Министерства науки и высшего образования РФ (тема № FGFG-2022-0002 «Доклиническая оценка безопасности лекарств и экспериментальная разработка средств для здоровье-сбережения и профилактики заболеваний, обусловленных взаимодействием организма с неблагоприятными факторами окружающей среды»).
Конфликт интересов. Авторы заявляют об отсутствии конфликта интересов.
Соблюдение этических норм. Все процедуры, выполненные в исследованиях с участием животных, соответствовали этическим стандартам и одобрены Комиссией по биомедицинской этике ФГБНУ «НИИ фармакологии имени В.В. Закусова» (Протокол № 01 от 02 февраля 2023 года). Содержание животных соответствовало межгосударственным стандартам серии «Руководство по содержанию и уходу за лабораторными животными» ГОСТ 33215-2014 и ГОСТ 33216-2014 (Приложение А к Европейской конвенции о защите позвоночных животных, используемых в экспериментах и в других научных целях (ETS N 123)).
About the authors
L. G. Kolik
Federal Research Center for Innovative and Emerging Biomedical and Pharmaceutical Technologies
Author for correspondence.
Email: kolik_lg@academpharm.ru
Russian Federation, 125315, Moscow
M. A. Konstantinopolsky
Federal Research Center for Innovative and Emerging Biomedical and Pharmaceutical Technologies
Email: kolik_lg@academpharm.ru
Russian Federation, 125315, Moscow
S. V. Nikolaev
Federal Research Center for Innovative and Emerging Biomedical and Pharmaceutical Technologies
Email: kolik_lg@academpharm.ru
Russian Federation, 125315, Moscow
I. O. Logvinov
Federal Research Center for Innovative and Emerging Biomedical and Pharmaceutical Technologies
Email: kolik_lg@academpharm.ru
Russian Federation, 125315, Moscow
T. A. Antipova
Federal Research Center for Innovative and Emerging Biomedical and Pharmaceutical Technologies
Email: kolik_lg@academpharm.ru
Russian Federation, 125315, Moscow
T. A. Gudasheva
Federal Research Center for Innovative and Emerging Biomedical and Pharmaceutical Technologies
Email: kolik_lg@academpharm.ru
Russian Federation, 125315, Moscow
References
- Frenois, F., Cador, M., Caillé, S., Stinus, L., and Le Moine, C. (2002) Neural correlates of the motivational and somatic components of naloxone-precipitated morphine withdrawal, Eur. J. Neurosci., 16, 1377-1389, https:// doi.org/10.1046/j.1460-9568.2002.02187.x.
- Alvarez-Bagnarol, Y., Marchette, R. C. N., Francis, C., Morales, M. M., and Vendruscolo, L. F. (2022) Neuronal correlates of hyperalgesia and somatic signs of heroin withdrawal in male and female mice, eNeuro, 9, ENEURO.0106-22.2022, https://doi.org/10.1523/ENEURO.0106-22.2022.
- Maldonado, R. (1997) Participation of noradrenergic pathways in the expression of opiate withdrawal: biochemical and pharmacological evidence, Neurosci. Biobehav. Rev., 21, 91-104, https://doi.org/10.1016/01497634(95)00061-5.
- Numan, S., Lane-Ladd, S. B., Zhang, L., Lundgren, K. H., Russell, D. S., Seroogy, K. B, and Nestler, E. J. (1998) Differential regulation of neurotrophin and TRK receptor mRNAs in catecholaminergic nuclei during chronic opiate treatment and withdrawal, J. Neurosci., 18, 10700-10708, https://doi.org/10.1523/JNEUROSCI. 18-24-10700.1998.
- Smith, M. A., Makino, S., Altemus, M., Michelson, D., Hong, S. K., Kvetnansky R, and Post, R. M. (1995) Stress and antidepressants differentially regulate neurotrophin 3 mRNA expression in the locus coeruleus, Proc. Natl. Acad. Sci. USA, 92, 8788-8792, https://doi.org/10.1073/pnas.92.19.8788.
- Zhang, C., Guo, Y. Q., Qiao, J. T., and Dafny, N. (1998) Locus coeruleus modulates thalamic nociceptive responses via adrenoceptors, Brain Res., 784, 116-122, https://doi.org/10.1016/s0006-8993(97)01197-9.
- Sklair-Tavron, L., and Nestler, E. J. (1995) Opposing effects of morphine and the neurotrophins, NT-3, NT-4, and BDNF, on locus coeruleus neurons in vitro, Brain Res., 702, 117-125, https://doi.org/10.1016/0006-8993(95)01029-8.
- Sklair-Tavron, L., Shi, W. X., Lane, S. B., Harris, H. W., Bunney, B. S., and Nestler, E. J. (1996) Chronic morphine induces visible changes in the morphology of mesolimbic dopamine neurons, Proc. Natl. Acad. Sci. USA, 93, 11202-11207, https://doi.org/10.1073/pnas.93.20.11202.
- Gallego, X., Murtra, P., Zamalloa, T., Canals, J. M., Pineda, J., Amador-Arjona, A, Maldonado, R, and Dierssen, M. (2010) Increased opioid dependence in a mouse model of panic disorder, Front. Behav. Neurosci., 3, 60, https://doi.org/10.3389/neuro.08.060.2009.
- Gudasheva, T. A., Povarnina, P. Y., Tarasiuk, A. V., and Seredenin, S. B. (2021) Low-molecular mimetics of nerve growth factor and brain-derived neurotrophic factor: design and pharmacological properties, Med. Res. Rev., 41, 2746-2774, https://doi.org/10.1002/med.21721.
- Sazonova, N. M., Tarasiuk, A. V., Melnikova, M. V., Zhanataev I. A., Logvinov, I. O., Nikolaev, S. V., Nikiforov, D. M., Antipova, T. A., Povarnina, P. Yu., Gudasheva, T. A., and Seredenin, S. B. (2024). Stereospecificity of the cytoprotective and antidepressant-like activities of GTS-301, a dimeric dipeptide mimetic of neurotrophin-3, Pharmaceut. Chem. J., 57, 1888–1897, https://doi.org/10.1007/s11094-024-03093-2.
- Tarasiuk, A. V., Sazonova, N. M., Melnikova, M. V., Pomogaybo, S. V., Logvinov, I. O., Nikolaev, S.V., Nikiforov, D. M., Antipova, T. A., Povarnina, P. Yu, Vakhitova, Yu. V., Gudasheva, T. A., and Seredenin, S. B. (2023) Design and synthesis of a novel dipeptide mimetic of the 4th loop of neurotrophin-3 and its pharmacological effects, Mendeleev Commun., 33, 786-789, https://doi.org/10.1016/j.mencom.2023.10.016.
- Kolik, L. G., and Konstantinopolsky, M. A. (2019) Comparative assessment of the effectiveness of noncompetitive NMDA receptor antagonists amantadine and hemantane in morphine withdrawal syndrome model, Bull. Exp. Biol. Med., 166, 739-743, https://doi.org/10.1007/s10517-019-04430-2.
- Freshney, R. I. (2010) Culture of Animal Cells: A Manual of Basic Technique and Specialized Applications, Wiley.
- Noble, J. E., and Bailey, M. J. A. (2009) Chapter 8 Quantitation of Protein. B, in Methods in Enzymology, Elsevier, pp. 73-95.
- Towbin, H., Staehelin, T., and Gordon, J. (1979) Electrophoretic transfer of proteins from polyacrylamide gels to nitrocellulose sheets: procedure and some applications, Proc. Natl. Acad. Sci. USA, 76, 4350-4354, https:// doi.org/10.1073/pnas.76.9.4350.
- Gudasheva, T. A., Sazonova, N. M., Tarasiuk, A. V., Logvinov, I. O., Antipova, T. A., Nikiforov, D. M., Povarnina, P. Yu., and Seredenin, S. B. (2022) The first dipeptide mimetic of neurotrofin-3: design and pharmacological properties, Dokl. Biochem. Biophys., 505, 160-165, https://doi.org/10.1134/S1607672922040032.
- Fdez Espejo, E., Cador, M., and Stinus, L. (1995) Ethopharmacological analysis of naloxone-precipitated morphine withdrawal syndrome in rats: a newly-developed “etho-score”, Psychopharmacology (Berl), 122, 122-130, https://doi.org/10.1007/BF02246086.
- Berhow, M. T., Russell, D. S., Terwilliger, R. Z., Beitner-Johnson, D., Self, D. W., Lindsay, R. M., and Nestler, E. J. (1995) Influence of neurotrophic factors on morphine- and cocaine-induced biochemical changes in the mesolimbic dopamine system, Neuroscience, 68, 969-979, https://doi.org/10.1016/0306-4522(95)00207-y.
- Akbarian, S., Bates, B., Liu, R. J., Skirboll, S. L., Pejchal, T., Coppola, V., Sun, L. D., Fan, G., Kucera, J., Wilson, M. A., Tessarollo, L., Kosofsky, B. E., Taylor, J. R., Bothwell, M., Nestler, E. J., Aghajanian, G. K., and Jaenisch, R. (2001) Neurotrophin-3 modulates noradrenergic neuron function and opiate withdrawal, Mol. Psychiatry, 6, 593-604, https://doi.org/10.1038/sj.mp.4000897.
- Kolik, L. G., Konstantinopolsky, M. A., Nadorova, A. V., Kruglov, S. V., Antipova, T. A., Gudasheva, T. A., and Seredenin, S. B. (2020) Peptide mimetic of BDNF loop 4 blocks Behavioral signs of morphine withdrawal syndrome and prevents the increase in ΔFosB level in the striatum of rats, Bull. Exp. Biol. Med., 170, 30-34, https://doi.org/10.1007/s10517-020-04998-0.
- Kokaia, Z., Metsis, M., Kokaia, M., Elmér, E., and Lindvall, O. (1995) Co-expression of TRKB and TRKC receptors in CNS neurones suggests regulation by multiple neurotrophins, Neuroreport, 6, 769-772, https://doi.org/ 10.1097/00001756-199503270-00016.
- Ucha, M., Roura-Martínez, D., Ambrosio, E., and Higuera-Matas, A (2020) The role of the mTOR pathway in models of drug-induced reward and the behavioral constituents of addiction, J. Psychopharmacol. (Oxf), 34, 1176-1199, https://doi.org/10.1177/0269881120944159.
- Zhu, H., Zhuang, D., Lou, Z., Lai, M., Fu, D., Hong, Q., Liu, H., and Zhou, W. (2021) AKT and its phosphorylation in nucleus accumbens mediate heroin-seeking behavior induced by cues in rats, Addict Biol., 26, e13013, https://doi.org/10.1111/adb.13013.
- Khalifa, F. N., Hussein, R. F., Mekawy, D. M., Elwi, H. M., Alsaeed, S. A., Elnawawy, Y., and Shaheen, S. H. (2024) Potential role of the lncRNA “HOTAIR”/miRNA “206”/BDNF network in the alteration in expression of synaptic plasticity gene arc and BDNF level in sera of patients with heroin use disorder through the PI3K/AKT/mTOR pathway compared to the controls, Mol. Biol. Rep., 51, 293, https://doi.org/10.1007/s11033-024-09265-3.
- Zhang, X., Liang, Z., Zhou, Y., Wang, F., Wei, S., Tan, B., and Guo, Y. (2023) Artesunate inhibits apoptosis and promotes survival in Schwann cells via the PI3K/AKT/mTOR axis in diabetic peripheral neuropathy, Biol. Pharm. Bull., 46, 764-772, https://doi.org/10.1248/bpb.b22-00619.
- Huang, J., Chen, D., Yan, F., Wu, S., Kang, S., Xing, W., Zeng, W., and Xie, J. (2020) JTC-801 alleviates mechanical allodynia in paclitaxel-induced neuropathic pain through the PI3K/AKT/mTOR pathway, Eur. J. Pharmacol., 883, 173306, https://doi.org/10.1016/j.ejphar.2020.173306.
Supplementary files





