T-cell receptor cross-reactive to SPR homologous epitopes of coronaviruses
- Authors: Serdyuk Y.V.1, Zornikova K.V.1, Dianov D.V.1, Ivanova N.O.1, Davydova V.D.1, Fefelova E.I.1, Nenasheva T.A.1, Sheetikov S.A.1, Bogolyubova A.V.1
-
Affiliations:
- National Medical Research Center for Hematology, Ministry of Health of the Russian Federation
- Issue: Vol 89, No 9 (2024)
- Pages: 1576-1589
- Section: Articles
- URL: https://bakhtiniada.ru/0320-9725/article/view/281248
- DOI: https://doi.org/10.31857/S0320972524090086
- EDN: https://elibrary.ru/JJRWYB
- ID: 281248
Cite item
Full Text
Abstract
The COVID-19 pandemic, initiated by the rapid spread of the novel SARS-CoV-2 coronavirus, has increased interest in the study of the T-cell immune response. A polyclonal and cross-reactive T-cell response to seasonal coronaviruses and other SARS-CoV-2 strains have been shown to reduce disease severity. In this study, we investigated the immunodominant T-cell epitope SPRWYFYYYL from the nucleocapsid protein of SARS-CoV-2 virus. The immune response to this epitope is characterized by the formation of highly homologous (convergent) receptors found in the T-cell receptor (TCR) repertoires of different individuals. This epitope belongs to highly conserved peptides that are rarely mutated in new strains of SARS-CoV-2 and are homologous to epitopes from seasonal coronaviruses. There is a suggestion that the presence of cross-reactive responses to homologous peptides contributes to reduced COVID-19 disease severity. However, other investigators have questioned this, suggesting that low affinity receptors reduce the strength of the immune response. The aim of this study was to evaluate the effect of amino acid substitutions in the SPR epitope on the affinity of binding to a specific T-cell receptor. To this end, antigen-dependent cellular expansions were performed on samples from four COVID-19-transfected donors and TCR repertoires were sequenced. The resulting SPR-specific β-chain TCRs had greater sequence diversity than that of α-chains, but public receptors were also present in all four donor repertoires, three of which were cloned and used to generate a Jurkat E6-1 TPR cell line. Only for one of the three receptors we demonstrated the ability to be activated by the SPR peptide and recognized the mutant LPRWYFYYY homologue from seasonal coronaviruses with the same affinity as the wild-type peptide. This indicates that the presence of the mutation did not affect the strength of the immune response, which may explain why the cross-reactive response to the SPR epitope is so frequent and contributes positively to COVID-19 infection.
Full Text
Принятые сокращения: МПК – мононуклеары периферической крови; ТКР – Т-клеточный рецептор; HLA – человеческий лейкоцитарный антиген.
ВВЕДЕНИЕ
Пандемия COVID-19, начавшаяся вследствие быстрого распространения по всему миру новой коронавирусной инфекции SARS-CoV-2, способствовала изучению Т-клеточного иммунного ответа на вирусы, принципов его формирования и механизмов, лежащих в основе распознавания эпитопов. Наиболее важным звеном клеточного иммунного ответа на вирусные инфекции являются цитотоксические CD8+ Т-лимфоциты, поскольку они непосредственно участвуют в элиминации зараженных вирусом клеток. Было показано, что тяжесть заболевания зависит от количества CD8+-клеток [1], а пролонгированный иммунный ответ на вирус SARS-CoV-2 коррелирует с клональным разнообразием первичного ответа Т-лимфоцитов [2]. Одним из важных факторов противовирусного иммунного ответа может быть наличие Т-клеток, кросс-реактивных к сезонным коронавирусам [3–5], которые обнаруживаются примерно у 20% людей, не болевших COVID-19 [6]. Эти клетки, вероятно, могут защищать от заражения даже при непосредственном близком контакте с зараженным человеком [3]. Большинство эпитопов, вызывающих кросс-реактивный ответ, происходят из белков нуклеокапсида (N) и белка ORF1a [6, 7]. Так, N-белки вирусов SARS-CoV-2 и SARS-CoV-1 гомологичны на 90%. Степень гомологии белка нуклеокапсида SARS-CoV-2 и сезонных коронавирусов (OC43, 229E, NL63 и HKU-1) составляет ~40% [8]. При этом в новых штаммах SARS-CoV-2 N-белок относится к наиболее часто мутирующим последовательностям вируса, однако мутации в N-концевом участке практически не встречаются [9, 10].
Наиболее иммунодоминантным эпитопом в контексте N-белка является эпитоп N105–113 (SPRWYFYYL), презентирующийся в HLA-B*07:02 [11]. Эпитоп SPR индуцирует иммунный ответ у 80% носителей аллели HLA-B*07:02 (https://www.mckayspcb.com/SARS2TcellEpitopes/), перенесших COVID-19, а также у иммунологически не скомпрометированных доноров [12]. Есть две теории, объясняющие высокую иммунодоминантность SPR. Согласно одной из них, ответ на эпитоп SPR происходит в основном за счет кросс-реактивных Т-клеток, специфичных к сезонным коронавирусам [13, 14]. Последовательность эпитопа SPR у вирусов SARS-CoV-2 и SARS-CoV-1 полностью гомологична, от OC43 и HKU-1 она отличается одним аминокислотным остатком (LPRWYFYYL), тремя аминокислотными остатками – от 229E (SPKLHFYYL) и четырьмя – от NL63 (PPKVHFYYL) [15]. Согласно второй теории, иммунодоминантность обеспечивается высокой частотой наивных предшественников Т-клеток с относительно разнообразным репертуаром αβ Т-клеточных рецепторов [16]. Согласно исследованию Nguyen et al. [17], средняя частота SPR-специфичных CD8+-клеток в крови пациентов, которые перенесли COVID-19, составляет 6,88 × 10−4, в то время как у пациентов, не зараженных COVID-19, этот показатель равен 3,00 × 10−5. Таким образом, частота SPR-специфичных клеток в крови не болевших COVID-19 доноров даже выше, чем частота клеток, специфичных к другим иммунодоминантным эпитопам в крови пациентов в острой фазе заболевания: так, для иммунодоминантного эпитопа S269–277 (YLQPRTFLL) этот показатель составляет примерно 1,3 × 10−5 [18]. Однако анализ образцов крови, взятых до начала пандемии, показал, что SPR-специфичная популяция в основном состоит из наивных CD8+-клеток с фенотипом CCR7+CD27+CD45RA+, в отличие от образцов от пациентов после инфекции, где преобладают SPR-специфичные Т-клетки центральной памяти с фенотипом CCR7+CD27+CD45RA− [17]. Таким образом, можно предположить, что высокая иммунодоминантность SPR обеспечивается за счет большого числа наивных Т-клеток и разнообразного репертуара ТКР [15, 17].
Наличие кросс-реактивного ответа на SPR и другие консервативные эпитопы, такие как NSP124859–4867 (RQLLFVVEV) и NSP124515–4523 (TMADLVYAL), ассоциировано с более легким течением COVID-19 [17, 19]. В то же время в других исследованиях было показано, что ТКР, специфичные к гомологичным эпитопам сезонных коронавирусов, имеют низкую аффинность к эпитопам SARS-CoV-2 [20, 21]. Наличие кросс-реактивных ТКР может мешать вовлечению наивных Т-клеток с потенциально более высокоаффинным рецептором в иммунный ответ и снижать эффективность противовирусного ответа [22]. Тем не менее показано, что более 80% эпитоп-специфичных клеток, сформировавшихся после инфекции COVID-19 или вакцинации против SARS-CoV-2, способны к кросс-реактивному ответу на эпитопы из других штаммов SARS-CoV-2 [23, 24]. Некоторые мутации приводят к потере связывания с презентирующей молекулой HLA (человеческого лейкоцитарного антигена) [25] или ослаблению активации CD8+-клеток [26]. При этом было показано, что разные эпитопы вызывают формирование репертуара ТКР с разным уровнем разнообразия вариабельного участка CDR3 [2], что также может влиять на устойчивость эпитоп-специфичного ответа к мутациям. Так, для иммуногенных эпитопов YLQ и S448–456 (NYNYLYRLF), вызывающих формирование репертуара с высокой долей публичных последовательностей, были обнаружены мутации, не влияющие на связывание пептида с презентирующим HLA, но снижающие ответ CD8+-клеток [27, 28].
Таким образом, изучение архитектуры Т-клеточного репертуара, формирующегося на конкретный эпитоп SARS-CoV-2, и влияние аминокислотных замен, появляющихся в его структуре в процессе эволюции вируса или присутствующих в сезонных коронавирусах, может помочь в понимании механизмов иммунологического ускользания новых вариантов коронавируса и разработке более эффективных вакцин. В этой работе было проведено изучение Т-клеточного ответа на эпитоп SPR и высокогомологичные ему пептиды и определено влияние отдельных аминокислотных замен на связывание комплекса MHC–пептид с публичным ТКР.
МАТЕРИАЛЫ И МЕТОДЫ
Выделение мононуклеаров периферической крови (МПК). Исследование было одобрено этическим комитетом ФГБУ «НМИЦ гематологии» Минздрава России, все доноры подписали информированное согласие на участие в исследовании (протокол № 150, 02.07.2020). Для работы были использованы образцы венозной крови четырех доноров (трех женщин и одного мужчины) возрастом от 21 до 45 лет (медианный возраст – 27,5), перенесших заболевание COVID-19 средней тяжести. Тяжесть заболевания определялась в соответствии с классификацией, используемой Национальными Институтами Здравоохранения Соединенных Штатов Америки (www.covid19treatmentguidelines.nih.gov).
Образцы были получены в период с августа 2020 года по апрель 2021 года через 27–66 (среднее = 45,5) дней после появления симптомов новой коронавирусной инфекции методом венепункции в пробирки, содержащие антикоагулянт ЭДТА («Sarstedt», Германия). МПК были выделены методом центрифугирования венозной крови в градиенте плотности Ficoll (1,077 г/мл; «ПанЭко», Россия) (400 g, 30 мин). Далее, клетки промывали фосфатно-солевым буфером («Thermo Fisher Scientific», США), содержащим 2 мМ ЭДТА («Amresco», США), и замораживали по 10 × 106 клеток в эмбриональной телячьей сыворотке («Capricorn», Германия), содержащей 7% ДМСО («Sigma-Aldrich», Германия).
HLA-генотипирование образцов. Для всех доноров было проведено генотипирование аллелей HLA с помощью набора One Lambda ALLType («Thermo Fisher Scientific»), который использует мультиплексную ПЦР для амплификации полных последовательностей генов HLA-A/B/C и генов HLA-DRB1/3/4/5/DQB1 от экзона 2 до 3′ нетранслируемой области. Полученные библиотеки были секвенированы с использованием платформы MiSeq («Illumina», США). Данные были проанализированы при помощи программного обеспечения One Lambda HLA TypeStream Visual Software (версия 2.0.0.27232) и сопоставлены с базой данных IPD-IMGT/HLA 3.39.0.0.
Постановка in vitro эпитоп-специфичных клеточных культур Т-лимфоцитов. Для постановки эпитоп-специфичных клеточных культур МПК доноров были разморожены и далее разделены на контрольную лунку (без добавления пептида) и 3–5 целевых лунок по 3 × 106 клеток в лунку 24-луночного культурального планшета для суспензионных культур («Nest», Китай) в 1 мл культуральной среды RPMI 1640 («Thermo Fisher Scientific»), содержащей 10% человеческой сыворотки, 1 мМ пирувата натрия («Thermo Fisher Scientific»), 500 ед./мл IL-7, 80 ед./мл IL-15 и 50 ед./мл IL-2 («Miltenyi Biotec», Германия). Конечный объем в лунке составлял 2 мл. Пептид SRP, разведенный в ДМСО, добавляли в целевые лунки на 0 день инкубации с финальной концентрацией 10 нг/мл. Клетки инкубировали в течение 10–12 дней, замену половины культуральной среды проводили на 3, 5 и 7 дни культивации.
Производство биотинилированных комплексов МНС I–пептид. Все использованные химикаты аналитического класса были приобретены у фирмы «Sigma-Aldrich», за исключением ЭДТА, азида натрия («Amresco»), хлорида натрия («Малиновое озеро», Россия) и коктейля ингибиторов протеаз («Thermo Fisher Scientific»). Растворимый HLA, загруженный пептидом, был получен путем сворачивания in vitro телец включения Escherichia coli, как было описано ранее [29], с модификациями [30]. Вкратце, тяжелые (HLA с меткой биотинилирования) и легкие (бета-2 микроглобулин) цепи человека были экспрессированы в штамме E. coli BL21(DE3) pLysS в тельцах включения. Пептиды, легкие и тяжелые цепи смешивали и правильно свернутые комплексы очищали методом гель-фильтрации с использованием сорбента Superdex 75 pg 16/600 («Cytiva», США) и Tris-буферного физиологического раствора (20 мМ Tris-HCl, 150 мМ NaCl; рН 8,0) в качестве подвижной фазы. Комплексы биотинилировали биотин лигазой собственного производства и очищали методом гель-фильтрации с использованием сорбента Superdex 75 pg 10/300 («Cytiva»). Биотинилированные мономеры концентрировали до конечной концентрации 0,4–1,0 мг/мл и хранили в 20%-ном глицерине, содержащем 0,1% азида натрия, 0,1 мМ ЭДТА и коктейль ингибиторов протеаз. Плазмиды, кодирующие HLA и бета-2 микроглобулин, были любезно предоставлены Тоном Шумахером (The Netherlands Cancer Institute, Амстердам, Нидерланды).
Проточная сортировка эпитоп-специфичных Т-клеток. На 10–12 день культивирования клетки окрашивали при помощи флуоресцентных антител CD3-AF700 («Sony», Япония), CD8-FITC («Sony»), 7AAD («Sony») и тетрамерным комплексом пептид–MHC, конъюгированным со стрептавидин-R-фикоэритрином («Thermo Fisher Scientific»), как было описано ранее [31]. Стратегия выделения целевой популяции клеток MHC–тетрамер+/CD3+/CD8+ приведена на рисунке П1 в Приложении 1. Окрашивание считалось положительным, если количество клеток MHC–тетрамер+/CD3+/CD8+ превышало 0,03–0,4%. Далее, Т-клеточную фракцию сортировали в лизирующий реагент Trizol («Thermo Fisher Scientific») с использованием клеточного сортера FACSAria III («BD Biosciences», США). От каждого донора было получено 3–5 образцов, содержащих по 500–6000 тетрамер-положительных клеток.
Секвенирование репертуаров ТКР. Библиотеки для секвенирования α- и β-цепей ТКР тетрамер-положительных фракций клеток, а также тотальной фракции нестимулированных МПК донора p1489 были приготовлены, как было описано ранее [32]. Кратко, клетки лизировали реагентом Trizol («Thermo Fisher Scientific»), РНК выделяли при помощи Phasemaker («Thermo Fisher Scientific»). Обратную транскрипцию осуществляли с использованием реагента SMARTScribe Reverse Transcriptase («TaKaRa», Япония) по протоколу производителя. Количество ДНК-продукта увеличивали при помощи двух раундов ПЦР. Очистку продукта на всех этапах осуществляли при помощи Agencourt AMPure XP («Beckman Coulter», США). Оценку качества РНК и ДНК проводили при помощи системы капиллярного электрофореза Agilent («Agilent», США), концентрацию РНК и ДНК измеряли при помощи флуориметра Qubit4 («Thermo Fisher Scientific»). Секвенирование проводили с использованием секвенатора MiSeq («Illumina»). Полученные данные были проанализированы при помощи программ MIXCR [33], MIGEC [34] и VDJtools [35]. Полученные данные представлены в табл. П1 в Приложении 2. Анализ результатов секвенирования и поиск пар α- и β-цепей осуществляли с использованием языков программирования R (версия 4.0.0) и Python (версия 3.9.1). Поиск гомологичных эпитоп-специфичных клонотипов с максимальным расстоянием Хемминга, равным 1, проводили с использованием программного пакета VDJmatch с учетом V-гена. Графы гомологии были созданы при помощи пакета «igraph» версия 1.2.6. α- и β-цепи ТКР были составлены в пары на основании их относительной частоты и/или совместной встречаемости в образцах, полученных от одних и тех же доноров. Из пар α- и β-цепей ТКР были выбраны три последовательности:
(1) TRAV13-1|TRAJ13|CAASIGPGGYQKVTF –
TRBV28|TRBJ2-2|CASSWLTGTNGELFF;
(2) TRAV10|TRAJ31|CVVSVEARLMF –
TRBV11-2|TRBJ1-1|CASSLDRGRAQCKNTEAFF;
(3) TRAV9-2|TRAJ6|CALPGGGSYIPTF –
TRBV7-2|TRBJ2-3|ASSWKLAGPDTQYF.
Получение трансгенного ТКР. Плазмиду конструировали из модулей, кодирующих α- и β-цепи Т-клеточного рецептора, разделенных последовательностью 2А-пептида, для обеспечения их эквимолярной экспрессии. Вариабельные фрагменты α и β были амплифицированы из библиотек секвенирования, J-сегменты достроены с помощью синтетических олигонуклеотидов, фланкированных сайтами BpiI. Модули, содержащие константные участки, были получены ранее.
Для быстрого клонирования ТКР в лентивирусный вектор третьего поколения pLABE-cPPT (под контролем промотора EF1a), полученного на основе вектора pLenti6 («Thermo Fisher Scientific»), применяли систему сборки Golden Gate с использованием эндонуклеазы рестрикции BpiI («Thermo Fisher Scientific») и лигазы T4 («Thermo Fisher Scientific») с последующей трансформацией компетентных клеток NEB® Stable Competent E. сoli. Плазмидная ДНК была выделена набором GeneJET Plasmid Miniprep Kit («Thermo Fisher Scientific») в соответствии с рекомендациями производителя. Выбор рабочего клона был осуществлен по результатам ПЦР-скрининга колоний и рестрикции плазмидной ДНК рестриктазой HindIII («Thermo Fisher Scientific»). Подтверждение последовательности плазмидной ДНК проводили по методу Сэнгера.
Наработка лентивирусных частиц. Для получения лентивирусных частиц проводили трансфекцию клеточной линии HEK293T трансферной плазмидой, содержащей целевую вставку, упаковочными лентивирусными плазмидами ViraPower («Thermo Fisher Scientific»): pLP1 (кодирует структурные белки вириона, а также ферменты ревертазу и интегразу), pLP2 (содержит последовательность белка экспорта не сплайсированной геномной мРНК Rev) и pLP-VSVG (кодирует белок оболочки – гликопротеин G вируса везикулярного стоматита). В качестве сред использовали DMEM («Gibco», «Thermo Fisher Scientific», США), содержащую 10% эмбриональной бычьей сыворотки («Sartorius», Германия) и Opti-MEM («Gibco», «Thermo Fisher Scientific»). Трансфекцию проводили с помощью линейного полиэтиленимина (PEI) 25K («Polysciences», США).
Cупернатант, содержащий лентивирусные частицы, собирали через 72 ч, пропускали через фильтр PES (диаметр пор – 0,45 мкм; «Sarstedt») и концентрировали центрифугированием в течение 16 ч при 4000 g. Далее, супернатант собирали, ресуспендировали в IMDM («Gibco», «Thermo Fisher Scientific»), аликвотировали и замораживали. Хранили аликвоты при –80 °С.
Титрование лентивируса и получение клеточных линий с трансгенным ТКР. Для определения количества инфекционно активных вирусных частиц, способных трансдуцировать клетку и экспрессировать трансген (TU), проводили титрование полученных лентивирусов с использованием клеточной линии Jurkat E6.1 TPR CD8+ (производная клеточной линии Т-клеточного лейкоза Jurkat); репортеры: активированный ядерный фактор Т-клеток NFAT (зеленый флуоресцентный белок, GFP), ядерный фактор NF-κB (синий флуоресцентный белок, СFP) и активирующий белок AP-1 (красный флуоресцентный белок, mCherry) [36].
TU оценивали по экспрессии маркера CD3+ методом проточной цитометрии (антитела CD3-AF700; «Sony», Япония). Далее, проводили лентивирусную трансдукцию с таким соотношением инфекционно-активных вирусных частиц к клеткам (MOI), которое обеспечивает не более 20% трансдукции, тем самым снижая вероятность множественных интеграций. Трансгенные клетки обогащали с использованием клеточной сортировки на приборе FACSAria III. После сортировки клетки культивировали в среде IMDM, содержащей 10% FBS. Чистота полученных популяций E6.1 TPR CD3+-клеток была не менее 95%.
Поиск гомологичных пептидов. Для поиска гомологичных пептидов использовали базы данных (https://gisaid.org/, https://t-cov.hse.ru/), а также литературные данные [37, 38]. Афинность связывания пептидов с HLA-B*07:02 оценивали при помощи программы NetMHCpan 4.1 (https://services.healthtech.dtu.dk/services/NetMHCpan-4.1/).
Анализ взаимодействия комплекса пептид–МНС с ТКР. Отобранные пептиды (чистота ≥ 95%) синтезировали («Pepmic Co., Ltd», Китай), после чего проводили анализ их взаимодействия с ТКР, экспрессируемый репортерной клеточной линией Jurkat E6-1 TPR, как описано ранее [28].
Трансгенные клетки Jurkat E6-1 TPR инкубировали в течение 20–24 ч при 37 °C в атмосфере 5% CO2 совместно с клетками K562 (производная миелоидной клеточной линии), трансгенными по аллели HLA B*0 07:02:01:01 в соотношении 1 : 2 в 200 мкл среды IMDM, содержащей 10% FBS в лунках 96-луночного планшета («Sarstedt»), содержащих серийные разведения пептида (финальные концентрации: 100; 20; 4; 0,8; 0,16; 0,032; 0,0064; 12,8e-4; 2,56e-4; 0,512e-4; 0,1024e-4 мкМ/мл), в трех независимых повторах. Среду без добавления пептида использовали в качестве отрицательного контроля. После инкубации клетки промывали фосфатно-солевым буфером («Thermo Fisher Scientific») и окрашивали флуоресцентным антителом CD8-APC («BD Biosciences»); жизнеспособность клеток оценивали путем окрашивания клеток флуоресцентным красителем Alexa Fluor 750 NHS Ester («Thermo Fisher Scientific»). Активацию Т-клеток пептидом оценивали по экспрессии eGFP, регулируемой промотором NFAT, и анализировали с использованием проточного цитофлуориметра MACSQuant Analyser 10 («Miltenyi Biotec», Германия).
Полученные данные анализировали с использованием программного обеспечения FlowJo и GraphPad Prizm 8.
РЕЗУЛЬТАТЫ ИССЛЕДОВАНИЯ
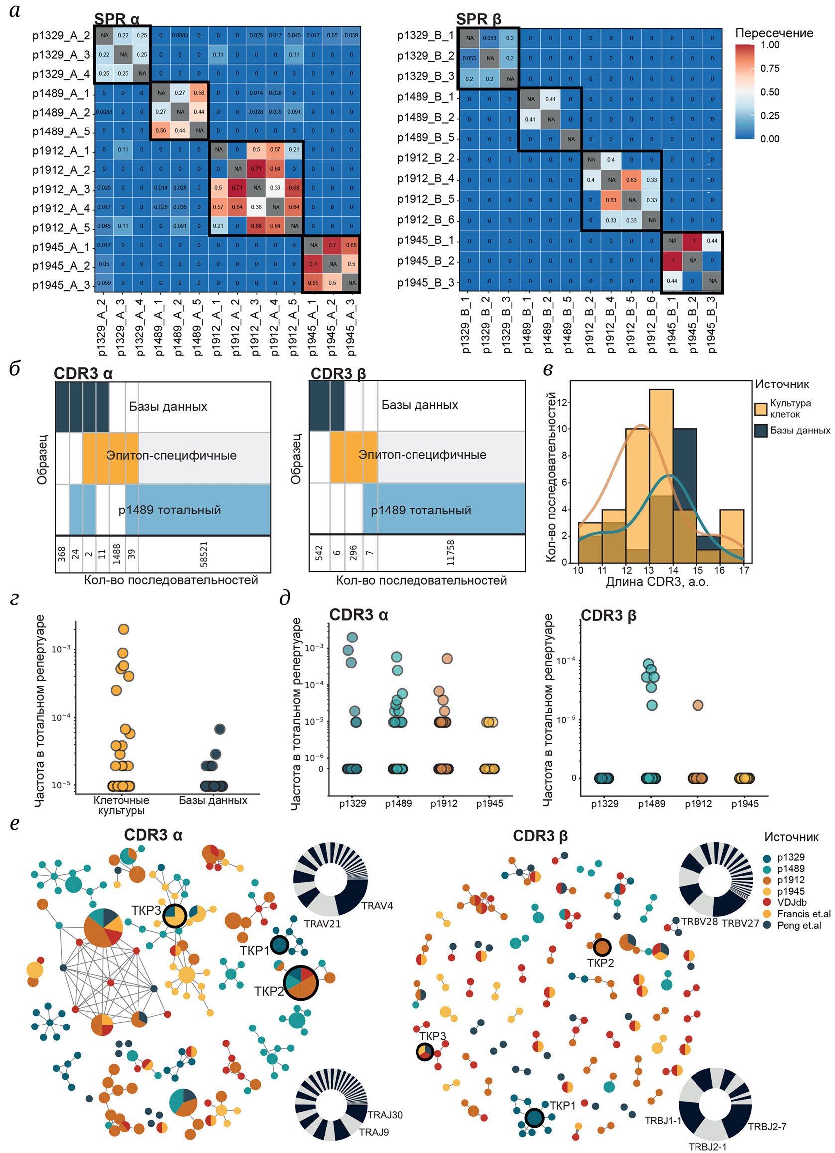
Анализ репертуаров тетрамер-положительных клеток, полученных от четырех доноров, позволил идентифицировать 1533 уникальныe последовательности α- и 301 уникальную последовательность β-цепей ТКР, специфичных к комплексу HLA-В*07:02-SPR. При этом α-цепи характеризовались большей публичностью и пересекались как между образцами одного донора, так и между образцами из разных доноров, в то время как β-цепи пересекались только между образцами одного человека (рис. 1, а). Всего было обнаружено 452 (23%) последовательности α- и 44 (12%) последовательности β-цепей, которые встречались более чем в 1 образце.
Рис. 1. Гомология SPR-специфичных репертуаров ТКР. а – Доля CDR3 α- (слева) и β-цепей (справа), пересекающихся между образцами. Рамками выделены образцы, полученные из одного донора. б – Пересечение между последовательностями CDR3 α- (слева) и β-цепей (справа), обнаруженными в публичных данных, SPR-специфичных клеточных культурах и тотальном репертуаре p1489. в – Длина CDR3 из SPR-специфичных клеточных культур p1489 (желтый) или публичных данных (синий) в тотальном репертуаре. г – Частота CDR3 из SPR-специфичных клеточных культур p1489 (желтый) или публичных данных (синий), обнаруженных в тотальном репертуаре. д – Частота SPR-специфичных клонотипов в тотальном репертуаре доноров. е – Кластеризация CDR3 α- (слева) и β-цепей (справа) ТКР. Каждая вершина представляет собой уникальную последовательность CDR3, размер круга пропорционален количеству идентичных последовательностей, линии соединяют последовательности, различающиеся на 1 аминокислотную замену. Цветом обозначены доноры, экспериментальные статьи и базы данных, из которых были взяты последовательности CDR3. Показаны кластеры, содержащие ≥ 5 (CDR3α) и ≥ 2 (CDR3β) членов. Использование V- и J-генов представлено в виде круговых диаграмм; а.о. – аминокислотный остаток
Сорок одна эпитоп-специфичная α-цепь и семь β-цепей были обнаружены в тотальном репертуаре МПК пациента p1489, большая часть этих последовательностей не пересекалась с публичными данными, взятыми из ранее опубликованных статей [12, 39] и баз аннотированных Т-клеточных рецепторов VDJdb (https://vdjdb.cdr3.net/) (рис. 1, б). В тотальном репертуаре α-цепей пациента p1489 также присутствовали 24 последовательности, охарактеризованные как SPR-специфичные в литературе и VDJdb, однако не обнаруженные в эпитоп-специфичных фракциях (рис. 1, б). Эти последовательности были длиннее тех, которые впоследствии обогатились в клеточных культурах, однако их длина была в пределах нормальных значений в 13–15 а.о., характерных для рецепторов, распознающих эпитопы длиной 9–10 а.о. [40] (рис. 1, в), а их частота в тотальном репертуаре p1489 была ниже, чем тех, которые были обнаружены в клеточных культурах, и составляла в среднем 1,44 × 10−5 и 1,3 × 10−4 соответственно (рис. 1, г). Интересно отметить, что в тотальном репертуаре α-цепей p1489 также были обнаружены клонотипы, полученные из SPR-специфичных клеток трех других доноров, при этом частота таких клонотипов практически не отличалась. Репертуар β-цепей был более уникальным для каждого донора, а последовательности встречались в тотальном репертуаре в среднем с частотой в 4,3 × 10−5 (рис. 1, д).
Несмотря на относительно низкую публичность полученных последовательностей, для некоторых из них удалось обнаружить гомологи с одной аминокислотной заменой в публичных данных. Всего было обнаружено 1848 последовательностей CDR3 α- и 1038 CDR3 β-цепей, из которых 632 (34%) и 195 (19%) соответственно вошли в состав кластеров гомологии. Для обеих цепей было характерно наличие доминантных генов TRAV и TRBV (рис. 1, е).
Подбор наиболее вероятных пар α- и β-цепей осуществляли с учетом встречаемости этих цепей одновременно в различных образцах одного и/или нескольких доноров, частоты этих цепей в образце и принадлежности β-цепи к кластеру, построенному на основании сходства последовательностей CDR3. В результате было отобрано 3 ТКР, распознающих комплекс HLA-B*07:02-SPR (рис. 1, е).
Анализ литературы [37, 38] и баз данных, содержащих информацию о мутациях в новых штаммах вируса SARS-CoV-2, позволил обнаружить 7 гомологичных пептидов с 1–2 аминокислотными заменами. Среди этих пептидов только один вариант – S105L из сезонных коронавирусов HCoV-OC42 и HCoV-HKU1 – имел высокую предсказанную аффинность связывания и был выбран для дальнейшего анализа. В трех других гомологичных пептидах (R107G и S105C, несущие редкие закрепившиеся мутации, а также S105A и L113T из вируса MERS) мутации ослабили силу связывания с HLA-B*07:02, а еще в трех вариантах (L113Q, P106S, P106H), которые также являются редкими, мутации полностью нарушили связывание с HLA (рис. 2, а).
Рис. 2. Влияние мутаций в эпитопе SPR на презентацию в HLA и распознавание SPR-специфичными Т-клетками. а – Предсказанная при помощи NetMHCPan 4.1 аффинность связывания пептида дикого типа (ДТ) SPR и его гомологов с HLA-B*07:02. Зеленым обозначены варианты с высокой силой связывания (SB; ранг < 0,5); желтым – варианты со слабой аффинностью (WB; ранг 0,5–2); красным – варианты, не способные к презентации в данной HLA (NB; ранг > 2). Гомолог, выбранный для анализа кросс-реактивного ответа, выделен жирным шрифтом. б – Кривая титрования для определения функциональной авидности SPR-специфичного ТКР1 к пептиду дикого типа (синий) и мутантному пептиду S105L (голубой). На графике отображена средняя доля клеток eGFP+ и стандартное отклонение; EC50 отмечено прерывистой линией
Для проверки функциональной активности ТКР, специфичных к комплексу HLA-B*07:02-SPR или HLA-B*07:02-S105L, был проведен анализ активации репортерной клеточной линии Jurkat E6-1 TPR, несущей один из идентифицированных ТКР в ответ на различные концентрации SPR или мутантного пептида S105L. Из трех ТКР, идентифицированных на предыдущем этапе, только один (ТКР1), полученный путем анализа эпитоп-специфичных клеточных культур МПК донора p1329, продемонстрировал способность к активации трансгенных Jurkat E6-1 TPR пептидом дикого типа (SPR). Этот ТКР также распознавал родственные эпитопы со сравнимой функциональной авидностью (EC50) для обоих эпитопов: 0,07 мкМ для SPRWYFYYL (ДТ) и 0,14 мкМ для LPRWYFYYL (S105L). Таким образом, полученный ТКР высокоспецифичен для вируса SARS-CoV-2 и потенциально может участвовать в иммунном ответе на сезонные коронавирусы OC43 и HKU-1.
ОБСУЖДЕНИЕ РЕЗУЛЬТАТОВ
Хорошо известно, что на вирусные эпитопы может формироваться Т-клеточный репертуар с различной степенью гомологии ТКР [2]. Функциональное преимущество такого иммунного ответа остается малоизученным, однако было показано, что публичные клонотипы имеют более высокую вероятность V(D)J-рекомбинации и кросс-реактивность с другими заболеваниями. Вирус SARS-CoV-2 способен к постепенному накоплению мутаций, часть из которых приводит к ускользанию от иммунного надзора за счет потери связывания с презентирующим HLA или снижения авидности взаимодействия со специфическими Т-клетками [41]. В последнем случае кросс-реактивность может способствовать сохранению иммунного ответа на мутировавший антиген.
В данной работе мы изучили репертуар SPR-специфичных CD8+-клеток, полученных из крови четырех пациентов, перенесших COVID-19 и имеющих аллель HLA-B*07:02. Т-клеточный иммунный ответ на этот иммунодоминантный эпитоп характеризовался высоким разнообразием α- и β-цепей, однако, несмотря на то что уникальных α-цепей было обнаружено больше, чем β-цепей, количество публичных последовательностей среди α-цепей также было выше, что можно объяснить меньшим разнообразием α-цепей в целом [42]. Интересно отметить, что в тотальном репертуаре p1489 были обнаружены последовательности α-цепей, охарактеризованные как SPR-специфичные в публичных данных, но не обнаруженные в эпитоп-специфичных клеточных культурах. Вероятно, отсутствие этих цепей в эпитоп-специфичных клеточных культурах можно объяснить их низкой частотой в тотальном репертуаре, из-за чего клетки, несущие данный рецептор, могли не попасть в клеточную культуру. Другой вероятной причиной может быть наличие данных цепей в рецепторах, специфичных к другим эпитопам, или низкая аффинность к SPR, которая не позволила клеткам с данным рецептором пролиферировать в клеточной культуре достаточно эффективно в ответ на стимуляцию экзогенным пептидом. Тем не менее средняя частота эпитоп-специфичных клонотипов составила 1,3 × 10−4 для α-цепи и 4,3 × 10−5 – для β-цепи, что примерно в 10 раз больше, чем для других иммунодоминантных эпитопов, например, YLQ, KCY, KTF и ALW [2], и согласуется с литературными данными о высокой частоте SPR-специфичных клонотипов.
Мы подтвердили наблюдение о том, что SPR-специфичный репертуар характеризуется относительно низкой гомологией последовательностей ТКР. Тем не менее нам удалось определить несколько последовательностей, формирующих кластеры гомологии с SPR-специфичными последовательностями, полученными из эпитоп-специфичных клеточных культур четырех доноров и/или обнаруженными в публичных данных. Мы отобрали 3 потенциальных ТКР, которые далее были трансдуцированы в репортерную клеточную линию Jurkat E6-1 TPR. Несмотря на то что подбор пар α- и β-цепей осуществлялся с учетом их частоты встречаемости в одних и тех же образцах, только один из выбранных ТКР продемонстрировал способность к распознаванию пептида SPR. Вероятно, это связано с тем, что одна α-цепь может формировать ТКР с несколькими β-цепями и наоборот, что повышает частоту их встречаемости, однако не гарантирует наличие их в одном ТКР.
Единственный функциональный ТКР распознавал пептид SPR и его мутантную форму LPRWYFYYL из сезонных коронавирусов OC43 и HKU1 с EC50, равной 0,07 мкМ и 0,14 мкМ соответственно. Эти значения были значительно выше, чем функциональная авидность для большинства Т-клеточных эпитопов, в том числе и из нуклеокапсидного белка SARS-CoV-2 [43, 44]. Это объясняет высокую частоту кросс-реактивных ТКР в образцах доноров, не болевших COVID-19. Интересно отметить, что другие мутации в эпитопе SPR, обнаруженные нами в публичных данных, ослабляли или полностью нарушали связывание пептида с HLA-B*07:02. Это отличает SPR-специфичные ТКР от рецепторов к другим иммунодоминантным пептидам. Так, было показано, что ТКР, специфичные к иммунодоминантному и часто мутирующему эпитопу S269–277 YLQPRTFLL, не распознавали ни мутантные формы пептида, ни гомологичные пептиды из сезонных коронавирусов. В то же время ТКР, специфичные к более консервативному и менее иммуногенному S1000–1008 RLQSLQTYV, были способны к распознаванию мутантных вариантов, но не гомологичных эпитопов из сезонных коронавирусов [28]. ТКР, специфичные к часто мутирующему пептиду S448–456 NYNYLYRLF, формирующему репертуар с большой долей публичных последовательностей, распознавали только 2 из 4 мутантных вариантов [27]. Два ТКР, специфичных к другому иммунодоминантному эпитопу из белка нуклеокапсида N361–369 KTFPPTEPK, формирующему разнообразный репертуар с высокой длительностью персистенции специфичных Т-клеток [2], распознавали только часть мутантных пептидов [43]. Для других эпитопов не было показано взаимосвязи между разнообразием репертуара и способностью распознавать мутантные формы пептидов [45]. Однако следует учитывать, что на результат в значительной степени может повлиять и выбор рецептора: так, в исследовании Minervina et al. [27] мутантные формы более консервативного пептида ORF1ab1637–1646 TTDPSFLGRY, формирующего менее публичный репертуар, распознавались также хорошо, как и пептид дикого типа, однако в работе De Silva et al. [45] все 5 изученных мутантных вариантов приводили к снижению активации Т-клеток. А в уже упомянутой ранее работе Hu et al. [43] KTF-специфичные рецепторы распознавали разные мутантные варианты с разной аффинностью. Вероятно, это может объяснить эволюционное преимущество более разнообразного репертуара, позволяющего с большей вероятностью найти рецептор, способный к распознаванию мутантного варианта.
Другим объяснением устойчивости иммунного ответа к определенным мутациям в эпитопе может быть геометрия взаимодействия ТКР–пептид–HLA. Были созданы кристаллические структуры ТКР, специфичных к эпитопам YLQ [25, 28, 46], RLQ [28, 47] и LLLD [44], благодаря которым было показано, что у разных ТКР, вне зависимости от их специфичности, может различаться вовлеченность разных CDR-регионов во взаимодействие с HLA и пептидом. И, вероятно, ТКР, имеющие больше контактов с HLA, чем с пептидом, более устойчивы к мутациям.
Таким образом, несколько механизмов могут обеспечивать устойчивость иммунного ответа к мутациям. Во-первых, Т-клеточный иммунный ответ на SARS-CoV-2 возникает сразу на несколько эпитопов [48] и маловероятно, что одна мутация может повлиять на общую силу ответа [48]. Во-вторых, большая часть эпитопов вызывает формирование крайне разнообразного репертуара [49], что коррелирует с сохранением ответа на этот эпитоп [2] и позволяет с большей вероятностью распознавать мутантные формы пептида. В-третьих, многие пептиды могут представляться в нескольких HLA, и потеря связывания с одним HLA может не влиять на связывание с другим [50]. Однако в таком случае остается непонятным, почему до 10% всех вирус-специфичных ТКР являются публичными или крайне гомологичными [51]. Возможно, высокая частота встречаемости гомологичных последовательностей может объясняться высокими вероятностями V(D)J-рекомбинации и сборки данного рецептора [2].
ЗАКЛЮЧЕНИЕ
В этой работе мы продемонстрировали, что репертуар ТКР, специфичных к эпитопу SPR, характеризуется высокой частотой специфических последовательностей, относительно низкой гомологией, высоким разнообразием и частотой α-цепей и β-цепей. SPR-специфичные рецепторы способны к кросс-реактивному распознаванию пептидов из сезонных коронавирусов, и изучаемая мутация (замена серина на лейцин) эпитопа SPR не влияет на силу иммунного ответа. Эти особенности SPR-специфичного репертуара могут объяснить иммунодоминантность SPR у доноров, перенесших COVID-19, и высокую частоту кросс-реактивного ответа на эпитоп SPR у доноров, не болевших COVID-19. Однако влияние степени гомологичности репертуара на способность распознавать мутантные формы пептидов и влиять на ускользание вируса от иммунного надзора требует дальнейшего изучения.
Вклад авторов. А.В. Боголюбова, К.В. Зорникова, Я.В. Сердюк – формулирование гипотезы, планирование проекта; Я.В. Сердюк, К.В. Зорникова, Д.В. Дианов, Н.О. Иванова, В.Д. Давыдова, E.И. Фефелова, Т.А. Ненашева – получение и анализ экспериментальных данных; Я.В. Сердюк, К.В. Зорникова, Д.В. Дианов, Н.О. Иванова, В.Д. Давыдова, E.И. Фефелова – написание текста; С.А. Шитиков, А.В. Боголюбова – редактирование текста.
Финансирование. Работа выполнена при финансовой поддержке Российского научного фонда (грант № 20-15-00395).
Конфликт интересов. Авторы заявляют об отсутствии конфликта интересов.
Соблюдение этических норм. Все процедуры, выполненные в исследованиях с участием людей, соответствуют этическим стандартам национального комитета по исследовательской этике, Хельсинской декларации 1964 года и ее последующим изменениям или сопоставимым нормам этики. От каждого из включенных в исследование участников было получено информированное добровольное согласие.
Дополнительные материалы. Приложение к статье опубликовано на сайте журнала «Биохимия» (https://biochemistrymoscow.com).
About the authors
Y. V. Serdyuk
National Medical Research Center for Hematology, Ministry of Health of the Russian Federation
Email: apollinariya.bogolyubova@gmail.com
Russian Federation, 125167 Moscow
K. V. Zornikova
National Medical Research Center for Hematology, Ministry of Health of the Russian Federation
Email: apollinariya.bogolyubova@gmail.com
Russian Federation, 125167 Moscow
D. V. Dianov
National Medical Research Center for Hematology, Ministry of Health of the Russian Federation
Email: apollinariya.bogolyubova@gmail.com
Russian Federation, 125167 Moscow
N. O. Ivanova
National Medical Research Center for Hematology, Ministry of Health of the Russian Federation
Email: apollinariya.bogolyubova@gmail.com
Russian Federation, 125167 Moscow
V. D. Davydova
National Medical Research Center for Hematology, Ministry of Health of the Russian Federation
Email: apollinariya.bogolyubova@gmail.com
Russian Federation, 125167 Moscow
E. I. Fefelova
National Medical Research Center for Hematology, Ministry of Health of the Russian Federation
Email: apollinariya.bogolyubova@gmail.com
Russian Federation, 125167 Moscow
T. A. Nenasheva
National Medical Research Center for Hematology, Ministry of Health of the Russian Federation
Email: apollinariya.bogolyubova@gmail.com
Russian Federation, 125167 Moscow
S. A. Sheetikov
National Medical Research Center for Hematology, Ministry of Health of the Russian Federation
Email: apollinariya.bogolyubova@gmail.com
Russian Federation, 125167 Moscow
A. V. Bogolyubova
National Medical Research Center for Hematology, Ministry of Health of the Russian Federation
Author for correspondence.
Email: apollinariya.bogolyubova@gmail.com
Russian Federation, 125167 Moscow
References
- Wang, F., Hou, H., Yao, Y., Wu, S., Huang, M., Ran, X., Zhou, H., Liu, Z., and Sun, Z. (2020) Systemically comparing host immunity between survived and deceased COVID-19 patients, Cell Mol. Immunol., 17, 875-877, https://doi.org/10.1038/s41423-020-0483-y.
- Zornikova, K. V., Khmelevskaya, A., Sheetikov, S. A., Kiryukhin, D. O., Shcherbakova, O. V., Titov, A., Zvyagin, I. V., and Efimov, G. A. (2022) Clonal diversity predicts persistence of SARS-CoV-2 epitope-specific T-cell response, Commun. Biol., 5, 1351, https://doi.org/10.1038/s42003-022-04250-7.
- Titov, A., Shaykhutdinova, R., Shcherbakova, O. V., Serdyuk, Y. V., Sheetikov, S. A., Zornikova, K. V., Maleeva, A. V., Khmelevskaya, A., Dianov, D. V., Shakirova, N. T., Malko, D. B., Shkurnikov, M., Nersisyan, S., Tonevitsky, A., Khamaganova, E., Ershov, A. V., Osipova, E. Y., Nikolaev, R. V., Pershin, D. E., Vedmedskia, V. A., Maschan, M., Ginanova, V. R., and Efimov, G. A. (2022) Immunogenic epitope panel for accurate detection of non-cross-reactive T cell response to SARS-CoV-2, JCI Insight, 7, e157699, https://doi.org/10.1172/jci.insight.157699.
- Schulien, I., Kemming, J., Oberhardt, V., Wild, K., Seidel, L. M., Killmer, S., Sagar, Daul, F., Salvat Lago, M., Decker, A., Luxenburger, H., Binder, B., Bettinger, D., Sogukpinar, O., Rieg, S., Panning, M., Huzly, D., Schwemmle, M., Kochs, G., Waller, C. F., Nieters, A., Duerschmied, D., Emmerich, F., Mei, H. E., Schulz, A. R., Llewellyn-Lacey, S., Price, D. A., Boettler, T., Bengsch, B., Thimme, R., Hofmann, M., and Neumann-Haefelin, C. (2021) Characterization of pre-existing and induced SARS-CoV-2-specific CD8+ T cells, Nat. Med., 27, 78-85, https://doi.org/10.1038/s41591-020-01143-2.
- Minervina, A. A., Komech, E. A., Titov A., Bensouda Koraichi, M., Rosati, E., Mamedov, I. Z. Franke, A., Efimov, G. A., Chudakov, D. M., Mora, T., Walczak, A. M., Lebedev, Y. B., and Pogorelyy, M. V. (2021) Longitudinal high-throughput TCR repertoire profiling reveals the dynamics of T-cell memory formation after mild COVID-19 infection, eLife, 10, e63502, https://doi.org/10.7554/eLife.63502.
- Grifoni, A., Weiskopf, D., Ramirez, S. I., Mateus, J., Dan, J. M., Moderbacher, C. R., Rawlings, S. A., Sutherland, A., Premkumar, L., Jadi, R. S., Marrama, D., De Silva, A. M., Frazier, A., Carlin, A. F., Greenbaum, J. A., Peters, B., Krammer, F., Smith, D. M., Crotty, S., and Sette, A. (2020) Targets of T cell responses to SARS-CoV-2 coronavirus in humans with COVID-19 disease and unexposed individuals, Cell, 181, 1489-1501.e15, https://doi.org/ 10.1016/j.cell.2020.05.015.
- Braun, J., Loyal, L., Frentsch, M., Wendisch, D., Georg, P., Kurth, F., Hippenstiel, S., Dingeldey, M., Kruse, B., Fauchere, F., Baysal, E., Mangold, M., Henze, L., Lauster, R., Mall, M. A., Beyer, K., Röhmel, J., Voigt, S., Schmitz, J., Miltenyi, S., Demuth, I., Müller, M. A., Hocke, A., Witzenrath, M., Suttorp, N., Kern, F., Reimer, U., Wenschuh, H., Drosten, C., Corman, V. M., Giesecke-Thiel, C., Sander, L. E., and Thiel, A. (2020) SARS-CoV-2-reactive T cells in healthy donors and patients with COVID-19, Nature, 587, 270-274, https://doi.org/10.1038/s41586-020-2598-9.
- Zhang, B., Tian, J., Zhang, Q., Xie, Y., Wang, K., Qiu, S., Lu, K., and Liu, Y. (2022) Comparing the nucleocapsid proteins of human coronaviruses: structure, immunoregulation, vaccine, and targeted drug, Front. Mol. Biosci., 9, 761173, https://doi.org/10.3389/fmolb.2022.761173.
- Abbasian, M. H., Mahmanzar, M., Rahimian, K., Mahdavi, B., Tokhanbigli, S., Moradi, B., Sisakht, M. M., and Deng, Y. (2023) Global landscape of SARS-CoV-2 mutations and conserved regions, J. Transl. Med., 21, 152, https://doi.org/10.1186/s12967-023-03996-w.
- Ferretti, A. P., Kula, T., Wang, Y., Nguyen, D. M. V., Weinheimer, A., Dunlap, G. S., Xu, Q., Nabilsi, N., Perullo, C. R., Cristofaro, A. W., Whitton, H. J., Virbasius, A., Olivier, K. J., Buckner, L. R., Alistar, A. T., Whitman, E. D., Bertino, S. A., Chattopadhyay, S., and MacBeath, G. (2020) Unbiased screens show CD8+ T cells of COVID-19 patients recognize shared epitopes in SARS-CoV-2 that largely reside outside the spike protein, Immunity, 53, 1095-1107.e3, https://doi.org/10.1016/j.immuni.2020.10.006.
- Panikkar, A., Lineburg, K. E., Raju, J., Chew, K. Y., Ambalathingal, G. R., Rehan, S., Swaminathan, S., Crooks, P., Le Texier, L., Beagley, L., Best, S., Solomon, M., Matthews, K. K., Srihari, S., Neller, M. A., Short, K. R., Khanna, R., and Smith, C. (2022) SARS-CoV-2-specific T cells generated for adoptive immunotherapy are capable of recognizing multiple SARS-CoV-2 variants, PLoS. Pathog., 18, e1010339, https://doi.org/10.1371/journal. ppat.1010339.
- Francis, J. M., Leistritz-Edwards, D., Dunn, A., Tarr, C., Lehman, J., Dempsey, C., Hamel, A., Rayon, V., Liu, G., Wang, Y., Wille, M., Durkin, M., Hadley, K., Sheena, A., Roscoe, B., Ng, M., Rockwell, G., Manto, M., Gienger, E., Nickerson, J., MGH COVID-19 Collection and Processing Team, Moarefi, A., Noble, M., Malia, T., Bardwell, P. D., Gordon, W., Swain, J., Skoberne, M., Sauer, K., Harris, T., Goldrath, A. W., Shalek, A. K., Coyle, A. J., Benoist, C., and Pregibon, D. C. (2022) Allelic variation in class I HLA determines CD8+ T cell repertoire shape and cross-reactive memory responses to SARS-CoV-2, Sci. Immunol., 7, eabk3070, https://doi.org/10.1126/sciimmunol.abk3070.
- Mateus, J., Grifoni, A., Tarke, A., Sidney, J., Ramirez, S. I., Dan, J. M., Burger, Z. C., Rawlings, S. A., Smith, D. M., Phillips, E., Mallal, S., Lammers, M., Rubiro, P., Quiambao, L., Sutherland, A., Yu, E. D., da Silva Antunes, R., Greenbaum, J., Frazier, A., Markmann, A. J., Premkumar, L., de Silva, A., Peters, B., Crotty, S., Sette, A., and Weiskopf, D. (2020) Selective and cross-reactive SARS-CoV-2 T cell epitopes in unexposed humans, Science, 370, 89-94, https://doi.org/10.1126/science.abd3871.
- Ng, K. W., Faulkner, N., Cornish, G. H., Rosa, A., Harvey, R., Hussain, S., Ulferts, R., Earl, C., Wrobel, A. G., Benton, D. J., Roustan, C., Bolland, W., Thompson, R., Agua-Doce, A., Hobson, P., Heaney, J., Rickman, H., Paraskevopoulou, S., Houlihan, C. F., Thomson, K., Sanchez, E., Shin, G. Y., Spyer, M. J., Joshi, D., O’Reilly, N., Walker, P. A., Kjaer, S., Riddell, A., Moore, C., Jebson, B. R., Wilkinson, M., Marshall, L. R., Rosser, E. C., Radziszewska, A., Peckham, H., Ciurtin, C., Wedderburn, L. R., Beale, R., Swanton, C., Gandhi, S., Stockinger, B., McCauley, J., Gamblin, S. J., McCoy, L. E., Cherepanov, P., Nastouli, E., and Kassiotis, G. (2020) Preexisting and de novo humoral immunity to SARS-CoV-2 in humans, Science, 370, 1339-1343, https://doi.org/10.1126/science.abe1107.
- Lineburg, K. E., Grant, E. J., Swaminathan, S., Chatzileontiadou, D. S. M., Szeto, C., Sloane, H., Panikkar, A., Raju, J., Crooks, P., Rehan, S., Nguyen, A. T., Lekieffre, L., Neller, M. A., Tong, Z. W. M., Jayasinghe, D., Chew, K. Y., Lobos, C. A., Halim, H., Burrows, J. M., Riboldi-Tunnicliffe, A., Chen, W., D’Orsogna, L., Khanna, R., Short, K. R., Smith, C., and Gras, S. (2021) CD8+ T cells specific for an immunodominant SARS-CoV-2 nucleocapsid epitope cross-react with selective seasonal coronaviruses, Immunity, 54, 1055-1065.e5, https://doi.org/10.1016/ j.immuni.2021.04.006.
- Nguyen, V. T., Nguyen, M. Q., Le, N. T., Nguyen, T. N. H., and Huynh, G. (2021) Predictors of intention to get a COVID-19 vaccine of health science students: a cross-sectional study, RMHP Volume, 14, 4023-4030, https://doi.org/ 10.2147/RMHP.S328665.
- Nguyen, T. H. O., Rowntree, L. C., Petersen, J., Chua, B. Y., Hensen, L., Kedzierski, L., Van De Sandt, C. E., Chaurasia, P., Tan, H.-X., Habel, J. R., Zhang, W., Allen, L. F., Earnest, L., Mak, K. Y., Juno, J. A., Wragg, K., Mordant, F. L., Amanat, F., Krammer, F., Mifsud, N. A., Doolan, D. L., Flanagan, K. L., Sonda, S., Kaur, J., Wakim, L. M., Westall, G. P., James, F., Mouhtouris, E., Gordon, C. L., Holmes, N. E., Smibert, O. C., Trubiano, J. A., Cheng, A. C., Harcourt, P., Clifton, P., Crawford, J. C., Thomas, P. G., Wheatley, A. K., Kent, S. J., Rossjohn, J., Torresi, J., and Kedzierska, K. (2021) CD8+ T cells specific for an immunodominant SARS-CoV-2 nucleocapsid epitope display high naive precursor frequency and TCR promiscuity, Immunity, 54, 1066-1082.e5, https://doi.org/10.1016/ j.immuni.2021.04.009.
- Habel, J. R., Nguyen, T. H. O., Van De Sandt, C. E., Juno, J. A., Chaurasia, P., Wragg, K., Koutsakos, M., Hensen, L., Jia, X., Chua, B., Zhang, W., Tan, H.-X., Flanagan, K. L., Doolan, D. L., Torresi, J., Chen, W., Wakim, L. M., Cheng, A. C., Doherty, P. C., Petersen, J., Rossjohn, J., Wheatley, A. K., Kent, S. J., Rowntree, L. C., and Kedzierska, K. (2020) Suboptimal SARS-CoV-2-specific CD8+ T cell response associated with the prominent HLA-A*02:01 phenotype, Proc. Natl. Acad. Sci. USA, 117, 24384-24391, https://doi.org/10.1073/pnas.2015486117.
- Nesterenko, P. A., McLaughlin, J., Tsai, B. L., Burton Sojo, G., Cheng, D., Zhao, D., Mao, Z., Bangayan, N. J., Obusan, M. B., Su, Y., Ng, R. H., Chour, W., Xie, J., Li, Y.-R., Lee, D., Noguchi, M., Carmona, C., Phillips, J. W., Kim, J. T., Yang, L., Heath, J. R., Boutros, P. C., and Witte, O. N. (2021) HLA-A*02:01 restricted T cell receptors against the highly conserved SARS-CoV-2 polymerase cross-react with human coronaviruses, Cell Rep., 37, 110167, https://doi.org/10.1016/j.celrep.2021.110167.
- Bacher, P., Rosati, E., Esser, D., Martini, G. R., Saggau, C., Schiminsky, E., Dargvainiene, J., Schröder, I., Wieters, I., Khodamoradi, Y., Eberhardt, F., Vehreschild, M. J. G. T., Neb, H., Sonntagbauer, M., Conrad, C., Tran, F., Rosenstiel, P., Markewitz, R., Wandinger, K.-P., Augustin, M., Rybniker, J., Kochanek, M., Leypoldt, F., Cornely, O. A., Koehler, P., Franke, A., and Scheffold, A. (2020) Low-avidity CD4+ T cell responses to SARS-CoV-2 in unexposed individuals and humans with severe COVID-19, Immunity, 53, 1258-1271.e5, https://doi.org/10.1016/ j.immuni.2020.11.016.
- Dykema, A. G., Zhang, B., Woldemeskel, B. A., Garliss, C. C., Cheung, L. S., Choudhury, D., Zhang, J., Aparicio, L., Bom, S., Rashid, R., Caushi, J. X., Hsiue, E. H.-C., Cascino, K., Thompson, E. A., Kwaa, A. K., Singh, D., Thapa, S., Ordonez, A. A., Pekosz, A., D’Alessio, F. R., Powell, J. D., Yegnasubramanian, S., Zhou, S., Pardoll, D. M., Ji, H., Cox, A. L., Blankson, J. N., and Smith, K. N. (2021) Functional characterization of CD4+ T cell receptors crossreactive for SARS-CoV-2 and endemic coronaviruses, J. Clin. Invest., 131, e146922, https://doi.org/10.1172/JCI146922.
- Niessl, J., Sekine, T., and Buggert, M. (2021) T cell immunity to SARS-CoV-2, Semin. Immunol., 55, 101505, https://doi.org/10.1016/j.smim.2021.101505.
- Tarke, A., Coelho, C. H., Zhang, Z., Dan, J. M., Yu, E. D., Methot, N., Bloom, N. I., Goodwin, B., Phillips, E., Mallal, S., Sidney, J., Filaci, G., Weiskopf, D., da Silva Antunes, R., Crotty, S., Grifoni, A., and Sette, A. (2022) SARS-CoV-2 vaccination induces immunological T cell memory able to cross-recognize variants from Alpha to Omicron, Cell, 185, 847-859.e11, https://doi.org/10.1016/j.cell.2022.01.015.
- Tarke, A., Sidney, J., Methot, N., Yu, E. D., Zhang, Y., Dan, J. M., Goodwin, B., Rubiro, P., Sutherland, A., Wang, E., Frazier, A., Ramirez, S. I., Rawlings, S. A., Smith, D. M., Da Silva Antunes, R., Peters, B., Scheuermann, R. H., Weiskopf, D., Crotty, S., Grifoni, A., and Sette, A. (2021) Impact of SARS-CoV-2 variants on the total CD4+ and CD8+ T cell reactivity in infected or vaccinated individuals, Cell Rep. Med., 2, 100355, https://doi.org/10.1016/ j.xcrm.2021.100355.
- Dolton, G., Rius, C., Hasan, M. S., Wall, A., Szomolay, B., Behiry, E., Whalley, T., Southgate, J., Fuller, A., Morin, T., Topley, K., Tan, L. R., Goulder, P. J. R., Spiller, O. B., Rizkallah, P. J., Jones, L. C., Connor, T. R., and Sewell, A. K. (2022) Emergence of immune escape at dominant SARS-CoV-2 killer T cell epitope, Cell, 185, 2936-2951.e19, https://doi.org/10.1016/j.cell.2022.07.002.
- Xiao, C., Mao, L., Wang, Z., Gao, L., Zhu, G., Su, J., Chen, X., Yuan, J., Hu, Y., Yin, Z., Xie, J., Ji, W., Niu, H., Gao, F., Luo, O. J., Xiao, L., Wang, P., and Chen, G. (2022) SARS-CoV-2 variant B.1.1.7 caused HLA-A2+ CD8+ T cell epitope mutations for impaired cellular immune response, iScience, 25, 103934, https://doi.org/10.1016/j.isci. 2022.103934.
- Minervina, A. A., Pogorelyy, M. V., Kirk, A. M., Crawford, J. C., Allen, E. K., Chou, C.-H., Mettelman, R. C., Allison, K. J., Lin, C.-Y., Brice, D. C., Zhu, X., Vegesana, K., Wu, G., Trivedi, S., Kottapalli, P., Darnell, D., McNeely, S., Olsen, S. R., Schultz-Cherry, S., Estepp, J. H., the SJTRC Study Team, Gaur, A., Hoffman, J., Mori, M., Tang, L., Tuomanen, E., Webby, R., Hakim, H., Hayden, R. T., Hijano, D. R., Bajracharya, R., Awad, W., Van De Velde, L.-A., Clark, B. L., Wilson, T. L., Souquette, A., Castellaw, A., Dallas, R. H., Hodges, J., Gowen, A., Russell-Bell, J., Sparks, J., Wittman, D. E., Fabrizio, T. P., Cherry, S., Roubidoux, E. K., Cortez, V., Freiden, P., Wohlgemuth, N., Whitt, K., McGargill, M. A., Wolf, J., and Thomas, P. G. (2022) SARS-CoV-2 antigen exposure history shapes phenotypes and specificity of memory CD8+ T cells, Nat. Immunol., 23, 781-790, https://doi.org/10.1038/s41590-022-01184-4.
- Wu, D., Kolesnikov, A., Yin, R., Guest, J. D., Gowthaman, R., Shmelev, A., Serdyuk, Y., Dianov, D. V., Efimov, G. A., Pierce, B. G., and Mariuzza, R. A. (2022) Structural assessment of HLA-A2-restricted SARS-CoV-2 spike epitopes recognized by public and private T-cell receptors, Nat. Commun., 13, 19, https://doi.org/10.1038/s41467-021-27669-8.
- Garboczi, D. N., Hung, D. T., and Wiley, D. C. (1992) HLA-A2-peptide complexes: refolding and crystallization of molecules expressed in Escherichia coli and complexed with single antigenic peptides. Proc. Natl. Acad. Sci. USA, 89, 3429-3433, https://doi.org/10.1073/pnas.89.8.3429.
- Shomuradova, A. S., Vagida, M. S., Sheetikov, S. A., Zornikova, K. V., Kiryukhin, D., Titov, A., Peshkova, I. O., Khmelevskaya, A., Dianov, D. V., Malasheva, M., Shmelev, A., Serdyuk, Y., Bagaev, D. V., Pivnyuk, A., Shcherbinin, D. S., Maleeva, A. V., Shakirova, N. T., Pilunov, A., Malko, D. B., Khamaganova, E. G., Biderman, B., Ivanov, A., Shugay, M., and Efimov, G. A. (2020) SARS-CoV-2 epitopes are recognized by a public and diverse repertoire of human t cell receptors, Immunity, 53, 1245-1257.e5, https://doi.org/10.1016/j.immuni.2020.11.004.
- Vdovin, A. S., Filkin, S. Y., Yefimova, P. R., Sheetikov, S. A., Kapranov, N. M., Davydova, Y. O., Egorov, E. S., Khamaganova, E. G., Drokov, M. Y., Kuzmina, L. A., Parovichnikova, E. N., Efimov, G. A., and Savchenko, V. G. (2016) Recombinant MHC tetramers for isolation of virus-specific CD8+ cells from healthy donors: Potential approach for cell therapy of posttransplant cytomegalovirus infection, Biochemistry (Moscow), 81, 1371-1383, https://doi.org/10.1134/S0006297916110146.
- Zvyagin, I. V., Mamedov, I. Z., Tatarinova, O. V., Komech, E. A., Kurnikova, E. E., Boyakova, E. V., Brilliantova, V., Shelikhova, L. N., Balashov, D. N., Shugay, M., Sycheva, A. L., Kasatskaya, S. A., Lebedev, Y. B., Maschan, A. A., Maschan, M. A., and Chudakov, D. M. (2017) Tracking T-cell immune reconstitution after TCRαβ/CD19-depleted hematopoietic cells transplantation in children, Leukemia, 31, 1145-1153, https://doi.org/10.1038/leu. 2016.321.
- Bolotin, D. A., Poslavsky, S., Mitrophanov, I., Shugay, M., Mamedov, I. Z., Putintseva, E. V., and Chudakov, D. M. (2015) MiXCR: software for comprehensive adaptive immunity profiling, Nat. Methods, 12, 380-381, https://doi.org/10.1038/nmeth.3364.
- Shugay, M., Britanova, O. V., Merzlyak, E. M., Turchaninova, M. A., Mamedov, I. Z., Tuganbaev, T. R., Bolotin, D. A., Staroverov, D. B., Putintseva, E. V., Plevova, K., Linnemann, C., Shagin, D., Pospisilova, S., Lukyanov, S., Schumacher, T. N., and Chudakov, D. M. (2014) Towards error-free profiling of immune repertoires, Nat. Methods, 11, 653-655, https://doi.org/10.1038/nmeth.2960.
- Shugay, M., Bagaev, D. V., Turchaninova, M. A., Bolotin, D. A., Britanova, O. V., Putintseva, E. V., Pogorelyy, M. V., Nazarov, V. I., Zvyagin, I. V., Kirgizova, V. I., Kirgizov, K. I., Skorobogatova, E. V., and Chudakov, D. M. (2015) Vdjtools: unifying post-analysis of T cell receptor repertoires, PLoS Comput. Biol., 11, e1004503, https://doi.org/10.1371/journal.pcbi.1004503.
- Rosskopf, S., Leitner, J., Paster, W., Morton, L. T., Hagedoorn, R. S., Steinberger, P., and Heemskerk, M. H. M. (2018) A Jurkat 76 based triple parameter reporter system to evaluate TCR functions and adoptive T cell strategies, Oncotarget, 9, 17608-17619, https://doi.org/10.18632/oncotarget.24807.
- Hamelin, D. J., Fournelle, D., Grenier, J.-C., Schockaert, J., Kovalchik, K. A., Kubiniok, P., Mostefai, F., Duquette, J. D., Saab, F., Sirois, I., Smith, M. A., Pattijn, S., Soudeyns, H., Decaluwe, H., Hussin, J., and Caron, E. (2022) The mutational landscape of SARS-CoV-2 variants diversifies T cell targets in an HLA-supertype-dependent manner, Cell Systems, 13, 143-157.e3, https://doi.org/10.1016/j.cels.2021.09.013.
- Ahmed, S. F., Sohail, M. S., Quadeer, A. A., and McKay, M. R. (2022) Identification of potential SARS-CoV-2 CD8+ T cell escape mutants, Vaccines, 10, 542, https://doi.org/10.3390/vaccines10040542.
- Peng, Y., Felce, S. L., Dong, D., Penkava, F., Mentzer, A. J., Yao, X., Liu, G., Yin, Z., Chen, J.-L., Lu, Y., Wellington, D., Wing, P. A. C., Dominey-Foy, D. C. C., Jin, C., Wang, W., Hamid, M. A., Fernandes, R. A., Wang, B., Fries, A., Zhuang, X., Ashley, N., Rostron, T., Waugh, C., Sopp, P., Hublitz, P., Beveridge, R., Tan, T. K., Dold, C., Kwok, A. J., Rich-Griffin, C., Dejnirattisa, W., Liu, C., Kurupati, P., Nassiri, I., Watson, R. A., Tong, O., Taylor, C. A., Kumar Sharma, P., Sun, B., Curion, F., Revale, S., Garner, L. C., Jansen, K., Ferreira, R. C., Attar, M., Fry, J. W., Russell, R. A., COMBAT Consortium, Stauss, H. J., James, W., Townsend, A., Ho, L.-P., Klenerman, P., Mongkolsapaya, J., Screaton, G. R., Dendrou, C., Sansom, S. N., Bashford-Rogers, R., Chain, B., Smith, G. L., McKeating, J. A., Fairfax, B. P., Bowness, P., McMichael, A. J., Ogg, G., Knight, J. C., and Dong, T. (2022) An immunodominant NP105-113-B*07:02 cytotoxic T cell response controls viral replication and is associated with less severe COVID-19 disease, Nat. Immunol., 23, 50-61, https://doi.org/10.1038/s41590-021-01084-z.
- Carter, J. A., Preall, J. B., Grigaityte, K., Goldfless, S. J., Jeffery, E., Briggs, A. W., Vigneault, F., and Atwal, G. S. (2019) Single T cell sequencing demonstrates the functional role of αβ TCR pairing in cell lineage and antigen specificity, Front. Immunol., 10, 1516, https://doi.org/10.3389/fimmu.2019.01516.
- Kombe, A. J., Biteghe, F. A. N., Ndoutoume, Z. N., and Jin, T. (2022) CD8+ T-cell immune escape by SARS-CoV-2 variants of concern, Front. Immunol., 13, 962079, https://doi.org/10.3389/fimmu.2022.962079.
- Kitaura, K., Shini, T., Matsutani, T., and Suzuki, R. (2016) A new high-throughput sequencing method for determining diversity and similarity of T cell receptor (TCR) α and β repertoires and identifying potential new invariant TCR α chains, BMC Immunol., 17, 38, https://doi.org/10.1186/s12865-016-0177-5.
- Hu, C., Shen, M., Han, X., Chen, Q., Li, L., Chen, S., Zhang, J., Gao, F., Wang, W., Wang, Y., Li, T., Li, S., Huang, J., Wang, J., Zhu, J., Chen, D., Wu, Q., Tao, K., Pang, D., and Jin, A. (2022) Identification of cross-reactive CD8+ T cell receptors with high functional avidity to a SARS-CoV-2 immunodominant epitope and its natural mutant variants, Genes Diseases, 9, 216-229, https://doi.org/10.1016/j.gendis.2021.05.006.
- Choy, C., Chen, J., Li, J., Gallagher, D. T., Lu, J., Wu, D., Zou, A., Hemani, H., Baptiste, B. A., Wichmann, E., Yang, Q., Ciffelo, J., Yin, R., McKelvy, J., Melvin, D., Wallace, T., Dunn, C., Nguyen, C., Chia, C. W., Fan, J., Ruffolo, J., Zukley, L., Shi, G., Amano, T., An, Y., Meirelles, O., Wu, W. W., Chou, C.-K., Shen, R.-F., Willis, R. A., Ko, M. S. H., Liu, Y.-T., De, S., Pierce, B. G., Ferrucci, L., Egan, J., Mariuzza, R., and Weng, N.-P. (2023) SARS-CoV-2 infection establishes a stable and age-independent CD8+ T cell response against a dominant nucleocapsid epitope using restricted T cell receptors, Nat. Commun., 14, 6725, https://doi.org/10.1038/s41467-023-42430-z.
- De Silva, T. I., Liu, G., Lindsey, B. B., Dong, D., Moore, S. C., Hsu, N. S., Shah, D., Wellington, D., Mentzer, A. J., Angyal, A., Brown, R., Parker, M. D., Ying, Z., Yao, X., Turtle, L., Dunachie, S., COVID-19 Genomics UK (COG-UK) Consortium, Maini, M. K., Ogg, G., Knight, J. C., Peng, Y., Rowland-Jones, S. L., and Dong, T. (2021) The impact of viral mutations on recognition by SARS-CoV-2 specific T cells, iScience, 24, 103353, https://doi.org/10.1016/ j.isci.2021.103353.
- Chaurasia, P., Nguyen, T. H. O., Rowntree, L. C., Juno, J. A., Wheatley, A. K., Kent, S. J., Kedzierska, K., Rossjohn, J., and Petersen, J. (2021) Structural basis of biased T cell receptor recognition of an immunodominant HLA-A2 epitope of the SARS-CoV-2 spike protein, J. Biol. Chem., 297, 101065, https://doi.org/10.1016/j.jbc.2021.101065.
- Wu, D., Efimov, G. A., Bogolyubova, A. V., Pierce, B. G., and Mariuzza, R. A. (2023) Structural insights into protection against a SARS-CoV-2 spike variant by T cell receptor diversity, J. Biol. Chem., 299, 103035, https://doi.org/10.1016/j.jbc.2023.103035.
- Grifoni, A., Sidney, J., Vita, R., Peters, B., Crotty, S., Weiskopf, D., and Sette, A. (2021) SARS-CoV-2 human T cell epitopes: adaptive immune response against COVID-19, Cell Host Microbe, 29, 1076-1092, https://doi.org/10.1016/ j.chom.2021.05.010.
- Chen, G., Yang, X., Ko, A., Sun, X., Gao, M., Zhang, Y., Shi, A., Mariuzza, R. A., and Weng, N. (2017) Sequence and structural analyses reveal distinct and highly diverse human CD8+ TCR repertoires to immunodominant viral antigens, Cell Rep., 19, 569-583, https://doi.org/10.1016/j.celrep.2017.03.072.
- Nersisyan, S., Zhiyanov, A., Shkurnikov, M., and Tonevitsky, A. (2022) T-CoV: a comprehensive portal of HLA-peptide interactions affected by SARS-CoV-2 mutations, Nucleic Acids Res., 50, D883-D887, https://doi.org/10.1093/ nar/gkab701.
- Huisman, W., Hageman, L., Leboux, D. A. T., Khmelevskaya, A., Efimov, G. A., Roex, M. C. J., Amsen, D., Falkenburg, J. H. F., and Jedema, I. (2022) Public T-cell receptors (TCRs) revisited by analysis of the magnitude of identical and highly-similar TCRs in virus-specific T-cell repertoires of healthy individuals, Front. Immunol., 13, 851868, https://doi.org/10.3389/fimmu.2022.851868.
Supplementary files




