Serum exosome protein composition in ischemic stroke patients is associated with cognitive impairment in the post-stroke period
- Authors: Druzhkova T.A.1, Zhanina M.Y.1,2, Vladimirova E.E.3, Guekht A.B.1,4, Gulyaeva N.V.1,2
-
Affiliations:
- Moscow Research and Clinical Center for Neuropsychiatry
- Institute of Higher Nervous Activity and Neurophysiology, Russian Academy of Sciences
- M. P. Konchalovsky City Clinical Hospital
- Pirogov Russian National Research Medical University
- Issue: Vol 89, No 9 (2024)
- Pages: 1546-1561
- Section: Articles
- URL: https://bakhtiniada.ru/0320-9725/article/view/281231
- DOI: https://doi.org/10.31857/S0320972524090065
- EDN: https://elibrary.ru/JJVNNO
- ID: 281231
Cite item
Full Text
Abstract
Ischemic stroke (IS) and subsequent neuropsychiatric disorders are among the leading causes of disability worldwide. Several strategies have been previously proposed to utilize exosomes to assess the risk of IS-related diseases. The aim of this work was to evaluate serum exosome proteins of IS patients in the chronic post-stroke period and to search for their associations with the development of post-stroke moderate cognitive impairment (MCI). Comparative quantitative proteomic analysis of serum exosomes of patients without poststroke MCI (19 patients mean age 52.0 ± 8.1 years) and patients with post-stroke MCI (11 patients, mean age 64.8 ± 5.6 years) revealed significant differences in the levels of 62 proteins out of 186 identified. Increased levels of proteins associated with the immune system and decreased levels of proteins involved in lipid metabolism were observed in patients with MCI compared to patients without MCI in the chronic post-stroke period. The obtained data suggest that a higher level of immune system activation in patients in the distant period after IS may be one of the risk factors for the development of post-stroke cognitive disorders and suggest the participation of exosomal transport in these processes.
Full Text
Принятые сокращения: Апо – аполипопротеин; ГЭБ – гематоэнцефалический барьер; ИИ – ишемический инсульт; КМА – комплекс мембранной атаки; УКН – умеренные когнитивные нарушения.
ВВЕДЕНИЕ
Постинсультные нервно-психические расстройства являются одной из ведущих причин инвалидности во всем мире [1, 2]. Ишемия головного мозга запускает сложную последовательность патофизиологических процессов. Их нарушение в восстановительный период может привести к вторичным повреждениям головного мозга и, как следствие, к отсроченным психоневрологическим изменениям у пациентов, переживших ишемический инсульт (ИИ) [3]. В проведенных ранее исследованиях получены данные о связи между ИИ и повышенным риском развития когнитивных нарушений в последующие годы [4, 5]. Показано, что постинсультное снижение когнитивных функций часто сопровождается продолжительной активацией системы воспаления, вызванной ишемией [6, 7]. Зачастую повышенные уровни провоспалительных молекул, белков каскада комплемента и ряда интерлейкинов в крови ассоциированы с последующим снижением когнитивных способностей пациентов после инсульта [8, 9]. К сожалению, показатели, выявляемые в крови, не позволяют в полной мере оценить степень активности нейровоспалительных процессов, которые происходят в мозге как в остром периоде, так и в отдаленные сроки после любого фокального повреждения, включая инсульт. Такой анализ, доступный при использовании моделей инсульта на животных, требует более специфических подходов при исследованиях в клинике.
Все большее число исследований подтверждает ведущую роль функциональных взаимодействий между нейронами, микроглией, астроцитами, олигодендроцитами, сосудистыми перицитами, внеклеточным матриксом, эндотелиальными и гладкомышечными клетками сосудов в ограничении повреждающего влияния на нейроны и регуляции процессов восстановления после инсульта [10, 11]. Сложные взаимодействия между различными типами клеток в головном мозге и на периферии активируют восстановление сосудов, контролируют реакцию на нейровоспаление и проницаемость гематоэнцефалического барьера (ГЭБ), способствуя адаптивно-компенсаторным перестройкам структур мозга в постинсультном периоде [12].
В силу своей способности преодолевать ГЭБ, изолировать от периферического кровообращения клеточно-специфические белки и транспортировать их экзосомы являются естественными компонентами межклеточной передачи биологической информации, а их состав может служить потенциальным биомаркером многих неврологических заболеваний [13]. Уникальные профили белков и различных классов РНК, присутствующих в циркулирующих внеклеточных везикулах, были неоднократно идентифицированы в крови лиц с различными нейродегенеративными заболеваниями [14–19]. Экзосомы принято считать продуктом эндолизосомальной системы, где они образуются в результате отшнуровывания везикул с цитоплазматическим содержимым внутрь поздних эндосом. Размер экзосом составляет около 30–150 нм, они состоят из липидной двуслойной мембранной структуры, заключающей в себе функциональное содержимое, включая РНК, ДНК, белки, липиды и различные метаболиты [20].
В одном из исследований было показало, что экзосомы участвуют в регуляции физиологических и патологических процессов после ИИ, способствуя реорганизации и восстановлению структур головного мозга после повреждения [21]. Получены данные об участии экзосом в длительной нейропротекции после инсульта, а также в неврологическом восстановлении, регенерации нервов и регуляции периферических иммунных реакций [22]. Предполагается, что экзосомы играют роль в активации ангиогенеза и нейрогенеза, а также в ремоделировании дендритов после повреждения мозга [23]. Была предложена концепция, предполагающая, что экзосомы и их содержимое участвуют в ретроградной передаче сигналов через синапсы, осуществляя межклеточный обмен белками и РНК в нейронных сетях [24].
В последние годы исследование экзосом биологических жидкостей человека происходит очень активно. Информация о белковом составе везикул, в том числе экзосом, накапливается и постоянно обновляется в базе данных Vesiclepedia (http://www.microvesicles.org/), а данные о белковом составе экзосом различного происхождения и присутствующих в них РНК и липидах аккумулируются также в базе ExoCarta (http://www. exocarta.org/).
Анализ механизмов, лежащих в основе патогенеза ИИ, привел к разработке стратегий использования экзосом в диагностике и лечении этой патологии [25, 26]. В настоящее время исследования, связанные с ролью экзосом в развитии отсроченных постинсультных нервно-психических расстройств, единичны. Между тем углубление понимания потенциальной роли экзосомального транспорта в механизмах, приводящих к вторичному повреждению мозга, оцененное на разных сроках заболевания, включая хронический постинсультный период, позволит с большей точностью прогнозировать исходы ИИ, а также выявить молекулярные мишени для разработки новых подходов к лечению и реабилитации постинсультных осложнений. В рамках этой глобальной задачи целью данного исследования была оценка протеомного профиля экзосом сыворотки крови пациентов после ИИ в хроническом постинсультном периоде и анализ его ассоциаций с развитием эмоциональных и когнитивных нарушений.
МАТЕРИАЛЫ И МЕТОДЫ
Пациенты. В исследование были включены 30 пациентов (23 мужчины, 7 женщин), госпитализированных в ГКБ им. Кончаловского (Москва) в 2022–2023 гг. с острым ИИ, согласившихся участвовать в исследовании и пришедших на контрольное обследование через год и более после инсульта. Пациенты соответствовали следующим критериям: возраст – 45–80 лет; ИИ головного мозга полушарной локализации, не затрагивающий лимбические структуры; легкая и средняя тяжесть ИИ (баллы по шкале NIHSS < 15 при поступлении в больницу); поступление в стационар не позже 48 ч после ИИ; способность заполнить психометрические шкалы. Критериями исключения были: наличие в анамнезе инсульта, черепно-мозговой травмы с остаточными очаговыми изменениями на КТ/МРТ; наличие в анамнезе когнитивных и депрессивных нарушений; острые и хронические соматические и гормональные заболевания; алкогольная или наркотическая зависимость. Для оценки неврологического, эмоционального и когнитивного статуса пациентов на 3–7 день после госпитализации и при последующем визите использовались следующие диагностические шкалы: Шкала инсульта национального института здоровья (National Institutesof Health StrokeScale, NIHSS) [27]; Монреальская когнитивная шкала (Montreal Cognitive Assessment, MoCA) [28]; Госпитальная шкала тревоги и депрессии (Hospital Anxiety and Depression Scale, HADS) [29]. Информированное согласие на участие в исследовании было подписано каждым испытуемым.
Подготовка биологических образцов для анализа. Забор крови из локтевой вены у пациентов проводили во время контрольного визита через год и позже после ИИ в утренние часы натощак в вакуумные системы с активатором свертывания для получения сыворотки крови с последующим центрифугированием при 2000 g 15 мин при 4 °С.
Для выделения экзосом из сыворотки крови использовали наборы EXO-Prepfor Exosome Isolation from Plasma and Serum, HBM-EXP-B5 («HansaBioMed Life Sciences OÜ», Эстония) в соответствии с инструкцией производителя. Количество экзосом в сыворотке крови оценивали методом иммуноферментного анализа при помощи наборов ExoTEST™ for Extracellular Vesicle immunocapture and quantification from human serum, HBM-RTK-POS («HansaBioMed Life Sciences OÜ») в соответствии с инструкцией производителя.
Для удаления загрязняющих компонентов была проведена экстракция белков в системе хлороформ/метанол по следующему протоколу. К исходным образцам выделенной фракции экзосом в объеме 100 мкл добавляли 400 мкл метанола (99,8%), перемешивали 30 сек. Добавляли 100 мкл хлороформа (99,5%), перемешивали 30 сек. Далее, добавляли 300 мкл воды, перемешивали 30 сек. Смесь центрифугировали в течение 2 мин при 14 000 g. Удаляли надосадочную жидкость и к нижней фракции добавляли 400 мкл метанола, перемешивали в течение 30 сек, центрифугировали в течение 5 мин при 13 000 g, удаляли супернатант. Осадок высушивали при комнатной температуре.
Полученный осадок экзосомальной фракции крови пациентов и растворенный по инструкции производителя стандарт экзосом HBM-PES-100 («HansaBioMed Life Sciences OÜ») лизировали в кратном объеме буфера, содержащего 10% sodiumdodecylsulfate (SDS) в 50 мМ бикарбоната триэтиламмония (triethylammonium bicarbonate, TEAB). На гидролиз белков трипсином брали по 50 мкг белка для образцов экзосом, выделенных из крови пациентов, и все доступное количество (93 мкг) – для образца-стандарта экзосом. В супернатантах определяли общую концентрацию пептидов методом колориметрического анализа с использованием набора Pierce™ Quantitative Colorimetric Peptide Assay Kit («Thermo Scientific», США) в соответствии с рекомендациями производителя. Пептиды высушивали и растворяли в 0,1%-ной муравьиной кислоте до конечной концентрации 0,3 мкг/мкл.
Хромато-масс-спектрометрия образцов и идентификация белков. Полученные пептиды разделяли с использованием системы высокоэффективной жидкостной хроматографии (ВЭЖХ) Ultimate 3000 RSLCnano («Thermo Scientific»). Масс-спектрометрический анализ проводили на масс-спектрометре Q-Exactive HFX («Thermo Scientific»), как описано ранее [30]. Идентификацию белков проводили при помощи программного обеспечения MaxQuant v. 2.0.3.0 с использованием поискового алгоритма Andromeda [31].
Для идентификации белков использовали базу данных протеома человека в UniProt (UP000005640; https://www.uniprot.org/). Для валидации сопоставлений (образования пар) спектров и пептидов PSM (Peptide-Spectrum Matches), идентификации пептидов и идентификации белков устанавливали пороговую величину FDR (False Discovery Rate), равную 0,01. Белки рассматривали в качестве достоверно идентифицированных, если для них было обнаружено по крайней мере два пептида.
Для количественной оценки белков проводили мечение пептидов с использованием 10-плексного набора тандемных массовых меток (ТМТ). Полученные пептиды анализировали методом высокоэффективной жидкостной хроматографии с тандемной масс-спектрометрией (ВЭЖХ-МС/МС). Перед проведением хромато-масс-спектрометрии с использованием ТМТ-меток проводили обессоливание образцов с использованием наконечников Pierce C18 Tips. Меченые ТМТ пептиды разделяли с использованием системы ВЭЖХ Ultimate 3000 RSLCnano. Масс-спектрометрический анализ проводили на масс-спектрометре Q-Exactive HFX, как описано ранее [30].
Идентификацию белков проводили при помощи программного обеспечения MaxQuant v.2.0.3.0 с использованием поискового алгоритма Andromeda [31]. Для идентификации белков использовали базу данных протеома человека в UniProt. Параметры были заданы в соответствии с рекомендациями Yu et al. [32]. Для сравнительного количественного анализа при помощи ТМТ-меток проводилась дополнительная нормализация. Нормализацию проводили для всех линий (пулов) мечения.
Дальнейший анализ данных, полученных в ходе идентификации и дополнительной нормализации, проводили в программе Perseus v.2.0.11. Для количественной оценки содержания белков в программу загружали величины нормализованной интенсивности «NormRIC». Данные фильтровали, удаляя возможные белки-контаминанты, ложноположительные идентификации, оставляли в анализе только белки, которые были идентифицированы по двум и более пептидам. Группы белков, не имеющие 85% достоверных значений нормализованной интенсивности «NormRIC» хотя бы в одной экспериментальной группе, были удалены. Хромато-масс-спектрометрический анализ был выполнен на базе ЦКП «Протеом человека» ИБМХ им. В.Н. Ореховича, Москва.
Статистический анализ. Статистическая обработка и визуализация данных были проведены в программах STATISTICA 10.0 (StatSoftInc., Tulsa, OKUSA) и в среде программирования R с использованием встроенных и дополнительных пакетов (heatmap2, ggplot2 и др). Нормальность распределения определяли при помощи тестов Шапиро–Уилка и Колмогорова–Смирнова. Для сравнения двух количественных несвязанных выборок с нормальным распределением данных был использован t-тест Стьюдента. Для поиска различий в частотах встречаемости различных признаков использовали точный тест Фишера. Результаты в таблицах представлены как среднее и стандартная ошибка среднего. Корреляции считали при помощи теста Пирсона, если распределение нормальное, и при помощи теста Спирмена – если распределение ненормальное. При p < 0,05 различия считали достоверными; при p < 0,1 различия рассматривали как тенденцию к достоверности.
РЕЗУЛЬТАТЫ ИССЛЕДОВАНИЯ
Характеристика пациентов. Из пациентов, которые пришли на контрольный визит через год и более после ИИ, были сформированы две группы на основе порогового балла 26 по шкале MoCA: пациенты с когнитивными симптомами (оценка по шкале MoCA < 25, n = 11) и пациенты без когнитивных симптомов (оценка по шкале MoCA ≥ 26, n = 19). Все пациенты с когнитивными симптомами имели умеренные когнитивные нарушения (УКН, по шкале MoCA > 17).
Социально-демографические данные и клинико-лабораторные показатели пациентов представлены в табл. 1. Группы пациентов не различались по уровню образования, сопутствующей патологии, отмеченной в анамнезе, локализации и латерализации инсультного очага. Следует отметить, что группа пациентов с УКН в среднем оказалась достоверно старше (64,8 ± 5,7 года против 52,0 ± 8,0 лет у пациентов без УКН).
Таблица 1. Основные социально-демографические и клинико-лабораторные показатели
Показатель | Пациенты без УКН (n = 19) | Пациенты с УКН (n = 11) | Значение p |
Возраст, годы | 52,0 ± 8,1 | 64,8 ± 5,7 | 0,0001 |
Пол (мужской/женский), n | 14/5 | 9/2 | 1 |
Образование (среднее/высшее), n | 12/7 | 9/2 | 0,42 |
Дислипидемия (да/нет), n | 10/9 | 5/6 | 1 |
Гипертония (да/нет), n | 16/3 | 11/0 | 0,28 |
Курение (да/нет), n | 9/10 | 5/6 | 1 |
Локализация (средняя/задняя мозговая артерия), n | 12/7 | 6/5 | 0,71 |
Латерализация (правосторонняя/левосторонняя), n | 11/8 | 3/8 | 0,14 |
Баллы по шкале MoCA | 27,5 ± 1,2 | 23,5 ± 2,5 | 0,00001 |
Баллы по шкале HADS тревога | 3,1 ± 1,7 | 2,8 ± 2,1 | 0,73 |
Баллы по шкале HADS депрессия | 1,7 ± 1,6 | 4,3 ± 3,1 | 0,01 |
Глюкоза, нмоль/литр | 5,75 ± 0,78 | 5,68 ± 0,72 | 0,82 |
Холестерин, мкмоль/литр | 5,2 ± 1,2 | 4,33 ± 0,80 | 0,05 |
Протромбиновый индекс, % | 104,0 ± 11,0 | 103,2 ± 4,2 | 0,85 |
Лейкоциты, 109/мл | 6,8 ± 1,9 | 6,8 ± 0,7 | 0,97 |
Лимфоциты, % | 32,6 ± 14,3 | 30,7 ± 11,3 | 0,72 |
Нейтрофилы, % | 51,2 ± 18,9 | 58,3 ± 13,4 | 0,31 |
Количество экзосом, 109/мл | 5,3 ± 0,9 | 8,0 ± 3,7 | 0,04 |
Количество белка на частицу, мг/мл | 6,8 ± 3,8 | 6,2 ± 1,9 | 0,69 |
Примечание. Данные для возраста, шкал, лабораторных показателей и характеристик экзосом представлены в виде М ± SD.
Показатели NIHSS, указывающие на неврологический дефицит, статистически не различались между пациентами с УКН и пациентами без УКН как в остром периоде (4,2 ± 2,3 против 5,1 ± 1,9; p < 0,61), так и во время контрольного визита (пациенты без УКН – 3,4 ± 3,1 (4 [0, 5; 5, 0]) против пациентов с УКН – 1,3 ± 1,8 (1 [0; 3]; р < 0,06).
Показатели по шкале MoCA у пациентов с последующим УКН в остром периоде уже были несколько ниже по сравнению с пациентами без УКН (21,6 ± 4,2 против 26,5 ± 3,4; p < 0,01). Значительно более выраженные различия по шкале MoCA (р < 0,00001) были отмечены у этих пациентов на момент контрольного визита (табл. 1).
Показатели HADS в остром периоде ИИ достоверно не различались между пациентами с последующими УКН и без таких нарушений (2,4 ± 1,8 против 2,6 ± 1,5; p < 0,58). Достоверно более высокие баллы HADS (p < 0,01) у пациентов с УКН, по сравнению с пациентами без УКН, были отмечены на момент контрольного визита через год после ИИ, что свидетельствует не только о снижении когнитивного статуса у этих пациентов, но и о наличии депрессивных симптомов, развившихся в постинсультном периоде (табл. 1).
Стандартные лабораторные показатели через год после ИИ не различались между пациентами сравниваемых групп, в том числе количество белка на частицу (экзосому). При этом у пациентов с выявленными УКН в отдаленном постинсультном периоде наблюдался более высокий уровень содержания экзосом в сыворотке крови (р < 0,04) по сравнению с пациентами без УКН (табл. 1).
Чтобы проверить, влияет ли возраст на количество экзосом у обследованных пациентов, вся выборка, независимо от когнитивного статуса, была разделена по возрасту на две группы с использованием медианы возраста: пациенты до 57 лет (52,5 [46, 0; 55, 0]) и пациенты старше 57 лет (63,0 [63, 0; 69, 0]). Между группами, разделенными по возрасту, не было выявлено достоверных различий в уровнях экзосом сыворотки крови (5,7 [5, 1; 5, 8] и 6,1 [5, 8; 8, 8] на мл × 109 соответственно). В то же время в группе пациентов старше 57 лет наблюдалась значимая отрицательная корреляционная связь между количеством экзосом сыворотки крови и возрастом (R = −0,78; p = 0,002). В более молодой группе пациентов (до 57 лет) эта корреляция отсутствовала (R = −0,17, p = 0,55). Полученные данные свидетельствуют о том, что более высокие уровни экзосом в сыворотке крови у пациентов с УКН не были связаны с их старшим возрастом.
Белки экзосом сыворотки крови у пациентов с ИИ. Для проверки чистоты выделенной фракции экзосом было проведено сравнение белковых профилей экзосом пациентов с ИИ и коммерческого стандарта экзосом. Чтобы избежать расхождений из-за синонимичных изоформ белка в образцах пациентов и в стандарте, для сравнительного анализа использовали названия генов. Было показано, что ~75% белков из образцов экзосом сыворотки крови пациентов совпали с белковым профилем стандартного образца экзосом HBM-PES-100, что свидетельствует о приемлемом качестве выделения внеклеточных везикул (экзосом) из сыворотки крови пациентов с ИИ. Большинство белков, выделенных из экзосомальной фракции пациентов в хроническом постинсультном периоде, были связаны с иммунной системой, липидным обменом и коагуляционным гомеостазом.
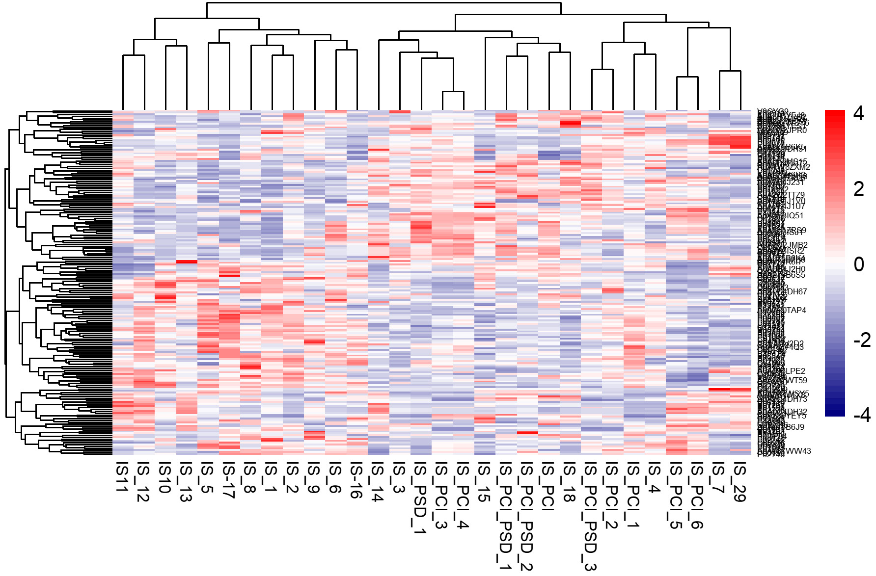
Количественный сравнительный анализ белков экзосом сыворотки крови пациентов с УКН и без УКН. На рис. 1 представлена тепловая карта, демонстрирующая результаты иерархической кластеризации белков и образцов пациентов с постинсультными УКН и без УКН. Иерархическая кластеризация привела к разделению выборок на основе белковых профилей пациентов с УКН и без УКН.
Рис. 1. Тепловая карта (heatmap), демонстрирующая результаты иерархической кластеризации образцов и белковых профилей всех пациентов после ИИ. Показана кластеризация экспрессии белков у групп пациентов без УКН и с УКН
Сравнительный анализ белковых профилей экзосом сыворотки крови пациентов с УКН выявил достоверные различия в уровнях 62 белков по сравнению с пациентами без таких нарушений (41 белок с повышенным уровнем, 21 белок с пониженным уровнем).
Было установлено, что практически все белки с повышенным уровнем, выделенные из экзосомальной фракции пациентов с УКН, по сравнению с показателями пациентов без УКН, были задействованы в активации и/или регуляции иммунного ответа (табл. 2 и 3). Около 40% из них составляли белки системы комплемента, а также белки, связанные со свертываемостью крови (табл. 2).
Таблица 2. Белки системы комплемента и системы свертывания крови, уровни которых были достоверно повышены в экзосомальных фракциях пациентов с УКН по сравнению с пациентами без УКН
Белок | Белковая группа ID | Пациенты без УКН; n = 19 | Пациенты с УКН; n = 11 | Значение p | Ген | ||
М | SD | М | SD | ||||
Комплемент C5 | P01031 | 0,225 | 0,048 | 0,301 | 0,053 | 0,0003 | C5 |
Комплемент C1r | A0A3B3ISR2 | 0,219 | 0,072 | 0,322 | 0,074 | 0,0009 | C1R |
Фактор комплемента CFHR2, связанный с H2 | A0A3B3IQ51 | 0,229 | 0,065 | 0,304 | 0,075 | 0,008 | CFHR2 |
Kомплемент цепи C1q B | D6R934 | 0,239 | 0,040 | 0,284 | 0,033 | 0,004 | C1QB |
Комплемент C3 | P01024 | 0,231 | 0,055 | 0,294 | 0,060 | 0,007 | C3 |
Комплемент C7 | P10643 | 0,249 | 0,024 | 0,279 | 0,024 | 0,003 | C7 |
С4b-связывающий белок | P20851 | 0,227 | 0,063 | 0,300 | 0,069 | 0,007 | C4BPB |
Aльфа-цепь C4b-связывающего белка | P04003 | 0,224 | 0,055 | 0,294 | 0,057 | 0,003 | C4BPA |
Фактор комплемента H | P08603 | 0,224 | 0,054 | 0,302 | 0,084 | 0,004 | CFH |
Комплемент C1s | P09871 | 0,220 | 0,069 | 0,318 | 0,076 | 0,001 | C1S |
Комплемент субкомпонента C1q, субъединица A | P02745 | 0,236 | 0,057 | 0,292 | 0,067 | 0,02 | C1QA |
Комплемент С2 | B4DQI1 | 0,188 | 0,074 | 0,246 | 0,070 | 0,04 | C2 |
Молекула CD5 | O43866 | 0,241 | 0,055 | 0,291 | 0,033 | 0,01 | CD5L |
Комплемент субкомпонента C1q, субъединица C | P02747 | 0,229 | 0,078 | 0,296 | 0,068 | 0,02 | C1QC |
Белок S | A0A3B3ISJ1 | 0,233 | 0,055 | 0,299 | 0,051 | 0,003 | PROS1 |
Фактор фон Виллебранда | P04275 | 0,214 | 0,047 | 0,320 | 0,052 | 0,00001 | VWF |
Фибулин 1 | P23142 | 0,241 | 0,064 | 0,303 | 0,042 | 0,007 | FBLN1 |
Таблица 3. Иммуноглобулины, уровни которых были достоверно повышены в экзосомальных фракциях пациентов с УКН по сравнению с пациентами без УКН
Белок | Белковая группа ID | Пациенты без УКН; n = 19 | Пациенты с УКН; n = 11 | Значение p | Ген | ||
М | SD | М | SD | ||||
Предшественник J-цепи иммуноглобулина | P01591 | 0,232 | 0,046 | 0,308 | 0,044 | 0,0001 | IGJ; JCHAIN |
Иммуноглобулин каппа вариабельный 4-1 | P06312 | 0,240 | 0,036 | 0,293 | 0,034 | 0,0004 | IGKV4-1 |
Иммуноглобулин каппа константа | P01834 | 0,232 | 0,039 | 0,295 | 0,041 | 0,0003 | IGKC |
Иммуноглобулин каппа вариабельный 2D-29 | A0A5H1ZRS9 | 0,232 | 0,069 | 0,303 | 0,053 | 0,007 | IGKV A18; IGKV2D-29 |
Иммуноглобулин тяжелый константа альфа-1 | P01876 | 0,234 | 0,047 | 0,292 | 0,064 | 0,009 | IGHA1 |
Иммуноглобулин лямбда константа 2 | P0DOY2 | 0,235 | 0,058 | 0,297 | 0,040 | 0,004 | IGLC2 |
Иммуноглобулин тяжелый вариабельный 1-69 | P01742 | 0,223 | 0,059 | 0,303 | 0,062 | 0,002 | IGHV1-69 |
Иммуноглобулин тяжелый константа гамма 1 | P01857 | 0,230 | 0,058 | 0,300 | 0,045 | 0,002 | IGHG1 |
Иммуноглобулин каппа вариабельный 1D-33 | A0A2Q2TTZ9 | 0,239 | 0,042 | 0,290 | 0,034 | 0,002 | IGKV1D-33 |
Иммуноглобулин тяжелый вариабельный 3/OR16-12 | A0A075B7B8 | 0,239 | 0,066 | 0,298 | 0,045 | 0,01 | IGHV3OR16-12 |
Иммуноглобулин тяжелый вариабельный 3-49 | A0A0A0MS15 | 0,235 | 0,078 | 0,301 | 0,064 | 0,02 | IGHV3-49 |
Иммуноглобулин каппа вариабельный 3D-20 | A0A0C4DH25 | 0,239 | 0,054 | 0,297 | 0,061 | 0,01 | IGKV3D-20 |
Иммуноглобулин тяжелый вариабельный 5-51 | A0A0C4DH38 | 0,240 | 0,044 | 0,284 | 0,062 | 0,03 | IGHV5-51 |
Иммуноглобулин каппа вариабельный 1-6 | A0A0C4DH72 | 0,236 | 0,066 | 0,300 | 0,058 | 0,01 | IGKV1-6 |
Иммуноглобулин тяжелый вариабельный 3-72 | A0A4W8ZXM2 | 0,235 | 0,047 | 0,285 | 0,051 | 0,01 | IGHV3-72 |
Иммуноглобулин каппа вариабельный 2D-28 | A0A5H1ZRS2 | 0,246 | 0,033 | 0,278 | 0,031 | 0,01 | IGKV2D-28 |
Иммуноглобулин каппа вариабельный 1D-39 | P04432 | 0,240 | 0,031 | 0,272 | 0,035 | 0,01 | IGKV1D-39 |
Иммуноглобулин каппа вариабельный 1-5 | P01602 | 0,244 | 0,058 | 0,288 | 0,041 | 0,03 | IGKV1-5 |
Иммуноглобулин каппа вариабельный 3-20 | P01619 | 0,243 | 0,047 | 0,289 | 0,052 | 0,02 | IGKV3-20 |
Иммуноглобулин каппа вариабельный 3-15 | P01624 | 0,239 | 0,060 | 0,291 | 0,038 | 0,01 | IGKV3-15 |
Иммуноглобулин лямбда вариабельный 1-47 | P01700 | 0,236 | 0,074 | 0,301 | 0,042 | 0,01 | IGLV1-47 |
Иммуноглобулин лямбда вариабельный 3-30 | P01768 | 0,234 | 0,082 | 0,307 | 0,066 | 0,02 | IGV3-30 |
Иммуноглобулин тяжелый вариабельный 3-43D | P0DP04 | 0,245 | 0,043 | 0,281 | 0,025 | 0,02 | IGHV3-43D |
Среди белков системы комплемента, уровни которых были достоверно повышены в экзосомальной фракции пациентов с развившимися УКН, по сравнению с пациентами без УКН, наиболее важными представляются различия по С3, С5, С7, С1q и CD5. Необходимо отметить, что С3 и С5 являются компонентами всех путей комплемента, которые активируются и расщепляются, привлекают иммунные клетки и модулируют иммунный ответ, опосредуя последующие воспалительные реакции. С7 участвует в образовании комплекса мембранной атаки (КМА) вместе с компонентами комплемента С5b, С6, С8 и С9. Положительная корреляционная связь между уровнем комплемента С8 и количеством экзосом в сыворотке крови была выявлена только у пациентов с УКН (R = 0,72; p = 0,02). Известно, что молекула CD5, расположенная на поверхности экзосом и обладающая эндопептидазной активностью серинового типа, участвует в комплемент-зависимой цитотоксичности и регуляции активации комплемента. В экзосомальной фракции пациентов с УКН были выявлены положительные корреляционные связи молекулы CD5 с компонентами комплемента С3 и С5 (R = 0,7; p = 0,03).
Большинство белков системы свертывания крови с достоверно повышенными уровнями в экзосомальной фракции пациентов с УКН, по сравнению с пациентами без УКН, было функционально связано с системой комплемента, в частности с C4b-связывающим белком. Кроме участия в каскаде комплемента, этот белок также играет регуляторную роль в свертывании крови путем связывания бета-цепи белка S, витамина K-зависимого белка и кофактора активированного белка C, уровни которых также были повышены в экзосомах у пациентов с УКН. Также в экзосомальной фракции пациентов с УКН было выявлено более высокое содержание фибулина 1. Повышенный уровень фактора фон Виллебранда, известного не только своей ролью в поддержании гомеостаза, но и как медиатора сосудистого воспаления, также был продемонстрирован в экзосомальной фракции пациентов с УКН. Корреляционный анализ белков экзосомальной фракции пациентов с УКН выявил отрицательную связь между уровнем фактора фон Виллебранда и уровнем иммуноглобулина каппа вариабельного 4-1 (R = −0,7; p = 0,04).
В табл. 3 представлены иммуноглобулины, уровень которых был достоверно выше в экзосомальных фракциях пациентов с УКН по сравнению с пациентами без УКН.
Количество экзосом в сыворотке крови было отрицательно связано с уровнем иммуноглобулина тяжелого вариабельного 3-43D (R = −0,77; p = 0,02) и положительно – с уровнем иммуноглобулина тяжелого вариабельного 1-46 (R = 0,74; p = 0,02).
В табл. 4 представлены белки, связанные с липидным обменом и имеющие пониженный уровень в экзосомальной фракции пациентов с УКН по сравнению с пациентами без УКН.
Таблица 4. Белки, связанные с липидным обменом, с пониженным уровнем в экзосомальных фракциях пациентов с УКН по сравнению с пациентами без УКН
Белок | Белковая группа ID | Пациенты без УКН; n = 19 | Пациенты с УКН; n = 11 | Значение p | Ген | ||
М | SD | М | SD | ||||
Сывороточный амилоид А2, А4 | A0A096LPE2 | 0,279 | 0,075 | 0,198 | 0,032 | 0,002 | SAA2–SAA4 |
Аполипопротеин С-I (АпоС-I) | K7ERI9 | 0,301 | 0,101 | 0,192 | 0,071 | 0,004 | APOC1 |
Аполипопротеин А-I (АпоА-I) | P02647 | 0,290 | 0,069 | 0,220 | 0,038 | 0,004 | APOA1 |
Аполипопротеин М (АпоМ) | O95445 | 0,288 | 0,066 | 0,212 | 0,045 | 0,002 | APOM |
Белок, связывающий ретинол 4 | Q5VY30 | 0,282 | 0,068 | 0,221 | 0,048 | 0,015 | RBP4 |
Аполипопротеин Е (АпоЕ) | P02649 | 0,297 | 0,104 | 0,182 | 0,043 | 0,002 | APOE |
Аполипопротеин С-III (АпоС-III) | B0YIW2 | 0,300 | 0,162 | 0,181 | 0,074 | 0,03 | APOC3 |
Аполипопротеин С-IV (АпоС-IV) | K7ER74 P55056 | 0,293 | 0,159 | 0,183 | 0,073 | 0,04 | APOC4–APOC2 |
Аполипопротеин L-I (АпоL-I) | O14791 | 0,274 | 0,048 | 0,231 | 0,044 | 0,02 | APOL1 |
Аполипопротеин Н (АпоН) | P02749 | 0,277 | 0,059 | 0,229 | 0,026 | 0,02 | APOH |
Аполипопротеин В (АпоВ) | P04114 | 0,286 | 0,085 | 0,207 | 0,092 | 0,03 | APOB |
Аполипопротеин A-IV (АпоA-IV) | P06727 | 0,285 | 0,092 | 0,219 | 0,027 | 0,03 | APOA4 |
Кластерин | P10909 | 0,278 | 0,061 | 0,231 | 0,033 | 0,03 | CLU |
Параоксоназа 1 | P27169 | 0,290 | 0,069 | 0,213 | 0,047 | 0,003 | PON1 |
Калликрейн В1 | P03952 | 0,276 | 0,047 | 0,240 | 0,030 | 0,029 | KLKB1 |
Фактор свертывания крови II, тромбин | P00734 | 0,277 | 0,047 | 0,228 | 0,032 | 0,005 | F2 |
Инсулиноподобный фактор роста | P35858 | 0,264 | 0,071 | 0,207 | 0,042 | 0,021 | IGFALS |
Гиалуроновый связывающий белок 2 | Q14520 | 0,276 | 0,040 | 0,239 | 0,029 | 0,012 | HABP2 |
Пренилцистеиноксидаза 1 | Q9UHG3 | 0,280 | 0,082 | 0,213 | 0,045 | 0,019 | PCYOX1 |
Транстиретин | A0A087WT59 | 0,277 | 0,042 | 0,237 | 0,041 | 0,018 | TTR |
Более 70% белков, имеющих пониженные уровни в экзосомальной фракции пациентов с УКН, по сравнению с пациентами без УКН, были связаны с липидным обменом. Различия между группами были выявлены по уровням сывороточного амилоида А2, А4, а также по ряду аполипопротеинов высокой плотности (АпоА-I, АпоА-IV, АпоС-I, АпоС-III, АпоL-I). Известно, что пониженное содержание АпоА-I связывают с низким уровнем и замедленным выведением холестерина из сосудов. Анализ белковых связей в экзосомальной фракции пациентов с УКН выявил положительную корреляцию уровня АпоA-I с уровнем иммуноглобулина каппа вариабельного 3-20 (R = 0,9; p = 0,0003) и отрицательную корреляцию уровня АпоC-I с уровнем молекулы CD5, участвующей в комплемент-зависимой цитотоксичности и регуляции активации комплемента (R = −0,8; p = 0,004).
Уровни АпоM и ретинол-связывающего белка 4 (RBP4) из семейства липокалинов также были снижены у пациентов с УКН по сравнению с пациентами без УКН. У пациентов с УКН была выявлена положительная корреляция уровня АпоМ с уровнями тромбина (R = 0,6; p = 0,05) и калликреина В1 (R = 0,7; p = 0,002) и положительная корреляция уровня RBP4 с уровнем иммуноглобулина тяжелого вариабельного 3-43D (R = 0,8; p = 0,01).
В экзосомальной фракции пациентов с УКН наблюдался пониженный уровень параоксоназы 1 (PON1), по сравнению с пациентами без УКН, и была выявлена положительная корреляционная связь между уровнями PON1 и АпоC-IV (R = 0,8; p = 0,009).
Различия между группами пациентов были найдены также по уровням белков, регулирующих и/или входящих в состав хиломикронов, а также липопротеинов низкой и очень низкой плотности (АпоС-IV, АпоВ, АпоН, АпоЕ). У пациентов с УКН была найдена отрицательная корреляционная связь уровня АпоЕ с уровнем иммуноглобулина тяжелого константа мю (R = −0,8; p = 0,002).
Кроме того, в экзосомальной фракции пациентов с УКН, по сравнению с пациентами без УКН, был выявлен пониженный уровень кластерина 1 и показана его отрицательная корреляция с уровнем С7-компонента комплемента, входящим в КМА (R = −0,9; p = 0,0016), которая соответствует представлению о роли кластерина как ингибитора КМА.
У пациентов с УКН также были выявлены более низкие уровни сериновых протеаз, по сравнению с пациентами без УКН, включая тромбин, который является важным компонентом свертывающей системы крови, калликреин В1, связанный с контактной активацией свертывания крови, и белок, связывающий гиалуроновую кислоту, который участвует в клеточной адгезии и негативно регулирует целостность сосудов. Уровень транстиретина также был снижен в экзосомальной фракции пациентов с УКН по сравнению с пациентами без УКН.
Корреляции уровня экспрессии белков экзосом с психометрическими шкалами для оценки эмоционального и когнитивного статуса пациентов. Корреляционный анализ уровней белков экзосом в объединенной популяции пациентов с ИИ с показателями шкал оценки эмоционального и когнитивного статуса показал лишь слабые связи шкалы HADS с уровнями иммуноглобулина каппа вариабельного 1-5 (R = 0,4; p = 0,04), АпоM (R = 0,5; p = 0,01) и АпоA-I (R = 0,4; p = 0,04). Напротив, у пациентов с УКН были обнаружены: сильная положительная корреляция показателей шкалы HADS с уровнем С3-компонента комплемента (R = 0,9; p = 0,003), сильная положительная корреляция показателей шкал HADS и MoCA с уровнями экзосомальных иммуноглобулинов, сильная положительная корреляция между баллами по шкале MoCA и уровнем АпоА-I (R = 0,8; p = 0,006) (табл. 5). При этом уровень АпоА-I положительно коррелировал с уровнем иммуноглобулина каппа вариабельного 3-20 (R = 0,9; p = 0,0003).
Таблица 5. Корреляции уровней белков экзосом пациентов с УКН с психометрическими показателями
Шкала | Белковая группа ID/название белка | R2 | Значение p |
HADS | P01834/иммуноглобулин каппа константа | 0,8 | 0,019 |
HADS | P06312/иммуноглобулин каппа вариабельный 4-1 | 0,8 | 0,015 |
MoCA | P01834/иммуноглобулин каппа константа | 0,8 | 0,009 |
MoCA | P02647/AпoА-I | 0,8 | 0,006 |
MoCA | P06312/иммуноглобулин каппа вариабельный 4-1 | 0,7 | 0,03 |
HADS | P01024/комплемент C3 | 0,9 | 0,003 |
ОБСУЖДЕНИЕ РЕЗУЛЬТАТОВ
Восстановление после ИИ часто затруднено последующим психоневрологическим ухудшением состояния пациентов. Известно, что ИИ чаще встречается у пожилых людей, и пожилой возраст существенно влияет на исходы инсульта [33]. Полученные результаты еще раз подтверждают это, поскольку при обследовании пациентов в хроническом постинсультном периоде позднее года после ИИ в группу с выявленными когнитивными и эмоциональными изменениями попали люди старшего возраста. Старение связано с иммунной дисрегуляцией, характеризующейся высоким уровнем циркулирующих провоспалительных медиаторов, которые могут способствовать возрастному снижению когнитивных функций и усугублению хронических заболеваний [34]. Данные исследований подтверждают связь между нейровоспалением и когнитивной дисфункцией в позднем возрасте [35], указывая на то, что нейровоспаление может быть одной из причин более неблагоприятного нейропсихиатрического прогноза у пожилых людей после ИИ по сравнению с более молодыми пациентами. В то же время получены другие данные, свидетельствующие о том, что молодые пациенты с ИИ часто сталкиваются с более высоким риском постинсультной деменции по сравнению с пожилыми пациентами. Этот риск увеличивается примерно в 2 раза, по сравнению с общей популяцией, и остается стабильно высоким даже через 10 лет после инсульта [36].
Ранее было показано, что инсульт не только индуцирует местную нейровоспалительную реакцию, но и оказывает существенное влияние на системный иммунитет на всех стадиях заболевания, от начала до отдаленных исходов [37]. В настоящее время принято считать, что воспаление участвует в патогенезе постинсультных когнитивных нарушений. В ранее проведенных исследованиях была выявлена связь между концентрациями системных воспалительных биомаркеров крови через 36 месяцев после ИИ и постинсультными когнитивными нарушениями [8]. Также были продемонстрированы роль экзосом в опосредовании иммунных и воспалительных реакций и участие экзосом в развитии заболеваний с воспалительным компонентом [38]. Ряд исследований свидетельствуют о том, что экзосомы переносят в головной мозг воспалительные белки, генерируемые на периферии, что приводит к активации микроглии и астроцитов и инициирует хроническое нейровоспаление [39, 40]. В хроническом постинсультном периоде нами был выявлен достоверно более высокий уровень экзосом в крови пациентов с УКН по сравнению с пациентами без УКН. При этом повышенный уровень экзосом в крови у пациентов с УКН не был обусловлен их старшим возрастом. Полученные данные, включая корреляции между количеством экзосом в сыворотке крови и уровнями иммуноглобулинов и белков системы комплемента в экзосомальных образцах пациентов с УКН, позволяют предположить, что у этих пациентов может быть более выраженная постинсультная активация системного иммунитета по сравнению с пациентами без УКН. В экзосомальной фракции пациентов с УКН также были выявлены более высокие уровни фактора фон Виллебранда, комплемент C4b-связывающего белка S, витамина К-зависимого белка и активированного кофактора С-белка, которые участвуют в активации тромбопоэза, способствуя аберрантной и избыточной активации иммунотромбоза [41]. Показано, что воспаление и коагуляция обладают способностью усиливать друг друга, вместе усугубляя повреждения, вызванные ИИ, и способствуя вторичным осложнениям после ИИ [42]. Полученные нами результаты позволяют предположить, что неблагоприятный психоневрологический исход в хроническом периоде после ИИ может быть обусловлен вторичным повреждением головного мозга вследствие повышенной активации иммунной системы, которое реализуется при участии экзосомального транспорта и сильнее выражено у пожилых пациентов. Ранее было показано, что белки системы комплемента, являющейся одной из основных эффекторов врожденной иммунной системы, играют заметную роль в постинсультном восстановлении [9]. В проведенном нами исследовании экзосомы пациентов с УКН имели достоверно более высокие уровни белков системы комплемента (С3, С5, С7, С2, С1q, С1r, С1s, С4b), фактора Н, а также молекулы CD5, участвующей в комплемент-зависимой цитотоксичности и регуляции активации комплемента по сравнению с пациентами без таких нарушений.
Нерегулируемая или чрезмерная активация белков системы комплемента может вызывать синаптическую дисфункцию и способствовать усилению воспалительных реакций в головном мозге [41]. Предыдущие клинические исследования указывают на повышенные уровни белков комплемента, особенно комплемента С3 и продуктов его трансформации С3а и С5b-9, в образцах плазмы/сыворотки крови после ишемии. Важно отметить, что наличие комплемента C1q, C4d, C3c, C9 и MAC/C5 было выявлено посмертно в ишемизированных областях головного мозга у пациентов с инсультом [42]. Более того, было обнаружено, что повышенный уровень белков системы комплемента, вероятно, предсказывает риск неблагоприятного исхода у пациентов с инсультом. Повышенный уровень комплемента С3 плазмы крови у пациентов с эмболическим, ишемическим или криптогенным инсультом был ассоциирован с худшими неврологическими исходами через 3 месяца и 2 года после инсульта [43, 44]. Недавно проведенное исследование молодых пациентов с ИИ (18–50 лет) показало, что уровень комплемента С3в плазме крови ассоциирован с прогнозом через 3 месяца после ИИ [45]. Кроме того, установлено, что генетическая изменчивость гена комплемента С3 ассоциирована с ИИ, в частности с криптогенным инсультом [42]. Эти результаты свидетельствуют о том, что уровень системного комплемента С3 может быть потенциальным предиктором исхода после ИИ.
Результаты нашего исследования в целом согласуются с этими данными и позволяют предположить участие экзосомального транспорта в комплемент-зависимых механизмах, связанных с исходами после ИИ. Ранее было показано, что астроциты являются основным источником белков системы комплемента, особенно комплемента С3, в головном мозге и способны экспрессировать рецепторы C3aR и C5aR. Микроглия также может экспрессировать рецепторы комплемента CR1, CR3, CR4, C3aR и C5aR. Кроме того, микроглия продуцирует С3 и фактор Н [46]. В экспериментальном исследовании было обнаружено, что экзосомы крови в некоторых случаях способны прогрессивно накапливать периферические провоспалительные медиаторы и пересекать ГЭБ для прайминга и активации микроглии через C3aR-зависимые механизмы. Авторы предположили, что белки системы комплемента в экзосомах крови определяют исходы инсульта, воздействуя на глиальные клетки [47].
Известно, что С3 является центральным компонентом всех путей комплемента, активация которых привлекает иммунные клетки и модулирует иммунный ответ, опосредуя последующее нейровоспаление [48]. В этом отношении полученные данные о повышенном уровне белков системы комплемента, в частности С3, в экзосомальной фракции у пациентов с УКН могут быть важны для понимания патогенеза отсроченных эмоциональных и когнитивных нарушений после инсульта.
В проведенном исследовании было показано снижение уровней белков, связанных с липидным обменом, в экзосомальной фракции пациентов с УКН по сравнению с пациентами без УКН. Разница между группами была обнаружена для сывороточного амилоида А2, А4, который, по данным некоторых авторов, тесно связан с воспалением (хотя его биологическая функция в этом процессе до конца не изучена [49]), а также для различных групп аполипопротеинов. Выявленные корреляции уровней ряда Апо с уровнями иммуноглобулинов и регуляторов активности каскада комплемента в экзосомальных фракциях, а также с показателями психометрических шкал косвенно указывают на многокомпонентный механизм постинсультных изменений у пациентов с УКН и участие экзосом в этих процессах. Действительно, в экзосомальных фракциях пациентов с УКН уровень АпоA-I положительно коррелировал с уровнем иммуноглобулина каппа вариабельного 3-20 (R = 0,9; p = 0,0003) и с показателями когнитивной шкалы MoCA (R = 0,8; p = 0,006). Уровень AпоC-I был отрицательно связан с уровнем молекулы CD5, задействованной в регуляции активности каскада комплемента (R = −0,8; p = 0,004), а уровень АпоЕ был ассоциирован с уровнем иммуноглобулина тяжелого константа мю (R = −0,8; p = 0,002). Ранее было показано, что АпоЕ, кроме ключевой роли в транспорте холестерина и других липидов, обладает провоспалительными свойствами [50, 51], поэтому нельзя исключать его вовлеченность в снижение комплексного постинсультного воспалительного ответа у пациентов с УКН.
У пациентов с УКН наблюдался более низкий уровень кластерина по сравнению с пациентами без УКН. Кластерин участвует в ряде каскадов, включая апоптоз и регуляцию комплемент-опосредованного лизиса клеток, являясь ингибитором КМА [52], что подтверждается выявленной отрицательной корреляцией уровня кластерина с уровнем С7 (R = −0,9; p = 0,0016). Более низкий уровень кластерина в экзосомах пациентов с УКН, по сравнению с пациентами без УКН, может быть важен для понимания комплемент-зависимых механизмов вторичного повреждения головного мозга с участием экзосомального транспорта.
Уровни белков АпоM и RBP4 из семейства липокалинов, которые связывают и транспортируют малые липофильные белки, также был снижен у пациентов с УКН по сравнению с пациентами без УКН. Положительная корреляция между уровнями RBP4 и иммуноглобулина тяжелого вариабельного 3-43D (R = 0,8; p = 0,01) может свидетельствовать об участии RBP4 в механизмах многокомпонентного воспаления в процессе постинсультного восстановления. Некоторые исследования показали, что RBP4 может играть роль в инициировании эндотелиального воспаления [53].
Связи, обнаруженные между уровнями аполипопротеинов и белков иммунной системы, а также выявленные корреляции С3-компонента комплемента и ряда иммуноглобулинов, присутствующих в экзосомальной фракции пациентов с УКН, с показателями психометрических шкал подтверждают сложный, многокомпонентный механизм, задействованный в формировании постинсультных психоневрологических осложнений, и предполагают участие экзосомального транспорта в этих процессах.
ЗАКЛЮЧЕНИЕ
Сравнительный анализ белков экзосом сыворотки крови пациентов с постинсультным умеренным когнитивным снижением и без нарушений выявил различия в уровнях 62 белков из 186 идентифицированных. У пациентов с УКН, по сравнению с пациентами без УКН, были обнаружены более высокие уровни белков, ассоциированных с иммунной системой, и сниженные уровни белков, участвующих в липидном обмене. Эмоциональные и когнитивные нарушения в хроническом постинсультном периоде были выявлены у пациентов старшего возраста и, согласно корреляционному анализу, были ассоциированы с повышенными уровнями комплемента С3 и ряда иммуноглобулинов и сниженным уровнем аполипопротеина А-I в экзосомальной фракции сыворотки крови. Предполагается, что экзосомы, высвобождаемые периферическими иммунными клетками в хроническом постинсультном периоде, могут пересекать ГЭБ и активировать глиальные клетки через белки системы комплемента, способствуя вторичному повреждению мозга. Выводы и предположения, сделанные в данной работе, требуют проверки и подтверждения в дальнейших исследованиях.
Ограничения исследования. Полученные в работе результаты ограничены данными, основанными на оценке экзосомальной фракции сыворотки крови сравнительно небольшой когорты пациентов, переживших ИИ и обследованных через относительно длительный период после фокального повреждения мозга. В течение этого периода на исследованные показатели могли влиять и другие потенциальные процессы, которые мы не имели возможности контролировать и/или учесть при анализе полученных данных. Ограничением также является отсутствие аналогичных исследований, проведенных на биоматериале контрольной выборки людей сходного возраста без ИИ, что позволило бы исключить влияние процесса старения на выявленные различия, связанные с когнитивными нарушениями.
Вклад авторов. Концептуализация – Н.Г.; методология – Т.Д., Е.В., М.Ж.; валидация – Т.Д., М.Ж.; визуализация – М.Ж.; формальный анализ – М.Ж.; исследование – Е.В., М.Ж., Т.Д.; курирование данных – Т.Д.; написание (подготовка первоначального проект – Т.Д., М.Ж.; рецензирование и редактирование – Н.Г.; надзор – А.Г., Н.Г.; администрирование проекта – А.Г., Н.Г. Все авторы прочитали и согласились с опубликованной версией рукописи.
Финансирование. Исследование выполнено при поддержке Российского научного фонда (грант № 21-75-20112).
Благодарности. Авторы приносят благодарность сотрудникам ЦКП «Протеом человека» ИБМХ им. В.Н. Ореховича за подготовку и выполнение хромато-масс-спектрометрического анализа предоставленных проб и помощь в обработке и интерпретации полученных результатов.
Конфликт интересов. Авторы заявляют об отсутствии конфликта интересов.
Соблюдение этических норм. Исследование соответствовало принципам Хельсинской декларации и было одобрено локальным этическим комитетом ГБУЗ «Научно-практический психоневрологический центр имени З.П. Соловьева» Департамента здравоохранения города Москвы (№ 42, 23 августа 2019 г.). Все пациенты подписали информированное согласие на участие в данном исследовании.
Доступность данных. В статью включены все данные, полученные и проанализированные в рамках данного исследования. Первичные данные могут быть предоставлены автором, ответственным за переписку, при обоснованном запросе.
About the authors
T. A. Druzhkova
Moscow Research and Clinical Center for Neuropsychiatry
Email: nata_gul@ihna.ru
Russian Federation, 115419 Moscow
M. Yu. Zhanina
Moscow Research and Clinical Center for Neuropsychiatry; Institute of Higher Nervous Activity and Neurophysiology, Russian Academy of Sciences
Email: nata_gul@ihna.ru
Department of Functional Biochemistry of Nervous System
Russian Federation, 115419 Moscow; 117485 MoscowE. E. Vladimirova
M. P. Konchalovsky City Clinical Hospital
Email: nata_gul@ihna.ru
Russian Federation, 124489 Moscow
A. B. Guekht
Moscow Research and Clinical Center for Neuropsychiatry; Pirogov Russian National Research Medical University
Email: nata_gul@ihna.ru
Russian Federation, 115419 Moscow; 119049 Moscow
N. V. Gulyaeva
Moscow Research and Clinical Center for Neuropsychiatry; Institute of Higher Nervous Activity and Neurophysiology, Russian Academy of Sciences
Author for correspondence.
Email: nata_gul@ihna.ru
Department of Functional Biochemistry of Nervous System
Russian Federation, 115419 Moscow; 117485 MoscowReferences
- Robinson, R. G., and Jorge, R. E. (2016) Post-stroke depression: a review, Am. J. Psychiatry, 173, 221-231, https://doi.org/10.1176/appi.ajp.2015.15030363.
- He, A., Wang, Zu., Wu, X., Sun, W., Yang, K., and Feng, W. (2023) Incidence of post-stroke cognitive impairment in patients with first-ever ischemic stroke: a multicenter cross-sectional study in China, Lancet Reg. Health West. Pacific, 33, 100687, https://doi.org/10.1016/j.lanwpc.2023.100687.
- Sexton, E., McLoughlin, A., Williams, D. J., Merriman, N. A., and Donnelly, N. (2019) Systematic review and meta-analysis of the prevalence of cognitive impairment no dementia in the first year post-stroke, Eur. Stroke J., 4, 160-171, https://doi.org/10.1177/2396987318825484.
- Sachdev, P. S., Lipnicki, D. M., Crawford, J. D., Wen, W., and Brodaty, H. (2014) Progression of cognitive impairment in stroke/TIA patients over 3 years, J. Neurol. Neurosurg. Psychiatr., 85,1324-1330, https://doi.org/10.1136/jnnp-2013-306776.
- Altieri, M., Di, Piero V., Pasquini, M., Gasparini, M., Vanacore, N., and Vicenzini, E. (2004) Delayed poststroke dementia: a 4-year follow-up study, Neurology, 62, 2193-2197, https://doi.org/10.1212/01.WNL.0000130501.79012.1A.
- Rothenburg, L. S., Herrmann, N., Swardfager, W., Black, S. E., Tennen, G., and Kiss, A. (2010) The relationship between inflammatory markers and post stroke cognitive impairment, J. Geriatr. Psychiatr. Neurol., 23, 199-205, https://doi.org/10.1177/08919887103735.
- Narasimhalu, K., Lee, J., Leong, Y.-L., Ma, L., De Silva, D. A., and Wong, M.-C. (2015) Inflammatory markers and their association with post stroke cognitive decline, Int. J. Stroke, 10, 513-518, https://doi.org/10.1111/ijs.12001.
- Sandvig, H. V., Aam, S., Alme, K. N., Askim, T., Beyer, M. K., Ellekjær, H., Ihle-Hansen, H., Lydersen, S., Mollnes, T. E., Munthe-Kaas, R., Næss, H., Saltvedt, I., Seljeseth, Y. M., Thingstad, P., Wethal, T., and Knapskog, A. B. (2023) Plasma inflammatory biomarkers are associated with poststroke cognitive impairment: the Nor-COAST study, Stroke, 54, 1303-1311, https://doi.org/10.1161/STROKEAHA.122.041965.
- Chen, W., Li, C., Liang, W., Li, Y., Zou, Z., Xie, Y., Liao, Y., Yu, L., Lin, Q., Huang, M., Li, Z., and Zhu, X. (2022) The roles of optogenetics and technology in neurobiology: a review, Front. Aging Neurosci., 14, 867863, https://doi.org/10.3389/fnagi.2022.867863.
- Ozaki, T., Nakamura, H., and Kishima, H. (2019) Therapeutic strategy against ischemic stroke with the concept of neurovascular unit, Neurochem. Int., 126, 246-251, https://doi.org/10.1016/j.neuint.2019.03.022.
- Tuo, Q. Z., Zhang, S. T., and Lei, P. (2022) Mechanisms of neuronal cell death in ischemic stroke and their therapeutic implications, Med. Res. Rev., 42, 259-305, https://doi.org/10.1002/med.21817.
- Walsh, J., Tozer, D. J., Sari, H., Hong, Y. T., Drazyk, A., and Williams, G. (2021) Microglial activation and blood-brain barrier permeability in cerebral small vessel disease, Brain, 144, 1361-1371, https://doi.org/10.1093/ brain/awab003.
- Zhang, Y., Bi, J., Huang, J., Tang, Y., Du, S., and Li, P. (2020) Exosome: a review of its classification, isolation techniques, storage, diagnostic and targeted therapy applications, Int. J. Nanomed., 15, 6917-6934, https:// doi.org/10.2147/IJN.S264498.
- Goetzl, E. J., Mustapic, M., Kapogiannis, D., Eitan, E., Lobach, I. V., Goetzl, L., Schwartz, J. B., and Miller, B. L. (2016) Cargo proteins of plasma astrocyte-derived exosomes in Alzheimer’s disease, FASEB J., 30, 3853-3859, https://doi.org/10.1096/fj.201600756R.
- Winston, C. N., Goetzl, E. J., Akers, J. C., Carter, B. S., Rockenstein, E. M., Galasko, D., Masliah, E., and Rissman, R. A. (2016) Prediction of conversion from mild cognitive impairment to dementia with neuronally derived blood exosome protein profile, Alzheimers Dement. (Amst), 3, 63-72, https://doi.org/10.1016/j.dadm.2016.04.001.
- Badhwar, A., and Haqqani, A. S. (2020) Biomarker potential of brain-secreted extracellular vesicles in blood in Alzheimer’s disease, Alzheimers Dement. (Amst), 12, e12001, https://doi.org/10.1002/dad2.12001.
- Chan, L., Chung, C. C., Chen, J. H., Yu, R. C., and Hong, C. T. (2021) Cytokine profile in plasma extracellular vesicles of Parkinson’s disease and the association with cognitive function, Cells, 10, 604, https://doi.org/10.3390/cells10030604.
- Abner, E. L., Elahi, F. M., Jicha, G. A., Mustapic, M., Al-Janabi, O., Kramer, J. H., Kapogiannis, D., and Goetzl, E. J. (2020) Endothelial-derived plasma exosome proteins in Alzheimer’s disease angiopathy, FASEB J., 34, 5967-5974, https://doi.org/10.1096/fj.202000034R.
- Brenna, S., Altmeppen, H. C., Mohammadi, B., Rissiek, B., Schlink, F., and Ludewig, P. (2020) Characterization of brain-derived extracellular vesicles reveals changes in cellular origin after stroke and enrichment of the prion protein with a potential role in cellular uptake, J. Extracell. Vesicles, 9, 1809065, https://doi.org/10.1080/ 20013078.2020.1809065.
- Doyle, L. M., and Wang, M. Z. (2029) Overview of extracellular vesicles, their origin, composition, purpose, and methods for exosome isolation and analysis, Cells, 8, 727, https://doi.org/10.3390/cells8070727.
- Hong, S. B., Yang, H., Manaenko, A., Lu, J., Mei, Q., and Hu, Q. (2019) Potential of exosomes for the treatment of stroke, Cell. Transpl., 28, 662-670, https://doi.org/10.1177/0963689718816990.
- Lee, E. C., Ha, T.W., Lee, D.-H., Hong, D.-Y., Park, S.-W., Lee, J. Y., Lee, M. R., and Oh, J. S. (2022) Utility of exosomes in ischemic and hemorrhagic stroke diagnosis and treatment, Int. J. Mol. Sci., 23, 8367, https://doi.org/10.3390/ijms23158367.
- Venkat, P., Chen, J., and Chopp, M. (2018) Exosome-mediated amplification of endogenous brain repair mechanisms and brain and systemic organ interaction in modulating neurological outcome after stroke, J. Cereb. Blood Flow Metab., 38, 2165-2178, https://doi.org/10.1177/0271678X18782789.
- Lachenal, G., Pernet-Gallay, K., Chivet, M., Hemming, F. J., Belly, A., and Bodon, G. (2011) Release of exosomes from differentiated neurons and its regulation by synaptic glutamatergic activity, Mol. Cell Neurosci., 46, 409-418, https://doi.org/10.1016/j.mcn.2010.11.004.
- Bang, O. Y., and Kim, E. H. (2019) Mesenchymal stem cell-derived extracellular vesicle therapy for stroke: challenges and progress, Front. Neurol., 10, 211, https://doi.org/10.3389/fneur.2019.00211.
- Zagrean, A. M., Hermann, D. M., Opris, I., Zagrean, L., and Popa-Wagner, A. (2018) Multicellular crosstalk between exosomes and the neurovascular unit after cerebral ischemia. Therapeutic implications, Front. Neurosci., 12, 811, https://doi.org/10.3389/fnins.2018.00811.
- Lyden, P. (2017) Using the national institutes of health stroke scale: a cautionary tale, Stroke, 48, 513-519, https://doi.org/10.1161/STROKEAHA.116.015434.
- Nasreddine, Z. S., Phillips, N. A., Bedirian, V., Charbonneau, S., and Whitehead, V. (2005) The Montreal Cognitive Assessment, MoCA: a brief screening tool for mild cognitive impairment, J. Am. Geriatr. Soc., 53, 695-699, https://doi.org/10.1111/j.1532-5415.2005.53221.x.
- Zigmond, A. S., and Snaith, R. P. (1983) The hospital anxiety and depression scale, Acta Psychiatr. Scand., 67, 361-370, https://doi.org/10.1111/j.1600-0447.1983.tb09716.x.
- Novikova, S.E., Farafonova, T. E., Tikhonova, O. V., Shushkova, N. A., Pyatnitsky, M. A., Zgoda, V. G., Ponomarenko, E. A., Lisitsa, A. V., Grigoryev, A.I., Tutelyan, V. A., and Archakov, A. I. (2020) Mass-spectrometric MRM analysis of FDA-verified proteins in the blood plasma of healthy volunteers, Biomed. Khim., 66, 294-316, https://doi.org/10.18097/PBMC20206604294.
- Tyanova, S., Temu, T., and Cox, J. (2016) The MaxQuant computational platform for mass spectrometry-based shotgun proteomics, Nat. Protoc., 11, 2301-2319, https://doi.org/10.1038/nmeth.3901.
- Yu, S.-H., Kyriakidou, P., and Cox, J. (2020) Isobaric matching between runs and novel PSM-level normalization in MaxQuant strongly improve reporter ion-based quantification, J. Proteome Res., 19, 3945-3954, https:// doi.org/10.1021/acs.jproteome.0c00209.
- Chen, R. L., Balami, J. S., Esiri, M. M., Chen, L. K., and Buchan, A. M. (2010) Ischemic stroke in the elderly: an overview of evidence, Nat. Rev. Neurol., 6, 256-265, https://doi.org/10.1038/nrneurol.2010.36.
- Chung, H. Y., Kim, D. H., Lee, E. K., Chung, K. W., Chung, S., Lee, B., Seo, A. Y., Chung, J. H., Jung, Y. S., Im, E., Lee, J., Kim, N. D., Choi, Y. J., Im, D. S., and Yu, B. P. (2018) Redefining chronic inflammation in aging and age-related diseases: proposal of the senoinflammation concept, Aging Dis., 10, 367-382, https://doi.org/10.14336/AD.2018.0324.
- Cribbs, D. H., Berchtold, N. C., Perreau, V., Coleman, P. D., Rogers, J., Tenner, A. J., and Cotman, C. W. (2012) Extensive innate immune gene activation accompanies brain aging, increasing vulnerability to cognitive decline and neurodegeneration: a microarray study, J. Neuroinflamm., 9, 179, https://doi.org/10.1186/1742-2094-9-179.
- Corraini, P., Henderson, V. W., Ording, A. G., Pedersen, L., Horváth-Puhó, E., and Sørensen, H. T. (2017) Long-term risk of dementia among survivors of ischemic or hemorrhagic stroke, Stroke, 48, 180-186, https://doi.org/10.1161/STROKEAHA.116.015242.
- Simats, A., and Liesz, A. (2022) Systemic inflammation after stroke: implications for post-stroke comorbidities, EMBO Mol. Med., 14, e16269, https://doi.org/10.15252/emmm.202216269.
- Chan, B. D., Wong, W. Y., Lee, M. M., Cho, W. C., Yee, B. K., Kwan, Y. W., and Tai, W. C. (2019) Exosomes in inflammation and inflammatory disease, Proteomics, 19, e1800149, https://doi.org/10.1002/pmic.201800149.
- Ozansoy, M., Mikati, H., Velioglu, H. A., and Yulug, B. (2022) Exosomes: a missing link between chronic systemic inflammation and Alzheimer’s disease? Biomed. Pharmacother., 159, 114161, https://doi.org/10.1016/j.biopha.2022.114161.
- De Rivero Vaccari, J. P., Brand, F., Adamczak, S., Lee, S. W., Perez-Barcena, J., and Wang, M. Y. (2016). Exosome-mediated inflammasome signaling after central nervous system injury, J. Neurochem., 136 (Suppl. 1), 39-48, https://doi.org/10.1111/jnc.13036.
- Ryan, T. AJ., and O’Neill, L. A. J. (2022) Innate immune signaling and immunothrombosis: new insights and therapeutic opportunities, Eur. J. Immunol., 52, 1024-1034, https://doi.org/10.1002/eji.202149410.
- Ma, Y., Liu, Y., Zhang, Z., and Yang, G. Y. (2019) Significance of complement system in ischemic stroke: a comprehensive review, Aging Dis., 10, 429-462, https://doi.org/10.14336/AD.2019.0119.
- Stokowska, A., Olsson, S., Holmegaard, L., Jood, K., Blomstrand, C., Jern, C., and Pekna, M. (2013) Cardioembolic and small vessel disease stroke show differences in associations between systemic C3 levels and outcome, PLoS One, 8, e72133, https://doi.org/10.1371/journal.pone.0072133.
- Stokowska, A., Olsson, S., Holmegaard, L., Jood, K., Blomstrand, C., and Jern, C. (2011) Plasma C3 and C3a levels in cryptogenic and large-vessel disease stroke: associations with outcome, Cerebrovasc. Dis., 32, 114-122, https://doi.org/10.1159/000328238.
- Zhang, B., Yang, N., and Gao, C. (2015) Is plasma C3 and C4 levels useful in young cerebral ischemic stroke patients? Associations with prognosis at 3 months, J. Thromb. Thrombol., 39, 209-214, https://doi.org/10.1007/s11239-014-1100-7.
- Olsson, S., Stokowska, A., Holmegaard, L., Jood, K., Blomstrand, C., and Pekna, M. (2011) Genetic variation in complement component C3 shows association with ischaemic stroke, Eur. J. Neurol., 18, 1272-1274, https:// doi.org/10.1111/j.1468-1331.2011.03377.x.
- Duggan, M. R., Lu, A., Foster, T. C., Wimmer, M., and Parikh, V. (2022) Exosomes in age-related cognitive decline: mechanistic insights and improving outcomes, Front. Aging Neurosci., 14, 834775, https://doi.org/10.3389/fnagi.2022.834775.
- Mocco, J., Mack, W. J., Ducruet, A. F., Sosunov, S. A., Sughrue, M. E., Hassid, B. G., Nair, M. N., Laufer, I., Komotar, R. J., Claire, M., Holland, H., Pinsky, D. J., and Connolly, E. S. Jr. (2006) Complement component C3 mediates inflammatory injury following focal cerebral ischemia, Circ. Res., 99, 209-217, https://doi.org/10.1161/ 01.RES.0000232544.90675.42.
- Jumeau, C., Awad. F., Assrawi, E., Cobret, L., Duquesnoy, P., Giurgea, I., Valeyre, D., Grateau, G., Amselem, S., Bernaudin, J. F., and Karabina, S. A. (2019) Expression of SAA1, SAA2 and SAA4 genes in human primary monocytes and monocyte-derived macrophages, PLoS One, 14, e0217005, https://doi.org/10.1371/journal.pone.0217005.
- Ali, K., Middleton, M., Puré, E., and Rader, D. J. (2005) Apolipoprotein E suppresses the type I inflammatory response in vivo, Circ. Res., 9, 922-927, https://doi.org/10.1161/01.RES.0000187467.67684.43.
- Zhang, H. L., Wu, J., and Zhu, J. (2010) The immune-modulatory role of apolipoprotein E with emphasis on multiple sclerosis and experimental autoimmune encephalomyelitis, Clin. Dev. Immunol., 2010, 186813, https://doi.org/10.1155/2010/186813.
- Massri, M., Toonen, E. J. M., Sarg, B., Kremser, L., Grasse, M., Fleischer, V., Torres-Quesada, O., Hengst, L., Skjoedt, M.-O., Bayarri-Olmos, R., Rosbjerg, A., Garred, P., Orth-Höller, D., Prohászka, Z., and Würzner, R. (2024) Complement C7 and clusterin form a complex in circulation, Front. Immunol., 15, 1330095, https://doi.org/10.3389/fimmu.2024.1330095.
- Farjo, K. M., Farjo, R. A., Halsey, S., Moiseyev, G., and Ma, J. X. (2012) Retinol-binding protein 4 induces inflammation in human endothelial cells by an NADPH oxidase- and nuclear factor kappa B-dependent and retinol-independent mechanism, Mol. Cell Biol., 32, 5103-5115, https://doi.org/10.1128/MCB.00820-12.
Supplementary files



