Pro-Inflammatory Activation Suppresses TRAIL-Induced Apoptosis of Acute Myeloid Leukemia Cells
- Authors: Kobyakova M.I.1,2, Senotov A.S.1, Krasnov K.S.1, Lomovskaya Y.V.1, Odinokova I.V.1, Kolotova A.A.1, Ermakov A.M.1, Zvyagina A.I.1, Fadeeva I.S.1, Fetisova E.I.1, Akatov V.S.1, Fadeev R.S.1
-
Affiliations:
- Institute of Theoretical and Experimental Biophysics, Russian Academy of Sciences
- Institute of Clinical and Experimental Lymphology, Institute of Cytology and Genetics, Siberian Branch of the Russian Academy of Sciences
- Issue: Vol 89, No 3 (2024)
- Pages: 395-405
- Section: Articles
- URL: https://bakhtiniada.ru/0320-9725/article/view/263711
- DOI: https://doi.org/10.31857/S0320972524030026
- EDN: https://elibrary.ru/WLKLVV
- ID: 263711
Cite item
Full Text
Abstract
Tumor necrosis factor-related apoptosis-inducing ligand (TRAIL/Apo2L) is a promising agent for the treatment of AML due to its specific apoptosis-inducing effect on tumor cells but not normal cells. However, the emergence of resistance in AML cells to TRAIL limits its potential as an antileukemic agent. Previously, we revealed an increase in the resistance of human AML THP-1 cells to TRAIL-induced death during their LPS-dependent proinflammatory activation and in an in vitro model of LPS-independent proinflammatory activation - in a long-term high-density cell culture. In this study, we investigated the mechanisms of this phenomenon using western blot analysis, caspase 3 enzymatic activity analysis, quantitative reverse transcription-PCR, and flow cytometry. The results showed that increased resistance to TRAIL-induced cell death of AML THP-1 cells during their pro-inflammatory activation is associated with a decrease in the surface expression of the proapototic receptors TRAIL-R1/DR4 and TRAIL-R2/DR5, as well as with an increased content of members of the IAPs family - Livin and cIAP2. The results of this article open up new insights into the role of inflammation in the formation of resistance of AML cells to the action of mediators of antitumor immunity, in particular TRAIL.
Full Text
Принятые сокращения: ВПК – клеточная культура высокой плотности; ЛПС – липополисахарид; НПК – клеточная культура низкой плотности; ОМЛ – острый миелоидный лейкоз; FADD – Fas-ассоциированный домен смерти; сFLIP – белок, ингибирующий FADD-подобный IL-1P-превращающий фермент; IAP – белок, ингибирующий апоптоз; TRAIL – цитокин семейства фактора некроза опухоли, лиганд, вызывающий апоптоз.
ВВЕДЕНИЕ
Острые миелоидные лейкозы (ОМЛ) занимают второе место по распространённости среди лейкозов и составляют 25% из всех злокачественных новообразований у детей [1]. На сегодняшний день основным способом лечения ОМЛ остаётся химиотерапия [1, 2]. Однако 15–30% пациентов не достигают ремиссии после индукционной терапии, и более чем у 60% пациентов в течение первых трёх лет развивается рецидив [1]. Применение химиотерапевтических препаратов также вызывает ряд серьёзных негативных побочных эффектов [3]. Поэтому ведётся поиск новых направленных терапевтических подходов для лечения данного заболевания [2]. Иммунный цитокин семейства фактора некроза опухоли, лиганд, вызывающий апоптоз (TRAIL), быстро привлёк внимание в качестве нового терапевтического агента для лечения острых форм миелоидного лейкоза благодаря способности избирательно вызывать гибель опухолевых клеток, не вызывая цитотоксичности in vivo [4, 5]. В доклинических исследованиях была показана потенциальная терапевтическая эффективность препаратов на основе TRAIL [4, 5]. Однако, как и для большинства противоопухолевых препаратов, устойчивость к TRAIL-индуцированной гибели ограничивает его клиническую эффективность [4, 5]. Поэтому исследование клеточных и молекулярных механизмов, опосредующих устойчивость к цитотоксическому действию TRAIL, является актуальным на сегодняшний день. Приобретение устойчивости клеток ОМЛ к TRAIL-индуцированной гибели может быть опосредовано как подавлением внутриклеточных TRAIL-зависимых проапоптотических сигнальных путей [5, 6], так и нарушением экспрессии TRAIL-рецепторов на клеточной поверхности, включая потерю рецепторов DR4 и DR5, или увеличением количества рецепторов-ловушек DcR1 и DcR2 [5, 7]. В своих ранних работах мы продемонстрировали повышение устойчивости клеток ОМЛ к TRAIL-индуцированной гибели при их липополисахарид (ЛПС)-зависимой провоспалительной активации и в in vitro модели ЛПС-независимой провоспалительной активации – в долговременной культуре клеток высокой плотности (ВПК) [8, 9]. Известно, что нарушение регуляции гуморальных медиаторов воспаления (цитокинов, хемокинов и ростовых факторов) при ОМЛ может создавать микроокружение, активирующее пролиферацию, выживаемость и лекарственную устойчивость лейкозных клеток [10]. Также хорошо известно, что провоспалительные цитокины и ростовые факторы могут повышать устойчивость клеток ОМЛ к клеточной гибели за счёт активации воспалительных сигнальных путей, регулирующих внутриклеточное содержание антиапоптотических белков [11]. В то же время механизмы резистентности клеток ОМЛ к TRAIL-индуцированной гибели, опосредованные воспалением, остаются неизвестными. В данной работе мы выявили, что провоспалительная активация клеток ОМЛ может приводить к снижению количества проапоптотических TRAIL-рецепторов на их поверхности и препятствовать активации внутриклеточного проапоптотического сигнального пути TRAIL.
МАТЕРИАЛЫ И МЕТОДЫ
Получение белка izTRAIL. Для получения растворимой тримерной формы белка izTRAIL был синтезирован мотив изолейциновой застёжки и ген TRAIL [12, 13], который в дальнейшем клонировали в плазмидном векторе pET101 («Novagen», США). Полученным геном трансформировали штамм Escherichia coli BL21(DE3), и методом микробного синтеза с последующей очисткой металл-аффинной хроматографией получали тримерную форму izTRAIL с молекулярной массой около 80 кДа, согласно методу Fadeev et al. [14].
Культура клеток и условия культивирования. В работе использовали клетки ОМЛ человека линии ТНР-1, полученные из Американской коллекции типовых клеточных культур (ATCC, США). Клетки культивировали в питательной среде RPMI-1640 («Sigma-Aldrich», США) с добавлением 10%-ной эмбриональной бычьей сыворотки («Gibco», США), содержащей 40 мкг/мл гентамицина сульфата («Sigma-Aldrich»), при 37 °C и 5% CO2 в газовой фазе. Клетки высевали в количестве 5·103 в 100 мкл питательной среды в лунки U-образного 96-луночного культурального планшета. Через 1 сутки после посева количество клеток в лунке увеличивалось до 1·104 (1·105 кл./мл), и мы использовали их как культуры низкой плотности (далее ТНР-1НПК). Через 5 суток культивирования без смены питательной среды количество клеток в лунке вырастало до 1·105 (1·106 кл./мл), формируя трёхмерный многоклеточный агрегат – высокоплотную клеточную культуру (далее ТНР-1ВПК). Для активации провоспалительного фенотипа (THP-1ЛПС) клетки THP-1 культивировали в среде RPMI-1640 с добавлением 10%-ной эмбриональной бычьей сыворотки в присутствии 10 мкг/мл ЛПС из E. coli O111:B4 («Sigma-Aldrich») в течение 24 ч [5, 9].
Оценка цитотоксического действия белка izTRAIL проводилась по отношению количества живых клеток в опытных и контрольных (без добавления izTRAIL) культурах через 1, 2, 4, 8 и 24 ч после добавления izTRAIL. Количество живых клеток после инкубации с izTRAIL оценивали по интенсивности восстановления резазурина («Sigma-Aldrich»). Для этого к клеткам добавляли резазурин (30 мкг/мл), инкубировали с красителем в течение 4 ч при 37 °С и 5% СО2 в инкубаторе и измеряли интенсивность флуоресценции при длине волны возбуждения 532 нм и длине волны испускания 590 нм с использованием планшетного спектрофлуориметра Infinite F200 («Tecan», Швейцария) [5, 9].
Вестерн-блот анализ. Для получения клеточного лизата использовали буферный раствор RIPA («Santa Cruz Biotechnology», США). Электрофоретическое разделение белка проводили в 12%-ном полиакриламидном геле с помощью камеры Mini-Protean Tetra cell и источника тока PowerPac Universal Power Supply («Bio-Rad», США). Перенос на 0,2 мкм нитроцеллюлозные мембраны («Bio-Rad») проводили при помощи системы переноса Trans-Blot Turbo, используя набор реагентов Trans-Blot Turbo Transfer Kit («Bio-Rad»), согласно инструкции производителя. Блокирование неспецифического связывания мембран проводили в 3%-ном растворе БСА в 0,1%-ном Tris-буферном физиологическом растворе с полисорбатом 20 (TBST). Окраска первичными антителами проводилась в течение ночи при температуре +4 °C. После проводили окраску вторичными антителами в течение часа при комнатной температуре. Хемилюминесцентную детекцию блотов проводили гель-документатором ChemiDoc MP («Bio-Rad») с использованием субстрата Clarity Western ECL Substrate («Bio-Rad»). Для анализа использовали следующие первичные антитела: FLIP, Caspase-8 («Enzo», США); GAPDH, FADD («Santa Cruz»); BID («Cell Signaling Technology», США); вторичные антитела: Goat Anti-Rabbit IgG (H+L)-HRP Conjugate («Bio-Rad»), Anti-mouse IgG HRP-linked («Santa Cruz»). Количественный анализ интенсивности белковых полос проводили с помощью денситометрии, с использованием программного обеспечения Image Lab 6.0 («Bio-Rad»).
Анализ поверхностной экспрессии рецепторов к TRAIL. Для анализа поверхностной экспрессии рецепторов к TRAIL клетки отмывали в буфере Cell Staining Buffer («BioLegend», США). Окрашивание проводили с использованием моноклональных антител κ APC anti-human CD261 (TRAIL-R1, DR4), PE anti-human CD262 (TRAIL-R2, DR5), ALEXA Fluor 647 anti-human CD263 (TRAIL-R3, DcR1), PE anti-human CD264 (TRAIL-R4, DcR2) («BioLegend»). Для оценки возможности неспецифического связывания антител клетки окрашивали антителами APC Mouse IgG1 κ isotype Ctrl, FITC Mouse IgG1 κ isotype Ctrl, PE Mouse IgG1 κ isotype, PE Mouse IgG2a κ isotype, APC Mouse IgG2a κ isotype («BioLegend»). Окрашивание проводилось в течение 30 мин при комнатной температуре в темноте с последующей фиксацией 2%-ным раствором параформальдегида. Анализ проводили методом проточной цитометрии на приборе BD Accuri C6 («BD Bioscience», США). В каждом эксперименте анализировали 30 000 событий. Гистограммы экспрессии рецепторов к TRAIL строили с помощью программного обеспечения FlowJo v10 («BD Bioscience»).
Анализ ферментативной активности каспазы 3 проводили с помощью коммерческого набора Caspase-3 Activity Assay Kit («Cell Signaling Technology»), следуя рекомендациям производителя, на планшетном спектрофлуориметре Infinite F200 («Tecan»).
Анализ содержания cleaved PARP1/2. Для анализа экспрессии неактивной формы поли(ADP-рибоза)-полимеразы cleaved PARP1/2 (Asp214) клетки отмывали в буфере Cell Staining Buffer, после чего инкубировали в течение ночи при температуре −20 °C в буфере True-Phos™ Perm Buffer («BioLegend»). Окрашивание проводили в буфере Cell Staining Buffer с использованием моноклонального антитела PE anti-human cleaved PARP1/2 (Asp214) («BioLegend»). Для оценки неспецифического связывания клетки окрашивали контрольным антителом PE Mouse IgG1 κ изотипа Ctrl. Окрашивание проводили при комнатной температуре в темноте в течение 30 мин. Анализ экспрессии проводили с использованием проточного цитометра BD Accuri C6.
Количественная ПЦР с обратной транскрипцией. Праймеры мРНК для выбранных генов NAIP, BIRC2, BIRC3, XIAP, BIRC5, BIRC6, BIRC7, BIRC8 были сконструированы с использованием программного обеспечения Primer-BLAST (National Library of Medicine, США) с учтёнными параметрами включения интрона и допуска вариантов альтернативного сплайсинга. Последовательности праймеров приведены в табл. 1. Выделение тотальной РНК проводили с использованием набора innuPREP RNA Mini Kit 2.0 («Analytik Jena», Германия). Для постановки реакции обратной транскрипции использовали набор реактивов для синтеза кДНК на матрице РНК MMLV RT («Евроген, Россия»). Общую реакционную смесь инкубировали 30 мин при 38 °C в амплификаторе Bio-Rad C1000 Thermal Cycler («Bio-Rad»). Синтез и амплификацию кДНК проводили с использованием набора OneTube RT-PCR SYBR («Евроген») на приборе QuantStudio 5 Real-Time PCR («Thermo Fisher Scientific», США) и программного обеспечения QuantStudio™ Design & Analysis Software v1.5.2 («Thermo Fisher Scientific»). Уровни экспрессии были количественно определены путём измерения значений порога цикла (Ct) и нормализованы к β-актину (ACTB) и гену, кодирующему субъединицу А сукцинатдегидрогеназы (SADH). Для измерения изменения экспрессии генов использовали веб-сервис RT2 Profiler PCR Data Analysis («Quagen», Нидерланды) и подсчитывали fold change в каждом образце по сравнению с контрольной группой. Различия при р < 0,05 считались значимыми.
Таблица 1. Характеристика используемых в работе праймеров мРНК для проведения ПЦР в реальном времени
№ | Название | Последовательность (5′ → 3′) | Tm, °C | Длина продукта (bp) |
1 | NAIP F | GGGGACTTCGTCTGGGATTC | 59,82 | 127 |
NAIP R | CTGGCCAGTGGAAGGAAAGT | 59,89 | ||
2 | BIRC2 F | CTGATTCCCGGCTCTGCG | 60,59 | 133 |
BIRC2 R | AGCACGAGCAAGACTCCTTT | 59,61 | ||
3 | BIRC3 F | TCCATGGGTTCAACATGCCA | 59,89 | 140 |
BIRC3 R | CTCCTGGGCTGTCTGATGTG | 60,11 | ||
4 | XIAP F | TGGCGCTCATCGAGGGA | 60,43 | 113 |
XIAP R | TGTCTGCAGGTACACAAGTTTTAG | 59,19 | ||
5 | BIRC5 F | TTCAAGGAGCTGGAAGGCTG | 59,96 | 141 |
BIRC5 R | GCAACCGGACGAATGCTTTT | 60,04 | ||
6 | BIRC6 F | AGAAAGGGATGATGCAAGTACG | 58,46 | 122 |
BIRC6 R | CTACCTGGGCTGCTGAACTC | 60,11 | ||
7 | BIRC7 F | GGCCTCCTTCTATGACTGGC | 59,89 | 109 |
BIRC7 R | GCAGAAGAAGCACCTCACCT | 59,96 | ||
8 | BIRC8 F | GGAGAGGAAAAGCGTTGTGC | 59,76 | 128 |
BIRC8 R | TCTTCACTATGCATGGCGGG | 60,18 |
Статистический анализ. Результаты представляли в виде среднего ± стандартное отклонение (M ± SD). Опыты проводили не менее чем в трёх повторах (n ≥ 3). Статистическую значимость отличия определяли с помощью одностороннего ANOVA с последующим множественным сравнением Холма–Сидака, р < 0,05.
РЕЗУЛЬТАТЫ ИССЛЕДОВАНИЙ
Повышение TRAIL-резистентности клеток ТНР-1ВПК и ТНР-1ЛПС сопровождается снижением поверхностной экспрессии рецепторов DR4 и DR5. Клетки ОМЛ человека линии ТНР-1, культивируемые в условиях высокой плотности (ТНР-1ВПК), низкой плотности (ТНР-1НПК) и обработанные в течение 24 ч 10 мкг/мл липополисахарида (далее ТНР-1ЛПС), подвергали воздействию 100 нг/мл izTRAIL в течение 0, 1, 2, 4, 8 и 24 ч. Из рис. 1 видно, что клетки ТНР-1ВПК и ТНР-1ЛПС были гораздо устойчивее к действию izTRAIL по сравнению с клетками ТНР-1НПК. Так, число живых клеток ТНР-1ВПК и ТНР-1НПК после 24 ч инкубации со 100 нг/мл izTRAIL составляло более 80%, в свою очередь, клеток ТНР-1НПК – менее 10%, что согласуется с ранее полученными нами результатами [8, 9]. Стоит отметить, что в своих предыдущих работах мы показали, что в клетках ТНР-1, культивируемых в условиях ВПК, происходит активация ряда воспалительных сигнальных путей, регулируемых транскрипционным ядерным фактором каппа-Би (NF-κB), а также клетки приобретают фенотипические черты, характерные для воспалительной клеточной активации [8, 9].
Рис. 1. Жизнеспособность клеток ТНР-1НПК, ТНР-1ВПК и ТНР-1ЛПС после инкубации со 100 нг/мл izTRAIL в течение 1, 2, 4, 8 и 24 ч. Данные приведены в виде среднего значения ± SD (n ≥ 5). * р < 0,05 в сравнении c клетками THP-1 НПК
Далее в работе мы рассмотрели активность ключевых белков-участников TRAIL-зависимого проапоптотического сигнального пути, которые могут регулировать чувствительность опухолевых клеток к действию TRAIL. Одной из основных причин повышения устойчивости к TRAIL-опосредованной гибели принято считать снижение экспрессии проапоптотических рецепторов к TRAIL DR4 (TRAIL-R1) и DR5 (TRAIL-R2), а также увеличение экспрессии рецепторов-ловушек для TRAIL – DcR1 (TRAIL-R3) и DcR2 (TRAIL-R4) – на внешней клеточной мембране [5, 7, 15, 16]. Поэтому мы исследовали экспрессию данных рецепторов на внешней клеточной мембране у клеток THP-1ВПК и THP-1ЛПС. Анализ экспрессии проапоптотических рецепторов TRAIL-R1/DR4 и TRAIL-R2/DR5 показал снижение числа клеток, несущих TRAIL-R1/DR4, с 60 ± 2 до 31 ± 8 и 41 ± 2%, а также снижение числа клеток, несущих TRAIL-R2/DR5, с 80 ± 6 до 61 ± 2 и 40 ± 3% в культуре THP-1ВПК и ТНР-1ЛПС соответственно (рис. 2, а, б).
Рис. 2. Поверхностная экспрессия рецепторов к TRAIL у клеток ТНР-1НПК, THP-1ВПК и THP-1ЛПС. а – Число клеток в популяции THP-1ВПК и THP-1ЛПС, несущих проапоптотические рецепторы TRAIL-R1/DR4 или TRAIL-R2/DR5, в сравнении с клетками ТНР-1НПК. б – Средняя интенсивность флуоресценции (СИФ) антител APC anti-human CD261 (DR4) и PE anti-human CD262 (DR5) в клетках THP-1ВПК и THP-1ЛПС, несущих проапоптотические рецепторы TRAIL-R1/DR4 или TRAIL-R2/DR5, в сравнении с клетками ТНР-1НПК. в – Гистограммы экспрессии антиапоптотических рецепторов TRAIL-R3/DсR1 и TRAIL-R4/DсR2 на поверхности клеток ТНР-1НПК, THP-1ВПК и THP-1ЛПС. Isotype – контроль изотипа антител. По оси ординат представлено число анализируемых событий. Данные приведены в виде среднего значения ± SD (n ≥ 5). * р < 0,05 в сравнении c клетками THP-1 НПК
Также для клеток ТНР-1ВПК было выявлено снижение поверхностной экспрессии рецептора TRAIL-R1/DR4 (рис. 2, а, б). Далее мы обнаружили отсутствие антиапоптотических рецепторов TRAIL-R3/DcR1 и TRAIL-R4/DcR2 на поверхности как чувствительных к действию TRAIL клеток ТНР-1 в НПК, так и TRAIL-резистентных клеток THP-1ВПК и ТНР-1ЛПС (рис. 2, в).
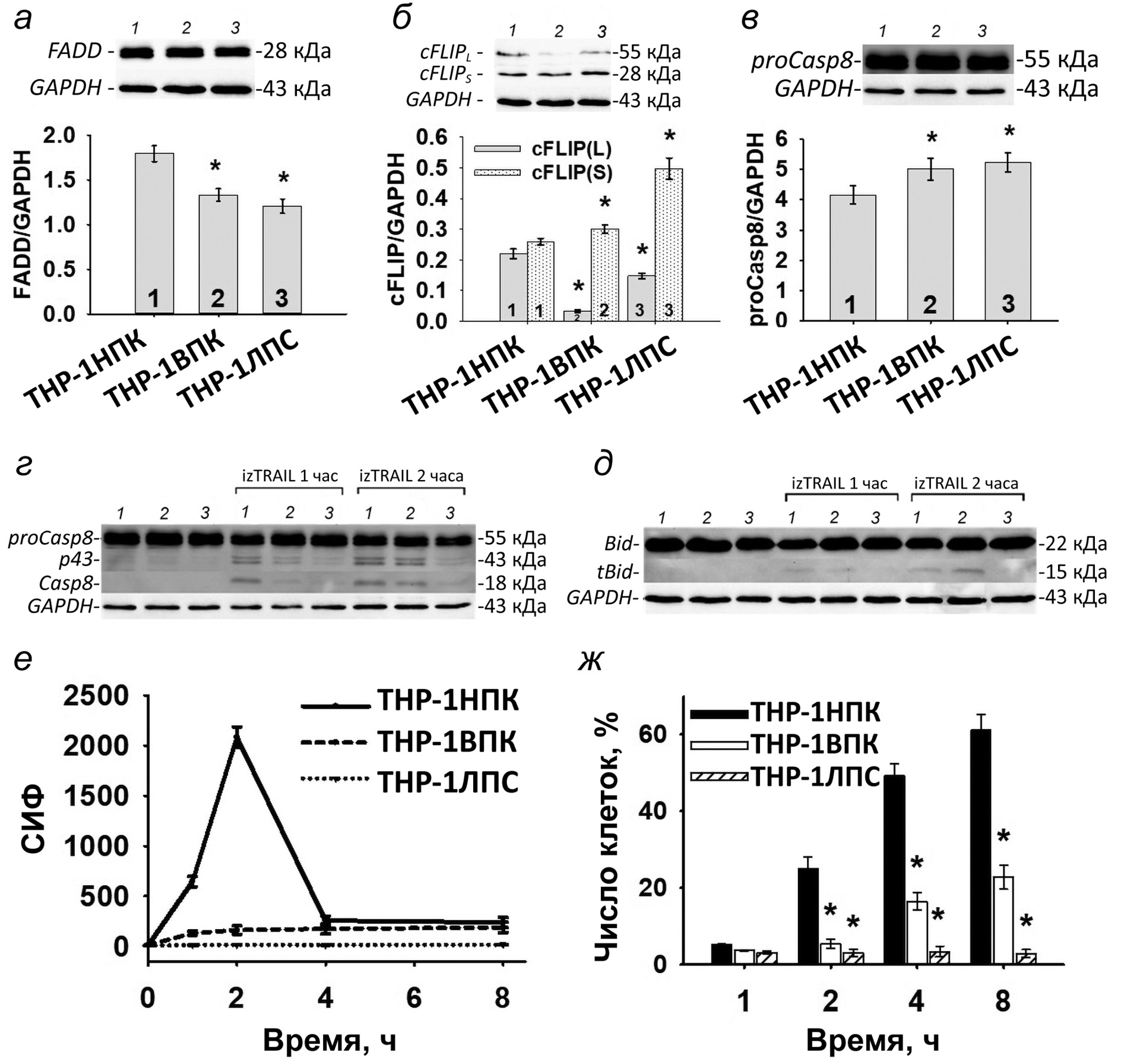
Активация внутриклеточного TRAIL-зависимого проапоптотического сигнального пути полностью подавляется в TRAIL-резистентных клетках THP-1ЛПС, но не THP-1ВПК. Другой, не менее важной причиной повышения устойчивости клеток ОМЛ к TRAIL-индуцированной гибели может являться подавление внутриклеточных TRAIL-зависимых проапоптотических сигнальных путей [6]. Известно, что взаимодействие лиганда TRAIL с проапоптотическими рецепторами TRAIL-R1/DR4 и TRAIL-R2/DR5 на внешней мембране клетки приводит к запуску внешнего пути апоптоза [17, 18, 19–21]. Ключевым событием процесса индукции и реализации TRAIL-индуцированной гибели является связывание лиганда TRAIL с рецептором, что приводит к тримеризации рецепторов, присоединению к рецептору адаптерного белка FADD (Fas-ассоциированный домен смерти) и прокаспазы 8 и формированию многокомпонентного сигнального комплекса DISC, на базе которого происходит автокаталитический протеолиз неактивной прокаспазы 8 в активную инициаторную каспазу [20–22]. Далее каспаза 8 инициирует протеолитическую конверсию цитозольного белка Bid в усечённую форму – tBid, которая связывается с белками BAX и BAK, индуцируя тем самым выход из межмембранного пространства митохондрии ряда проапоптотических факторов и активации эффекторных каспаз 3/7 [21, 23]. В свою очередь, антиапоптотический белок cFLIP может подавлять передачу проапоптотического TRAIL-сигнального пути [23]. Показано, что в большинстве случаев при злокачественных новообразованиях cFLIP гиперэкспрессирован [21, 23]. Таким образом, изменение содержания белков FADD, cFLIP, прокаспазы 8 и Bid, а также активной каспазы 8 и tBid может регулировать чувствительность опухолевых клеток к действию TRAIL. В связи с этим далее в работе мы проводили исследование активации внутриклеточного TRAIL-зависимого проапоптотического сигнального пути, для чего определяли содержание белков FADD, cFLIP, каспазы 8, tBid в резистентных клетках THP-1ВПК и THP-1ЛПС в сравнении с чувствительными к действию TRAIL клетками ТНР-1НПК.
Из рис. 3 видно, что в TRAIL-резистентных клетках THP-1ВПК и THP-1ЛПС наблюдается небольшое снижение содержания адаптерного белка FADD (р ≤ 0,05) и длинной изоформы cFLIP – cFLIPL (р ≤ 0,05), не препятствующей аутокатализу каспазы 8 [24, 25], и не изменяется содержание прокаспазы 8 по сравнению с клетками ТНР-1НПК, чувствительными к действию TRAIL.
Рис. 3. Анализ активации внутриклеточного TRAIL-зависимого проапоптотического сигнального пути в TRAIL-резистентных клетках THP-1ВПК и THP-1ЛПС. Содержание белков FADD (а), cFLIP (б) и прокаспазы 8 (в) в клетках THP-1ВПК (1 столбец), THP-1НПК (2 столбец) и THP-1ЛПС (3 столбец) относительно референсного белка GAPDH. Содержание белков каспазы 8 (г) и tBid (д) в клетках THP-1ВПК (1 столбец), THP-1НПК (2 столбец) и THP-1ЛПС (3 столбец) до и после 1 и 2 ч обработки 100 нМ izTRAIL относительно референсного белка GAPDH. Cредняя интенсивность флуоресценции (СИФ) AMC (е) и число клеток, содержащих cleaved PARP1/2 (Asp214) (ж), в популяции ТНР-1НПК, THP-1ВПК и ТНР-1ЛПС до и после 1, 2, 4 и 8 ч обработки 100 нг/мл izTRAIL относительно референсного белка GAPDH. Данные приведены в виде среднего значения ± SD (n ≥ 5). * р < 0,05 в сравнении c клетками THP-1 в НПК
Далее мы выявили, что после 2 ч обработки 100 нг/мл izTRAIL содержание активной каспазы 8 (p18) в клетках THP-1ВПК и THP-1ЛПС было ниже по сравнению с клетками ТНР-1НПК (р ≤ 0,05 для всех клеточных вариантов). В то же время после 2 ч обработки 100 нг/мл izTRAIL наличие tBid было характерно только для клеток ТНР-1НПК и ТНР-1ВПК, но не ТНР-1ЛПС (рис. 3, г, д). Поскольку мы обнаружили, что повышение устойчивости клеток ОМЛ ТНР-1ВПК сопровождалось увеличением содержания в них проапоптотического белка tBid, который опосредует пермеабилизацию митохондриальной мембраны, выход из межмембранного пространства митохондрии ряда проапоптотических факторов и активацию эффекторных каспаз [21, 26], далее мы провели определение ферментативной активности каспазы 3, а также определение содержания cleaved PARP-1 в резистентных клетках THP-1ВПК и THP-1ЛПС в сравнении с чувствительными к действию TRAIL клетками ТНР-1НПК. Ферментативную активность каспазы 3 оценивали по накоплению флуорогенного AMC, который высвобождается из Ac-DEVD-AMC при расщеплении каспазой 3.
Показано, что после инкубации со 100 нг/мл izTRAIL ферментативная активность каспазы 3 была существенно ниже в клетках THP-1ВПК по сравнению с клетками ТНР-1НПК (рис. 3, е). Далее, мы обнаружили, что после обработки 100 нг/мл izTRAIL число клеток, содержащих неактивную форму поли(ADP-рибоза)-полимеразы cleaved PARP1/2 (Asp214), основного маркера апоптоза, среди TRAIL-резистентных клеток ТНР-1ВПК было значительно ниже в сравнении c клетками THP-1НПК (рис. 3, ж). Мы не обнаружили cleaved PARP1/2 (Asp214) и изменений в ферментативной активности каспазы 3 в клетках ТНР-1ЛПС после инкубации со 100 нг/мл izTRAIL (рис. 3, е, ж), что согласуется с представленными выше результатами о содержании в них проапоптотического белка tBid после инкубации со 100 нг/мл izTRAIL (рис. 3, д).
В TRAIL-резистентных клетках ТНР-1ВПК и ТНР-1ЛПС повышается экспрессия представителей семейства IAPs (IAP – белок, ингибирующий апоптоз). Хорошо известно, что активная каспаза 8 может индуцировать апоптотический каскад как за счёт прямого процессинга эффекторных каспаз 3/7, так и опосредованно, через tBid-зависимую сборку апоптосомы с активацией каспазы 9 и последующим процессингом каспаз 3/7 [21, 27]. В связи с тем, что при инкубации с izTRAIL у TRAIL-резистентных клеток THP-1ВПК происходила активация каспазы 8 и образование tBid, но не повышение активности каспазы 3, а у клеток THP-1ЛПС, в свою очередь, происходила активация каспазы 8, но не образовывался tBid и не повышалась активность каспазы 3, мы предположили, что данный эффект может быть связан с непосредственным ингибированием как активности каспаз 8 и 3, так и сборки апоптосомы. Главными внутриклеточными ингибиторами панкаспазной активности являются белки семейства IAP (BIRC), образующие комплексы с каспазами с последующей их протеосомальной деградацией [27, 28]. Поэтому мы исследовали уровень экспрессии генов всех белков семейства IAPs в резистентных клетках THP-1ВПК и THP-1ЛПС в сравнении с чувствительными к действию TRAIL клетками ТНР-1НПК.
Было показано, что в TRAIL-резистентных клетках THP-1ВПК достоверно (p ≤ 0,05) в 4,8 ± ± 1,5 раза повышался уровень экспрессии гена белка ML-IAP/livin, ингибитора каспаз 3, 7 и 9 [27, 28, 29], в клетках THP-1ЛПС в 42,3 ± 2,5 раза повышался уровень экспрессии гена белка cIAP2, ингибитора каспаз 3, 7, 8 и 10 [24, 28, 30], относительно клеток ТНР-1НПК, чувствительных к действию TRAIL (рис. 4).
Рис. 4. Уровень экспрессии мРНК генов белков семейства IAPs (BIRC) в клетках THP-1ВПК и THP-1ЛПС в сравнении с клетками THP-1НПК. Данные приведены в виде среднего значения ± SD (n ≥ 5). * р < 0,05 в сравнении c клетками THP-1 в НПК
ОБСУЖДЕНИЕ РЕЗУЛЬТАТОВ
Цитокин TRAIL – мембранно-связанный белок семейства фактора некроза опухоли (ФНО), представленный на внешней клеточной мембране цитотоксических T-клеток, NK-клеток и миелоидных дендритных клеток. Данный белок является одним из главных молекулярных эффекторов противоопухолевого иммунитета и индуцирует селективный рецептор-опосредованный апоптоз трансформированных клеток, связываясь с мембранными рецепторами DR4 и DR5 [17, 31]. Из-за своей способности специфически вызывать гибель у опухолевых клеток, не затрагивая нормальные, TRAIL вызвал восторженный интерес во всём мире в качестве потенциальной терапии онкологических заболеваний, включая ОМЛ [32, 33]. Однако клинические исследования, основанные на использовании рекомбинантных человеческих белков TRAIL или агонистических моноклональных антител против рецепторов к TRAIL (DR4/5), не продемонстрировали клиническую эффективность даже в сочетании с традиционной химиотерапией [32–34], что значительно снизило интерес к использованию TRAIL в терапии злокачественных новообразований. За последнее десятилетие исследования показали, что только небольшая часть опухолевых клеток чувствительна к TRAIL, в то время как большинство клеток опухолей устойчивы к этому белку, что ограничивает потенциал терапии злокачественных новообразований на его основе [21]. Ранее мы обнаружили повышение устойчивости клеток ОМЛ к действию TRAIL при их провоспалительной активации в двух моделях: в in vitro модели ЛПС-независимой провоспалительной активации – в долговременной культуре клеток высокой плотности (ТНР-1ВПК) – и при их ЛПС-зависимой провоспалительной активации (THP-1ЛПС) [8, 9]. Интерес к данным in vitro моделям обусловлен в первую очередь тем, что в научном поле появляется всё больше данных, предполагающих важную роль воспаления не только в возникновении и развитии злокачественных новообразований, но и в возникновении и/или повышении лекарственной устойчивости и резистентности опухолевых клеток к действию медиаторов противоопухолевого иммунитета [9, 35–39]. Однако вопрос о механизмах данного феномена остаётся открытым.
Наши результаты показывают, что при провоспалительной активации клеток ОМЛ повышение их устойчивости к действию TRAIL в in vitro модели ЛПС-независимой провоспалительной активации – в долговременной культуре клеток высокой плотности (ТНР-1ВПК) – и при их ЛПС-зависимой провоспалительной активации (THP-1ЛПС) сопровождается снижением поверхностной экспрессии проапоптотических TRAIL-рецепторов DR4/5 и содержания внутриклеточного проапоптотического адаптерного белка FADD, а также снижением содержания активной длинной изоформы проапоптотического белка cFLIPL. Как уже было отмечено выше, снижение экспрессии проапоптотических рецепторов к TRAIL DR4 (TRAIL-R1) и DR5 (TRAIL-R2) на внешней клеточной мембране [5, 7], а также изменение содержания белка FADD могут регулировать чувствительность опухолевых клеток к действию TRAIL [40]. В то же время мы выявили и различия в активации проапоптотического TRAIL-индуцированного сигнального пути между клетками THP-1ВПК и THP-1ЛПС. Так, в TRAIL-резистентных клетках ТНР-1ВПК, в отличие от клеток THP-1ЛПС, при инкубации с izTRAIL инициировалось образование активной каспазы 8 и активатора сборки апоптосомы – укороченной формы tBid. Однако мы обнаружили в клетках THP-1ВПК незначительное повышение TRAIL-индуцированной активности эффекторных каспаз 3/7 и накопления белка cPARP в сравнении с TRAIL-чувствительными клетками ТНР-1НПК, что свидетельствует о слабом развитии TRAIL-индуцированного апоптоза. Мы связываем это с увеличением экспрессии ингибитора эффекторных каспаз – белка Livin, и ингибитора выхода цитохрома c и сборки апоптосомы – белка Bcl-2, повышение содержания которого в клетках THP-1ВПК было показано ранее [9]. В случае с клетками, обработанными ЛПС, ингибирование TRAIL-индуцированного апоптоза может происходить на начальном этапе, путём блокирования активации инициаторных каспаз 8/10, за счёт многократно возросшей экспрессии cIAP2, что согласуется с результатами других исследовательских групп [41, 42]. Стоит подчеркнуть, что экспрессия Livin, Bcl-2 и cIAP2 находится под транскрипционным контролем ядерного фактора NF-κB [43–47], активация которого в клетках THP-1ВПК и THP-1ЛПС нами была показана ранее [9].
Результаты представленной работы дают новые представления о роли воспаления и клеточного микроокружения в формировании устойчивости клеток ОМЛ к действию медиаторов противоопухолевого иммунитета, в частности TRAIL. Полученные результаты представляют интерес для понимания молекулярных механизмов уклонения опухолевых клеток от иммунного надзора, а также показывают принципиальную возможность коррекции устойчивости опухолевых клеток к медиаторам противоопухолевого иммунитета.
ЗАКЛЮЧЕНИЕ
Исследование механизмов резистентности клеток ОМЛ к гибели, индуцированной действием эффекторов противоопухолевого иммунитета, остаётся крайне актуальной задачей. В настоящей работе показан новый возможный механизм уклонения клеток ОМЛ от молекулярного эффектора противоопухолевого иммунитета цитокина TRAIL при использовании in vitro моделей. Данный механизм основан на провоспалительной клеточной активации и реализуется через снижение экспрессии на клеточной поверхности проапоптотических рецепторов TRAIL-R1/DR4 и TRAIL-R2/DR5 и повышение содержания антиапоптотических факторов Livin и cIAP2.
Вклад авторов. Р.С. Фадеев, М.И. Кобякова, А.С. Сенотов, В.С. Акатов – концепция и руководство работой; М.И. Кобякова, А.С. Сенотов, К.С. Краснов, И.В. Одинокова, А.А. Колотова, А.М. Ермаков, Е.И. Фетисова – проведение экспериментов; М.И. Кобякова, А.С. Сенотов, Я.В. Ломовская, И.С. Фадеева, А.И. Звягина – обсуждение результатов исследования; М.И. Кобякова, А.С. Сенотов – написание текста; Р.С. Фадеев – редактирование текста статьи.
Финансирование. Работа выполнена в рамках государственного задания № 075-01025-23-01.
Благодарности. В работе использовали оборудование центра коллективного пользования ИТЭБ РАН.
Конфликт интересов. Авторы заявляют об отсутствии конфликта интересов.
Соблюдение этических норм. Настоящая статья не содержит описания каких-либо исследований с участием людей или животных в качестве объектов.
About the authors
M. I. Kobyakova
Institute of Theoretical and Experimental Biophysics, Russian Academy of Sciences; Institute of Clinical and Experimental Lymphology, Institute of Cytology and Genetics, Siberian Branch of the Russian Academy of Sciences
Author for correspondence.
Email: margaritaikobyakova@mail.ru
Russian Federation, Pushchino; Novosibirsk
A. S. Senotov
Institute of Theoretical and Experimental Biophysics, Russian Academy of Sciences
Email: margaritaikobyakova@mail.ru
Russian Federation, Pushchino
K. S. Krasnov
Institute of Theoretical and Experimental Biophysics, Russian Academy of Sciences
Email: margaritaikobyakova@mail.ru
Russian Federation, Pushchino
Ya. V. Lomovskaya
Institute of Theoretical and Experimental Biophysics, Russian Academy of Sciences
Email: margaritaikobyakova@mail.ru
Russian Federation, Pushchino
I. V. Odinokova
Institute of Theoretical and Experimental Biophysics, Russian Academy of Sciences
Email: margaritaikobyakova@mail.ru
Russian Federation, Pushchino
A. A. Kolotova
Institute of Theoretical and Experimental Biophysics, Russian Academy of Sciences
Email: margaritaikobyakova@mail.ru
Russian Federation, Pushchino
A. M. Ermakov
Institute of Theoretical and Experimental Biophysics, Russian Academy of Sciences
Email: margaritaikobyakova@mail.ru
Russian Federation, Pushchino
A. I. Zvyagina
Institute of Theoretical and Experimental Biophysics, Russian Academy of Sciences
Email: margaritaikobyakova@mail.ru
Russian Federation, Pushchino
I. S. Fadeeva
Institute of Theoretical and Experimental Biophysics, Russian Academy of Sciences
Email: margaritaikobyakova@mail.ru
Russian Federation, Pushchino
E. I. Fetisova
Institute of Theoretical and Experimental Biophysics, Russian Academy of Sciences
Email: margaritaikobyakova@mail.ru
Russian Federation, Pushchino
V. S. Akatov
Institute of Theoretical and Experimental Biophysics, Russian Academy of Sciences
Email: margaritaikobyakova@mail.ru
Russian Federation, Pushchino
R. S. Fadeev
Institute of Theoretical and Experimental Biophysics, Russian Academy of Sciences
Email: margaritaikobyakova@mail.ru
Russian Federation, Pushchino
References
- Premnath, N., and Madanat, Y. F. (2023) Paradigm shift in the management of acute myeloid leukemia – approved options in 2023, Cancers, 15, 3002, https://doi.org/10.3390/cancers15113002.
- Totiger, T. M., Ghoshal, A., Zabroski, J., Sondhi, A., Bucha, S., Jahn, J., Feng, Y., and Taylor, J. (2023) Targeted therapy development in acute myeloid leukemia, Biomedicines, 11, 641, https://doi.org/10.3390/biomedicines11020641.
- Van den Boogaard, W. M. C., Komninos, D. S. J., and Vermeij, W. P. (2022) Chemotherapy side-effects: not All DNA damage is equal, Cancers, 14, 627, https://doi.org/10.3390/cancers14030627.
- Razeghian, E., Suksatan, W., Sulaiman Rahman, H., Bokov, D. O., Abdelbasset, W. K., Hassanzadeh, A., Marofi, F., Yazdanifar, M., and Jarahian, M. (2021) Harnessing TRAIL-induced apoptosis pathway for cancer immunotherapy and associated challenges, Front. Immunol., 12, 699746, https://doi.org/10.3389/fimmu. 2021.699746.
- Lomovskaya, Y. V., Kobyakova, M. I., Senotov, A. S., Lomovsky, A. I., Minaychev, V. V., Fadeeva, I. S., Shtatnova, D. Y., Krasnov, K. S., Zvyagina, A. I., Akatov, V. S., and Fadeev, R. S. (2022) Macrophage-like THP-1 cells derived from high-density cell culture are resistant to TRAIL-induced cell death via down-regulation of death-receptors DR4 and DR5, Biomolecules, 12, 150, https://doi.org/10.3390/biom12020150.
- Zhang, L., and Fang, B. (2005) Mechanisms of resistance to TRAIL-induced apoptosis in cancer, Cancer Gene Ther., 12, 228-237, https://doi.org/10.1038/sj.cgt.7700792.
- Cheng, J., Hylander, B. L., Baer, M. R., Chen, X., and Repasky, E. A. (2006) Multiple mechanisms underlie resistance of leukemia cells to Apo2 Ligand/TRAIL, Mol. Cancer Ther., 5, 1844-1853, https://doi.org/10.1158/1535-7163. MCT-06-0050.
- Kobyakova, M. I., Lomovskaya, Y. V., Senotov, A. S., Lomovsky, A. I., Minaychev, V. V., Zvyagina, A. I., Solovieva, M. E., Fadeeva, I. S., Akatov, V. S., and Fadeev, R. S. (2021) Appearance of signs of differentiation and pro-inflammatory phenotype in acute myeloid leukemia cells THP-1 with an increase in their TRAIL resistance in cell aggregates in vitro, Biochem. Mosc. Suppl. Ser. Membr. Cell Biol., 15, 97-105, https://doi.org/10.1134/S1990747821010050.
- Kobyakova, M., Lomovskaya, Y., Senotov, A., Lomovsky, A., Minaychev, V., Fadeeva, I., Shtatnova, D., Krasnov, K., Zvyagina, A., Odinokova, I., Akatov, V. S., and Fadeev, R. S. (2022) The increase in the drug resistance of acute myeloid leukemia THP-1 cells in high-density cell culture is associated with inflammatory-like activation and anti-apoptotic Bcl-2 Proteins, Int. J. Mol. Sci., 23, 7881, https://doi.org/10.3390/ijms23147881.
- Binder, S., Luciano, M., and Horejs-Hoeck, J. (2018) The cytokine network in acute myeloid leukemia (AML): a focus on pro- and anti-inflammatory mediators, Cytokine Growth Factor Rev., 43, 8-15, https://doi.org/10.1016/ j.cytogfr.2018.08.004.
- Li, X., Miao, H., Zhang, Y., Li, W., Li, Z., Zhou, Y., Zhao, L., and Guo, Q. (2015) Bone marrow microenvironment confers imatinib resistance to chronic myelogenous leukemia and oroxylin A reverses the resistance by suppressing Stat3 pathway, Arch. Toxicol., 89, 121-136, https://doi.org/10.1007/s00204-014-1226-6.
- Suzuki, K., Hiroaki, H., Kohda, D., and Tanaka, T. (1998) An isoleucine zipper peptide forms a native-like triple stranded coiled coil in solution, Protein Eng., 11, 1051-1055, https://doi.org/10.1093/protein/11.11.1051.
- Ganten, T. M., Koschny, R., Sykora, J., Schulze-Bergkamen, H., Buchler, P., Haas, T. L., Schader, M. B., Untergasser, A., Stremmel, W., and Walczak, H. (2006) Preclinical differentiation between apparently safe and potentially hepatotoxic applications of TRAIL either alone or in combination with chemotherapeutic drugs, Clin. Cancer Res., 12, 2640-2646, https://doi.org/10.1158/1078-0432.CCR-05-2635.
- Fadeev, R., Chekanov, A., Solovieva, M., Bezborodova, O., Nemtsova, E., Dolgikh, N., Fadeeva, I., Senotov, A., Kobyakova, M., Evstratova, Y., Yakubovskaya, R., and Akatov, V. (2019) Improved anticancer effect of recombinant protein Iztrail combined with Sorafenib and peptide iRGD, Int. J. Mol. Sci., 20, 525, https://doi.org/10.3390/ijms20030525.
- Degli-Esposti, M. A., Smolak, P. J., Walczak, H., Waugh, J., Huang, C. P., DuBose, R. F., Goodwin, R. G., and Smith, C. A. (1997) Cloning and characterization of TRAIL-R3, a novel member of the emerging TRAIL receptor family, J. Exp. Med., 186, 1165-1170, https://doi.org/10.1084/jem.186.7.1165.
- Degli-Esposti, M. A., Dougall, W. C., Smolak, P. J., Waugh, J. Y., Smith, C. A., and Goodwin, R. G. (1997) The novel receptor TRAIL-R4 induces NF-kappaB and protects against TRAIL-mediated apoptosis, yet retains an incomplete death domain, Immunity, 7, 813-820, https://doi.org/10.1016/s1074-7613(00)80399-4.
- Walczak, H., Degli-Esposti, M. A., Johnson, R. S., Smolak, P. J., Waugh, J. Y., Boiani, N., Timour, M. S., Gerhart, M. J., Schooley, K. A., Smith, C. A., Goodwin, R. G., and Rauch, C. T. (1997) TRAIL-R2: a novel apoptosis-mediating receptor for TRAIL, EMBO J., 16, 5386-5397, https://doi.org/10.1093/emboj/16.17.5386.
- Pan, G., O’Rourke, K., Chinnaiyan, A. M., Gentz, R., Ebner, R., Ni, J., and Dixit, V. M. (1997) The receptor for the cytotoxic ligand TRAIL, Science, 276, 111-113, https://doi.org/10.1126/science.276.5309.111.
- Stolfi, C., Pallone, F., and Monteleone, G. (2012) Molecular targets of TRAIL-sensitizing agents in colorectal cancer, Int. J. Mol. Sci., 13, 7886-7901, https://doi.org/10.3390/ijms13077886.
- Wajant, H. (2019) Molecular mode of action of TRAIL receptor agonists – common principles and their translational exploitation, Cancers, 11, 954, https://doi.org/10.3390/cancers11070954.
- Pimentel, J. M., Zhou, J.-Y., and Wu, G. S. (2023) The role of TRAIL in Apoptosis and immunosurveillance in cancer, Cancers, 15, 2752, https://doi.org/10.3390/cancers15102752.
- Beyer, K., Baukloh, A.-K., Stoyanova, A., Kamphues, C., Sattler, A., and Kotsch, K. (2019) Interactions of tumor necrosis factor-related apoptosis-inducing ligand (TRAIL) with the immune system: implications for inflammation and cancer, Cancers, 11, 1161, https://doi.org/10.3390/cancers11081161.
- Guicciardi, M. E., Bronk, S. F., Werneburg, N. W., and Gores, G. J. (2007) cFLIPL prevents TRAIL-induced apoptosis of hepatocellular carcinoma cells by inhibiting the lysosomal pathway of apoptosis, Am. J. Physiol. Gastrointest. Liver Physiol., 292, G1337-G1346, https://doi.org/10.1152/ajpgi.00497.2006.
- Smyth, P., Sessler, T., Scott, C. J., and Longley, D. B. (2020) FLIP(L): the pseudo-caspase, FEBS J., 287, 4246-4260, https://doi.org/10.1111/febs.15260.
- Boatright, K. M., Deis, C., Denault, J.-B., Sutherlin, D. P., and Salvesen, G. S. (2004) Activation of caspases-8 and -10 by FLIP(L), Biochem. J., 382, 651-657, https://doi.org/10.1042/BJ20040809.
- Wang, Y., and Tjandra, N. (2013) Structural insights of tBid, the caspase-8-activated Bid, and its BH3 domain, J. Biol. Chem., 288, 35840-35851, https://doi.org/10.1074/jbc.M113.503680.
- Berthelet, J., and Dubrez, L. (2013) Regulation of apoptosis by inhibitors of apoptosis (IAPs), Cells, 2, 163-187, https://doi.org/10.3390/cells2010163.
- Cetraro, P., Plaza-Diaz, J., MacKenzie, A., and Abadía-Molina, F. (2022) A review of the current impact of inhibitors of apoptosis proteins and their repression in cancer, Cancers, 14, 1671, https://doi.org/10.3390/cancers14071671.
- Kasof, G. M., and Gomes, B. C. (2001) Livin, a novel inhibitor of apoptosis protein family member, J. Biol. Chem., 276, 3238-3246, https://doi.org/10.1074/jbc.M003670200.
- Deveraux, Q. L., Roy, N., Stennicke, H. R., Van Arsdale, T., Zhou, Q., Srinivasula, S. M., Alnemri, E. S., Salvesen, G. S., and Reed, J. C. (1998) IAPs block apoptotic events induced by caspase-8 and cytochrome c by direct inhibition of distinct caspases, EMBO J., 17, 2215-2223, https://doi.org/10.1093/emboj/17.8.2215.
- Alizadeh Zeinabad, H., and Szegezdi, E. (2022) TRAIL in the treatment of cancer: from soluble cytokine to nanosystems, Cancers, 14, 5125, https://doi.org/10.3390/cancers14205125.
- Montinaro, A., and Walczak, H. (2023) Harnessing TRAIL-induced cell death for cancer therapy: a long walk with thrilling discoveries, Cell Death Differ., 30, 237-249, https://doi.org/10.1038/s41418-022-01059-z.
- Dijk, M. V., Murphy, E., Morrell, R., Knapper, S., O’Dwyer, M., Samali, A., and Szegezdi, E. (2011) The proteasome inhibitor bortezomib sensitizes AML with myelomonocytic differentiation to TRAIL mediated apoptosis, Cancers, 3, 1329-1350, https://doi.org/10.3390/cancers3011329.
- Dubuisson, A., and Micheau, O. (2017) Antibodies and derivatives targeting DR4 and DR5 for cancer therapy, Antibodies, 6, 16, https://doi.org/10.3390/antib6040016.
- Singh, N., Baby, D., Rajguru, J., Patil, P., Thakkannavar, S., and Pujari, V. (2019) Inflammation and cancer, Ann. Afr. Med., 18, 121, https://doi.org/10.4103/aam.aam_56_18.
- Niu, J., Peng, D., and Liu, L. (2022) Drug resistance mechanisms of acute myeloid leukemia stem cells, Front. Oncol., 12, 896426, https://doi.org/10.3389/fonc.2022.896426.
- Jones, V. S., Huang, R.-Y., Chen, L.-P., Chen, Z.-S., Fu, L., and Huang, R.-P. (2016) Cytokines in cancer drug resistance: cues to new therapeutic strategies, Biochim. Biophys. Acta Rev. Cancer, 1865, 255-265, https://doi.org/10.1016/ j.bbcan.2016.03.005.
- Mirzaei, S. A., Dinmohammadi, F., Alizadeh, A., and Elahian, F. (2019) Inflammatory pathway interactions and cancer multidrug resistance regulation, Life Sci., 235, 116825, https://doi.org/10.1016/j.lfs.2019.116825.
- Sohrab, S. S., Raj, R., Nagar, A., Hawthorne, S., Paiva-Santos, A. C., Kamal, M. A., El-Daly, M. M., Azhar, E. I., and Sharma, A. (2023) Chronic inflammation’s transformation to cancer: a nanotherapeutic paradigm, Molecules, 28, 4413, https://doi.org/10.3390/molecules28114413.
- Safa, A. R., and Pollok, K. E. (2011) Targeting the anti-apoptotic protein c-FLIP for cancer therapy, Cancers, 3, 1639-1671, https://doi.org/10.3390/cancers3021639.
- Huang, Y., Yang, X., Xu, T., Kong, Q., Zhang, Y., Shen, Y., Wei, Y., Wang, G., and Chang, K. (2016) Overcoming resistance to TRAIL-induced apoptosis in solid tumor cells by simultaneously targeting death receptors, c-FLIP and IAPs, Int. J. Oncol., 49, 153-163, https://doi.org/10.3892/ijo.2016.3525.
- Werner, T. A., Nolten, I., Dizdar, L., Riemer, J. C., Schütte, S. C., Verde, P. E., Raba, K., Schott, M., Knoefel, W. T., and Krieg, A. (2018) IAPs cause resistance to TRAIL-dependent apoptosis in follicular thyroid cancer, Endocr. Relat. Cancer, 25, 295-308, https://doi.org/10.1530/ERC-17-0479.
- Zhao, X., Laver, T., Hong, S. W., Twitty, G. B., Jr., Devos, A., Devos, M., Benveniste, E. N., and Nozell, S. E. (2011) An NF-κB p65-cIAP2 link is necessary for mediating resistance to TNF-α induced cell death in gliomas, J. Neurooncol., 102, 367-381, https://doi.org/10.1007/s11060-010-0346-y.
- Micheau, O., Lens, S., Gaide, O., Alevizopoulos, K., and Tschopp, J. (2001) NF-κB signals induce the expression of c-FLIP, Mol. Cell. Biol., 21, 5299-5305, https://doi.org/10.1128/MCB.21.16.5299-5305.2001.
- Gupta, S. C., Sundaram, C., Reuter, S., and Aggarwal, B. B. (2010) Inhibiting NF-κB activation by small molecules as a therapeutic strategy, Biochim. Biophys. Acta Gene Regul. Mech., 1799, 775-787, https://doi.org/10.1016/ j.bbagrm.2010.05.004.
- Liu, T., Zhang, L., Joo, D., and Sun, S.-C. (2017) NF-κB signaling in inflammation, Signal Transduct. Target. Ther., 2, 17023, https://doi.org/10.1038/sigtrans.2017.23.
- Jeong, Y., Lim, J., and Kim, H. (2019) Lycopene inhibits reactive oxygen species-mediated NF-κB signaling and induces apoptosis in pancreatic cancer cells, Nutrients, 11, 762, https://doi.org/10.3390/nu11040762.
Supplementary files






