Adjustable Acoustic Delay Line as Phase Shifter
- Authors: Zaytsev B.D.1, Borodina I.A.1, Teplykh A.A.1, Semyonov A.P.1
-
Affiliations:
- Saratov Branch of the Institute of Radio Engineering and Electronics named after. V.A. Kotelnikov of the Russian Academy of Sciences
- Issue: Vol 70, No 4 (2024)
- Pages: 492-498
- Section: ФИЗИЧЕСКАЯ АКУСТИКА
- URL: https://bakhtiniada.ru/0320-7919/article/view/273823
- DOI: https://doi.org/10.31857/S0320791924040046
- EDN: https://elibrary.ru/XFWRDE
- ID: 273823
Cite item
Full Text
Abstract
An acoustic delay line consisting of two Y–X cut lithium niobate plates with a thickness of 0.2 mm, located on top of each other, was experimentally studied. An interdigital converter is located at the edge of each plate. An RF voltage (pulse or continuous) is applied to one converter, which excites a piezoactive acoustic wave with transverse-horizontal polarization traveling in the first plate. The electric field of this wave, penetrating into the second plate, excites an acoustic wave in it, which is converted into an electrical signal using a second interdigital transducer. By changing the distance between the converters by shifting one plate relative to the other, you can change the phase of the output signal and the delay time.
Full Text
ВВЕДЕНИЕ
Особенности прохождения акустических волн через границу раздела двух контактирующих твердых тел являются объектом пристального внимания исследователей, работающих в области акустического неразрушающего контроля [1, 2]. Кроме того, граница контакта двух твердых тел сама по себе является интересным объектом для изучения линейного и нелинейного прохождения и отражения объемных [3, 4] и поверхностных [5] акустических волн. В этих случаях взаимодействие акустических волн осуществляется благодаря механическому контакту твердых тел, качество которого можно регулировать статическим давлением.
Существуют ситуации, когда связь пьезоактивных волн в разных твердых объектах осуществляется через их электрические поля. В этом плане известны работы по исследованию поверхностных щелевых волн в полубесконечных средах, разделенных вакуумным (воздушным) зазором [6–8]. Степень связи взаимодействующих волн определяется коэффициентом электромеханической связи. Хорошо известно, что многие акустические волны в пьезоэлектрических пластинах обладают гораздо большим коэффициентом электромеханической связи по сравнению с поверхностными и объемными волнами [9]. Это означает, что акустическая волна, распространяющаяся в пьезоэлектрической пластине, сопровождается электрическим полем в окружающем пространстве (в вакууме или воздухе). Чем больше коэффициент электромеханической связи, тем больше напряженность электрического поля в прилегающем к пластине вакууме (воздухе) при одной и той же мощности волны [9]. Теоретическое и экспериментальное исследование влияния идеально проводящего экрана вблизи поверхности пластины с распространяющейся волной [9] позволило определить глубину проникновения электрического поля в прилегающее пространство. Оказалось, что на частоте 3.5 МГц для акустической волны с поперечно-горизонтальной поляризацией, распространяющейся в пластине ниобата лития Y–X среза толщиной 140 мкм, глубина проникновения электрического поля в вакуум (воздух) составляет примерно 150 мкм. Этот факт обуславливает существование щелевых акустических мод в структуре, состоящей из двух безграничных пьезоэлектрических пластин, разделенных воздушным (вакуумным) зазором [10]. Если же над линией задержки с двумя встречно-штыревыми преобразователями (ВШП) поместить с некоторым зазором пьезоэлектрическую пластину конечной ширины в пространстве между ВШП, то на частотной характеристике полных потерь появляются резонансные пики потерь, связанные с резонансом щелевой моды [11]. Такая структура позволила разработать эффективные жидкостные [12] и биологические [13] датчики. Очевидно, что электрическое поле, сопровождающее бегущую акустическую волну, может сыграть роль генератора акустической волны в соседней пьезоэлектрической пластине. Таким образом можно сконструировать простую линию задержки с переменным временем задержки или простой и надежный фазовращатель. Именно этой проблеме посвящена настоящая статья.
ОПИСАНИЕ ИЗМЕРИТЕЛЬНОЙ УСТАНОВКИ И МЕТОДИКИ ИЗМЕРЕНИЯ
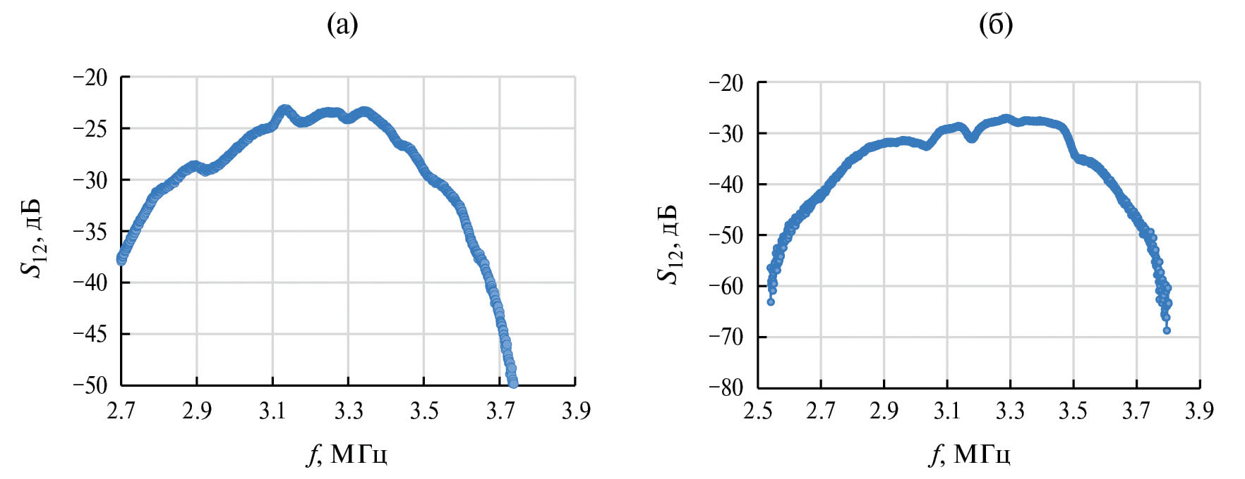
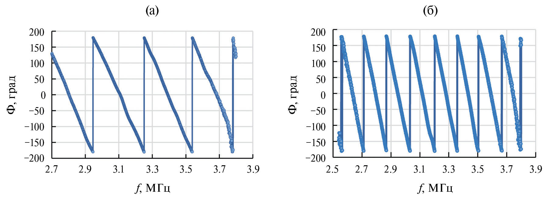
На рис. 1 представлена схема линии задержки, состоящей из двух пьезоэлектрических пластин ниобата лития Y-среза, лежащих друг на друге. Толщина каждой пластины составляет ~ 200 мкм. Входной встречно-штыревой преобразователь, расположенный на первой пластине (1), возбуждает акустическую волну с поперечно-горизонтальной поляризацией на частоте, лежащей в диапазоне 2.5–3.7 МГц. Ось X обеих пластин сориентирована вдоль направления распространения волны. Электрическое поле акустической волны, распространяющейся в пластине (2), возбуждает точно такую же волну во второй пластине, которая преобразуется в электрический сигнал с помощью ВШП, расположенного на второй пластине. Каждый ВШП содержит 8 пар расщепленных электродов с периодом 1.38 мм и апертурой 8 мм. Такие электроды были использованы для уменьшения отражения акустической волны от преобразователя [14]. Очевидно, что время задержки и фаза выходного сигнала зависят от расстояния между преобразователями. Рассмотренная линия задержки подключалась к измерителю S параметров E5072C (Keysight Technology) в режиме измерения параметра S12 (см. рис. 1). На рис. 2а и 2б представлены частотные зависимости полных потерь S12 для случая, когда указанное расстояние между ВШП равно 8 мм (рис. 2а) и 18 мм (рис. 2б). Видно, что минимальные потери на частоте 3.25 МГц составляют ~ 23.4 дБ и 27.8 дБ для расстояний между ВШП 8 и 18 мм, соответственно. Эти данные позволили оценить величину удельного затухания, которая оказалась равной 4.4 дБ/см. На рис. 3а и 3б представлены частотные зависимости фазы выходного сигнала, когда расстояние между ВШП для соединенных линий задержки соответственно равно 8 мм (рис. 3а) и 18 мм (рис. 3б). Видно, что фаза практически линейно зависит от частоты в указанном диапазоне, что указывает на отсутствие паразитных переотражений. Наклон частотных зависимостей фазы выходного сигнала позволил оценить время задержки τ по известной формуле [15]:
.
Рис. 1. Схема линии задержки, состоящая из двух пьезоэлектрических пластин ниобата лития Y-среза
Рис. 2. Частотные зависимости полных потерь S12 для соединенных линий задержки, при расстоянии между ВШП (а) – 8 мм и (б) – 18 мм
Рис. 3. Частотные зависимости фазы выходного сигнала Φ соединенных линий задержки при расстоянии между ВШП (а) – 8 мм и (б) – 18 мм
Здесь Φ – фаза выходного сигнала, f – частота волны. Оценки показали, что времена задержки для расстояний d = 8 мм и d = 18 мм оказались равными 3.37 мкс и 5.62 мкс, соответственно. В результате, фазовая скорость волны оказалась равной 4444 м/с. Сравнение с теорией будет проведено ниже.
Таким образом, рассмотренную структуру можно рассматривать как простейший фазовращатель в диапазоне частот вблизи частоты 3.25 МГц. На рис. 4 представлена зависимость фазы выходного сигнала от расстояния между преобразователями. Видно, что изменение фазы на 360 градусов можно обеспечить сдвигом пластин на длину волны (~ 1.38 мм). Для создания такого же сдвига фазы с помощью электромагнитного кабеля на частоте ~ 3.25 МГц потребовалась бы изменение его длины на ~ 92 м.
Рис. 4. Зависимость фазы Φ выходного сигнала от расстояния между ВШП
Рассмотренную структуру можно также рассматривать как линию задержки с переменным временем задержки. На рис. 5 представлена схема установки для измерения группового времени задержки. Высокочастотный радиоимпульс на частоте 3.25 МГц с выхода генератора R&S SMB100A (Rohde & Schwarz) проходил исследуемую линию задержки и поступал на вход осциллографа С1-96. Синхронизация генератора и развертки осциллографа осуществлялась импульсным генератором Г5-54. На рис. 6 представлены осциллограммы зондирующего сигнала (рис. 6а) и задержанного сигнала с расстоянием между ВШП 2 мм (рис. 6б), 7 мм (рис. 6в), 12 мм (рис. 6г) и 17 мм (рис. 6д). При этом значения времени задержки равнялись 1.1, 2.2, 3.3 и 4.4 мкс, соответственно (цена деления развертки осциллографа составляла 2 мкс/см). Эти значения позволили найти групповую скорость волны, которая оказалась равной 4545 м/с. Сравнение с теорией также будет сделано ниже. При этом полные потери для указанных задержек оказались равными 24, 24, 26 и 28 дБ.
Рис. 5. Схема установки для измерения группового времени задержки
Рис. 6. Осциллограммы (а) – зондирующего сигнала и задержанного сигнала с расстоянием между ВШП (б) – 2 мм, (в) – 7 мм, (г) – 12 мм и (д) – 17 мм
Рис. 7. Зависимости фазовой и групповой скоростей от величины зазора между пьезоэлектрическими пластинами
ТЕОРЕТИЧЕСКАЯ ОЦЕНКА ФАЗОВОЙ И ГРУППОВОЙ СКОРОСТИ ЩЕЛЕВОЙ ВОЛНЫ
Была также проведена теоретическая оценка фазовой и групповой скорости щелевой моды с поперечно-горизонтальной поляризацией. Две пластины ниобата лития Y-среза толщиной 0.2 мм располагались друг над другом с некоторым зазором h. Кристаллографические оси X были параллельны друг другу. В качестве исходных уравнений использовались уравнение движения, уравнение Лапласа и материальные уравнения для механического напряжения и электрической индукции в пьезоэлектрической среде [9]. Использовались также электрические граничные условия: непрерывность электрического потенциала и нормальной компоненты электрической индукции на границах раздела кристалл–вакуум. В качестве механического граничного условия использовалось равенство нулю всех компонент механического напряжения на границах кристалл–вакуум. Решением являлась плоская неоднородная волна, распространяющаяся в направлении оси X. Рассматривалась двумерная задача, т.е. в направлении оси Z все величины считались постоянными. Было установлено, что для выбранной кристаллографической ситуации пьезоактивной является волна с поперечно–горизонтальной поляризацией нулевого порядка. В результате были найдены зависимости фазовой и групповой скоростей от величины зазора, которые представлены на рис. 7. Видно, что с увеличением ширины зазора от 1 до 1000 мкм фазовая скорость монотонно уменьшается от 4424 м/с до 4409 м/с. При этом групповая скорость уменьшается от 4448 м/с до 4440 м/с и затем возрастает до 4445 м/с.
Для того чтобы сопоставить экспериментальные данные с теоретическими выводами, были проделаны следующие рассуждения. В эксперименте толщина каждой из пластин ниобата лития Y-среза была уменьшена от стандартного значения 0.5 мм до 0.2 мм путем механической шлифовки поверхности, свободной от встречно-штыревых преобразователей с помощью набора порошков корунда. Заключительной процедурой была шлифовка корундом с размером зерна 10/7 мкм. Как известно [16], в этом случае при полировке ниобата лития на стеклянном полировальнике максимальная шероховатость поверхности равна примерно 0.9 мкм. Поэтому для сравнения с теорией было сделано предположение о том, что в эксперименте ширина зазора между соприкасающимися пластинами равна 1 мкм. Таким образом, при ширине зазора 1 мкм из теории следует, что фазовая скорость равна 4424 м/с, что хорошо соответствует экспериментальному значению 4444 м/с (расхождение 0.5%). Теоретическое значение групповой скорости 4447 м/с также соответствует экспериментальному значению 4545 м/с (с расхождением 2.2%).
ЗАКЛЮЧЕНИЕ
Экспериментально исследована акустическая линия задержки, состоящая из двух пластин ниобата лития Y–X среза толщиной 0.2 мм, лежащих друг на друге. На краю каждой пластины расположен встречно–штыревой преобразователь, содержащий 8 пар расщепленных электродов с периодом 1.38 мм и апертурой 8 мм. На один преобразователь подается ВЧ напряжение (импульсное или непрерывное), которое возбуждает пьезоактивную акустическую волну с поперечно–горизонтальной поляризацией, бегущую в первой пластине. Электрическое поле этой волны, проникая во вторую пластину, возбуждает в ней такую же акустическую волну, которая преобразуется в электрический сигнал с помощью второго встречно–штыревого преобразователя. Меняя расстояние между преобразователями путем сдвига одной пластины относительно другой, можно менять время задержки и фазу выходного сигнала. Рабочая частота лежит в диапазоне 2.5–3.7 МГц. Показано, что изменение расстояния между преобразователями от 2 до 17 мм меняет время задержки в пределах 1.1–4.4 мкс. При этом сдвиг пластин на 1.38 мм меняет фазу выходного сигнала на 360°. Был проведен теоретический анализ щелевой волны в такой структуре. Оказалось, что при ширине зазора 1 мкм фазовая скорость равна 4424 м/с, что хорошо соответствует экспериментальному значению 4444 м/с (расхождение 0.5%). Теоретическое значение групповой скорости 4447 м/с также соответствует экспериментальному значению 4545 м/с (расхождение составляет 2.2%). При сравнении с теорией было сделано предположение о том, что в эксперименте ширина зазора между соприкасающимися пластинами равна 1 мкм, поскольку при шлифовке ниобата лития порошком корунда с размером зерна 10/7 мкм максимальная шероховатость поверхности равна примерно 0.9 мкм [16]. Кроме того, теоретический анализ показал равенство нулю нормальных компонент механического смещения распространяющихся волн на каждой стороне пьезоэлектрических пластин. Это подтверждает тот факт, что волны в различных пластинах связаны только благодаря наличию электрического поля.
Работа выполнена при финансовой поддержке Российского научного фонда (грант № 24-29-00289).
About the authors
B. D. Zaytsev
Saratov Branch of the Institute of Radio Engineering and Electronics named after. V.A. Kotelnikov of the Russian Academy of Sciences
Author for correspondence.
Email: zai-boris@yandex.ru
Russian Federation, Saratov
I. A. Borodina
Saratov Branch of the Institute of Radio Engineering and Electronics named after. V.A. Kotelnikov of the Russian Academy of Sciences
Email: zai-boris@yandex.ru
Russian Federation, Saratov
A. A. Teplykh
Saratov Branch of the Institute of Radio Engineering and Electronics named after. V.A. Kotelnikov of the Russian Academy of Sciences
Email: zai-boris@yandex.ru
Russian Federation, Saratov
A. P. Semyonov
Saratov Branch of the Institute of Radio Engineering and Electronics named after. V.A. Kotelnikov of the Russian Academy of Sciences
Email: zai-boris@yandex.ru
Russian Federation, Saratov
References
- Зацепин А. Ф. Физические основы ультразвуковой дефектометрии: учебное пособие. Ч. 2. Екатерин-бург: ГОУ ВПО УГТУ–УПИ, 2006. 117 с.
- Макалкин Д. И., Карабутов А. А., Саватеева Е. В. Прецизионное измерение групповой скорости ультразвука твердых сред в образцах миллиметровой толщины // Акуст. журн. 2023. Т. 69. № 6. С. 685–694.
- Коробов А. И., Кокшайский А. И., Ширгина Н. В., Ахматгалиев В. А. Генерация высших акустических гармоник на плоской шероховатой границе двух твердых тел // Акуст. журн. 2017. Т. 63. № 5. С. 481–488.
- Коробов А. И., Ширгина Н. В., Кокшайский А. И. Влияние давления на нелинейное отражение упругих волн от границы двух твердых сред // Акуст. журн. 2015. Т. 61. № 2. С. 182–190.
- Кокшайский А. И., Коробов А. И., Ширгина Н. В. Диагностика упругих свойств плоской границы двух шероховатых сред поверхностными акустическими волнами // Акуст. журн. 2017. Т. 63. № 2. С. 152–157.
- Гуляев Ю. В., Плесский В. П. Щелевые акустические волны в пьезоэлектрических материалах // Акуст. журн. 1977. Т. 23. № 5. С. 716–723.
- Балакирев М. К., Богданов С. В., Горнаков А. В. Экспериментальное исследование щелевых волн в LiJ03 // ФТТ.1979. Т. 21. № 8. С. 2508–2510.
- Балакирев М. К., Гилинский И. А. Волны в пьезо-кристаллах. Новосибирск: Наука, Сибирское Отделение, 1982. 239 с.
- Зайцев Б. Д., Кузнецова И. Е. Акустические волны в тонких пьезоэлектрических пластинах. М.: Радиотехника, 2018. 239 с.
- Двоешерстов М. Ю., Чередник В. И., Петров С. Г., Чириманов А. П. Численный анализ свойств щелевых электроакустических волн // Акуст. журн. 2004. Т. 50. №6. С. 776–782.
- Borodina I. A., Zaitsev B. D., Kuznetsova I. E., Teplykh A. A. Acoustic waves in a structure containing two piezoelectric plates separated by an air (Vacuum) gap // IEEE Trans. Ultrason. Ferroelectr. Freq. Control. 2013. V. 60. № 12. P. 2677–2681.
- Borodina I. A., Zaitsev B. D., Burygin G. L., Guliy O. I. Sensor based on the slot acoustic wave for the noncontact analysis of the bacterial cells – Antibody binding in the conducting suspensions // Sensors and Actuators B: Chemical, Sensors and Actuators, B. 2018. V. 268. P. 217–222.
- Borodina I. A., Zaitsev B. D., Teplykh A. A. The influence of viscous and conducting liquid on characteristics of slot acoustic wave // Ultrasonics. 2018. V. 82. P. 39–43.
- Морган Д. Устройства обработки сигналов на поверхностных акустических волнах. М.: Радио и связь, 1990. 415 с.
- Харкевич А. А. Основы радиотехники. 3-е изд. стер. М.: ФИЗМАТЛИТ, 2007. 512 с.
- Ханов А. М., Муратов К. Р., Муратов Р. А., Гашев Е. А. Финишная абразивная обработка хрупких материалов // СТИН. 2014. № 4. С. 33–37.
Supplementary files








