On the Mechanism of Lateral Asymmetry of Noise Emission from a Propeller Installed Near a Wing
- Autores: Kopyev V.F.1, Ostrikov N.N.1, Faranosov G.A.1, Titarev V.A.1,2, Denisov S.L.1, Akinshin R.V.1
-
Afiliações:
- Central Aerohydrodynamic Institute
- Federal Computer Science and Control Research Center of the Russian Academy of Sciences
- Edição: Volume 70, Nº 5 (2024)
- Páginas: 692-709
- Seção: АТМОСФЕРНАЯ И АЭРОАКУСТИКА
- URL: https://bakhtiniada.ru/0320-7919/article/view/272918
- DOI: https://doi.org/10.31857/S0320791924050053
- EDN: https://elibrary.ru/XBXSGF
- ID: 272918
Citar
Texto integral
Resumo
The effect of lateral asymmetry in the radiation pattern of a propeller installed near the wing is studied. Within the framework of a simplified theoretical model of the propeller loading noise and its shielding by a half-plane, as well as using numerical modeling of the interaction of the propeller with a flat finite plate, it is shown that when the propeller and the scattering surface are close to each other, a significant lateral asymmetry of the propeller tonal noise emission in the far field appears. The mechanism of this effect, which accompanies the symmetrical sound directivity of the propeller itself and the symmetry of the scatterer (wing), is associated with the phased summation of the sound field emitted directly by the propeller and the secondary sound field generated on the surface of the wing due to the scattering of disturbances (mainly hydrodynamic) created by the propeller on the leading edge of the wing. Thus, the study demonstrated that the presence of lateral asymmetry in the noise radiation pattern inherent in propeller-driven aircraft is a consequence of the interaction of the propellers and closely spaced wings.
Texto integral
ВВЕДЕНИЕ
Процедуры сертификации на соответствие нормам ИКАО по шуму на местности реактивных и винтовых самолетов массой более 8618 кг, заявка на сертификат типа которых была подана до 19 марта 2002 г., совпадали [1]. Однако после указанного срока правила сертификации винтовых самолетов были частично изменены. На режиме полной мощности вместо контрольной точки измерения шума на линии, параллельной осевой линии взлетно-посадочной полосы (ВПП) и удаленной от нее на 450 м, в которой уровень шума при взлете является максимальным, для винтовых самолетов было введено новое расположение контрольной точки на продолжении осевой линии ВПП, отстоящей по вертикали на 650 м от траектории полета при наборе высоты (пункт 3.3.1 [1]). Причина данного нововведения была связана с “характерной для винтовых самолетов асимметрией шума сбоку от ВПП” (пункт 3.3.2.2 [1]), которая была обнаружена в испытаниях винтовых самолетов и существенно усложняла процедуру сертификации винтовых самолетов в контрольной точке сбоку от ВПП.
Если поток натекает на винт параллельно его оси, то диаграмма направленности излучения шума свободного винта обладает свойством азимутальной симметрии. Поэтому, если не рассматривать случай скошенного потока, натекающего на винт из-за бокового ветра, то в качестве причины возникновения боковой асимметрии характеристик шума винтового самолета может выступать только эффект взаимодействия винта и крыла.
В настоящей работе проводится исследование возможных механизмов возникновения боковой асимметрии излучения шума из-за взаимодействия винта с близкорасположенным крылом.
Несмотря на достаточно раннее обнаружение эффекта боковой асимметрии излучения шума винтовых самолетов, систематических исследований этого явления практически не проводилось до последнего десятилетия. Развитие беспилотной авиации с различными компоновками установки винтов, в том числе, и компоновками, в которых реализуется эффект экранирования шума винтов, а также идея создания региональных винтовых самолетов с распределенной силовой установкой, породили целое направление теоретических, численных и экспериментальных исследований аэродинамических и акустических эффектов взаимодействия воздушного винта и крыла. Применительно к теме настоящей работы обратим внимание на выполненные в последние годы работы [2–8], в которых проводятся параметрические комплексные исследования излучения шума воздушным винтом при различной его установке вблизи крыла. Результаты этих работ демонстрируют, что из-за взаимодействия винта и крыла диаграмма направленности шума свободного винта на частоте следования лопастей и её гармониках сильно изменяется как при наличии, так и отсутствии эффекта экранирования шума винта, приобретая, в том числе, асимметричный характер по отношению к боковому направлению. К сожалению, в этих работах эффект боковой асимметрии диаграммы направленности шума подробно не исследовался.
В работах авторов [9–12] в последние годы, применительно к задачам аэроакустического взаимодействия различных источников авиационного шума (винт, вентилятор, реактивная струя) и элементов планера самолета, развит подход, основанный на использовании метода Геометрической Теории Дифракции (ГТД). Так, в работе [9], посвященной теоретическому и экспериментальному исследованию эффекта экранирования шума силовой установки планером самолета, с помощью метода ГТД были проведены расчеты звукового поля, создаваемого некомпактным источником, имитирующим шум винта или вентилятора двигателя, и рассеянного плоской экранирующей поверхностью, имитирующей крыло. При этом была обнаружена значительная боковая асимметрия интенсивностей излучения в, так называемой, зоне частичной тени, в которой наблюдатель видит только часть источника, а другая часть источника экранируется и находится в зоне тени. В этой работе было показано, что свойством асимметрии в зоне частичной тени обладает прямое звуковое поле, создаваемое в точках наблюдения непосредственно некомпактным источником звука. В точках, расположенных в зоне частичной тени симметрично относительно оси винта в боковом направлении, наблюдатель видит симметрично расположенные части диска винта, в которых источники звука имеют одинаковые амплитудные, но различные фазовые характеристики, например, на частоте следования лопастей. Именно указанное различие фазовых характеристик источников звука приводит в этих случаях к различию результатов их суперпозиции в точках наблюдения. Указанный тип боковой асимметрии звукового поля может быть реализован только для компоновок самолетов, в которых шум винта в той или иной степени экранируется поверхностью планера. В то же время боковая асимметрия шума винта наблюдается для классических компоновок винтовых самолетов, в которых винт устанавливается перед крылом и отсутствует явное экранирование шума винта (для таких самолетов имеет место частичное экранирование шума винта крылом в заднюю полусферу).
В настоящей работе мы будем интересоваться эффектом боковой асимметрии направленности шума винта в передней полусфере, и поэтому рассматриваем модельную ситуацию, когда двулопастный винт устанавливается перед крылом, но концы его лопастей при вращении проходят в достаточной близости от передней кромки крыла (менее 15% диаметра винта), причем ось винта располагается над поверхностью крыла. Данное взаимное расположение винта и крыла выбрано для того, чтобы усилить эффект острой кромки, которая служит дополнительным источником звука, возникающим из-за необходимости удовлетворения граничных условий на поверхности крыла.
При этом в качестве модели крыла рассматривается бесконечная полуплоскость при проведении теоретического анализа и плоская прямоугольная пластина при проведении численных расчетов. Заметим, что неучет толщины крыла в данном случае оправдан, так как длина волны излучаемого звука на интересующих частотах существенно больше толщины крыла. Обратим внимание также на то, что рассматриваемый случай отличается от классических дифракционных задач тем, что источник звука находится очень близко от передней кромки плоскости, в результате чего она оказывается в мощном нестационарном гидродинамическом поле, создающимся вблизи винта.
Безусловно, при рассматриваемом взаимном расположении винта и крыла имеет место эффект экранирования шума винта в заднюю полусферу, но в настоящей работе не он будет целью исследования. Напротив, как было уже отмечено, основное внимание в настоящей работе уделяется излучению звука в переднюю полусферу на частоте следования лопастей винта, в которой шум винта не экранируется, а звуковое поле является суперпозицией прямых звуковых волн, генерируемых винтом и обладающих свойством азимутальной симметрии, и звуковых волн, сгенерированных поверхностью крыла. Тем самым, мы будем интересоваться свойствами симметрии звуковых волн, сгенерированных поверхностью крыла.
Вначале в настоящей работе проводится теоретический анализ указанной задачи с использованием упрощенной модели шума нагрузки винтов, развитой в работе [9], а далее с помощью программного комплекса “Гербера”, разработанного в Акустическом отделении ЦАГИ [13–15], проводится численное моделирование тонального шума одиночного винта и винта с пластиной и анализируются эффекты шума взаимодействия.
ТЕОРЕТИЧЕСКИЙ АНАЛИЗ
Следуя работе [9], рассмотрим упрощенную модель источника звука, имитирующего шум нагрузки винта, в которой на неподвижную среду плотности ρ0 действует переменная сила f(x, t) = τ(s)(xs, t)δS(x), сосредоточенная на поверхности диска S, который предполагается неподвижным (рис. 1), где δS(x) — обобщенная функция простого слоя на поверхности S, τ(s)(xs, t) — нестационарное векторное напряжение, задающееся на поверхности S следующими выражениями:
Рис. 1. Иллюстрация геометрии расположения источника вблизи бесконечной полуплоскости и расположение плоскости наблюдения
(1)
где er, eφ, ez — орты цилиндрической системы координат, связанной с плоскостью диска и его центром. При этом каждая из компонент напряжения представляется в виде
, (2)
(3)
,
,
, (4)
, .
Данная форма представления напряжений описывает действие распределенных поверхностных сил со стороны поверхностей n одинаковых вращающихся лопастей с угловой скоростью ω0 = 2πf0. Каждая лопасть имеет перо R0 ≤ r ≤ R и переменную хорду при удалении от центра диска, что в полярных координатах выражается как –θ(r) ≤ φ ≤ θ(r), функция f(φ) моделирует распределение нагрузки вдоль хорды, а α — угол атаки, принимающийся одинаковым в каждом сечении лопасти.
Спектральная компонента действующих напряжений выражается с помощью преобразования Фурье в следующем виде:
, (5)
где .
Данная модель нестационарной силы, действующей на среду, описывает источник звука следующего вида
, (6)
который сосредоточен на диске S и излучает звук на дискретных частотах ω1 = lnω0, являющихся гармониками частоты следования лопастей ωBPF = nω0.
Звуковое давление, генерируемое данным источником на указанных частотах, подчиняется уравнению
, (7)
где k = ω / c — волновое число, c — скорость звука. Для давления при наличии внешней абсолютно жесткой границы S0 необходимо поставить граничное условие
, (8)
а если граница содержит углы, то необходимо поставить дополнительное условие конечности энергии.
Общее решение уравнения (7) может быть также записано через функцию Грина G(x, y) в виде интеграла:
. (9)
Для источника звука (6), сосредоточенного на диске S, интеграл (9) трансформируется в поверхностный интеграл.
Далее, следуя работе [9], рассмотрим задачу дифракции звукового поля, генерируемого источником (6), на абсолютно жесткой полуплоскости в случаях расположения источника вблизи острой кромки, как это показано на рис. 1.
Поскольку предполагается достаточно близкое расположение источника (6) к острой кромке полуплоскости, то нельзя использовать приближенные методы дифракции для вычисления функции Грина в выражении (9), например, метод ГТД, так как не выполняются условия их применимости. Для случая бесконечной жесткой полуплоскости существует точное решение для функции Грина, которое используется в настоящей работе и имеет следующий вид [16]:
(10)
где введены новые цилиндрические координаты, ассоциированные с декартовой системой координат, представленной на рис. 1, но с противоположным направлением оси х [16], для точки наблюдения x = (r, φ, z), точки расположения источника y = (rs, φs, zs), точки расположения зеркального источника yref = (rs, φs, zs), с помощью которых выражаются основные величины, входящие в (10):
,
,
,
(11)
.
Волновое поле (10) представлено в виде суперпозиции трех полей: первое слагаемое описывает падающую прямую волну, второе — отраженную от поверхности экрана волну, а третий интеграл — дифрагированную волну. При этом падающее поле отлично от нуля в “освещенной” области |φ — φs| ≤ π, отраженная волна — отлична от нуля в области |φ + φs| ≤ π, а дифрагированное поле распространяется всюду. При рассматриваемом взаимном расположении винта, экранирующей полуплоскости и плоскости наблюдения (рис. 1) случай отраженных волн не реализуется при вычислении выражения (10). Звуковая волна, порождаемая экранирующей поверхностью, определяется интегралом в выражении (10), т.е. дифрагированной волной.
Таким образом, выражение (9), в котором функция Грина определяется выражениями (10) и (11), а источник — выражениями (6) и (5), позволяют решить указанную задачу дифракции. При этом интегралы, входящие в выражения (5), (9) и (10), вычислялись в настоящей работе с помощью стандартных методов численного интегрирования 2-го порядка точности.
В отличие от работы [9], в настоящей работе рассматривалось очень близкое расположение винта к острой кромке полуплоскости: xs = 25 мм, т.е. винт располагается перед передней кромкой полуплоскости, ys = 175 мм или ys = 200 мм, т.е. расстояние от концов лопастей до плоскости экрана составляет 25 или 50 мм соответственно. Плоскость наблюдения располагалась параллельно полуплоскости на расстоянии 2 м от оси винта, т.е. ys — yv = 2 м на рис. 1.
При проведении расчетов согласно представленной выше модели были выбраны следующие значения констант в выражениях (1)–(4): число лопастей n = 2, радиус лопасти R = 150 мм, радиус комля R0 = 30 мм, длина хорды бралась постоянной и равной l = 21 мм, в результате чего угловой размер хорды вычислялся как θ(r) = arcsin(l/2r), угол атаки лопасти α = 4°, λ = 10, нормировочная константа A0 бралась исходя из условия совпадения уровня максимального шума одиночного винта с уровнем, полученным в численном моделировании (см. раздел 2), число оборотов винта f0 = 200 Гц. Тем самым, частота следования лопастей винта составляет fBPF = 400 Гц. Направление вращения винта выбрано так, что вектор угловой скорости винта сонаправлен с осью x.
На рис. 2 представлены распределения уровня звукового давления, которое создает на плоскости наблюдения винт при отсутствии экрана (рис. 2а) и при наличии экрана с учетом только геометрического экранирования, определяемого первым членом в выражении (10) (рис. 2б), и винт около полуплоскости (рис. 2в при ys = 175 мм и рис. 2г при ys = 200 мм) на частоте следования лопастей fBPF = 400 Гц. На рис. 2д представлено распределение на плоскости наблюдения уровня звукового давления дифрагированного звукового поля, определяемого интегралом в выражении (10) при ys = 175 мм.
Рис. 2. Распределение мод уровня звукового давления на плоскости наблюдения на частоте f = 400 Гц: (а) — поле изолированного винта при отсутствии экрана при ys = 175 мм; (б) — поле с учетом геометрического экранирования при ys = 175 мм; (в) — суммарное поле от винта с экраном при ys = 175 мм; (г) — суммарное поле от винта с экраном при ys = 200 мм; (д) — дифрагированное поле при ys = 175 мм
Рис. 2а показывает, что звуковое поле, генерируемое модельным источником, имитирующим шум нагрузки изолированного двухлопастного винта, обладает, как и положено, свойством боковой симметрии, т.е. симметрией относительно оси х. При этом диаграмма направленности поля модельного изолированного винта содержит два максимума: наиболее интенсивный в задней полусфере с координатами xv = –1 м, zv = 0 и менее интенсивный в передней полусфере с координатами xv = 1.6 м, zv = 0. Рис. 2б показывает, что геометрическое экранирование дискового источника, определяемое первым членом в выражении (10), приводит к боковой асимметрии звукового поля в зоне частичной тени согласно механизму, описанному в [9], в результате чего максимум излучения в этой зоне смещается на плоскости наблюдения в точку с координатами xv = –0.6 м, zv = –0.6 м.
Рис. 2в и 2г показывают, что звуковое поле винта при наличии экрана асимметрично в боковом направлении. При этом диаграммы направленности излучения содержат при обоих расположениях источника только один максимум в передней полусфере с координатами xv = 0.4 м, zv = –0.6 м на плоскости наблюдения, смещенный в боковом направлении относительно оси х. Сравнение интенсивностей звуковых полей изолированного винта и винта с экраном показывает снижение их максимальных значений на плоскости наблюдения на 1.5 дБ при ys = 175 мм и на 1.9 дБ при ys = 200 мм.
Рис. 2д показывает, что дифрагированное звуковое поле в отличие от звукового поля изолированного винта асимметрично в боковом направлении и имеет на плоскости наблюдения только один максимум интенсивности с координатами xv = –0.6 м, zv = –0.6 м.
Для того чтобы выявить причину данной асимметрии, обратим внимание на то, что дифрагированное поле порождается вторичными источниками, расположенными на поверхности тела, характеристики которых определяются особенностями падающего на тело свободного поля. В рассматриваемом случае вторичные источники звука сосредоточены вблизи острой кромки полуплоскости, причем на самой острой кромке они являются сингулярными. Поскольку источник в рассматриваемом случае находится очень близко от острой кромки, то в качестве падающего поля выступает ближнее поле винта, характеристики которого отличаются от характеристик дальнего поля.
Для того чтобы определить характеристики источника дифрагированного поля, проведем расчет этого поля на линии, задающейся уравнениями xv = 0 и yv = –5 мм. Поскольку эта линия параллельна острой кромке и находится на малом удалении от неё, то дифрагированное поле на этой линии полноценно характеризует сингулярный источник этого поля, располагающийся непосредственно на острой кромке. На рис. 3 представлена зависимость амплитуды и фазы дифрагированного поля от координаты zv на этой линии. Как видно из этого рисунка, источник дифрагированного поля сосредоточен исключительно вблизи диска источников, имеющего радиус 0.15 м. При этом в области максимальной амплитуды вторичного источника его фаза практически линейно возрастает вдоль острой кромки. Это означает, что вторичные источники звука, генерирующие дифрагированную волну, эффективно располагаются в локальной зоне вблизи дискового источника и являются сфазированными, т.е. имеют одинаковый сдвиг фаз при смещении на одинаковую длину. Тем самым, вторичные источники звука, ответственные за генерацию дифрагированной волны на ребре полуплоскости, образуют сфазированную антенну, которая, как известно, излучает звук в направлении некоторого луча, повернутого в направлении возрастания фазы источников, составляющих антенну. Как видно, в рассматриваемом случае направление поворота максимума направленности излучения дифрагированного поля в боковом направлении совпадает с направлением вращения винта (рис. 2д). Смещение максимума направленности в сторону плоскости определяется тем же эффектом сфазированности вторичных источников на плоскости вблизи её острой кромки, где их интенсивность максимальна. Подчеркнем, что такая азимутальная неоднородность связана именно с вращением ближнего поля винта вокруг продольной оси, что приводит к фазовому набегу вторичных источников, возникающих на кромке. Это отличает данную задачу, например, от задачи взаимодействия ближнего поля реактивной струи и кромки крыла [17, 18], в которой возмущения ближнего поля сносятся преимущественно вдоль потока, и вторичные источники на кромке оказываются в одной фазе друг с другом, а значит, и рассеянное поле оказывается симметричным относительно продольной оси.
Рис. 3. Распределение амплитуды и фазы дифрагированного звукового поля от координаты zv на линии xv = 0 и yv = –5 мм при ys = 175 мм на частоте f = 400 Гц
При анализе картины рассеянного поля, представленной на рис. 2б и 2в, необходимо иметь в виду, что на плоскости наблюдения при рассмотренном расположении винта и полуплоскости реализуются три различные зоны: (1) зона тени с координатами xv < –2 м при ys = 175 мм и xv < –1 м при ys = 200 мм, в которой присутствует только дифрагированное поле, (2) зона частичной тени с координатами –0.154 м > xv > –2 м при ys = 175 мм и для координат –0.143 м > xv > –1 м при ys = 200 мм, в которой звуковое поле определяется суперпозицией дифрагированного поля и частично свободного поля винта, “освещенная” зона с координатами –0.154 м < xv при ys = 175 мм и –0.143 м < xv при ys = 200 мм, в которой звуковое поле определяется суперпозицией дифрагированного поля и свободного поля винта. При этом заметим, что максимум направленности дифрагированного поля находится в рассматриваемом случае в зоне частичной тени на плоскости наблюдения (рис. 2д).
Боковая асимметрия звукового поля в зоне тени возникает из-за асимметрии дифрагированной волны. В зоне частичной тени свойством боковой асимметрии обладают как прямое звуковое поле, непосредственно излучаемое в точки наблюдения частями дискового источника, так и дифрагированное поле. Особенность рассмотренного в настоящей работе взаимного расположения винта и полуплоскости состоит в том, что как прямое, так и дифрагированное, звуковые поля имеют максимумы диаграммы направленности приблизительно под одинаковыми углами, и более того, обладают приблизительно противоположными фазами. Поэтому при суперпозиции этих полей в зоне частичной тени в данном случае реализуется заметное снижение амплитуды рассеянного звукового поля. Заметим, что при другом расположении винта по отношению к полуплоскости эта особенность может отсутствовать.
И наконец, в освещенной зоне прямое звуковое поле симметрично относительно оси х, а дифрагированное поле асимметрично, что и определяет асимметрию их суперпозиции. При этом в рассмотренном случае имеется следующая особенность: в области вблизи оси х, где свободное поле имеет максимум в передней полусфере, прямое и дифрагированное поля излучаются приблизительно с противоположными фазами, что при суперпозиции полей заметно снижает их суммарную амплитуду. Напротив, в области, где реализуется смещенный максимум рассеянного поля, свободное падающее поле и дифрагированное поле имеют близкие фазы, что и определяет максимальную амплитуду их суперпозиции. Тем самым, указанный механизм приводит к развороту в направлении вращения винта максимума направленности излучения приблизительно на 17° с некоторым изменением суммарной амплитуды.
Таким образом, проведенный анализ показывает, что, если не принимать во внимание асимметрию прямого излучения в зоне частичной тени, то при отсутствии эффекта экранирования в передней полусфере винта имеет место боковая асимметрия звукового поля, которая инициируется дифрагированной волной, порождаемой на поверхности крыла ближним полем винта. Безусловно, описанный выше анализ проведен на основе достаточно упрощенной модели шума нагрузки винта в отсутствие натекающего потока. Очевидно, что ближнее поле реальных винтов имеет более сложную структуру, например, из-за наличия мощных концевых вихрей, и кроме этого в реальной ситуации имеется ещё и задняя кромка крыла. Поэтому было проведено также численное моделирование эффекта взаимодействия винта и крыла для рассмотренных выше взаимных расположений винта и крыла, когда в качестве крыла выступает прямоугольная пластина конечных размеров.
ПОСТАНОВКА ЗАДАЧИ ЧИСЛЕННОГО МОДЕЛИРОВАНИЯ
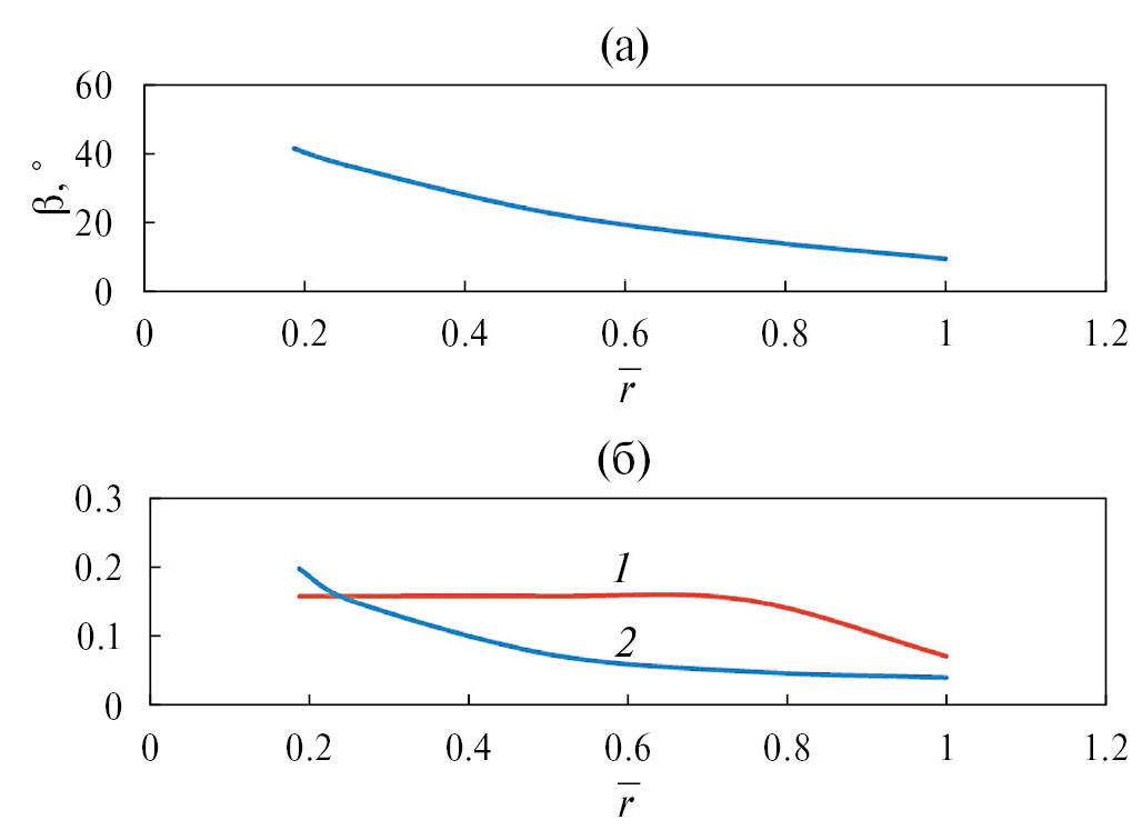
Рассматривался тематический двухлопастной винт диаметром D = 2R = 300 мм. Основные параметры лопастей — местный угол установки лопасти β, характеризующий ее крутку, распределение относительной хорды и относительной толщины профиля вдоль безразмерного радиуса лопасти — показаны на рис. 4. Такой винт исследовался в заглушенной камере АК-2 в изолированной конфигурации, для которой проводились измерения тяги винта и создаваемого им шума (рис. 5), что позволило провести валидацию расчета винта в отсутствие пластины. Размеры пластины составляли 5D (размах), 3D (хорда), 6.7 × 10–3 D (толщина).
Рис. 4. (а) — Распределение местного угла установки лопасти β вдоль радиуса; (б) — распределение относительной хорды (1) и относительной толщины (2) профиля вдоль радиуса
Рис. 5. Схема испытаний одиночного винта в заглушенной камере АК-2
Винт вращается с заданной угловой скоростью ω0 (рис. 6). Начало координат находилось в центре вращения винта, положение пластины, для случая расчета шума взаимодействия, определялось величинами смещений (Δx, Δy), определяющих минимальное расстояние от передней кромки пластины до конца лопасти (рис. 6). Винт был смещен вперед относительно передней кромки пластины на расстояние Δx = 0.083D, а по нормали рассматривалось два положения пластины: (1) Δy = Δx и (2) Δy = 2Δx, т.е. ось винта была удалена от пластины на расстояние 175 мм и 200 мм соответственно, аналогично случаям, рассмотренным теоретически в разделе 1.
Рис. 6. Схема расположения винта и пластины в расчете
Вычисления проводились с помощью программного комплекса “Гербера” [13–15], развиваемого в акустическом отделении ЦАГИ. При создании кода был разработан неявный численный метод моделирования нестационарных течений вязкого теплопроводного газа, позволяющий проводить расчеты для практически произвольных геометрических конфигураций, включающих в себя несколько винтов, пилон, крыло и т.д. Для этого задача решается одновременно в нескольких расчетных областях, которые могут быть двух типов: вращающаяся область (“шайбы”) в непосредственной близости каждого винта либо внешняя неподвижная область. Для построения решения задачи в подвижной области с достаточной точностью используется общий лагранжево-эйлеров (arbitrary Larganian-Eulerian, или ALE) подход [19, 20], в рамках которого классические уравнения движения переписываются с учетом произвольного движения расчетной области. Существенной частью численного метода является алгоритм интерполяции данных на скользящих плоскостях между различными областями.
В настоящей работе используется версия метода для уравнений Эйлера, что приемлемо для достаточно больших чисел Рейнольдса и безотрывных режимов обтекания и позволяет корректно оценивать тональные компоненты шума винтов. Второй порядок метода по пространству обеспечивается обычной процедурой реконструкции плотности, скорости и давления в ячейках сетки с помощью кусочно-линейной функции. Коэффициенты функции находятся с помощью метода наименьших квадратов в локальной системе координат [21]. Для вычисления конвективного потока используется трехволновое приближенное решение задачи о распаде разрыва на гранях [22]. В отличие от [14], в настоящей работе для дискретизации временной производной используется трехслойная формула дифференцирования разностями назад второго порядка аппроксимации. Для нахождения значений вектора консервативных переменных на верхнем временном слое используется интегрирование в так называемом фиктивном времени [23]. При этом приращения вектора переменных на произвольной неструктурированной сетке вычисляются с помощью подхода LU-SGS [24, 25].
Для проведения расчетов на суперЭВМ в программном комплексе реализована гибридная двухуровневая модель вычислений MPI+OpenMP. В рамках данной модели в пределах одного узла кластера используется технология OpenMP, в то время как обмен между узлами осуществляется с помощью MPI. Более детальное описание архитектуры программного комплекса можно найти в [14].
Для изолированного винта и винта с пластиной были построены тетраэдральные расчетные сетки умеренного объема. Каждая сетка состояла из двух областей: внутренней малой цилиндрической области — “шайбы”, заключающей в себе винт (диаметр шайбы составлял 1.05D, высота — 0.1D), которая могла вращаться с заданной угловой скоростью, и внешней неподвижной цилиндрической области (диаметр и высота составляли 66.7D), охватывающей шайбу (рис. 7а). Размеры шайбы были выбраны таким образом, чтобы пластина полностью находилась во внешней области, что позволяло для расчетов изолированного винта и винта в компоновке использовать одну и ту же шайбу.
Рис. 7. (а) — Схема расчетной области; (б) — сечение расчетной области вертикальной плоскостью симметрии
Структура сетки и сеточное разрешение были выбраны на основании опыта предыдущих расчетов [14, 15]. Для изолированного винта на внешнюю область приходилось 4.6 млн. ячеек, для случая с пластиной — 11.4 млн. По направлению к внешним границам было выполнено разрежение сетки для снижения паразитных отражений от границ (рис. 7б). Характерный размер ячеек на пластине составлял 0.07 D со сгущением к кромкам до размера 1.7 × 10–3 D. На шайбу приходилось 7.4 млн. ячеек. На поверхности шайбы и внутри нее характерный размер ячеек составлял около 0.01D со сгущением к поверхности и к кромкам лопастей так, что размер ячеек в области передней кромки составлял (2...7) × 10–4 D, в области задней — 5 × 10–4 D, на остальной части лопасти – 2 × 10–3 D (рис. 8).
Рис. 8. Вверху — поверхностная сетка на лопасти, внизу — сечение лопасти и шайбы плоскостью на радиусе r / R = 0.8
Расчет шума в дальнем поле проводится по методу Фокса Вильямса-Хоукингса (FWH) с конвективной функцией Грина [26], позволяющей в явном виде учитывать наличие набегающего потока (имитация эффекта полета летательного аппарата).
Для исследуемого случая использовалось четыре контрольных FWH-поверхности для изолированного винта (рис. 9а) и шесть FWH-поверхностей — для конфигураций винта с пластиной (рис. 9б).
Рис. 9. Контрольные FWH-поверхности для расчета шума: (а) — изолированный винт; (б) — винт с пластиной
Поверхность FWH1 являлась цилиндром и была одинаковой для всех случаев. Она плотно охватывала шайбу, не пересекая поверхность пластины (при ее наличии). Радиус этой поверхности составлял 1.08D, длина — 1.18D. Для случая изолированного винта остальные три поверхности (FWH2-FWH 4) являлись последовательно удлиненными (длиной 1.3D, 2.5D, 3.7D) в направлении вниз по потоку вариантами поверхности FWH1, имея с ней общее основание. Для случая с пластиной поверхность FWH2 представляла собой поверхность пластины, а поверхности FWH3-FWH6 имели куполообразный вид с плоским нижним основанием, отстоящим от оси винта на 0.7D, и охватывали часть пластины (рис. 9б). Поверхности FWH3 и FWH5 имели длину D и размах 2D и 3D соответственно, т.е. охватывали только часть передней кромки пластины. Поверхности FWH4 и FWH6 имели длину 3.3D и размах 2D и 3D соответственно, т.е. включали части и передней, и задней кромок пластины.
Для получения звукового сигнала в дальнем поле по результатам нестационарного расчета проводится интерполяция поля течения с ячеек трехмерной расчетной сетки на треугольные ячейки каждой контрольной поверхности FWH в заданные моменты времени.
РЕЗУЛЬТАТЫ РАСЧЕТОВ
На первом этапе была выполнена валидация расчета шума изолированного винта с использованием результатов измерений в заглушенной камере АК-2. Были выполнены расчетные оценки тяги Т для нескольких режимов, указанных в табл. 1, соответствующих различным значениям относительной поступи винта J = V∞ / (f0D), где f0 — частота вращения (в Гц). На рис. 10 приведено сравнение безразмерного коэффициента тяги винта от относительной поступи, из которого видно приемлемое согласование расчета и эксперимента. Некоторое отличие величины тяги в эксперименте от рассчитанных значений можно связать с погрешностью установки лопастей, их упругостью и ограниченной точностью корректировки измеренных данных на сопротивление винтового прибора.
Таблица 1. Режимы работы винта
Режим | 1 | 2 | 3 | 4 | 5 |
Частота вращения винта f0, об/мин | 12000 | 12000 | 12000 | 12000 | 12000 |
Скорость набегающего потока V∞, м/с | 15 | 20 | 25 | 30 | 35 |
Относительная поступь J | 0.26 | 0.34 | 0.43 | 0.52 | 0.60 |
Рис. 10. Зависимость коэффициента тяги винта от относительной поступи, линия — данные численного моделирования; маркеры — эксперимент в АК-2
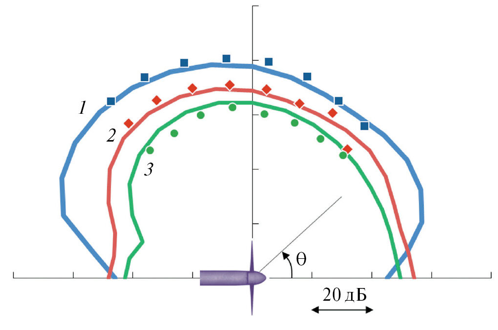
Для наиболее нагруженного режима работы винта (режим 1) был выполнен полный нестационарный расчет с оценкой тонального шума в дальнем поле на дуге радиуса 2 м (6.67D) с центром в центре вращения винта, что позволило сравнить результаты расчетов и измерений шума в АК-2. Для этого режима частота следования лопастей составляла fBPF = 2f0 = 400 Гц. На рис. 11 представлены результаты сравнения временной развертки давления и ее спектра в зоне максимального шума (угол наблюдения θ = 95°, схема отсчета углов наблюдения показана на рис. 5). Спектральные уровни представлены в зависимости от частоты, нормированной на частоту следования лопастей N = f / fBPF. Видно, что в расчете достаточно точно воспроизводится амплитуда и форма зависимости звукового давления от времени (рис. 11а), а значит, и доминирующие гармоники тональной составляющей шума винта (рис. 11б). На рис. 11, 12 приведены результаты, полученные с помощью контрольной поверхности FWH1. Результаты, полученные с помощью поверхностей FWH2-FWH4, дают практически такие же характеристики тональных компонент (см. сравнение ниже по тексту). Отметим также, что широкополосный шум, наблюдаемый в расчете, не является физичным и связан в значительной мере с построением решения в рамках приближения уравнений Эйлера и использованием достаточно грубой сетки. На рис. 12 показаны направленности первых трех тональных гармоник и также видно их приемлемое совпадение с результатами измерений.
Рис. 11. Характеристик шума винта для θ = 95°: (а) — временная развертка давления в течение двух оборотов винта; (б) — спектры шума. 1 — эксперимент, 2 — расчет
Рис. 12. Направленность тональных компонент шума винта: 1 — для частоты f = fBPF 400 Гц; 2 — для частоты f = 2 fBPF; 3 — для частоты f = 3 fBPF. Символы — эксперимент, линии — расчет
Таким образом, проведенное сравнение с результатами измерений в заглушенной камере показывает, что используемый численный метод адекватно воспроизводит основные аэродинамические характеристики винта и излучаемый им тональный шум. В дальнейшем для случая с пластиной будет анализироваться поведение основной тональной компоненты шума на частоте fBPF = 400 Гц (для этой же частоты в разделе 1 были проведены теоретические оценки). Поскольку с точки зрения проблемы шума на местности, основной интерес представляет излучение в нижнюю полусферу, данные для анализа влияния пластины на шум винта выводились, как и в разделе 1, на плоскости, параллельной плоскости пластины и удаленной на расстояние H = 2м = 6.67 D от оси винта, как показано на рис. 13. Диапазон вывода данных в плоскости составлял −12D ≤ x, z ≤ 12D (от –3.6 м до 3.6 м).
Рис. 13. Схема области вывода данных по шуму для сравнения случаев изолированного винта и винта с пластиной
На рис. 14 показаны распределения уровня основной гармоники тонального шума изолированного винта, полученные с использованием различных контрольных поверхностей, и видно, что в динамическом диапазоне около 15 дБ результаты хорошо совпадают, что позволяет для оценки шума винта использовать наиболее компактную поверхность FWH1.
Рис. 14. Распределения уровня (в дБ) основной гармоники тонального шума изолированного винта, полученные с использованием различных контрольных поверхностей: (а) — FHW1; (б) — FWH2; (в) — FWH3; (г) — FWH4
Далее рассмотрим типичные аэродинамические характеристики поля течения для различных случаев. Отметим, что поскольку пластина установлена без угла атаки и имеет малую толщину, ее влияние на аэродинамические характеристики винта оказывается весьма слабым: при наличии пластины имеют место периодические колебания тяги винта в пределах ±3% относительно изолированного винта. Малое влияние пластины на поле течения видно и из распределений скорости и завихренности, представленных на рис. 15. Поэтому можно ожидать, что винт, как источник тонального шума, остается неизменным во всех случаях, что позволяет анализировать задачу влияния пластины на общий шум в линейном приближении, отдельно оценивая вклады различных источников и суммируя их друг с другом.
Рис. 15. (а) — Сравнение мгновенных полей продольной скорости и (б) — модуля завихренности для одиночного винта и винта с пластиной при ∆y = ∆x и ∆y = 2∆x (сверху вниз)
Предварительный сравнительный анализ звукового поля изолированного винта и винта в компоновке с пластиной проводился по дивергенции скорости потока div V, для которого в дальнем поле при малом числе Маха потока выполняется , т.е. оно иллюстрирует распределение акустических пульсаций. Поскольку во внешней области сетка достаточно быстро разрежается, поле div V пригодно лишь для качественного анализа структуры излучения. Типичные мгновенные картины такого поля в плоскости винта x = 0 и в плоскости наблюдения y = –2 м показаны на рис. 16 для случаев с пластиной и без нее для одинаковых угловых положений винта. Видно, что винт (рис. 16а), как уже отмечалось выше, является мощным источником тонального шума на частоте, соответствующей частоте следования лопастей: в азимутальном направлении поле имеет выраженную спиральную структуру с периодом 180°. Максимальное излучение имеет место в направлении несколько вниз по потоку от плоскости винта. При наличии пластины хорошо видны эффекты интерференции прямого сигнала от винта и поле от рассеяния возмущений на пластине. Поле излучения становится асимметричным. Основным эффектом является усиление излучения шума преимущественно в зону z < 0. Характерные направления усиления и ослабления шума по сравнению со случаем изолированного винта показаны на рис. 16б.
Рис. 16. Мгновенные поля div V: (а) — изолированный винт; (б) — винт с пластиной ∆y = ∆x, сплошными стрелками показаны направления усиления шума, пунктирными — ослабления шума по сравнению с изолированным винтом
Проведем далее более детальный количественный анализ структуры звукового поля на плоскости наблюдения для наиболее близкого расположения винта и пластины Δy = Δx. На рис. 17 приведены результаты для изолированного винта (рис. 17а) и винта с пластиной (рис. 17б-17з), полученные с использованием различных контрольных поверхностей. Как видно из сравнения рис. 17а и рис. 17б, расчет по поверхности FWH1, охватывающей винт и не охватывающей пластину, дает достаточно точную оценку шума винта даже в случае наличия пластины, что является следствием слабого влияния пластины на аэродинамические характеристики винта. На рис. 17в показан результат расчета звукового поля от пластины (поверхность FWH2). В силу линейности задачи суммарный шум системы “винт-пластина” складывается из суммы звукового излучения винта и пластины — соответствующий результат приведен на рис. 17г. Как видно, результирующее звуковое поле оказывается существенно асимметричным, что качественно согласуется с результатами теоретической оценки, приведенной в разделе 1. Однако наблюдается достаточно сильное количественное различие между упрощенной моделью и расчетом. Так, в расчете структура звукового поля при наличии пластины оказывается существенно более сложной: можно видеть две зоны максимума шума при x ≈ –2 м, z ≈ –0.5 м и при x ≈ 0 м, z ≈ –1 м. Причин такого расхождения может быть несколько: конечность размеров пластины и существенный вклад задней и боковых кромок, упрощенный характер модели шума винта (без учета шума вытеснения и реального распределения нагрузки по лопасти), отсутствие в теоретической модели набегающего потока. Так, эффекты неучета шума вытеснения и набегающего потока видны уже при сравнении шума изолированного винта, полученного по упрощенной модели (рис. 2а) и в рамках численного моделирования (рис. 17а, 17б). Соответственно, при отличии в исходных источниках шума, будут наблюдаться и отличия в рассеянном поле.
Рис. 17. Распределения уровня основной гармоники тонального шума (а) — изолированного винта и винта с пластиной (∆y = ∆x): (б) — FWH1; (в) — FWH2; (г) — FWH1 и FWH2; (д) — FHW3; (е) — FWH4; (ж) — FWH5; (з) — FWH6
Для более глубокого анализа полезно оценить вклады различных источников. На рис. 17е и 17з приведены результаты оценки шума с использованием контрольных поверхностей FWH4 и FWH6, охватывающих винт и часть пластины, не включая ее боковые кромки. Видно, что при этом при увеличении ширины FWH-поверхности звуковое поле становится ближе к полному полю, изображенному на рис. 17г. Это указывает на то, что вклад боковых кромок пластины в общий шум сравнительно невелик. На рис. 17д и 17ж показаны результаты для контрольных поверхностей FWH3 и FWH5, включающих в себя винт и часть передней кромки пластины. Видно, что при увеличении ширины FWH-поверхности звуковое поле изменяется достаточно слабо и заметно отличается от полного поля и от поля, полученного по FWH4 и FWH6 (рис. 17г, 17е, 17з). При этом по своей структуре оно ближе к полю, полученному в теоретической оценке (рис. 2в), в которой учитывалось только взаимодействие винта с передней кромкой пластины. Таким образом, для рассматриваемой плоской пластины существенны вклады и передней, и задней кромки.
Явно выделить излучение, приходящее от передней кромки, можно с использованием FWH-поверхности, совпадающей с пластиной (FHW2), оставив в поверхностном интеграле только вклад зоны вблизи передней кромки. На рис. 18а приведен результат такой оценки: из FWH2 брался только участок, соответствующий передней трети пластины (x > –0.3 м). Видно, что излучение от передней кромки существенно асимметрично с доминированием излучения в зоне z < 0. Именно оно, при сфазированном сложении с прямым шумом винта, смещает максимум шума в область z < 0, что соответствует теоретической модели (рис. 18б). Отметим сходство полей, изображенных на рис. 17д, 17ж и 18б, рассчитанных по различным контрольным поверхностям, включающим винт и переднюю кромку пластины (частично или полностью). Данный результат подтверждает, во-первых, линейность задачи, а во-вторых, указывает на то, что источник шума в зоне передней кромки достаточно локализован по размаху, что также соответствует теоретической модели (рис. 3).
Рис. 18. (а) — Вклад излучения от зоны передней кромки пластины; (б) — суммарное звуковое поле от винта и от зоны передней кромки пластины (∆y = ∆x)
Результаты расчетов для случая расположения пластины Δy = 2Δx в целом аналогичны описанным выше с той лишь разницей, что шум взаимодействия несколько ослабевает (рис. 19). Отметим, что максимальные уровни шума для обоих расположений пластины изменяются слабо (в пределах 1 дБ), и влияние пластины, главным образом, сводится к перераспределению интенсивности излучения по пространству (рис. 17г, 18б и 19), что также находится в качественном согласии с теоретической моделью.
Рис. 19. (а) — Суммарное поле от винта и от пластины; (б) — суммарное поле от винта и от зоны передней кромки пластины (∆y = 2∆x)
ЗАКЛЮЧЕНИЕ
В рамках упрощенной теоретической модели шума нагрузки винта и его экранирования полуплоскостью, а также с помощью численного моделирования взаимодействия винта с плоской конечной пластиной показано, что при близком расположении винта и рассеивающей поверхности проявляется существенная боковая асимметрия излучения тонального шума винта в дальнем поле: в боковом направлении (азимутальный угол ±45° от вертикали) различие уровней шума в симметричных точках может превышать 3 дБ. Механизм данного эффекта связан со сфазированным суммированием звукового поля, излучаемого непосредственно винтом, и вторичного звукового поля, генерируемого на поверхности крыла из-за рассеяния возмущений (преимущественно — гидродинамических), создаваемых винтом на передней кромке крыла. Кроме этого, в зонах частичной тени боковой асимметрией обладает непосредственно генерируемое винтом звуковое поле.
Таким образом, проведенное исследование продемонстрировало, что наличие боковой асимметрии диаграммы направленности излучения шума, присущее винтовым самолетам, является следствием взаимодействия винтов и близкорасположенных крыльев.
Значительное отличие звукового поля свободного винта от поля винта в компоновке с крылом указывает на то, что при оценке шума на местности учет эффектов взаимодействия винта и планера самолета является принципиально важным для получения корректных количественных результатов. Проведение таких оценок может быть основано на лабораторных экспериментах, применении методов численного моделирования, развитии подходящих теоретических моделей или на сочетании указанных подходов, включая летные испытания [27] с применением современных методов локализации сложных источников шума [28, 29]. Заметим, что отклонение диаграммы направленности излучения в боковом направлении приводит к некоторой неоднозначности общей шумности винтовых самолетов, регистрируемой при сертификационных испытаниях согласно современной процедуре ИКАО [1] (под траекторией полета).
Проведенное в настоящей работе исследование закладывает основу для процедуры оптимизации расположения винта по отношению к крылу самолета с целью снижения шума на местности.
Sobre autores
V. Kopyev
Central Aerohydrodynamic Institute
Autor responsável pela correspondência
Email: aeroacoustics@tsagi.ru
Rússia, Moscow
N. Ostrikov
Central Aerohydrodynamic Institute
Email: aeroacoustics@tsagi.ru
Rússia, Moscow
G. Faranosov
Central Aerohydrodynamic Institute
Email: aeroacoustics@tsagi.ru
Rússia, Moscow
V. Titarev
Central Aerohydrodynamic Institute; Federal Computer Science and Control Research Center of the Russian Academy of Sciences
Email: aeroacoustics@tsagi.ru
Rússia, Moscow; Moscow
S. Denisov
Central Aerohydrodynamic Institute
Email: aeroacoustics@tsagi.ru
Rússia, Moscow
R. Akinshin
Central Aerohydrodynamic Institute
Email: aeroacoustics@tsagi.ru
Rússia, Moscow
Bibliografia
- Международные стандарты и Рекомендуемая практика. Приложение 16 к Конвенции о международной гражданской авиации. Охрана окружающей среды. Том 1. Авиационный шум. Изд. 7, 2014 г.
- Serrano J.R., Tiseira A.O., García-Cuevas L.M., Varela P. Computational Study of the Propeller Position Effects in Wing-Mounted, Distributed Electric Propulsion with Boundary Layer Ingestion in a 25 kg Remotely Piloted Aircraft // Drones 2021–2021, V. 5. No. 3. P. 56. https://doi.org/10.3390/drones5030056
- Carley M. Shielding of rotor noise by plates and wings // Acta Acustica. 2022. V. 6. No 27.
- Hanson L., Baskaran K., Zang B., Azarpeyvand M. Acoustic Shielding and Scattering Effects of a Propeller Mounted Above a Flat Plate // Proc.: Internoise 2022. Institute of Noise Control Engineering, 2022.
- Roger M., Acevedo-Giraldo D., Jacob M.C. Acoustic versus aerodynamic installation effects on a generic propeller-driven flying architecture // Int. J. Aeroacoustics. 2022. V. 21(5–7). P. 585–609.
- Hanson L., Baskaran K., Zang B., Azarpeyvand M. Aeroacoustic Interactions of a Trailing Edge Mounted Propeller and Flat Plate // In 28th AIAA/CEAS Aeroacoustics Conference, 2022, AIAA 2022–2937.
- Chaitanya P., Cho M., Palleja-Cabre S., Akiwate D.C., Joseph P., Westcott O., Ferraro M. Aeroacoustics source mechanisms of fixed-wing VTOL configuration // In AIAA AVIATION2023 Forum, AIAA 2023–3356
- Acevedo-Giraldo D., Roger M., Jacob M.C. Experimental Study of the Aerodynamic Noise of a Pair of Pusher-Propellers Installed Over a Wing // In AIAA AVIATION2023 Forum, AIAA 2023–3359.
- Ostrikov N.N., Denisov S.L. Airframe Shielding of Noncompact Aviation Noise Sources: Theory and Experiment // AIAA Paper 2015–2691, June 2015.
- Денисов С.Л., Копьев В.Ф., Остриков Н.Н., Фараносов Г.А., Чернышев С.А. Использование корреляционной модели случайных квадрупольных источников для расчета эффективности экранирования шума турбулентной струи на основе геометрической теории дифракции // Акуст. журн. 2020. Т. 66. № 5. С. 540–555.
- Денисов С.Л., Остриков Н.Н., Панкратов И.В. Исследование возможности замены планера самолета интегральной компоновки на плоский полигональный экран для оценки эффективности экранирования шума двигателей на основе геометрической теории дифракции // Акуст. журн. 2020. Т. 66. № 6. С. 622–631.
- Денисов С.Л., Остриков Н.Н., Гранич В.Ю. Проблемы снижения шума авиационных силовых установок с помощью эффекта экранирования // Акуст. журн. 2021. Т. 67. № 3. С. 298–302.
- Беляев И.В., Копьев В.Ф., Титарев В.А. Разработка нового подхода к расчету шума винтов с использованием суперкомпьютеров // Ученые записки ЦАГИ. 2014. Т. XLV. № 2. С. 78–106.
- Титарев В.А., Фараносов Г.А., Чернышев С.А., Батраков А.С. Численное моделирование влияния взаимного расположения винта и пилона на шум турбовинтового самолета // Акуст. журн. 2018. Т. 64. № 6. С. 722–736.
- Лазарев Л.А., Титарев В.А., Голубев А.Ю. Оптимизация силового набора подкрепленной оболочки под действием акустического поля винта // Акуст. журн. 2022. Т. 68. № 3. С. 323–329.
- Фелсен Л., Маркувиц И. Излучение и рассеяние волн. М: Издательство “Мир”, 1978. Т. 2. 555 с.
- Бычков О.П., Фараносов Г.А. Анализ взаимной связи модовой структуры пульсаций ближнего поля струи и шума взаимодействия струи и крыла // Акуст. журн. 2020. Т. 66. № 1. С. 34–45.
- Бычков О.П., Фараносов Г.А. Валидация двухточечной модели шума взаимодействия струи и крыла для реалистичной конфигурации // Акуст. журн. 2023. Т. 69. № 2. С. 146–154.
- Hirt C.W., Amsden A.A., Cook J.L. An arbitrary Lagrangian-Eulerian computing method for all flow speeds // J. Comput. Phys. 1974. V. 14. P. 227–253.
- Gaburro E., Dumbser M., Castro M.J. Direct Arbitrary-Lagrangian-Eulerian finite volume schemes on moving nonconforming unstructured meshes // Comput. and Fluid. 2017. V. 159. P. 254–275.
- Dumbser M., Käser M., Titarev V.A., Toro E.F. Quadrature-free non-oscillatory finite volume schemes on unstructured meshes for nonlinear hyperbolic systems // J. Computational Physics. 2007. V. 221. № 2. P. 693–723.
- Toro E.F., Spruce M., Speares W. Restoration of the contact surface in the Harten-Lax-van Leer Riemann solver // J. Shock Waves. 1994. V. 4. P. 25–34.
- Jameson А. Time-Dependent Calculations Using Multrigrid, with Application to Unsteady Flows past Airfoils and Wings // AIAA paper 91–1596, 1991.
- Yoon S., Jameson A. Lower-upper Symmetric-Gauss-Seidel method for the Euler and Navier-Stokes equations // AIAA J. 1988. V. 26(9). P. 1025–1026.
- Men’shov I.S., Nakamura Y. On implicit Godunov’s method with exactly linearized numerical flux // Computers and Fluids. 2000. V. 29(6). P. 595–616.
- Najafi-Yazdi A., Bres G.A., Mongeau L. An Acoustic Analogy Formulation for Moving Sources in Uniformly Moving Media // Proc. Royal Soc. A. 2011. V. 467. P. 144–165.
- Зайцев М.Ю., Копьев В.Ф., Величко С.А., Беляев И.В. Локализация и ранжирование источников шума самолета в летных испытаниях и сравнение с акустическими измерениями крупномасштабной модели крыла // Акуст. журн. 2023. Т. 69. № 2. С. 165–176.
- Демьянов М.А. Корреляционный метод идентификации акустических источников с помощью многомикрофонных измерений // Акуст. журн. 2022. Т. 68. № 6. С. 638–646.
- Копьев В.Ф., Ершов В.В., Храмцов И.В., Кустов О.Ю. Повышение точности локализации дипольных источников звука с помощью плоских микрофонных антенн // Акуст. журн. 2023. Т. 69. № 2. С. 191–206.
Arquivos suplementares




















