On the evolution of the shock waves systems created by the fan blades
- Authors: Yudin M.A.1, Kopiev V.F.1, Chernyshev S.A.1, Faranosov G.A.1, Demyanov M.A.1, Bychkov O.P.1
-
Affiliations:
- FAU TsAGI, Research Moscow Complex TsAGI
- Issue: Vol 70, No 3 (2024)
- Pages: 47-57
- Section: НЕЛИНЕЙНАЯ АКУСТИКА
- URL: https://bakhtiniada.ru/0320-7919/article/view/268290
- DOI: https://doi.org/10.31857/S0320791924030054
- EDN: https://elibrary.ru/ZMNRKM
- ID: 268290
Cite item
Full Text
Abstract
Fan is one of the noise sources in a modern engine. The fan noise is especially noticeable during takeoff at high angular rotation speeds. In such operating modes, supersonic flow around the tips of the fan blades is realized, which leads to the formation of shock waves that propagate upstream until they exit of the engine channel. As a result, a specific noise is emitted into the front hemisphere, consisting of harmonics that are multiples of the fan rotation frequency. The paper analyzes the described effect based on a simple model of the propagation of a shock waves system. By using energy analysis, it is shown that the system of shock waves with equal amplitude decays faster than a system of shock waves with a spread in amplitude.
Keywords
Full Text
ВВЕДЕНИЕ
Создание простых моделей генерации и распространения шума авиационного двигателя необходимо для предсказания шума самолета на местности и разработки мероприятий по его снижению для удовлетворения все более ужесточающимся нормам ИКАО по шуму.
Современный двигатель обладает целым рядом различных источников шума, которые близки по мощности. Одним из таких источников является лопаточный венец вентилятора, который особенно заметен на взлетных режимах при больших оборотах двигателя. На взлетных режимах в двигателях с большой степенью двухконтурности может реализовываться сверхзвуковое обтекание концов лопаток с генерацией ударных волн, что приводит к появлению специфического шума, связанного с ударными волнами. Настоящая работа посвящена исследованию процесса распространения периодической (с периодом оборота вентилятора) системы ударных волн от венца вентилятора до выхода из канала двигателя. Эволюция системы ударных волн и трансформация спектра получаемого нелинейного решения могут оказаться существенными с точки зрения шума самолета на таких режимах.

Рис. 1. Схема течения около концов лопаток, обтекаемых со сверхзвуковой скоростью , где Ma и Mτ – аксиальное и тангенциальное число Маха, соответственно.
Картина течения около концов лопаток, обтекаемых со сверхзвуковой скоростью, известна уже давно и может в главном быть рассмотрена в двумерном приближении [1]. Схема течения представлена на рис. 1.
Перед венцом образуется система скачков уплотнения, распространяющаяся вверх по потоку. Задачу о распространении скачков можно свести к задаче об эволюции одномерной периодической системы скачков, которая описывается нелинейным уравнением [2]:
(1)
где – возмущение давления, c — скорость звука в невозмущенной среде и ρ0 — плотность, γ — адиабатическая постоянная. Отметим, что в настоящей работе речь идет именно о периодической системе скачков уплотнения, которые повторяются с каждым оборотом вентилятора. Это существенно отличает рассматриваемый случай от работ о распространении нескольких последовательных ударных волн (см. например [3, 4, 5]).

Рис. 2. Регулярная система скачков уплотнения (λ)— расстояние между скачками).
В идеальном случае лопаток, имеющих одинаковую геометрию, образуется регулярная система скачков с периодичностью на частоте следования лопаток (рис. 2).
Эволюция такой системы скачков известна и может быть рассчитана аналитически [6]:
(2)
где – начальная амплитуда скачков уплотнения. Наличие аналитического решения позволяет проверить численные модели. Обратим внимание на то, что через достаточно большое время единицей в знаменателе (2) можно пренебречь. Это значит, что на больших временах амплитуда скачков уплотнения перестает зависеть от начальной амплитуды и убывает обратно пропорционально времени: . Таким образом, для системы одинаковых скачков уплотнения при больших временах амплитуда каждого скачка будет стремиться к одной и той же зависимости при любых начальных амплитудах .
В случае даже небольших отклонений в геометрии лопаток характер течения может существенно измениться. В этом случае образуется нерегулярная система ударных волна с периодом, равным периоду обращения вентилятора. В спектре давления помимо гармоник на частоте следования лопаток появляются так называемые роторные гармоники [2]. В силу нелинейности системы происходит нарастание начальных возмущений, так что даже малые отклонения от регулярной структуры приводят к большим изменениям в спектре при эволюции системы. Этот эффект можно также трактовать как перекачку энергии, связанную с нелинейным взаимодействием различных гармоник.
Настоящая работа посвящена сравнительному анализу убывания общей энергии ударных волн для случая регулярных и нерегулярных возмущений. Следуя [7], рассматривается эволюция системы ударных волн во временной области, без учета эффектов поглощения на стенках канала двигателя, обшитого звукопоглощающими конструкциями, а также эффектов затухания волн определенных частот и волновых чисел в канале двигателя. Для учета этих эффектов необходимо рассматривать эволюцию волн в частотной области [8–10].
В первой части работы описана численная одномерная модель распространения ударных волн, проведено ее сравнение с аналитическим решением и численным моделированием двумерной системы профилей в стандартном пакете программ. Во второй части работы на основании описанной одномерной модели рассматриваются вопросы затухания с энергетической точки зрения. Получено, что для различных сортировок лопаток могут существенно отличаться как полная энергии ударных волн, так и энергия на частоте следования лопаток на выходе из канала. Аналитически показано, что общая энергия ударных волн затухает наиболее быстро в случае абсолютно идентичных лопаток.
ОДНОМЕРНАЯ МОДЕЛЬ РАСПРОСТРАНЕНИЯ
В реальном двигателе лопатки не идентичны и как следствие нерегулярна и структура скачков уплотнения. Для ответа на вопрос об эволюции такой системы скачков применяется подход к решению (1), аналогичный использованному для аналитического решения в случае регулярной системы ударных волн [2]. При распространении каждая точка волны движется со своей скоростью, что приводит к передвижению скачков относительно друг друга, а также затуханию их амплитуды. Когда один из скачков догоняет другой, то происходит их слияние (рис. 3), после которого продолжается распространение сформировавшейся системы волн. Такой кинематический подход позволяет численно получить решение для эволюции нерегулярной системы скачков уплотнения.

Рис. 3. Схематическое изображение процесса слияния ударных волн.
Сравнение с аналитическим решением
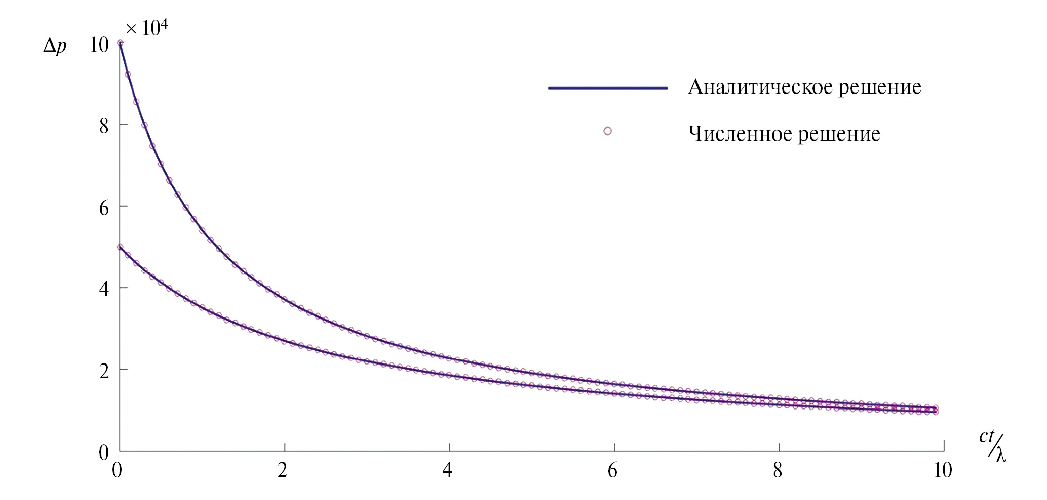
Сначала необходимо удостовериться, что предложенный численный метод совпадает в простейшем случае регулярной системы волн с аналитическим решением. В модельной задаче количество лопаток принимается равным десяти, что приводит к периодической системе из десяти одинаковых ударных волн (см. рис. 2). Сравнение зависимости амплитуд регулярных скачков от времени для аналитического и численного решений для двух различных начальных амплитуд показано на рис. 4.

Рис. 4. Сравнение аналитического и численного решений.
Видно, что аналитическое решение полностью совпадает с численным. Отметим, что две кривые (для отличающихся в два раза начальных амплитуд) становятся близкими уже при . На рис. 5 представлена эволюция спектра периодического сигнала, состоящего из десяти одинаковых скачков.

Рис. 5. Эволюция спектра регулярной системы волн ( N – номер гармоники с частотой Nω₀, , T – период вращения вентилятора).
Из спектрального анализа видно, что все гармоники убывают одновременно, причем скорость убывания тем выше, чем выше амплитуда, что также согласуется с аналитическим решением.
Решение для нерегулярной структуры
Рассмотрим теперь задачу, иллюстрирующую эволюцию нерегулярной системы скачков. Модель представляет собой периодическую систему из десяти скачков уплотнения, один из которых отличается по амплитуде (рис. 6а).

Рис. 6. Эволюция системы с одним отличающимся скачком.
С течением времени амплитуда скачков уменьшается в связи с механизмом нелинейного затухания, аналогично затуханию в регулярной системе. Помимо этого, отличающийся скачок движется с большей скоростью, чем остальные. Догоняя впереди идущий скачок, он сливается с ним (рис. 6б). После слияния эволюция системы продолжается (рис. 6в), эволюция спектра представлена на рис. 7.

Рис. 7. Эволюция спектра системы с одним отличающимся скачком, красным цветом подсвечены гармоники на частоте следования лопаток.
Согласно рис. 7, помимо гармоник, кратных количеству скачков, появляются еще и так называемые роторные гармоники, кратные частоте вращения вентилятора. Заметим, что теперь не наблюдается одновременного снижения спектра, так что некоторые из гармоник даже могут расти во времени. Как уже отмечалось выше, это связано с тем, что в нелинейной задаче присутствует механизм перекачки энергии из одних гармоник в другие.
Следуя [7], представим давление в виде ряда Фурье , где (* означает комплексно-сопряженное число) и, подставив в уравнение (1), получим уравнение для эволюции амплитуды каждой гармоники:
(3)
Из (3) видно, что нелинейность задачи приводит к наличию связи различных гармоник и, как следствие, к перекачке энергии из одних гармоник в другие. Отметим, что в данной работе используется кинематический подход, описанный в начале данного раздела. При использовании кинематического подхода не учитываются эффекты затухания, связанные с наличием звукопоглощающих материалов в канале или затуханием некоторых мод в канале.
Сравнение модели с результатами численного моделирования
Для оценки применимости упрощенной одномерной модели в работе было проведено численное моделирование обтекания решетки из 10 модельных профилей в двумерной постановке. Профили были образованы из двух симметричных дуг окружностей, относительная толщина профилей составляла 5%. В регулярной решетке соседние профили были смещены друг относительно друга так, как показано на рис. 8.

Рис. 8. Схема расположения соседних профилей в модельной решетке. L — хорда профиля. Пунктиром показан профиль под углом атаки α.
В нерегулярной решетке каждый профиль устанавливался под случайным углом атаки α, слабо отличающимся от нулевого. Реализованное в расчете распределение углов атаки представлено в табл. 1, нумерация профилей в решетке и расчетная область показаны на рис. 9. Угол атаки первого профиля был равен нулю, поскольку он находился на границе расчетной области.

Рис. 9. Схема расчетной области.
Расчетная область представляла собой параллелограмм со сторонами, параллельными хорде первого профиля (и набегающему потоку) и линии, соединяющей центры профилей (рис. 9). Численное моделирование проводилось в стандартном пакете программ в невязкой стационарной постановке. Для пространственной дискретизации использовалась противопоточная схема второго порядка, при этом потоки на гранях ячеек вычислялись с помощью метода Роу. На границе INLET задавался набегающий вдоль оси x поток с числом Маха М = 1.3 при давлении p0 = 101325 Па и температуре T0 = 300 К. На боковых границах ставились периодические условия.

Рис. 10. Результаты расчета поля давления для регулярной решетки профилей: (а) — сетка 1; (б) — сетка 2; (в) — распределение возмущений давления вдоль линии распространения для сетки 1 (линия 1), для сетки 2 (линия 2) и амплитуда ударных волн для одномерной модели (линия 3).
Расчет для регулярной решетки проводился на двух сетках объемом 0.4 и 1.3 млн ячеек соответственно (далее — сетка 1 и сетка 2). Результаты расчетов приведены на рис. 10а, 10б. Как видно, на более грубой сетке 1 скачки уплотнения достаточно быстро затухают (на расстоянии менее 1 хорды от решетки профилей) вследствие диссипативных свойств численной схемы, поэтому такая сетка не пригодна для анализа эволюции ударных волн по мере удаления от решетки. На рис. 10в показано распределение возмущений давления (относительно p0) вдоль линии распространения возмущений (показана на рис. 10а, 10б), и проведено сравнение с одномерной моделью бегущих пилообразных волн, описанной в разделе 1. Видно, что результаты расчетов на сетке 2 достаточно хорошо соответствуют модели вплоть до удаления s/L ~ 5–6 от решетки, после которого становится заметным размывание скачков на данной сетке. При дальнейшем измельчении расчетной сетки согласие численного решения с теоретической моделью будет иметь место для больших значений параметра s/L, однако для целей настоящей работы точности, полученной на сетке 2, оказалось достаточно.
Таблица 1. Распределение отклонения углов атаки
Номер профиля | 1 | 2 | 3 | 4 | 5 | 6 | 7 | 8 | 9 | 10 |
Угол атаки ° | 0 | 0 | -0.3 | 0.6 | -0.75 | -0.6 | 0.3 | 0.45 | 0.15 | 0.75 |
Дальнейшие расчеты нерегулярной решетки проводились на сетке типа 2. Результаты приведены на рис. 11. На нем также приведены линии 1−5, распределение давления на которых далее сравнивались с результатами моделирования по одномерной модели. Все линии параллельны решетке и удалены от нее соответственно на 0.1, 1, 2, 3 и 6 хорд профиля.

Рис. 11. Поле давления, полученное в результате расчета двумерной нерегулярной решетки профилей, и линии анализа данных.
Начальные условия для модели восстанавливались по данным расчета на линии 1. Сравнение результатов численного моделирования и расчета по одномерной модели на всех линиях представлено на рис. 12.

Рис. 12. Сравнение данных численного моделирования (кривая 1) и расчетов по одномерной модели (кривая 2).
Результаты расчетов по предложенной модели и результаты численного моделирования обтекания решетки профилей хорошо совпадают друг с другом на линиях 2, 3 и 4. На линии 5 результаты заметно отличаются, поскольку на таком удалении от решетки уже сказывается эффект размывания ударных волн на использованной расчетной сетке. В целом, проведенное сравнение показывает применимость одномерной модели для анализа эволюции системы ударных волн, генерируемой венцом вентилятора как с регулярными, так и с нерегулярными лопатками.
ЭНЕРГЕТИЧЕСКИЙ АНАЛИЗ РАСПРОСТРАНЕНИЯ СИСТЕМЫ СКАЧКОВ УПЛОТНЕНИЯ
Практический интерес представляет вопрос о том, каким образом необходимо выполнить расстановку лопаток для уменьшения энергии на выходе из канала, где — окружность канала. Численный метод, используемый в настоящей работе, позволяет количественно оценить структуру волн, генерируемых различными перестановками лопаток, и выбрать из них наилучшую в рамках определённой метрики. Как известно [11], основное влияние на отошедший ударный скачок оказывает угол установки лопатки, причем амплитуда отдельного скачка пропорциональна разнице в углах атаки текущей и предыдущей лопаток . Таким образом можно генерировать различные начальные системы волн, соответствующие различным расположениям лопаток относительно друг друга.
Был выполнен расчет с сортировкой лопаток, так чтобы минимизировать разницу в углах атаки между двумя соседними лопатками (см. табл. 2). Результаты расчета (общая энергия и энергия на первой частоте следования лопаток) представлены на рис. 13. Для оценки эффективности расстановки были проведены расчеты еще десяти случаев, в которых лопатки были расставлены случайным образом. Для сравнения приведено также затухание энергии для регулярной волны с такой же начальной энергией.
Таблица 2. Отличие угла атаки от стандартного при сортировке
Номер лопатки | 1 | 2 | 3 | 4 | 5 | 6 | 7 | 8 | 9 | 10 |
Угол атаки | –0.48 | –0.35 | –0.28 | 0 | 0.14 | 0.29 | 0.07 | –0.12 | –0.31 | –0.46 |
Из приведенной серии расчетов видно, что общая энергия затухает быстрее в случае регулярной волны (черная сплошная линия всюду ниже, чем все остальные черные линии, соответствующие полной энергии для других случаев). Однако, если рассмотреть энергию на частоте следования лопаток, то окажется что регулярная волна на этой частоте затухает хуже, чем нерегулярная. Отметим также не монотонное затухание для нерегулярных случаев. При этом серия расчетов может подсказать некоторые более оптимальные способы расстановки лопаток в определенных диапазонах безразмерного времени , которое может быть вычислено для конкретного режима обтекания по формуле [12]
где — расстояние от венца вентилятора до выхода из воздухозаборника, — тангенциальное расстояние между лопатками.
Представляет также интерес вопрос об универсальности вывода о скорейшем затухании для регулярного случая в сравнении с нерегулярным. Рассмотрим уравнение нелинейной эволюции (1). Перейдя к безразмерным переменным , и , получим уравнение Хопфа:
Дальнейший анализ можно провести двумя эквивалентными способами: первый — представить разрывную функцию давления в обобщенных функциях, второй — рассмотреть энергетический баланс на одной «ячейке» (отрезке [a,b] на рис. 14), а потом просуммировать по все «ячейкам». Будем использовать второй способ.
Энергия одной ячейки , а ее изменение по времени можно записать как
,
где и – скорости соответствующих ударных волн. Связывая скорость ударной волны с давлением и выражая из уравнения Хопфа, получим
где нижний индекс ↺a , ↺b означает координату соответствующего скачка, верхний индекс ↺+ — значение давления непосредственно справа от скачка, верхний индекс ↺ — — значение давления непосредственно слева от скачка. Суммируя по всем ячейкам на одном периоде, получим
(4)
где — амплитуда i-го скачка.
Для формализации задачи максимального затухания необходимо поставить условие для сохранения некоторой величины. Основную роль в изменении структуры ударных волн, отходящих от лопастей вентилятора, играет изменение угла атаки. При этом наблюдается линейная связь между амплитудой давления и разницей в углах атаки текущей и предыдущей лопастей ΔPi = Pa + k(φ - φi — 1 ) [11]. Таким образом, сохраняется сумма амплитуд ударных волн
.
Будем искать максимум убывания общей энергии ( ), вычисляемой по формуле (4) с учетом условия сохранения суммы амплитуд. Воспользуемся Лагранжевым формализмом для нахождения экстремума:
Приравнивая нулю частные производные
,
получим, что , т.е. максимуму диссипации соответствует конфигурация, когда амплитуды всех скачков одинаковы.
В такой постановке задача на условный экстремум имеет аналитическое решение: убыль энергии будет максимальна, если амплитуды всех ударных волн будут одинаковы. Таким образом, быстрее всего энергия убывает в случае регулярной волны, для которой справедливо аналитическое решение (2).
Сделать аналогичный теоретический вывод о затухании энергии на определенной частоте (например, на частоте следования лопаток) представляется затруднительным в силу нелинейности задачи и перекачки энергии из одних частот в другие.
Хотя общая энергия системы ударных волн затухает наиболее быстро в случае регулярной волны (абсолютно идентично установленных лопаток), с точки зрения шума на местности может оказаться более эффективным нерегулярный случай. Это связано с тем, что в цилиндрическом канале двигателя присутствуют эффекты поглощения на стенках канала, обшитого звукопоглощающими конструкциями, отражение от открытого конца и эффекты затухания волн определенных частот и волновых чисел. Учет этих эффектов может приводить к тому, что роторные частоты с малыми будут быстро затухать или отражаться от открытого конца канала, и с точки зрения шума в дальнем поле окажется более выгодно перераспределить энергию с частоты следования лопаток на эти быстро затухающие частоты.
ЗАКЛЮЧЕНИЕ
В работе рассмотрена эволюция нерегулярной периодической системы ударных волн. Аналитически показано, что общая энергия волн убывает наиболее быстро в случае регулярной системы волн (все волны идентичны). Однако в нерегулярном случае, хотя общая энергия и убывает медленнее, можно получить большую скорость убывания на определенных частотах благодаря нелинейному взаимодействию и перекачке энергии из одних частот в другие.
Предложенный метод расчёта позволяет смоделировать прохождение нерегулярной системы волн от венца вентилятора до выхода из канала двигателя. Такие расчёты позволяют быстро сравнить несколько конфигураций расстановки лопаток и выбрать из них наиболее оптимальную.
Статья подготовлена в рамках реализации Программы создания и развития научного центра мирового уровня «Сверхзвук» на 2020–2025 гг. при финансовой поддержке Минобрнауки России (соглашение от 17 мая 2022 г. № 075-15-2022-1023).
About the authors
M. A. Yudin
FAU TsAGI, Research Moscow Complex TsAGI
Author for correspondence.
Email: mikleudin@ya.ru
Russian Federation, st. Radio 17, Moscow, 105005
V. F. Kopiev
FAU TsAGI, Research Moscow Complex TsAGI
Email: mikleudin@ya.ru
Russian Federation, st. Radio 17, Moscow, 105005
S. A. Chernyshev
FAU TsAGI, Research Moscow Complex TsAGI
Email: mikleudin@ya.ru
Russian Federation, st. Radio 17, Moscow, 105005
G. A. Faranosov
FAU TsAGI, Research Moscow Complex TsAGI
Email: mikleudin@ya.ru
Russian Federation, st. Radio 17, Moscow, 105005
M. A. Demyanov
FAU TsAGI, Research Moscow Complex TsAGI
Email: mikleudin@ya.ru
Russian Federation, st. Radio 17, Moscow, 105005
O. P. Bychkov
FAU TsAGI, Research Moscow Complex TsAGI
Email: mikleudin@ya.ru
Russian Federation, st. Radio 17, Moscow, 105005
References
- Hawkings D. Multiple tone generation by transonic compressors // J. Sound Vib. 1971. V. 17. № 2. P. 241–250.
- Голдстейн М.Е. Аэроакустика. М.: Машиностроение, 1981. 294 с.
- Гусев В.А., Руденко О.В. Усиление действия интенсивного фокусированного ультразвука (HIFU) при специальной пространственно-временной модуляции // Акуст. журн. 2013. Т. 59. № 1. С. 52−57.
- Руденко О.В., Маков Ю.Н. Звуковой удар: от физики нелинейных волн до акустической экологии // Акуст. журн. 2021. Т. 67. № 1. С. 3−30.
- Бахтин В.К., Гурбатов С.Н., Дерябин М.С., Касьянов Д.А. Об особенностях трансформации профиля акустических нелинейных волн, отражаемых от ступенчатой структуры // Акуст. журн. 2023. Т. 69. № 3. С. 295−303.
- Ландау Л.Д., Лифшиц Е.М. Теоретическая физика. Т. VI. Гидродинамика. М.: Наука, 1986. 736 с.
- Fisher M.J., Tester B.J. and Schwaller P.J.G. Supersonic fan tone noise prediction // AIAA Aeroacoustics conf., Toulouse, 1998.
- McAlpine A. and Fisher M.J. On the prediction of "buzz-saw" noise in aero-engine inlet ducts // J. Sound Vib. 2001. V. 248. № 1. P. 123−149.
- McAlpine A. and Fisher M.J. On the prediction of "buzz-saw" noise in acoustically lined aero-engine inlet ducts // J. Sound Vib. 2003. V. 265. P. 175−200.
- McAlpine A., Fisher M.J., Tester B.J. "Buzz-saw" noise: A comparison of measurement with prediction // J. Sound Vib. 2006. 290. P. 1202−1233.
- Stratford B.S. and Newby D.R. A new look at the generation of buzz-saw noise // AIAA Aeroacoustics conf., Atlanta, 1977.
- Morfey C.L. and Fisher M.J. Shock-Wave Radiation from a Supersonic Ducted Rotor // The Aeronautical Journal of the Royal Aeronautical Society. 1970. V. 74. P. 579–585.
Supplementary files


