Study of Quality of Thermodiffusion Welding of Crystals in Disk Optical Element by Optoacoustic Method
- Авторлар: Kazakov V.V.1, Mukhin I.B.1, Kurnikov A.A.1, Subochev P.V.1
-
Мекемелер:
- Applied Physics Institute, Russian Academy of Sciences
- Шығарылым: Том 70, № 2 (2024)
- Беттер: 273-282
- Бөлім: ФИЗИЧЕСКИЕ ОСНОВЫ ТЕХНИЧЕСКОЙ АКУСТИКИ
- URL: https://bakhtiniada.ru/0320-7919/article/view/261610
- DOI: https://doi.org/10.31857/S0320791924020143
- EDN: https://elibrary.ru/YMUCGO
- ID: 261610
Дәйексөз келтіру
Толық мәтін
Аннотация
The possibility of evaluating the quality of thermodiffusion welding of two yttrium aluminum garnet crystals in a composite optical disk has been investigated using an optoacoustic method. To obtain acoustic images of thermodiffusion welding. an optoacoustic sensor connected to a pulsed laser (wavelength 532 nm. pulse duration 10 ns) by an optical fiber was scanned over the disk surface. The ultrasonic pulses in the frequency range up to 80 MHz were registered synchronously with the movement of the transducer on the area of 16x16 mm with a step of 0.1 mm. Two modes of ultrasonic location were used: on reflection and on lumen. Diagnostics of two 15 mm diameter composite disks with different quality of thermodiffusion welding was carried out. The possibility of quantifying the quality of the diffusion layer by an optoacoustic method for objective comparison of the disks is discussed. The obtained data are confirmed by the results of measurements by the optical projection method.
Толық мәтін
ВВЕДЕНИЕ
Оптоакустический метод диагностики широко используется для диагностики структуры различных объектов при решении ряда медицинских и технических задач [1–8]. Суть метода заключается в облучении объекта коротким оптическим импульсом, поглощении импульса на его поверхности, генерации за счет теплового расширения акустического импульса и его приеме фокусированным ультразвуковым преобразователем. Короткий (порядка 10 нс) оптический импульс позволяет возбуждать высокочастотные (до десятков мегагерц) ультразвуковые импульсы, обеспечив этим высокое пространственное разрешение по глубине локации. При этом реверберационные отражения сводятся к минимально возможным. Для расширения частотного диапазона принимаемых сигналов до 100 МГц используются нерезонансные PVDF преобразователи из поливинилиден дифлюорида с толщиной пьезопленки 5–9 мкм. Прием фокусированным преобразователем обеспечивает поперечное разрешение 30–100 мкм [9–11], что позволяет получать качественные акустические изображения отражающих поверхностей небольших размеров. Дополнительная постобработка данных с использованием деконволюции сигналов позволяет повысить их контрастность [12, 13]. Интенсивность и частотный диапазон возбуждаемых импульсов в значительной степени зависят от геометрических условий измерения, физических (теплопроводность, теплоемкость, плотность) и акустических (скорость звука, затухание) свойств облучаемого участка поверхности объекта [14–17]. Большие возможности для объективной оценки изменения структуры композитных материалов также дают и традиционные методы линейной и нелинейной ультразвуковой диагностики. В настоящее время они широко используются для исследования пластин из композитных материалов с целью обнаружения внутри них различных типов дефектов: микротрещин, деламинации, непроклея, изменения адгезива, остаточного напряжения [18–20].
Одними из практически важных объектов для исследования акустическими методами являются оптические композитные диски. Использование композитных активных элементов для твердотельных лазеров позволяет существенно улучшить их характеристики: подавить паразитную генерацию, уменьшить тепловые искажения луча, ослабить эффект усиленного спонтанного излучения [21, 22]. Для их изготовления разработана оригинальная технология термодиффузионной сварки кристаллов [23, 24]. Одним из ее ключевых этапов является контроль качества соединения, которое зависит от соблюдения многих условий, в том числе от подготовки поверхности стекол и соблюдения температурных режимов. Разработано большое количество методов, позволяющих оценить качество термодиффузионной сварки по различным критериям: прозрачности, коэффициенту затухания, неровности, шероховатости и другим. Наиболее часто это делается с помощью оптических методов контроля. Самым простым из них является визуальный, позволяющий по наличию муара, свилей и других дефектов отражения предварительно определить само наличия дефектных областей. Для объективной оценки обычно используется метод оптических проекций. Он заключается в том, что исследуемую поверхность облучают светом и регистрируют отраженное изображение на цифровую фотокамеру. После соответствующей калибровки определяют распределение интенсивности принятого сигнала по всей поверхности и рассчитывают значимый параметр, например, среднее значение коэффициента отражения. При хорошей термодиффузионной сварке, величина потерь (отражение и рассеяние) в оптическом диапазоне вблизи 1 мкм составляет не более 0.05% [23]. Переотражения света от различных поверхностей композитного диска создают большую проблему в получении качественного изображения диффузионной сварки, поэтому на результат измерения существенное влияние оказывает квалификация экспериментатора.
Исследование оптических дисков с помощью ультразвуковых волн имеет существенные особенности. Они обусловлены, с одной стороны, малыми толщинами и размерами соединяемых кристаллов, а с другой – высокими скоростями продольных ультразвуковых волн, распространяющихся в них. Например, для кварцевого стекла скорость составляет 5430–5990 м/с, в зависимости от сорта и примесей [25, 26]. Использование резонансных ультразвуковых преобразователей из пьезокерамики, обычно используемой для ультразвуковой дефектоскопии, становится затруднительным, поскольку при использовании мегагерцового диапазона частот в оптическом кристалле создается достаточно длинный акустический импульс, существенно усложняющий анализ сигнала ультразвуковой волны, отраженной от исследуемого места термодиффузионной сварки.
Цель данной работы заключалась в разработке метода оценки качества термодиффузионной сварки оптических кристаллов по всей поверхности композитного оптического диска на основе использования метода оптоакустической диагностики.
ОБЪЕКТЫ ИССЛЕДОВАНИЯ
В качестве объектов исследования использовались два оптически прозрачных композитных диска: А и Б (рис. 1а) диаметром 15 мм. На практике они используются для разделения оптического излучения на два направления. Каждый диск состоял из двух кристаллов: первый – толщиной 1 мм, второй – с внешней скошенной гранью, имеющей максимальную толщину 5.4 мм, а минимальную – 5.3 мм. Скорость продольной ультразвуковой волны очень большая: в первом кристалле – 6250 м/с, а во втором – 8700 м/с. Оба кристалла соединены методом диффузионной сварки при температуре 1300°C. Толщина диффузионного слоя не превышает нескольких десятков нанометров. Визуально диффузионный слой диска А дефектов не имел, а диск Б имел дефекты в виде визуально наблюдаемых двух протяженных областей в виде легкого муара (рис. 1а, 1, 2). Кроме того, кристаллы имели сколы (рис. 1а, 3) по окружности, а кристалл диска А – боковой наклонный срез (рис. 1а, 4). Условно, по предварительному состоянию диффузионного слоя, далее будем их идентифицировать как бездефектный и дефектный диски. Измерения проводились со стороны тонкого кристалла.
Рис. 1. (а) – Исследуемые диски и (б) – функциональная схема проведения измерений.
МЕТОДЫ ИЗМЕРЕНИЙ
На рис. 1б приведена функциональная схема проведения измерений. Разработанное оптоакустическое устройство состоит из лазера, комбинированного оптоакустического датчика, двухкоординатного устройства его перемещения, сосуда с водой и компьютера. Для излучения оптического импульса длительностью 10 нс и энергией 0.2 мДж использовался лазер ONDA532 (Bright Solutions, Италия), работающий на длине волны 532 нм. Оптические импульсы с частотой 1 кГц через оптоволокно FG550LEC (Thorlabs, США) поступали в комбинированный датчик. Он представлял собой цилиндр, в котором размещен фокусированный PVDF преобразователь со сквозным отверстием и закрепленным в нем оптоволокном, а также малошумящий согласующий предусилитель. Диаметр фокусирующей линзы был равен 10 мм, а фокусное расстояние – 20 мм. Диапазон частот, измеряемых датчиком, составлял 0.8–80 МГц. Через торец оптоволокна, выступающего за поверхность линзы на 1 мм, происходило облучение объекта, а прием образующегося при нагреве акустического импульса осуществлялся фокусированным преобразователем. С помощью штанги датчик закреплялся на двухкоординатном устройстве с двумя линейными пьезоэлектрическими подвижками V–408.132020 (PI miCos, Германия). Ортогональные перемещения датчика проводились в автоматическом режиме в диапазоне ±8 мм по каждой оси с шагом 100 мкм (160 × 160 отсчетов). Время сканирования составляло около трех минут. Управление частотой импульсов и сканирующим устройством осуществлялось через интерфейс компьютера. Запись акустических сигналов в компьютер происходила через плату 16-ти разрядного аналого-цифрового преобразователя (АЦП) CSE25216 (GaGe, США), имеющего частоту дискретизации 200 МГц.
Исследуемые диски устанавливались в специально напечатанный на 3D-принтере контейнер. По периметру диск опирался на упоры, образованные выемкой в глубине отверстия диаметром 14 мм и глубиной 3 мм. Контейнер помещался в сосуд с водой. Расстояние между датчиком и поверхностью диска устанавливалось таким образом, чтобы диффузионный слой был в фокусе преобразователя. Оцифрованные массивы сигналов обрабатывались с помощью программного обеспечения пакета Matlab. Для визуализации изменения амплитуды сигнала принятой волны использовалось максимальное значение амплитуды сигнала каждого А-скана во временном окне анализа, соответствующем отражению от диффузионной сварки. Согласно техническим характеристикам используемого лазера изменение мощности излучения оптического импульса составляет менее 10%. Это значение определяет флуктуации максимального значения амплитуды сигнала принятой ультразвуковой волны. Поскольку нормировка значения сигнала на амплитуду излученного оптического импульса не проводилась, то при построении акустических изображений для уменьшения уровня флуктуаций использовалось скользящее усреднение значений в матрице сигналов по трем соседним отсчетам. В результате относительное изменение амплитуд ультразвуковых импульсов между соседними отсчетами не превышало 0.37%.
В оптоакустическом методе, использующем PVDF преобразователь, акустический сигнал образуется двумя способами. Во-первых, он образуется на поглощающей оптический импульс поверхности объекта. Облучаемый участок “мгновенно” нагревается и излучает первый ультразвуковой импульс. Во-вторых, за счет пироэффекта в PVDF пленке преобразователя происходит ее возбуждение и излучение второго ультразвукового импульса. Этот уже фокусированный ультразвуковой импульс излучается в направлении объекта, отражается и принимается этим же PVDF преобразователем (режим локации на отражение). Таким образом, на преобразователь последовательно поступают два различных ультразвуковых импульса с временными задержками, определяемыми однократным и двукратным их прохождением расстояния до исследуемой поверхности. При этом будут исследоваться различные характеристики объекта. При облучении оптическим импульсом интенсивность возбуждаемой ультразвуковой волны будет в значительной степени определяться поглощением импульса в объекте и его теплопроводностью. При облучении ультразвуковой волной амплитуда отражения зависит от разности акустических импедансов двух сред [27, 28]. Поскольку диффузионный слой оптически почти прозрачен, то первый ультразвуковой импульс, формируемый от него за счет термоэффекта, очень мал и использовать его для диагностики затруднительно. В данном случае целесообразно оптическое излучение использовать только для генерации короткого акустического импульса, создаваемого фокусированным PVDF преобразователем.
Методику проведения измерений можно изменить и создать режим локации на просвет (теневой метод). Если к задней поверхности диска поджать прокладку, поглощающую свет (см. рис. 2б), то источник ультразвука за счет термоэффекта переместится на него. В качестве прокладки использовался пластик черного цвета в виде диска толщиной 3 мм. В предположении, что в диффузионном слое оптическое излучение не поглощается, можно считать, что акустический сигнал формируется на границе кристалла и прокладки. В режиме измерения на просвет, в отличие от режима на отражение, увеличение различия импедансов в диффузионном слое приводит к уменьшению принятого сигнала. На практике теневой метод используется для более достоверного обнаружения полостей и непроклея композитных материалов. В ультразвуковой дефектоскопии он более сложен в технической реализации, поскольку требует соблюдения соосности двух пьезопреобразователей, синхронно перемещаемых по поверхностям, и не всегда применим. В данном случае все условия для проведения измерений создаются автоматически. Практический интерес представляет сравнение результатов диагностики диффузионного слоя обоими методами локации.
Рис. 2. Изменение амплитуды сигнала ультразвуковой волны, отраженной от диффузионного слоя, при локации на отражение: (а, б) – для бездефектного диска и (в, г) – диска с дефектами.
ЭКСПЕРИМЕНТАЛЬНЫЕ РЕЗУЛЬТАТЫ
На рис. 2 приведены акустические изображения термодиффузионной сварки для диска А (рис. 2а, 2б) и диска Б (рис. 2в, 2г) в виде изолиний и поверхности в режиме локации на отражение, а на рис. 3 – аналогичные изображения, полученные в режиме локации на просвет. Они позволяют получить полную информацию как об изменении амплитуд принятых акустических сигналов, так и их пространственном распределении.
Рис. 3. Изменение амплитуды сигнала ультразвуковой волны, отраженной от диффузионного слоя, при локации на просвет: (а, б) – для бездефектного диска и (в, г) – диска с дефектами.
На рис. 4 приведены осциллограммы Ux1(t) и Ux2(t) сигналов в выбранных временных окнах анализа, записанных для сечения А (рис. 2в) в месте его пересечения датчиком с координатами x1 и x2 (для бездефектной и дефектной областей).
Рис. 4. Осциллограммы сигналов для бездефектной (1) и дефектной (2) областей диска в режиме сканирования (а) – на отражение и (б) – на просвет.
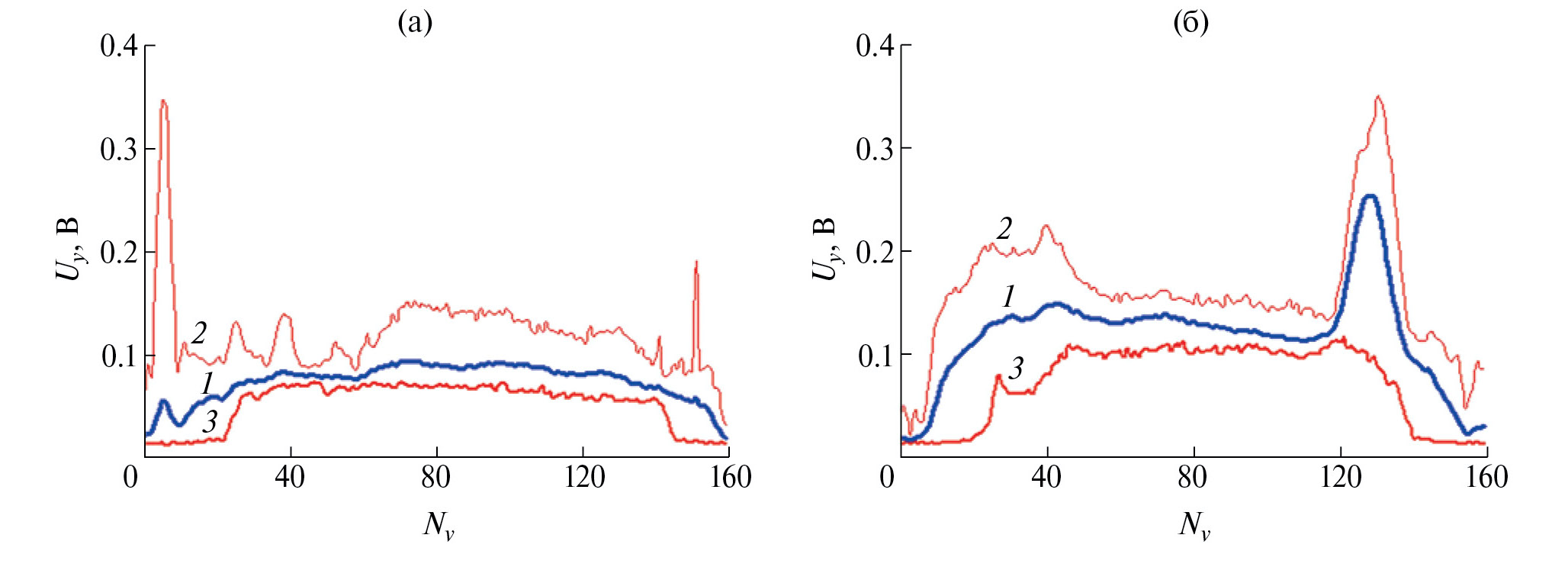
На рис. 5 для режима локации на просвет приведены изменения средних, максимальных и минимальных значений сигнала Uy, соответствующего отражению от диффузионного слоя, для каждого из 160 сечений по координате y, где Ny – номер сечения.
Рис. 5. Изменение средних (1), максимальных (2) и минимальных (3) значений сигнала, усредненного для каждого значения сечения N: (а) – для бездефектного диска и (б) – дефектного при локации в режиме на просвет.
Количественная оценка качества диффузионного слоя производилась для области по центру диска размером 9 × 9 мм. Выбор размера определялся простотой расчета по площади диска и исключением из рассмотрения сигналов от сколов. Результаты вычисления среднего Us, максимального Usmax, и минимального Usmin значений сигналов, для выбранной области обоих дисков и режимов локации, а также относительные изменения ΔUs средних значений дефектного диска по отношению к бездефектному приведены в таблице.
Таблица. Изменения амплитуд сигналов, отраженных от диффузионного слоя
Локация на отражение | Локация на просвет | |||
Диск А | Диск Б | Диск А | Диск Б | |
Us, В | 0.085 ± 0.005 | 0.131 ± 0.013 | 0.271 ± 0.004 | 0.193 ± 0.022 |
Usmax, В | 0.124 ± 0.019 | 0.163 ± 0.024 | 0.297 ± 0.008 | 0.222 ± 0.014 |
Usmin, В | 0.067 ± 0.004 | 0.101 ± 0.01 | 0.241 ± 0.012 | 0.152 ± 0.049 |
ΔUs, % | 154.1 | 71.2 | ||
Для сравнения с полученными результатами были проведены независимые исследования композитных дисков методом оптических проекций. Были измерены отражения оптического излучения с длиной волны 1.03 мкм от поверхности диффузионного слоя кристаллов и их регистрация с помощью цифровой камеры. Полученные изображения для обоих дисков качественно совпадают с приведенными на рис. 2 и 3 акустическими изображениями. Среднее значение коэффициента отражения для диффузионного слоя для бездефектного диска А было равно: 0.220 ± 0.007%, а для дефектного диска Б: 4.40 ± 0.23%.
ОБСУЖДЕНИЕ РЕЗУЛЬТАТОВ
Из полученных акустических изображений в режиме локации на отражение (рис. 2) хорошо видно, что использование оптоакустического метода, в котором оптический импульс используется для генерации короткого акустического импульса PVDF преобразователя, позволяет визуализировать отражение от поверхности диффузионного слоя. Для диска с дефектами (рис. 2в, 2г) можно идентифицировать дефектные участки, отличающиеся по изменению амплитуды отражения. Поскольку существует разница акустических импедансов кристаллов из-за различной скорости распространения ультразвуковых волн (ориентация кристаллографических осей кристаллов в данном случае не контролировалась), сигнал отражения ультразвукового импульса присутствует и для бездефектного диска (рис. 2а, 2б). Изменение акустических свойств диффузионного слоя создает дополнительное изменение амплитуды отраженной волны: увеличение разницы импедансов приводит к увеличению амплитуды отраженного сигнала. Плавность и непрерывность изменения амплитуды отражения в центре диска (рис. 2б) дает основание предположить, что у бездефектного по предварительным данным диска все-таки тоже есть небольшой дефект диффузионного слоя в виде кольца. Кроме того, на обоих дисках хорошо идентифицируются места сколов. Диффузионный слой визуально не виден из-за маленького значения коэффициента отражения, в то же время акустическим методом он хорошо обнаруживается и видны его изменения. В перспективе это дает основание для его исследования с помощью нелинейных акустических методов диагностики с целью выявления более тонких эффектов изменения его физических и акустических свойств.
Акустические изображения в режиме локации на просвет (рис. 3) качественно подтверждают результаты, полученные в режиме локации на отражение. Однако есть и различия. В частности, на рис. 3а, 3б для бездефектного диска уже видно наличие среза (4) на грани нижнего кристалла, который естественно не виден при локации на отражение на рис. 2а, 2б. Амплитуда сигнала будет тем больше, чем меньше разница акустических импедансов. Результат существенно зависит от подготовки поверхности материала источника излучения – подложки и ее оптоакустических характеристик. Пространственное разрешение получается меньше, поскольку облучение диффузионного слоя происходит расходящимся фронтом ультразвукового импульса и только прием сигнала осуществляется фокусированным преобразователем. При использовании же локации на отражение и облучение и прием осуществляются фокусированным ультразвуковым импульсом. Вероятно по этой причине уровень изменения амплитуды для бездефектного диска выше (рис. 3б) и дефектов в виде кольца, как на рис. 2б, не видно. Этот режим перспективен для исследования дефектов типа непроклея или полости, которые в исследуемых дисках отсутствуют. В то же время он имеет дополнительные возможности для увеличения частоты локации и повышения разрешения по глубине локации. Из осциллограммы на рис. 4а видно, что длительность ультразвукового импульса при локации на отражение равна 0.064 мкс (соответствует периоду частоты 15.6 МГц), а при локации на просвет – 0.09 мкс (11.1 МГц). Это объясняется разными источниками возникновения ультразвукового импульса. Длительность импульса в режиме локации на просвет определяется пироэффектом в PVDF пленке преобразователя и не может быть изменена. В режиме локации на просвет можно изменять и подбирать материал подложки, обеспечивающий более короткие времена поглощения оптического импульса. Этот эффект используется на практике [2, 19, 29].
Обработка данных для сравнения качества композитных дисков не является тривиальной и зависит от выбора критерия. На рис. 5а, 5б для режима локации на отражение приведены изменения различных (среднего, максимального и минимального) значений амплитуд сигналов. Они взяты из матрицы амплитуд U(x, y) (рис. 2), состоящей из N × N отсчетов, где N = 0…160, и вычислены для каждого сечения по координате x. Из рисунков видно, что значения амплитуд по сечению изменяются неравномерно. Изменения максимальных значений (2) особенно подчеркивают всплески сигналов, связанные с отражениями от сколов. Минимальные значения (3) хорошо подчеркивают и равномерность отражения от диффузионного слоя (рис. 5а) и наличие на определенных сечениях дефектов (рис. 5б). Средние значения (1) изменения амплитуд сглаживают влияние наличия сколов и дефектов и соответствуют усредненному показателю качества диффузионного слоя диска. Выбрать только один критерий для оценки качества становится затруднительным. Из таблицы видно. что средние значения сигналов в центральной области дефектного и бездефектного дисков достаточно сильно различаются (на десятки процентов) и их можно оценить количественно как при локации на просвет, так и при локации на отражение. При наборе статистических данных для бездефектного диска целесообразно использовать все три критерия изменения амплитуды отраженного сигнала: среднее значение Us, характеризующее качество слоя в целом по поверхности, максимальное Usmax, характеризующее предельный уровень ухудшения свойств слоя, и минимальное Usmin, подчеркивающее и выделяющее наличие нескольких локальных дефектов, изменяющих амплитуду отражения или прохождения ультразвукового импульса.
ЗАКЛЮЧЕНИЕ
С помощью оптоакустического метода проведены исследования диффузионного слоя двух композитных оптических дисков. В режимах излучения апериодических ультразвуковых импульсов длительностью 0.064–0.09 мкс на отражение и на просвет показана возможность исследования отражения ультразвуковых импульсов от диффузионного слоя и построение его акустического изображения. Для режима локации на просвет использовалось возбуждение оптическим импульсом длительностью 10 нс фокусированного PVDF преобразователя. Для возбуждения ультразвуковых импульсов в режиме локации на просвет возбуждение осуществлялось путем поглощения оптического импульса в специальной прокладке, размещаемой за нижней гранью композитного диска. Показано, что акустические изображения для бездефектного и дефектного диска достоверно различаются. Использование режима локации на просвет позволяет получать данные об амплитуде отражения с более высоким пространственным разрешением, обусловленным фокусированием ультразвуковой волны как при излучении, так и при приеме PVDF преобразователем. В режиме локации на прохождение ультразвуковой волны зашумленность сигнала выше за счет расходимости оптического излучения в области возбуждения ультразвукового импульса. Это метод более пригоден для дефектов типа полости, микротрещин, расслоения соединяемых кристаллов. Оценена возможность количественного определения качества диффузионного слоя для проведения объективного сравнения композитных дисков. Показано, что для режима локации на отражение целесообразно использовать расчет и среднего, и максимального и минимального значений амплитуды. Если необходимо оценить неравномерность отражения по площади диска, то такую сжатую информацию дает построение графика изменения значений принятого сигнала, усредненных по каждому сечению сканирования. Достоверность полученных результатов хорошо подтверждается данными, полученными методом оптических проекций.
Работа выполнена при финансовой поддержке гранта РНФ №19-75-10055П. Работы по изготовлению композитных элементов и исследование их оптических свойств выполнены при поддержке Национального центра мирового уровня “Центр Фотоники”, соглашение № 075-15-2022-316.
Авторлар туралы
V. Kazakov
Applied Physics Institute, Russian Academy of Sciences
Хат алмасуға жауапты Автор.
Email: kazak@ipfran.ru
Ресей, Nizhny Novgorod
I. Mukhin
Applied Physics Institute, Russian Academy of Sciences
Email: kazak@ipfran.ru
Ресей, Nizhny Novgorod
A. Kurnikov
Applied Physics Institute, Russian Academy of Sciences
Email: kazak@ipfran.ru
Ресей, Nizhny Novgorod
P. Subochev
Applied Physics Institute, Russian Academy of Sciences
Email: kazak@ipfran.ru
Ресей, Nizhny Novgorod
Әдебиет тізімі
- Егерев С.В., Симановский Я.О. Оптоакустика неоднородных биомедицинских сред: конкуренция механизмов и перспективы применения (обзор) // Акуст. журн. 2022. Т. 68. № 1. С. 96–116. http://doi.org/10.31857/S0320791922010026
- Подымова Н.Б., Карабутов А.А. Влияние трещиноватости полевых шпатов на спектральную мощность обратнорассеянных широкополосных импульсов продольных ультразвуковых волн // Акуст. журн. 2022. Т. 68. № 6. С. 679–688. http://doi.org/10.31857/S0320791922060090
- Hayashi T., Mori N., Ueno T. Non-contact imaging of subsurface defects using a scanning laser source // Ultrasonics. 2022. V. 119. P. 106560. https://doi.org/10.1016/j.ultras.2021.106560
- Podymova N.B., Karabutov A.A. Nondestructive assessment of local microcracking degree in orthoclase and plagioclase feldspars using spectral analysis of backscattered laser-induced ultrasonic pulses // Ultrasonics. 2022. V. 125. P. 106796. https://doi.org/10.1016/j.ultras.2022.106796
- Kou X., Pei C., Chen Z. Fully noncontact inspection of closed surface crack with nonlinear laser ultrasonic testing method // Ultrasonics. 2021. V. 114. P. 106426. https://doi.org/10.1016/j.ultras.2021.106426
- Соколовская Ю.Г., Подымова Н.Б., Карабутов А.А. Лазерный оптико-акустический метод для обнаружения нарушений периодичности структуры углепластиков // Акуст. журн. 2022. Т. 68. № 4. С. 454–461. http://doi.org/10.31857/S0320791922040128
- Khokhlova T.D., Pelivanov I.M., Solomatin V.S., Karabutov A.A., Sapozhnikov O.A. Opto-acoustic diagnostics of the thermal action of high-intensity focused ultrasound on biological tissues: the possibility of its applications and model experiments // Quant. Electronics. 2006. V. 36. № 12. P. 1097–1102. http://doi.org/10.1070/QE2006v036n12ABEH013262
- Bychkov A., Simonova V., Zarubin V., Cherepetskaya E., Karabutov A. The progress in photoacoustic and laser ultrasonic tomographic imaging for biomedicine and industry: A review // Appl. Sciences. 2018. V. 8. P. 1931. http://doi.org/10.3390/app8101931
- Yddal T., Gilja O.H., Cochran S., Postema M., Kotopoulis S. Glass-windowed ultrasound transducers // Ultrasonics. 2016. V. 68. P. 108–119. http://dx.doi.org/10.1016/j.ultras.2016.02.005
- Kurnikov A.A., Pavlova K.G., Orlova A.G., Khilov A.V., Perekatova V.V., Kovalchuk A.V., Subochev P.V. Broadband (100 kHz – 100 MHz) ultrasound PVDF detectors for raster-scan optoacoustic angiography with acoustic resolution // Quant. Electronics. 2021. V. 51. № 5. P. 383–388. https://doi.org/10.1070/QEL17538
- Ren D., Sun Y., Shi J., Chen R. A review of transparent sensors for photoacoustic imaging applications // Photonics. 2021. V. 8. P. 324. https://doi.org/10.3390/photonics8080324
- Тиманин Е.М., Михайлова И.С., Фикс И.И., Курников А.А., Ковальчук А.В., Орлова А.Г., Угарова О.А., Frenz M., Jaeger M., Субочев П.В. Улучшение оптоакустических изображений биотканей методом одномерной обратной свертки с адаптивной самокалибровкой в реальном времени // Акуст. журн. 2023. Т. 69. № 6. С. 800–807. http://doi.org/10.31857/S0320791923600750
- Рудницкий А.Г. Итерационная схема коррекции изображений в оптоакустической томографии // Акуст. журн. 2022. Т. 68. № 4. С. 440–448. http://doi.org/10.31857/S0320791922040098
- Tian C., Xie Z., Fabiilli M.L., Liu S., Wang C., Cheng Q., Wang X. Dual-pulse nonlinear photoacoustic technique: A practical investigation // Biomed. Opt. Expr. 2015. V. 6. № 8. P. 2923–2933. http://doi.org/10.1364/BOE.6.002923
- Oraevsky A., Karabutov A. Ultimate sensitivity of time-resolved opto-acoustic detection // Proc. SPIE Biom. Optoacoustics. 2000. V. 3916. P. 228–239. http://doi.org/10.1117/12.386326
- Davies S.J., Edward C., Taylor G.S., Palmer S.B. Laser-generated ultrasound: its properties. mechanisms and multifarious applications // J. Phys. D: Appl. Phys. 1993. V. 26. P. 329–348. http://doi.org/10.1088/0022-3727/26/3/001
- Ruello P., Gusev V.E. Physical mechanisms of coherent acoustic phonons generation by ultrafast laser action // Ultrasonics. 2015. V. 56. P. 21–35. http://dx.doi.org/10.1016/j.ultras.2014.06.004
- Gao T., Liu X., Zhu J., Zhao B., Qing X. Multi-frequency localized wave energy for delamination identification using laser ultrasonic guided wave // Ultrasonics. 2021. V. 116. P. 106486. https://doi.org/10.1016/j.ultras.2021.106486
- Gupta S., Rajagopal P. S0 Lamb mode scattering studies in laminated composite plate structures with surface breaking cracks: insights into crack opening behavior // Ultrasonics. 2023. V. 129. P. 106901. https://doi.org/10.1016/j.ultras.2022.106901
- Karabutov A., Devichensky A., Ivochkin A., Lyamshev M., Pelivanov I., Rohadgi U., Solomatin V., Subudhi M. Laser ultrasonic diagnostics of residual stress // Ultrasonics. 2008. V. 48. P. 631–635. http://doi.org/10.1016/j.ultras.2008.07.006
- Goncalves-Novo T., Albach D., Vincent B., Arzakantsyan M., Chanteloup J.-Ch. 14 J/2 Hz Yb3+:YAG diode pumped solid state laser chain // Opt. Express 2013. V. 21. № 1. P. 855–866. http://doi.org/10.1364/OE.21.000855
- Vadimova O.L., Mukhin I.B., Kuznetsov I.I., Palashov O.V., Perevezentsev E.A., Khazanov E.A. Calculation of the gain coefficient in cryogenically cooled Yb: YAG disks at high heat generation rates // Quant. Electron. 2013. V. 43. № 3. P. 201–206. http://doi.org/10.1070/QE2013v043n03ABEH015064
- Mukhin I.B., Perevezentsev E.A., Palashov O.V. Fabrication of composite laser elements by a new thermal diffusion bonding method // Opt. Mater. Expr. 2014. V. 4. № 2. P. 266–271. http://doi.org/10.1364/OME.4.000266
- Kuznetsov I.I., Volkov M.R., Mukhin I.B. Composite Yb:YAG sapphire thin-disk active elements produced by thermal diffusion bonding // J. Opt. Soc. Am. B: Opt. Phys. 2020. V. 37. № 7. P. 2193–2198. http://doi.org/10.1364/josab.396572
- Горальник А.С., Кульбицкая М.Н., Михайлов И.Г., Ферштат Л.Н., Шутилов В.А. О температурной зависимости скорости звука в чистых и легированных кварцевых стеклах // Акуст. журн. 1972. Т. 18. № 3. С. 391–396.
- Мункуева С.Б., Санжиев Ч.П., Сандитов Д.С. Параметр Грюнайзена и отношение скоростей распространения продольной и поперечной акустических волн в стеклах // Вестн. Бурят. гос. универ. 2011. Т. 11. С. 164–168.
- Kobayashi K., Yoshida S., Saijo Y., Hozumi N. Acoustic impedance microscopy for biological tissue characterization // Ultrasonics. 2014. V. 54. P. 1922–1928. http://dx.doi.org/10.1016/j.ultras.2014.04.007
- Соколовская Ю.Г., Подымова Н.Б., Карабутов А.А. Лазерный оптико-акустический метод количественной оценки пористости углепластиков на основе измерения их акустического импеданса // Акуст. журн. 2020. Т. 66. № 1. С. 86–94. http://doi.org/10.31857/S0320791920010098
- Gonzalez M.G., Riobу L.M., Brazzano L.C., Veiras F.E., Sorichetti P.A., Santiago G.D. Generation of sub-microsecond quasi-unipolar pressure pulses // Ultrasonics. 2019. V. 98. P. 15–19. https://doi.org/10.1016/j.ultras.2019.05.002
Қосымша файлдар







