Laser Vibrometry of Shear Waves in a Layer of a Gel-Like Medium
- Authors: Asfandiyarov S.A.1, Agafonov A.A.1, Korobov A.I.1, Andreev V.G.1
-
Affiliations:
- Moscow State University, Department of Physics, Moscow, 119991 Russia
- Issue: Vol 69, No 6 (2023)
- Pages: 792-799
- Section: АКУСТИКА ЖИВЫХ СИСТЕМ. БИОМЕДИЦИНСКАЯ АКУСТИКА
- URL: https://bakhtiniada.ru/0320-7919/article/view/233407
- DOI: https://doi.org/10.31857/S0320791923600634
- EDN: https://elibrary.ru/CQHJXF
- ID: 233407
Cite item
Full Text
Abstract
Abstract—A laser scanning vibrometer was used to measure the amplitudes and phases of the vibrational velocity of shear waves excited by a one-dimensional source in the form of a narrow rectangular bar in a gellike medium. The vibrations of 26 plates reflecting the laser beam and located inside an optically transparent
phantom along a segment with a length of 84.5 mm at a distance of 20 mm from the source were measured.
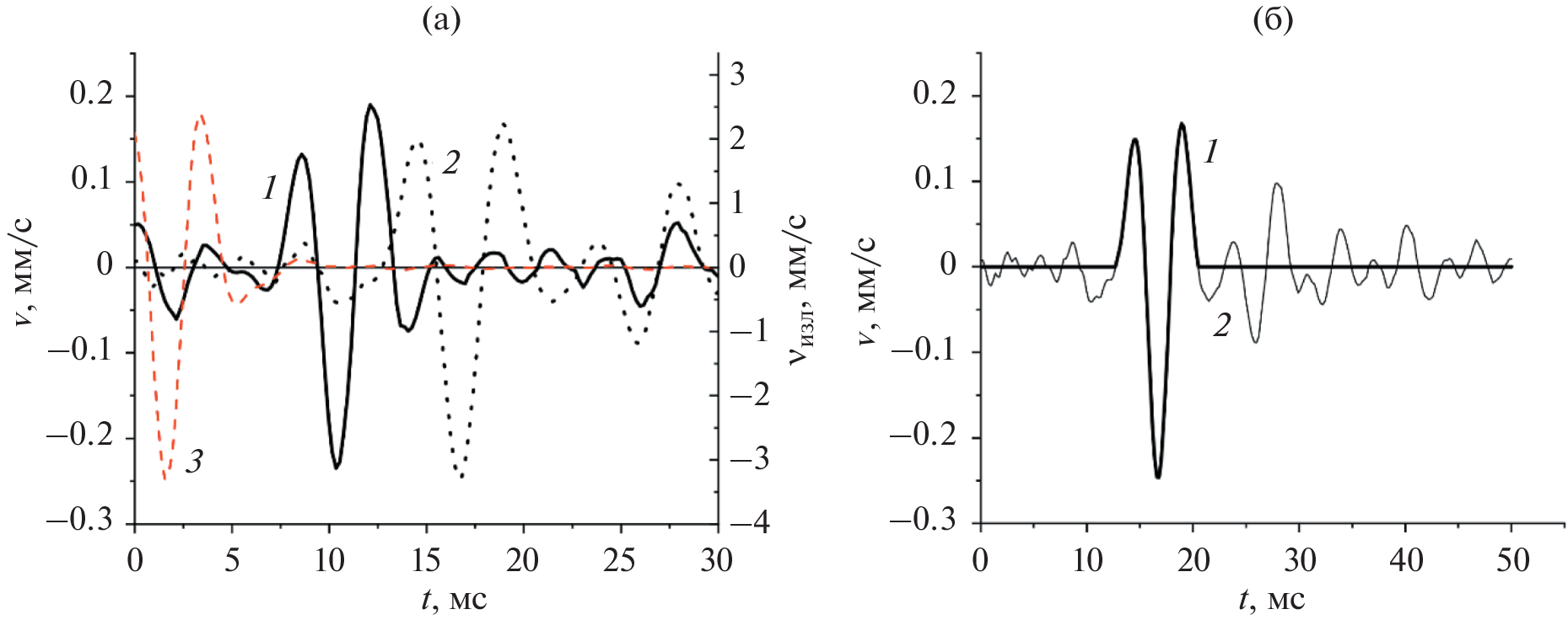
The angular distributions of the amplitude and phase of shear waves at discrete frequencies from 59 to 500 Hz were measured in continuous mode. In pulsed mode, the vibrator excited a pulse in the medium with a duration
of 1.5 periods of the 300 Hz frequency. The amplitudes and phases of shear waves were calculated by fast
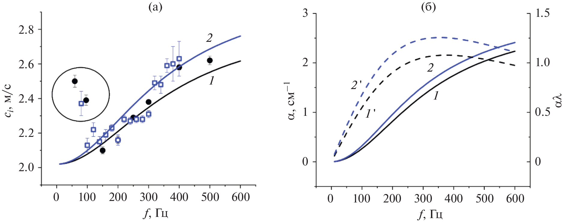
Fourier transform of the time profile of the vibration velocity of the plates with a duration of 50 ms. The angular amplitude distributions measured in the pulsed and continuous modes are qualitatively the same. At all frequencies, the distributions are symmetrical with respect to the vertical axis. The maximum oscillation amplitude is observed at angles close to ±45°. The velocity of shear waves, calculated from the measured phase distributions, increases from 2 to 2.5 m/s with a change in frequency from 50 to 500 Hz. It is shown that this velocity behavior is well described by a relaxation model of the medium with one relaxation time equal to 0.3 ms. Shear wave attenuation depends on frequency and exceeds 1 cm-1 for waves with frequencies above
250 Hz. The maximum attenuation per wavelength is observed near the relaxation frequency of the medium in the 300–400 Hz range. The results can be used to optimize devices for measuring the elasticity of soft tissues.
About the authors
Sh. A. Asfandiyarov
Moscow State University, Department of Physics, Moscow, 119991 Russia
Email: andreev@acs366.phys.msu.ru
Россия, 119991, Москва, Ленинские горы
A. A. Agafonov
Moscow State University, Department of Physics, Moscow, 119991 Russia
Email: andreev@acs366.phys.msu.ru
Россия, 119991, Москва, Ленинские горы
A. I. Korobov
Moscow State University, Department of Physics, Moscow, 119991 Russia
Email: andreev@acs366.phys.msu.ru
Россия, 119991, Москва, Ленинские горы
V. G. Andreev
Moscow State University, Department of Physics, Moscow, 119991 Russia
Author for correspondence.
Email: andreev@acs366.phys.msu.ru
Россия, 119991, Москва, Ленинские горы
References
- Carstensen E.L., Parker K.J., Lerner R.M. Elastography in the Management of Liver Disease // Ultrasound Med Biol. 2008. V. 34. № 10. P. 1535–1546. https://doi.org/10.1016/j.ultrasmedbio.2008.03.002
- Tanter M., Bercoff J., Athanasiou A., Deffieux T., Gennisson J.L., Montaldo G., Muller M., Tardivon A., Fink M. Quantitative assessment of breast lesion viscoelasticity: Initial clinical results using supersonic shear imaging // Ultrasound Med. Biol. 2008. V. 34. № 9. P. 1373–1386. https://doi.org/10.1016/j.ultrasmedbio.2008.02.002
- Андреев В.Г., Демин И.Ю., Корольков З.А., Шанин А.В. Движение сферических микрочастиц в вязкоупругой среде под действием акустической радиационной силы // Изв. РАН. Сер. Физ. 2016. Т. 80. № 10. С. 1321–1326. https://doi.org/10.7868/S0367676516100045
- Catheline S., Gennisson J.-L., Delon G., Fink M., Sinkus R., Abouelkaram S., Culioli J. Measurement of viscoelastic properties of homogeneous soft solid using transient elastography: An inverse problem approach // J. Acoust. Soc. Am. 2004. V. 116. P. 3734–3741. https://doi.org/10.1121/1.1815075
- Тиманин Е.М., Еремин Е.В., Беляев Р.В., Мансфельд А.Д. Ультразвуковой допплеровский способ дистанционной эластометрии // Акуст. журн. 2015. Т. 61. № 2. С. 274–280.
- Асфандияров Ш.А., Крит Т.Б., Андреев В.Г. Ультразвуковой доплеровский метод для измерения упругости скелетных мышц // Изв. Росс. Акад. наук. Сер. физ. 2021. Т. 85. № 6. С. 823–828. https://doi.org/10.31857/S036767652106003X
- Zvietcovich F., Larin K.V. Wave-based optical coherence elastography: the 10-year perspective // Prog. Biomed. Eng. 2022. V. 4. P. 012007. https://doi.org/10.1088/2516-1091/ac4512
- Schwarz S., Hartmann B., Sauer J., Burgkart R., Sudhop S., Rixen D.J., Clausen-Schaumann H. Contactless Vibrational Analysis of Transparent Hydrogel Structures Using Laser-Doppler Vibrometry // Exp. Mech. 2020. V. 60. № 8. P. 1067–1078. https://doi.org/10.1007/s11340-020-00626-0
- Gasenko V.G., Gorelik R.S., Nakoryakov V.E., Timkin L.S. Measurement of acoustic wave phase velocity by Fourier method in gas-liquid medium // J. Eng. Thermophys. 2015. V. 24. № 4. P. 330–334. https://doi.org/10.1134/S1810232815040049
- Михайлов И.Г., Соловьев В.А., Сырников Ю.П. Основы молекулярной акустики. М.: Наука, 1964. 516 с.
- Miller G., Pursey H. The field and radiation impedance of mechanical radiators on the free surface of a semi-infinite isotropic solid // Proc. R. Soc. London. 1954. V. 223. P. 521–541.
- Catheline S., Benech N. Longitudinal shear wave and transverse dilatational wave in solids // J. Acoust. Soc. Am. 2015. V. 137. № 2. https://doi.org/10.1121/1.4907742
- Sandrin L., Cassereau D., Fink M. The role of the coupling term in transient elastography // J. Acoust. Soc. Am. 2004. V. 115 № 1. P. 73–83. https://doi.org/10.1121/1.1635412
- Esdaille C.J., Washington K.S., Laurencin C.T. Regenerative engineering: a review of recent advances and future directions // Regen Med. 2021. V. 16. № 5. P. 495–512. https://doi.org/10.2217/rme-2021-0016
- Lu A., Zhu J., Zhang G., Sun G. Gelatin nanofibers fabricated by extruding immiscible polymer solution blend and their application in tissue engineering // J. Mater. Chem. 2011. V. 21. № 46. P. 18674–18680. https://doi.org/10.1039/C1JM13059E
- Chang A.C., Liao J.-D., Liu B.H. Practical assessment of nanoscale indentation techniques for the biomechanical properties of biological materials // Mech. Mater. 2016. V. 98. P. 11–21. https://doi.org/10.1016/j.mechmat.2016.03.005
- Алексеев В.Н., Рыбак С.А. Об уравнениях состояния вязкоупругих биологических сред // Акуст. журн. 2002. Т. 48. № 5. С. 581–588.
- Руденко О.В., Цюрюпа С.Н., Сарвазян А.П. Скорость и затухание сдвиговых волн в фантоме мышцы – мягкой полимерной матрице с вмороженными натянутыми волокнами // Акуст. журн. 2016. Т. 62. № 5. С. 609–615. https://doi.org/10.7868/S0320791916050154
- Андреев В.Г., Крит Т.Б., Сапожников О.А. Сдвиговые волны в резонаторе с кубичной нелинейностью // Акуст. журн. 2011. Т. 57. № 6. С. 763–770.
Supplementary files







